塔吊监理实施细则.docx

上传人:p** 文档编号:84171 上传时间:2022-12-20 格式:DOCX 页数:4 大小:25.63KB
下载 相关 举报
塔吊监理实施细则.docx_第1页
第1页 / 共4页
塔吊监理实施细则.docx_第2页
第2页 / 共4页
塔吊监理实施细则.docx_第3页
第3页 / 共4页
塔吊监理实施细则.docx_第4页
第4页 / 共4页
亲,该文档总共4页,全部预览完了,如果喜欢就下载吧!
资源描述

《塔吊监理实施细则.docx》由会员分享,可在线阅读,更多相关《塔吊监理实施细则.docx(4页珍藏版)》请在第壹文秘上搜索。

1、塔式起重机安全监理实施细则一、工程概况:1 .工程名称:2 .建设单位:3 .施工单位:4 .设计单位:5 .监理单位:6 .工程地址:7 .建设规模:本工程地上XXX层,地下XXX层,属于高层建筑,总建筑面积约XXXXm208 .本工程起重施工采用塔吊,共X台。二、编制依据:1 .建筑施工安全检查标准JGJ-59-992 .建筑机械使用安全技术规程JGJ33-20013 .塔式起重机安全规范GB5144-94三、项目安全监理架构:四.现场安全监理控制要点:1.装拆作业前的安全监理控制要点:1-1.审核装拆施工企业的资质,装拆人员的操作上岗证。要求证照齐全、人员配备合理,并在使用有效期内。12

2、审核施工企业“专项装拆安全施工组织设计“装拆施工合同”装拆施工安全协议书施工组织设计要有针对性,需经施工企业技术负责人审定签发。1-3.查验施工企业技术人员向全体作业人员的安全技术交底书面记录,内容应包括装拆技术方案交底、安全操作技术交底及周边其它相关施工的安全状况交底。14.作业前时施工方装拆作业设备、材料、安全防护设施准备情况进行巡视检查。2 .安装作业前核查对塔吊设备周边环境影响的监理控制要点:2-1.周围有建筑物的场所,应注意起重机的尾部与建筑物及建筑物外围施工设施之间的距离不小于05m2-2.有架空输电线的场所,应避免起重机结构进入输电线的危险近程。起重机的任何部位与架空输电线的安全

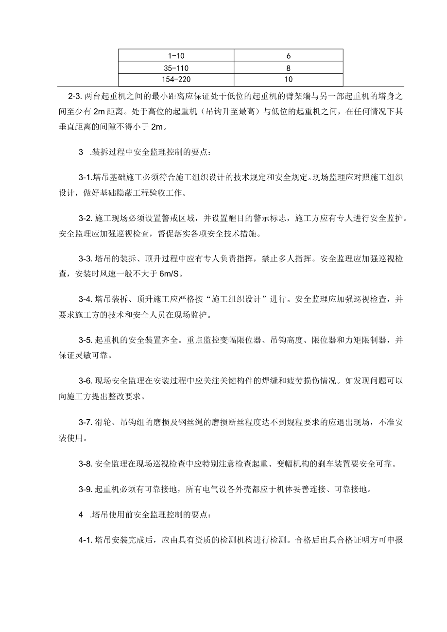
3、距窗应符合表一,如果条件限制不能保证表一的安全距离,应与有关部门协商,并采取有效安全防护措施,方可架设。防护措施应取得有关部门认可。表一金属物体与电力线水平接近的最小距离电力线电压(KV)最小安全距离(m)1以下41-10635-1108154-220102-3.两台起重机之间的最小距离应保证处于低位的起重机的臂架端与另一部起重机的塔身之间至少有2m距离。处于高位的起重机(吊钩升至最高)与低位的起重机之间,在任何情况下其垂直距离的间隙不得小于2m。3 .装拆过程中安全监理控制的要点:3-1.塔吊基础施工必须符合施工组织设计的技术规定和安全规定。现场监理应对照施工组织设计,做好基础隐蔽工程验收工

4、作。3-2.施工现场必须设置警戒区域,并设置醒目的警示标志,施工方应有专人进行安全监护。安全监理应加强巡视检查,督促落实各项安全技术措施。3-3.塔吊的装拆、顶升过程中应有专人负责指挥,禁止多人指挥。安全监理应加强巡视检查,安装时风速一般不大于6m/S。3-4.塔吊装拆、顶升施工应严格按“施工组织设计”进行。安全监理应加强巡视检查,并要求施工方的技术和安全人员在现场监护。3-5.起重机的安全装置齐全。重点监控变幅限位器、吊钩高度、限位器和力矩限制器,并保证灵敏可靠。3-6.现场安全监理在安装过程中应关注关键构件的焊缝和疲劳损伤情况。如发现问题可以向施工方提出整改要求。3-7.滑轮、吊钩组的磨损

5、及钢丝绳的磨损断丝程度达不到规程要求的应退出现场,不准安装使用。3-8.安全监理在现场巡视检查中应特别注意检查起重、变幅机构的刹车装置要安全可靠。3-9.起重机必须有可靠接地,所有电气设备外壳都应于机体妥善连接、可靠接地。4 .塔吊使用前安全监理控制的要点:4-1.塔吊安装完成后,应由具有资质的检测机构进行检测。合格后出具合格证明方可申报使用。4-2.塔吊投入使用前,总包方将塔吊验收合格证明、操作人员数量、上岗资质、各责任岗位的岗位职责、安全操作制度、设备保养维修制度报项目监理组审查。4-3.操作人员上岗前由总包方技术、安全人员对上岗操作人员做好技术、安全教育,并做好交底记录。4-4.总包方应按关于实施建设工程安全监理的指导意见的要求报审“施工机械、安全设施验收核查表”,经项目监理组审核同意后,设备方可投入使用O

展开阅读全文
相关资源
猜你喜欢
相关搜索

当前位置:首页 > 建筑/环境 > 工程监理

copyright@ 2008-2023 1wenmi网站版权所有

经营许可证编号:宁ICP备2022001189号-1

本站为文档C2C交易模式,即用户上传的文档直接被用户下载,本站只是中间服务平台,本站所有文档下载所得的收益归上传人(含作者)所有。第壹文秘仅提供信息存储空间,仅对用户上传内容的表现方式做保护处理,对上载内容本身不做任何修改或编辑。若文档所含内容侵犯了您的版权或隐私,请立即通知第壹文秘网,我们立即给予删除!