酒店管理客房部上门客人登记流程.docx

上传人:p** 文档编号:878462 上传时间:2024-03-24 格式:DOCX 页数:3 大小:18.89KB
下载 相关 举报
酒店管理客房部上门客人登记流程.docx_第1页
第1页 / 共3页
酒店管理客房部上门客人登记流程.docx_第2页
第2页 / 共3页
酒店管理客房部上门客人登记流程.docx_第3页
第3页 / 共3页
亲,该文档总共3页,全部预览完了,如果喜欢就下载吧!
资源描述

《酒店管理客房部上门客人登记流程.docx》由会员分享,可在线阅读,更多相关《酒店管理客房部上门客人登记流程.docx(3页珍藏版)》请在第壹文秘上搜索。

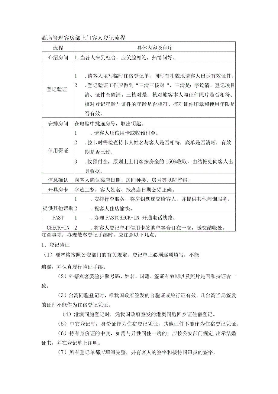
1、酒店管理客房部上门客人登记流程流程具体内容及程序介绍房间1.当各人来到柜台,应笑脸相迎,热情问好。登记验证1 .请客人填写临时住宿登记单,同时有礼貌地请客人出示有效证件。2 .登记验证工作应做到“三清三核对“,三清是:字迹清、登记项目清、证件查验清。三核对是:核对旅客本人与证件照片是否相符、核对登记年龄与证件的年龄是否相符、核对证件印章和使用年限是否有效。安排房间在电脑中挑选房号,取出钥匙。信用保证1 .请客人压信用卡或收预付金。2 .拉卡时需检查持卡人姓名与客人是否相符,底单是否清晰,有效期是否已过。3 .收预付金,原则上上门客按房金的150%收取,由结帐处向客人出具收据。信息确认向客人确认

2、离店日期、房间种类、房号等以防差错。开具房卡字迹工整,客人姓名、抵离店日期必须正确。提供其他帮助1 .安排行李服务,将房钥匙递交给客人,并提供其他问询服务。2 .祝客人住店愉快。FASTCHECK-IN1 .办理FASTCHECK-IN,开通电话线路。2 .将客人登记单和信用卡签购单等合订在一起,送交结帐处。注意事项:办理散客登记手续时,应注意以下几点:1、登记验证(I)要严格按照公安部门的有关规定,登记单上必须逐项填写,不能遗漏,并认真履行验证手续。(2)外籍宾客要验护照号码、姓名、国籍、签证有效期以及照片是否和持证者一致。(3)台湾同胞登记时,唯我国政府签发的台胞证或旅行证有效,凡台湾当局

3、签发的证件不能作为住宿登记凭证。(4)港澳同胞登记时,凭我国政府签发的港奥同胞回乡证住宿登记。(5)中宾登记时,身份证作为住宿登记凭证,其他证件不能作为住宿登记凭证。(6)持有身份证的中宾,如需与异性同住一房的,应按公安部门规定,出示结婚证书,并在登记单上注明。(7)所有登记单都应填写完整,并有客人的签字和接待问讯员的签字。2、付款方式(1)现金支付:请客人在登记单上注明现金支付。(2)信用卡支付:客人只能使用酒店规定接受的信用卡种类,请客人出示信用卡并拉卡,此时拉过卡的签购单上无需客人的签字。(3)公费转帐:凡须由接待单位委托并认可签字,预订单上必须注明转帐项目,如:房金、餐饮费、洗衣费等。

4、(4)同意转帐:由另一房间的客人同意支付费用,问清同意转付项目并填写同意转帐单,同时请付费客人签字认可。(5)记帐凭证:A、凡持记帐凭证住宿的客人,必须验明其是否有效,签发的旅行社必须和酒店签有合同,否则不能接受。B、记帐凭证上客人姓名和使用者的姓名一致,否则不能接受。C、记帐凭证上写的是其他酒店名称的或有涂改现象的不能接受。D、记帐凭证上的住店日期与客人实际要求住店日期不一致时,超过部分由客人自付,房价按门市价算,也可视情况给予折扣。E、记帐凭证上注明的房间类型或数量与客人实际要求的不一致时,超出的房价差额或房数,由客人自付,房价按门市价算,也可视情况给予折扣。F、客人持有记帐凭证而无预订记

5、录时,立即请示总服务台管理员,确认签发记帐凭证的旅行社与合同,可先请客人入住,然后请预订组通过传真,立即与旅行社联系确认,得到旅行社认可后,即通知客人。G、对所有持有效记帐凭证的客人房价,应绝对保密。(6)预付金:对没有信用担保人的客人,应在办理入住手续时,收取住房预付金,原则上订金金额按住店期间的全部房费加收50%计算,请客人去结帐处付款,并把预付金收据交给客人作离店结帐的凭据。(7)免收升级差额:如客人原预订的是标准单间,并已得到酒店确认,但入住登记时酒店无标准单间可提供,而只能提供豪华房或套房,应向客人解释,并给予升级,让客人住豪华房或套房而支付标准房房价。原则上,第二天请客人换到标准房

6、;如客人愿意继续住用套房,则向客人说明,第二天起支付套房的房价。3、其他(1)接受预订:客人来柜台要求预订客房时,应先确定是否可接受预订.,如能接受的,则按客房预订的程序办理,经手人在预订单上签名后送交预订组办理电脑输入和资料存档工作。(2)处理投诉:客人来到柜台投诉,接待问讯员能处理的事情,应及时处理(按大堂经理处理投诉程序);遇不能处理的事情,可请大堂经理接洽处理,绝不允许以不能处理或与接待问讯组无关为由拒绝处理投诉。(3)处理超预订:酒店有时为保证最高的出租率,适量超额预订,以免有应到未到预订或住店客提前离店而影响出租率;如客人抵店后确实无房,应配合大堂经理向客人礼貌地作解释,帮助客人与

7、集团所属其他同等成员酒店联系住房,并安排车子送客,同时告诉客人明天请客人再来住宿,并确定好派车去接的时间。(4)处理应到未到预订:凡应到未到客人的预订,要先在电脑中仔细查对客人姓名,对确实未到的客人预订单,应转预订组处理,应到未到的团队由预订组交市场营销部处理。(5)找不到预订处理:客人说有预订但找不到时,可临时按上门客人接待。如客人不接受上门市价,要设法与客人所说的订房人或订房单位联系后再作出处理决定。接洽此类客人要特别谨慎,因为也有可能是酒店方面的失误。(6)通缉、协查:接到保安部转发的通缉,协查通知后,要求每位接待问讯员阅后签名并及时进行检查;如查到了,要立即通知保安部处理。接待问讯组备有专门的登记本,将每次收到的通缉、协查名单,按规定方法登记、检查,对通知撤销的应在登记本上作注销。(7)特殊要求:客人提出特殊要求时,接待问讯员应灵活掌握,设法帮助客人解决,如确有难处,马上请示上级,需要有关部门解决的,立即与有关部门联系解决,决不可以简单地回绝客人的要求或把客人支来支去。

展开阅读全文
相关资源
猜你喜欢
相关搜索

当前位置:首页 > 管理/人力资源 > 咨询培训

copyright@ 2008-2023 1wenmi网站版权所有

经营许可证编号:宁ICP备2022001189号-1

本站为文档C2C交易模式,即用户上传的文档直接被用户下载,本站只是中间服务平台,本站所有文档下载所得的收益归上传人(含作者)所有。第壹文秘仅提供信息存储空间,仅对用户上传内容的表现方式做保护处理,对上载内容本身不做任何修改或编辑。若文档所含内容侵犯了您的版权或隐私,请立即通知第壹文秘网,我们立即给予删除!