成本会计课件第五章制造费用分配.docx

上传人:p** 文档编号:890691 上传时间:2024-03-26 格式:DOCX 页数:3 大小:25.93KB
下载 相关 举报
成本会计课件第五章制造费用分配.docx_第1页
第1页 / 共3页
成本会计课件第五章制造费用分配.docx_第2页
第2页 / 共3页
成本会计课件第五章制造费用分配.docx_第3页
第3页 / 共3页
亲,该文档总共3页,全部预览完了,如果喜欢就下载吧!
资源描述

《成本会计课件第五章制造费用分配.docx》由会员分享,可在线阅读,更多相关《成本会计课件第五章制造费用分配.docx(3页珍藏版)》请在第壹文秘上搜索。

1、第五章制造费用核算第一节制造费用核算的意义一、制造费用及其核算的意义二、制造费用的内容制造费用的构成比较复杂,大部分是间接用于产品生产的费用,如机物料消耗、车间照明费等,也包括直接用于产品生产,但较难辨认其产品归属或金额较小、管理上不要求单独专设成本项目的费用,如设备折旧费、设计制图费等。按现行的财务制度规定,制造费用包括各生产单位(分厂、车间)的管理人员工资(WageorSalaries),职工福利费(FringeBenefit),生产单位房屋、建筑物、机器设备等固定资产的折旧费(DePreeiatiOnEXPense),租赁费(RentCharges),修理费(RePairs),机物料消耗

2、,低值易耗品摊销,取暖费,水电费,办公费,差旅费,运输费,保险费,设计制图费,试验检验费,劳动保护费,季节性、修理期间的停工损失以及其他制造费用。第二节制造费用的归集一、制造费用核算账户的设置制造费用的归集和分配应通过“制造费用”账户进行。对于基本生产车间,为了管理控制该项费用发生,不管是生产多种产品还是一种产品,都应对制造费用单独核算,而对于辅助生产车间,若生产产品或劳务单一且制造费用金额少,则可不需对制造费用单独设账,而直接计入“辅助生产成本”。所以,制造费用的明细账应根据管理需要,按车间、部门设置,账内按费用项目设置专栏。二、制造费用的归集第三节制造费用的分配一、制造费用分配程序及分配标

3、准选择制造费用分配的关键在于选择合适的分配标准。一般情况下,选择制造费用的分配标准,需考虑制造费用与产品的关系和制造费用与生产量的关系,应遵循相关性、易操作及相对稳定的原则。所谓相关性,是指分配标准与制造费用的发生具有密切联系,一般呈正相关。所谓易操作,是指作为分配标准的资料应比较容易取得,而且容易正确计量,避免繁锁复杂。所谓相对稳定,是指制造费用分配标准、分配方法一经选定,便不能随意变动。制造费用的分配标准一般有机器工时、生产工人工时、生产工人工资等。二、制造费用的分配方法制造费用的分配方法,一般分为实际分配率法和计划分配率法两类。1.实际分配率法实际分配率法是在会计期末,根据“制造费用”本

4、月归集的实际发生额,按一定分配标难分配计入产品(劳务)成本的方法。其基本计算公式为:制造费用本期实际制造费用总额实际分配率各产品分配标准总和【例】某企业某月一车间的制造费用IOoOO元,二车间制造费用8040元(见表5-1,表52)。假设一车间生产C、D两种产品,C产品生产工人工时5500小时,D产品生产工人工时4500小时;二车间只生产一种产品E产品。一车间制造费用分配率=送骗=1C产品应负担制造费用=5500X1=5500(元)D产品应负担制造费用=4500X1=4500(元)借:基本生产成本C5500D4500贷:制造费用车间IoOoo至于二车间的制造费用,由于车间只生产一种产品,所以制

5、造费用全部由E产品承担,不存在分配问题,直接转入“基本生产成本二借:基本生产成本E产品8040贷:制造费用二车间8040制造费用本期制造费用总额分配率各产品生产工人工资之和【例】仍以例1的某企业一车间为例,制造费用为100oO元,假设本月一车间工人的计件工资共8000元,其中:C产品工人工资为4500元,D产品工人工资3500元。制造费用分配率=100004500+3500= 1.252.计划分配率法计划分配率法亦称预定分配率法,是按照年度制造费用预算数和年度预计产量的定额标准,计算计划分配率分配制造费用的方法。各月按计划分配率计算分配的制造费用与实际归集的制造费用的差额,年末一次按已分配数的

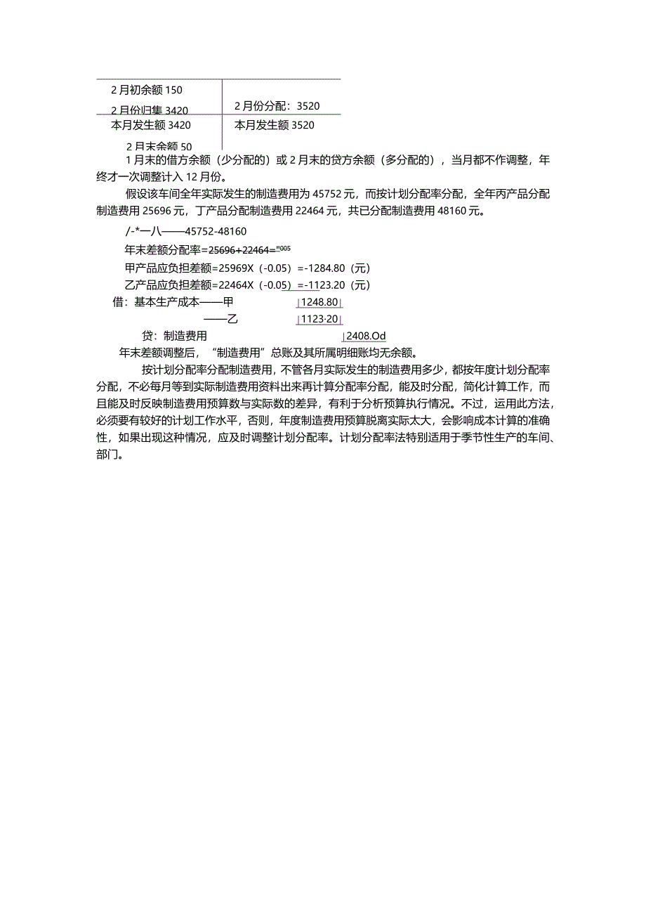
6、比例进行调整。【例】某企业某车间年度制造费用的预算额为48000元,全年各种产品计划产量为:丙产品800件,丁产品1400件,单位产品工时定额为:丙产品4小时,丁产品2小时。假设2月份产品实际产量为:丙产品60件,丁产品100件,实际制造费用3420元。丙产品计划产量定额工时=800x4=3200(小时)丁产品计划产量定额工时=1400x2=2800(小时)48000制造费用计划分配率八一。”=8借:基本生产成本丙60X4X81920T100X2X81600贷:制造费用3520如果“制造费用”1月末有借方余额150元,则本月“制造费用”的记录(丁字账)为:制造费用2月初余额1502月份归集34

7、202月份分配:3520本月发生额34202月末余额50本月发生额35201月末的借方余额(少分配的)或2月末的贷方余额(多分配的),当月都不作调整,年终才一次调整计入12月份。假设该车间全年实际发生的制造费用为45752元,而按计划分配率分配,全年丙产品分配制造费用25696元,丁产品分配制造费用22464元,共已分配制造费用48160元。/-*一八45752-48160年末差额分配率=25696+22464=005甲产品应负担差额=25969X(-0.05)=-1284.80(元)乙产品应负担差额=22464X(-0.05)=-1123.20(元)借:基本生产成本甲1248.80乙112320贷:制造费用2408.Od年末差额调整后,“制造费用”总账及其所属明细账均无余额。按计划分配率分配制造费用,不管各月实际发生的制造费用多少,都按年度计划分配率分配,不必每月等到实际制造费用资料出来再计算分配率分配,能及时分配,简化计算工作,而且能及时反映制造费用预算数与实际数的差异,有利于分析预算执行情况。不过,运用此方法,必须要有较好的计划工作水平,否则,年度制造费用预算脱离实际太大,会影响成本计算的准确性,如果出现这种情况,应及时调整计划分配率。计划分配率法特别适用于季节性生产的车间、部门。

展开阅读全文
相关资源
猜你喜欢
相关搜索

当前位置:首页 > 经济/贸易/财会 > 资产评估/会计

copyright@ 2008-2023 1wenmi网站版权所有

经营许可证编号:宁ICP备2022001189号-1

本站为文档C2C交易模式,即用户上传的文档直接被用户下载,本站只是中间服务平台,本站所有文档下载所得的收益归上传人(含作者)所有。第壹文秘仅提供信息存储空间,仅对用户上传内容的表现方式做保护处理,对上载内容本身不做任何修改或编辑。若文档所含内容侵犯了您的版权或隐私,请立即通知第壹文秘网,我们立即给予删除!