极坐标概念及互化练习(含答案).docx

上传人:p** 文档编号:892717 上传时间:2024-03-30 格式:DOCX 页数:4 大小:31.98KB
下载 相关 举报
极坐标概念及互化练习(含答案).docx_第1页
第1页 / 共4页
极坐标概念及互化练习(含答案).docx_第2页
第2页 / 共4页
极坐标概念及互化练习(含答案).docx_第3页
第3页 / 共4页
极坐标概念及互化练习(含答案).docx_第4页
第4页 / 共4页
亲,该文档总共4页,全部预览完了,如果喜欢就下载吧!
资源描述

《极坐标概念及互化练习(含答案).docx》由会员分享,可在线阅读,更多相关《极坐标概念及互化练习(含答案).docx(4页珍藏版)》请在第壹文秘上搜索。

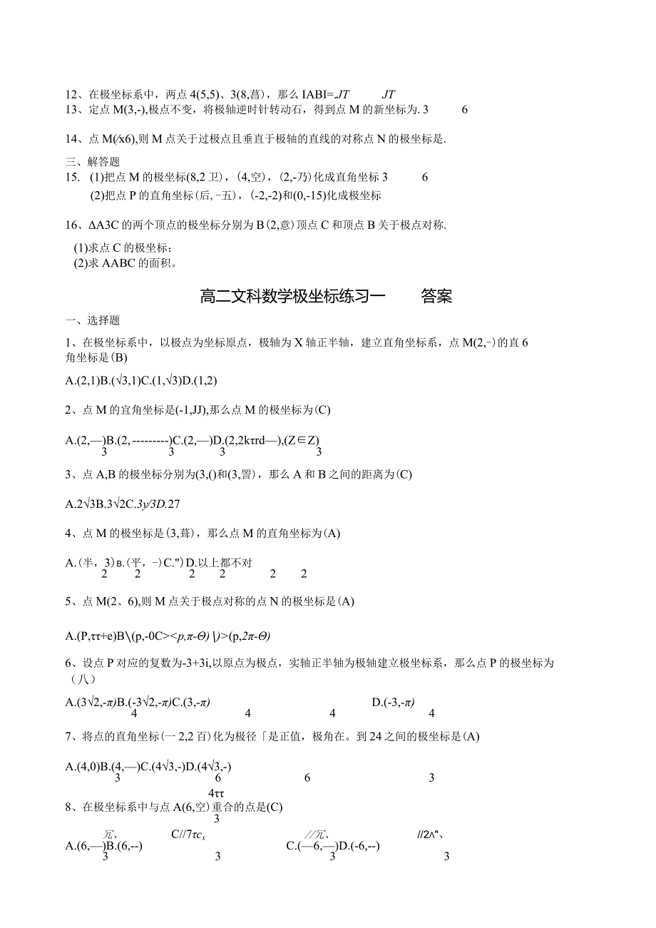
1、高二文科数学极坐标练习一一、选择题1、在极坐标系中,以极点为坐标原点,极轴为X轴正半轴,建立直角坐标系,点M(2,-)的直6角坐标是OA.2,1)B.(3,1)C.(1,3)D.1,2)2、点M的宜角坐标是那么点M的极坐标为()A.(2,)B.(2,)C.(2,)D.(2,2+),(Z)33331r3、点A,B的极坐标分别为(3,I)和(3,五),那么A和B之间的距离为()A.23B.32C.3d.274、点M的极坐标是(3,3,那么点M的直角坐标为()A.(雷,B.(4f ”亭亭-以上都不对5、点 M(P、6),则M点关于极点对称的点N的极坐标是()A.Qp,4+e)B、(p,-O)C(p,

2、2-)6、设点P对应的复数为-3+3i,以原点为极点,实轴正半轴为极轴建立极坐标系,那么点P的极坐标为(八)A.(32,-)B.(-32,-)C.(3,-)D.(-3,-)44447、将点的直角坐标(一2,2百)化为极径是正值,极角在。到24之间的极坐标是(A)A.(4,0)B.(4,)C.(43,-)D.(43,-)366348、在极坐标系中与点A(6,空)重合的点是(C)3冗、C/7cx/冗、/2、A.(6,)B.(6,-)C.(6,)D.(-6,-)33339、在极坐标系中,点M(3,?)和点N(-33T)的位置关系是(A)A.关于极轴所在直线对称B.重合C.关于直线。=I(PR)对称D

3、.关于极点对称10、点2,-),3(血,予),0(0,0)那么小430为(A)A、正三角形B、直角三角形C、锐角等腰三角形D、直角等腰三角形二、填空题11、直角坐标(2,-2)化为极坐标可以是(2板,叁【I4J12、在极坐标系中,两点A(5,5)、3(8,菖),那么IABl=Z13、定点M(3,工),极点不变,将极轴逆时针转动工,得到点M的新坐标为(3,2.3616)14、点、M(p、夕),则M点关于过极点且垂直于极轴的直线的对称点N的极坐标是(夕,乃-。).三、解答题15、(1)把点M的极坐标(8,红),(4,小),(2,-乃)化成宜角坐标36(2)把点P的直角坐标(、6-五),(-2,-2)和(0,-15)化成极坐标16、A3C的两个顶点的极坐标分别为A(2,qr8乃,B2,I15,顶点C和顶点B关于极点对称.(1)求点C的极坐标;Q2(2)求A43C的面积。23

展开阅读全文
相关资源
猜你喜欢
相关搜索

当前位置:首页 > 中学教育 > 试题

copyright@ 2008-2023 1wenmi网站版权所有

经营许可证编号:宁ICP备2022001189号-1

本站为文档C2C交易模式,即用户上传的文档直接被用户下载,本站只是中间服务平台,本站所有文档下载所得的收益归上传人(含作者)所有。第壹文秘仅提供信息存储空间,仅对用户上传内容的表现方式做保护处理,对上载内容本身不做任何修改或编辑。若文档所含内容侵犯了您的版权或隐私,请立即通知第壹文秘网,我们立即给予删除!