2024版质量管理体系供应商管理程序.docx

上传人:p** 文档编号:907700 上传时间:2024-04-01 格式:DOCX 页数:4 大小:25.64KB
下载 相关 举报
2024版质量管理体系供应商管理程序.docx_第1页
第1页 / 共4页
2024版质量管理体系供应商管理程序.docx_第2页
第2页 / 共4页
2024版质量管理体系供应商管理程序.docx_第3页
第3页 / 共4页
2024版质量管理体系供应商管理程序.docx_第4页
第4页 / 共4页
亲,该文档总共4页,全部预览完了,如果喜欢就下载吧!
资源描述

《2024版质量管理体系供应商管理程序.docx》由会员分享,可在线阅读,更多相关《2024版质量管理体系供应商管理程序.docx(4页珍藏版)》请在第壹文秘上搜索。

1、北京市XXXXXXXX制品有限公司文件编号XXX-QEP01-25页码1保密区分一般文件总页数5文件名称程序文件生效日期2024-04-01版本A.0制定部门管理者代表类别总纲XXX-QEP-Il.供应商管理程序1.0目的:选择及评鉴合格之供应商,以确保制造生产实力、品质、HSF实力要求.2.0范围:生产所需有关原材料、委外加工之供应商找寻评鉴,登录及日常考核等.3.0权责:3.1选购:供应商之开发及评鉴,物料之选购,合格供应商明细的建立与更新,召集相关单位对供应商的实地评鉴与稽核,并负责对稽核异样回复的结案追踪3. 2工程:负责生产之物料样品的承认.3.3品管:负责生产之物料样品的确认及帮助

2、供应商评鉴,并对稽核异样缺失的整理.4.1 定义:无4.2 作业内容:5.1 供应商信息搜集1 .1.1选购可以通过网络、黄页、客户指定或介绍等收集所需求的供应商信息。5 .L2依搜集之供应商信息,经筛选初步确认,要求其填写供应商实力调查表,以获得供应商具体的联络方式及公司性质、经营范围、生产实力、合法资格证明等,作为候选供应商。5.2 选择供应商(产品和服务供应商,包括原材料厂商、委外加工商、服务供应商)5.2.1具有公司(工厂)营业登记。5.2.2品质、HSF、价格、交期,产能及服务等条件良好。5.2.3财务健全及商誉良好。5.2.4通过IS09001质量管理体系认证及环保认证(QCO80

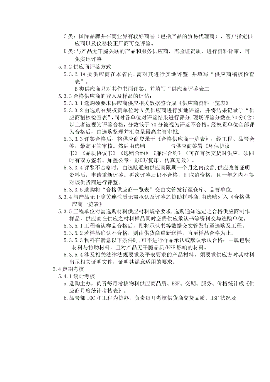
3、000或GP)的供应商可优先选择。5.2.5不符合上述部份条件但能协作公司特别需求者。5.2.6校正仪器厂商需通过ISO17025体系认证或相关的国家认可资质。5.2.7客户指定之供应商5.2.8产品主要材料供应商必需供应RoHS环保检验合格报告,若供应商无法供应,工程/品质单位需帮助辅导供应商限期时间内供应,以满意我司需求.5.3供应商评鉴5.3.1供应商评鉴类型A类2寸生产所需之主要原物料、外购成品及委外加工厂商,需进行实地评鉴。B类:模治具零件加工及包装协助性物料等厂商可免实地评鉴,但要书面评鉴。C类:国际品牌并在商业界有较好商誉(包括产品的贸易代理商)、客户指定供应商以及仪器校正厂商可

4、免评鉴。D类:与产品无干脆关联的产品和服务供应商,需验证资质,进行资料评审,可免实地评鉴5.3.2供应商评鉴方式5.3.2.1A类供应商在本省内.需对其进行实地评鉴.并填写“供应商稽核检查表”。B类供应商只对其作书面评鉴,并填写“供应商评鉴表二5.3.3合格供应商的登入及样品的评估:5.3.3.1选购须要求供应商供应相关数据整合成供应商资料一览表5.3.3.2由选购召集权责单位对A类供应商进行实地评鉴,并将结果记录于“供应商稽核检查表”,同时各单位对评鉴结果进行评分.现场评鉴分数在70分(含)以上者被视为评鉴合格,分数低于70分被视为评鉴不合格。经权责单位全部评为合格后,由选购整理并汇总呈最高

5、主管审批.5.3.3.3评鉴合格后,将供应商登录于合格供应商一览表,经工程、品管会签,最高主管审核。然后由选购与供应商签署环保协议书品质协议书选购合约廉洁合约(可在首次交货时供应,须同时有双方签名、加盖公章;影印/复印、传真无效)。5.3.3.4评鉴不合格时,由选购通知供应商限期一个月之内改善,供应改善证明资料后,申请重新评鉴。再次评鉴后仍不合格,则取消资格,且一年之内不得对该供货商进行评鉴。5.3.3.5选购将“合格供应商一览表”交由文管发行至仓库、品管单位.5.3.4与产品无干脆关连性质无需承认及评鉴之协助材料商.由选购列入合格供应商一览表5.3.5工程单位对需选购材料供应材料规格要求,选

6、购通知选定之合格供应商制作样品,供应商在供应之材料样品同时必需供应承认书等资料交与选购单位。5.3.5.1工程确认样品合格后,则将承认书等数据交文管发行至选购及工程。5.3.5.2若样品确认不合格,则由供货商重新送样,直至样品合格为止。5.3.5.3物料在满意以下条件时,可不进行样品承认或默认承认合格:属包装材料与协助材料,且对产品无干脆品质/HSF影响的材料。5.3.5.4涉及相关法律法规要求及平安要求的产品材料,须要求供应方对其材料出示相关证明文件,证明其满意适用的要求。5.4定期考核5.4.1统计考核a.选购主办,负责每月考核物料供应商品质、HSF、交期、服务、价格统计成供应商月度统计考

7、核表。b.品管部IQC和工程为协办,负责每月考核供货商交货品质、HSF状况及样品的合格率供应应选购。C.对于一般劳保用品、消耗品、生产协助材料及模治具零件不须要考核。d.当月交货未达三批不需考核其质量得分,年度未交货者,不予以重新考核,保留上次考核资格。e.当供应商出现交货品质HSF方面重大不符合时,对此供应商重新按5.3.3要求进行资格评估。f.生产之主要原材料供应商考核具体方式:项目满分评分计算备注品质&HSF4040合格批数每月由品保部依进料检验结果,用邮件供应应选购O总检批数工程样品交期及质量1010合格批数1 .交期与品质一次通过10分。(交期为选购与厂商协商之样品交期,质量为工程承

8、认合格并供应所需求的承认资料)2 .交期与品质二次通过6分。(经选购工程协商确认二次交期并通过承认合格并供应所需求的承认资料)3 .不情愿帮助协作改善、埋怨多、信息回复不刚好视为0分。总批数交期2020X按时交货批交期为选购与供应商协商之交货日,若有逾期之交货或因品质验收不合格而影响交期者,皆以逾期批数视之。总收货批数价格20选购L较市场行情高者为5分。2 .涨价仍较低于市场行情者为10分。3 .不变者为15分。4 .降价者为20分。服务10由选购L快速来厂了解并帮助解决问题者为10分。2 .通知厂商品质问题于三日内来处理者为6分。3 .必需经选购或品保部跟催后,期间超过三日才来处理者为3分。

9、4 .无意愿处理、埋怨多、对品质观念缺乏者为0分。5.4.2评估结果判定:等级得分奖惩措施A优90以上分1 .酌情增加订购量;2 .享受优先承制(办)本厂原物料的资格。B良好80-89分不予奖惩。C一般70-79分L应付货款月结周期延长;2.酌情削减订购量。D差70分以下L应付货款月结周期延长;2.如三个月连续评为D级,由选购正式行文通知改善,限期内未见改善的.取消供货商资格.5.5供应商稽核安排管理:5.5.1品管负责组织选购、工程人员,于每年12月份制作供应商稽核安排表承交管理代表审批后以邮件方式知会相关单位。品管按安排表组织选购、工程人员对供应商实地稽核,并将结果记录于供应商制程实力评鉴

10、表内,品管对现场稽核异样于一周内发给供应商通知其分析改善并回复辍告,选购负责组织供应商稽核改善效果之结案追踪。现场稽核分数在80分(含)以上者被视为稽核合格。分数低于80分被视为稽核不合格,赐予三个月的改善期后再次稽核。若再次稽核不合格者取消其供应商资格,且一年内不得向该供应商选购任何材料。5.5.2如出现以下状况,可不进行供应商现场稽核,但须进行文件稽核或默认稽核通过。1、海外供应商;2、客户指定供应商3、供应商是贸易公司;4、其它供应商(不定期供货的供应商)。5.6供应商变更管理:5. 6.1供应商在送样至本公司品管部承认后,不得随意进行任何变更,供应商在环境管理物质系统执行中的有环境管理

11、物质事项变更,均须向本公司提交变更申请书,变更事项包括:A.环境管理物质系统的变更,如新标准或规定的引入及组织或负责人变更.B.生产地点、生产方法、检查方法,生产设备的变更.C.材料构成部份:1)供应商的变更2)原材料规格的变更3)协助原材料5.6.2供应商在执行管理变更作业前,需由供应商提交“变更申请书”。如涉及到材质的变更供应商需重新送样与提交承认书。5.6.3.全部变更须得到品管部、品管部主管以上人员会签,且经最高主管批准同意之后方可进行。5.7供应商监视本公司对供应商的绩效进行监控,包括以下指标:a.交货产品的质量;b.由于供应商质量不良而造成的客户埋怨及售后市场退货;c.交期达成率(包含超额运费);d.以及制程当中的质量状况的监控。6.0相关文件:7.0相关表单:

展开阅读全文
相关资源
猜你喜欢
相关搜索

当前位置:首页 > 管理/人力资源 > 质量管理

copyright@ 2008-2023 1wenmi网站版权所有

经营许可证编号:宁ICP备2022001189号-1

本站为文档C2C交易模式,即用户上传的文档直接被用户下载,本站只是中间服务平台,本站所有文档下载所得的收益归上传人(含作者)所有。第壹文秘仅提供信息存储空间,仅对用户上传内容的表现方式做保护处理,对上载内容本身不做任何修改或编辑。若文档所含内容侵犯了您的版权或隐私,请立即通知第壹文秘网,我们立即给予删除!