《机械制造工艺》教案第2课初识机械加工工艺规程(二).docx

上传人:p** 文档编号:910083 上传时间:2024-04-02 格式:DOCX 页数:10 大小:109.79KB
下载 相关 举报
《机械制造工艺》教案第2课初识机械加工工艺规程(二).docx_第1页
第1页 / 共10页
《机械制造工艺》教案第2课初识机械加工工艺规程(二).docx_第2页
第2页 / 共10页
《机械制造工艺》教案第2课初识机械加工工艺规程(二).docx_第3页
第3页 / 共10页
《机械制造工艺》教案第2课初识机械加工工艺规程(二).docx_第4页
第4页 / 共10页
《机械制造工艺》教案第2课初识机械加工工艺规程(二).docx_第5页
第5页 / 共10页
《机械制造工艺》教案第2课初识机械加工工艺规程(二).docx_第6页
第6页 / 共10页
《机械制造工艺》教案第2课初识机械加工工艺规程(二).docx_第7页
第7页 / 共10页
《机械制造工艺》教案第2课初识机械加工工艺规程(二).docx_第8页
第8页 / 共10页
《机械制造工艺》教案第2课初识机械加工工艺规程(二).docx_第9页
第9页 / 共10页
《机械制造工艺》教案第2课初识机械加工工艺规程(二).docx_第10页
第10页 / 共10页
亲,该文档总共10页,全部预览完了,如果喜欢就下载吧!
资源描述

《《机械制造工艺》教案第2课初识机械加工工艺规程(二).docx》由会员分享,可在线阅读,更多相关《《机械制造工艺》教案第2课初识机械加工工艺规程(二).docx(10页珍藏版)》请在第壹文秘上搜索。

1、课题初识机械加工工艺规程(一)课时2课时(90min)教学目标知识技能目标:(1)掌握零件结构工艺性分析(2)掌握毛坯和定位基准的选择方法(3)掌握机械加工工艺路线的拟定方法素质目标:(1)养成好学上进、拼搏创新、科学严谨的工作作风(2)践行服从纪律、团结协作的团队精神教学重难点教学重点:零件结构工艺性分析,毛坯、定位基准的选择方法,机械加工工艺路线的拟定方法教学难点:机械加工工艺路线的拟定方法教学方法情景模拟法、讲授法、问答法、讨论法教学用具电脑、投影仪、多媒体课件、教材教学过程主要教学内容及步骤课前任务【教师】布置课前任务,和学生负责人取得联系,提醒同学通过APP或其他学习软件,收集分析零

2、件结构工艺性,选择毛坯和定位基准和拟定机械加工工艺路线的相关知识,并进行了解【学生】提前上网观看相关资料,熟悉教材考勤【教师】使用APP进行签到【学生】按照老师要求签到问题导入【教师】提出问题:编制零件的机械加工工艺规程的步骤是怎样的?【学生】聆听、思考、讨论、回答传授新知【教师】通过大家的发言,弓I入新的知识点,讲解零件结构工艺性分析,毛坯和定位基准的选择方法,以及机械加工工艺路线的拟定方法等知识二、机械加工工艺规程的编制工艺技术人员在编制零件的机械加工工艺规程时,可按如下步骤进行:分析零件结构工艺性;选择毛坯:选择定位基准:拟订机械加工工艺路线:确定加工余量及工序尺寸:计算工艺尺寸链:选择

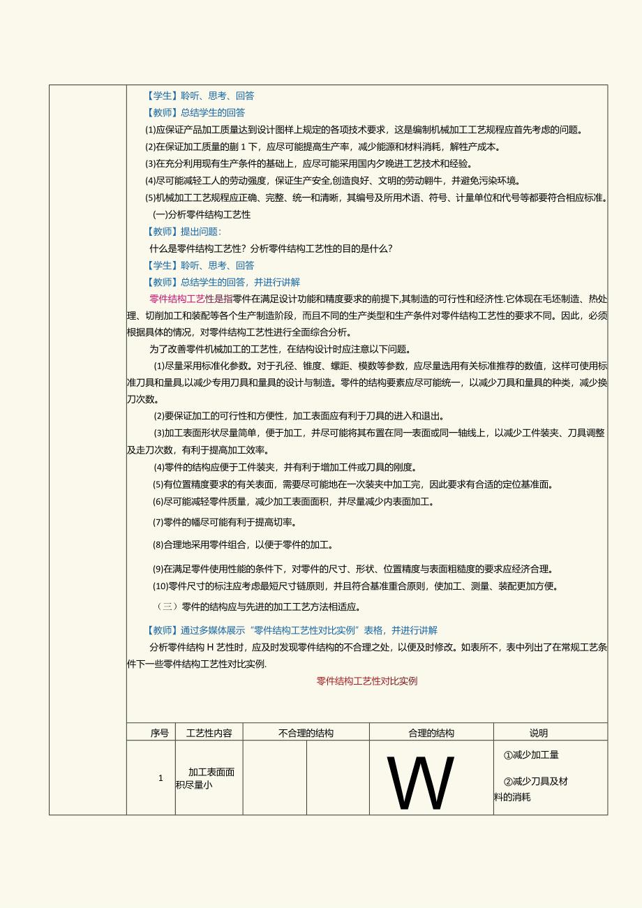
3、机床设备、工艺装备及切削用量;进行机械加工工艺过程的技术经济分析;填写工艺文件。【教师】提出问题:机械加工工艺规程的编制原则是什么?【学生】聆听、思考、回答【教师】总结学生的回答(1)应保证产品加工质量达到设计图样上规定的各项技术要求,这是编制机械加工工艺规程应首先考虑的问题。(2)在保证加工质量的蒯1下,应尽可能提高生产率,减少能源和材料消耗,解牲产成本。(3)在充分利用现有生产条件的基础上,应尽可能采用国内夕晚进工艺技术和经验。(4)尽可能减轻工人的劳动强度,保证生产安全,创造良好、文明的劳动翱牛,并避免污染环境。(5)机械加工工艺规程应正确、完整、统一和清晰,其编号及所用术语、符号、计量

4、单位和代号等都要符合相应标准。(一)分析零件结构工艺性【教师】提出问题:什么是零件结构工艺性?分析零件结构工艺性的目的是什么?【学生】聆听、思考、回答【教师】总结学生的回答,并进行讲解零件结构工艺性是指零件在满足设计功能和精度要求的前提下,其制造的可行性和经济性.它体现在毛坯制造、热处理、切削加工和装配等各个生产制造阶段,而且不同的生产类型和生产条件对零件结构工艺性的要求不同。因此,必须根据具体的情况,对零件结构工艺性进行全面综合分析。为了改善零件机械加工的工艺性,在结构设计时应注意以下问题。(1)尽量采用标准化参数。对于孔径、锥度、螺距、模数等参数,应尽量选用有关标准推荐的数值,这样可使用标

5、准刀具和量具,以减少专用刀具和量具的设计与制造。零件的结构要素应尽可能统一,以减少刀具和量具的种类,减少换刀次数。(2)要保证加工的可行性和方便性,加工表面应有利于刀具的进入和退出。(3)加工表面形状尽量简单,便于加工,并尽可能将其布置在同一表面或同一轴线上,以减少工件装夹、刀具调整及走刀次数,有利于提高加工效率。(4)零件的结构应便于工件装夹,并有利于增加工件或刀具的刚度。(5)有位置精度要求的有关表面,需要尽可能地在一次装夹中加工完,因此要求有合适的定位基准面。(6)尽可能减轻零件质量,减少加工表面面积,并尽量减少内表面加工。(7)零件的幡尽可能有利于提高切率。(8)合理地采用零件组合,以

6、便于零件的加工。(9)在满足零件使用性能的条件下,对零件的尺寸、形状、位置精度与表面粗糙度的要求应经济合理。(10)零件尺寸的标注应考虑最短尺寸链原则,并且符合基准重合原则,使加工、测量、装配更加方便。(三)零件的结构应与先进的加工工艺方法相适应。【教师】通过多媒体展示“零件结构工艺性对比实例”表格,并进行讲解分析零件结构H艺性时,应及时发现零件结构的不合理之处,以便及时修改。如表所不,表中列出了在常规工艺条件下一些零件结构工艺性对比实例.零件结构工艺性对比实例序号工艺性内容不合理的结构合理的结构说明1加工表面面积尽量小W减少加工量减少刀具及材料的消耗钻孔的入端2 和出端应避免出现斜面3槽宽应

7、一致减少换刀次数提高生产率键槽应布置 在同一方向减少调整次数保证位置精度避免钻头折断提高生产率保证加工精度孔的位置不 能距离壁太近可以采用标准刀具保证加工精度槽的底面不应与其他加工表面重合螺纹根部应有退刀槽彳/,/7/)L77凸台表面应位于同一平轴上两相接精加工表面间应设刀具蝇槽便于加工避免损伤加工表面避免损伤刀具提高生产率提高生产率保证加工精度提高生产率保证加工精度(二)选择毛坯【教师】扫码播放“常用毛坯的特点和毛坯的选择原则”视频,并提出问题:机械加工常用的毛坯有哪些?选择毛坯时应考虑哪些因素?【学生】聆听、思考、回答【教师】总结学生的回答,并进行讲解毛坯的选择是否合适,对零件质量、材料消

8、耗及加工工时都有很大的影响。高精度的毛坯虽然可以减少机械加工的工作量和材料消耗,解氐加工成本,但是毛坯的生产成本被提高了。因此应根据生产纲领,综合考虑毛坯制造和机械加工的成本来选择毛坯,以得到最佳经济效益。1.影响毛坯选择的因素机械加工常用的毛坯有铸件、锻件和型材等,选择时应考虑以下因素。(1)零件的材料及力学性能要求。毛坯的制造方法由材料的工艺特性决定。材料的工艺特性和力学性能大致决定了毛坯的种类。例如,材料为铸铁和非铁金属时,只能选择困牛;为使重要的钢质零件获得良好的力学性能,应选择锻件;形状简单及力学性能要求不太高时,可选择型材。(2)零件的结构与大小。大型且结构简单的零件毛坯应选择砂型

9、铸造、自由锻造或焊接;结构复杂的零件毛坯应选择铸造;小型零件毛坯应选择模锻或压力铸造。(3)生产纲领的大小。当大批大量生产时,应选择精度和生产率较高的毛坯制造方法,如模锻、金属型机器造型铸造和精密铸造等;当单件小批生产时,应选择精度和生产率较低的毛坯制造方法,如木模手工铸造、自由锻造等.(4)现有生产条件。选择毛坯时,必须考虑具体的生产条件,如现有毛坯制造水平、外协的可能性等。(5)新工艺、新材料。为节约材料和能源、提高生产率,应充分考虑精铸、精锻、冷轧、冷挤压、粉末冶金、异型钢材和工程材料等在机械加工中的应用,这样可大大减少机械加工量甚至不需要加工,大大提高经济效益。2 .毛坯的形状与尺寸毛

10、坯的形状与尺寸基本上取决于零件的形状、尺寸及技术要求。毛坯的形状与尺寸应尽量与零件接近,从而实现少无切削加工。由于现有毛坯制造技术及成本的限制,以及机电产品性能对零件加工精度和表面质量的要求越来越高,因此毛坯的某些表面需要留有一定的加工余量,以便通过机械加工使零件达到技术要求.【教师】提出问题:什么是少无切削加工?【学生】聆听、思考、回答【教师】总结学生的回答无切削加工是指金属坯料经铸造、锻压或其他金属加工方法直接得到制件,不再需要切削加工的工艺方法。少切削加工是指通过无切削加工尚需要进行少量切削加工的工艺方法。这两种用精确成形方法制造零件的工艺方法合称为少无切削加工(也称少无切屑加工)o少无

11、切削加工包括精密锻造、冲压、精密铸造、粉末冶金、工程塑料的压塑和注塑等。型材改制有时也被归入少无切削加工。少无切削加工能实现多种冷热工艺综合交叉、多种材料复合选用,把材料与工艺有机地结合起来,节约了材料、设备和人力,具有显著的经济效益,是目前机械制造工业的发展方向之一。3 .毛坯图的绘制【教师】通过多媒体展示“齿轮锻件的毛坯图”图片,并进行i井解在确定了毛坯的形状和尺寸后,还应绘制毛坯图,使其作为毛坯制造单位的产品图样。绘制毛坯图时应考虑毛坯制造、机械加工和热处理等多方面工艺因素的影响,如铸件和锻件上的孔和法兰等的最小铸出或锻出条件,铸件和锻件表面的起模斜度(拔模斜度)和圆角,以及分型面和分模

12、面的位置等,并用双点画线表示出零件的表面,以区别加工表面和非加工表面。绘制毛坯图的步骤如下。(1)用双点画线绘制零件的主要外形。(2)用粗实线绘制毛坯的外形。(3)标注毛坯的尺寸及公差,同时标注零件的尺寸(加圆括号)。(4)标由口工部(5)标注技术要求。(三)选择定位基准【教师】扫码播放“工件定位”视频,并讲解选择定位基准的方法在零件的制造过程中,用来确定生产对象上某些点、线、面的位置时所依据的那些点、线、面就是基准。用来确定工件在机床上或夹具中正确位置的基准称为定位基准。定位基准可分为粗基准和精基准:粗基准是三用毛坯上未加工过的表面作的定位基准;精基准是指用已经加工过的表面作的定位基准。合理

13、选择定位基准对零件的加工精度(特别是位置精度)有着决定性影响.在编制机械加工工艺规程时,应首先考虑选择怎样的精基准,然后再考虑选择怎样的粗基准,并把作为精基准的表面加工出来。1 .精基准的选择选择精基准时应保证零件的加工精度,特别是保证加工表面的位置精度,还应兼顾工件装夹和夹具结构。因此,精基准的选择应遵循以下原则。(1)基准重合原则.(2)基准统一原则。(3)互为基准原则。(4)自为基准原则。(5)便于装夹原则。【教师】通过多媒体展示“钻套”图片,并进行讲解设计基准是指在零件图上用来确定其他点、线、面的基准。钻套中轴心线0-0是各外圆和内孑妙设计基准,端面A是端面B、C的设计基准。2 .粗基

14、准的选择选择粗基准时,应保证加工表面与非加工表面之间的位置精度,合理分配加工余量,并注意要尽快获得精基准。因此,粗基准的选择应遵循以下原则。(1)保证相互位置要求原则。(2)重要表面原则。(3)最小加工余量原则。(4)便于装夹原则。(5)不重复使用原则。实际上,无论是精基准还是粗基准的选择,上述原则都不可能同时满足,有时甚至互相矛盾。因此,在选择时应根据具体情况进行分析,权衡利弊,保证主要要求。(四)拟定机械加工工艺路线拟订机械加工工艺路线是编制机械加工工艺规程的关键步骤,拟订得是否合理直接影响机械加工工艺规程的合理性、科学性和经济性。拟订的主要任务包括加工方法的选择、加工阶段的划分、工序的安

15、排和工序内容的组合。1.加工方法的选择拟订零件的机械加工工艺路线时,首先要根据零件的加工精度和表面粗糙度要求,选定加工方法;然后选定各工序、各工步的加工方法,使零件由粗到精逐步达到加工要求。选择加工方法时应遵循以下原则。【教师】通过多媒体展示“外圆加工方法”“孔加工方法”和“平面加工方法”表格,并进行讲解(1)所选加工方法的加工经济精度要与零仰各个加工表面的加工精度和表面粗糙度要求相适应。加工经济精度是指在正常加工条件(指设备、工艺装备、工人技术等都无特殊要求)下所能保证的加工精度。外圆加工方法加工方法加工经济精度衣面粗糙度Ram加工方法加工经济精度表面粗糙度Rm车粗车IT12-IT131080外磨精密磨IT57T60.08-0.32半精车ITIo-ITII2.510镜

展开阅读全文
相关资源
猜你喜欢
相关搜索

当前位置:首页 > 高等教育 > 大学课件

copyright@ 2008-2023 1wenmi网站版权所有

经营许可证编号:宁ICP备2022001189号-1

本站为文档C2C交易模式,即用户上传的文档直接被用户下载,本站只是中间服务平台,本站所有文档下载所得的收益归上传人(含作者)所有。第壹文秘仅提供信息存储空间,仅对用户上传内容的表现方式做保护处理,对上载内容本身不做任何修改或编辑。若文档所含内容侵犯了您的版权或隐私,请立即通知第壹文秘网,我们立即给予删除!