工程技术质量检查存在问题联系单.docx

上传人:p** 文档编号:914148 上传时间:2024-04-02 格式:DOCX 页数:3 大小:78.22KB
下载 相关 举报
工程技术质量检查存在问题联系单.docx_第1页
第1页 / 共3页
工程技术质量检查存在问题联系单.docx_第2页
第2页 / 共3页
工程技术质量检查存在问题联系单.docx_第3页
第3页 / 共3页
亲,该文档总共3页,全部预览完了,如果喜欢就下载吧!
资源描述

《工程技术质量检查存在问题联系单.docx》由会员分享,可在线阅读,更多相关《工程技术质量检查存在问题联系单.docx(3页珍藏版)》请在第壹文秘上搜索。

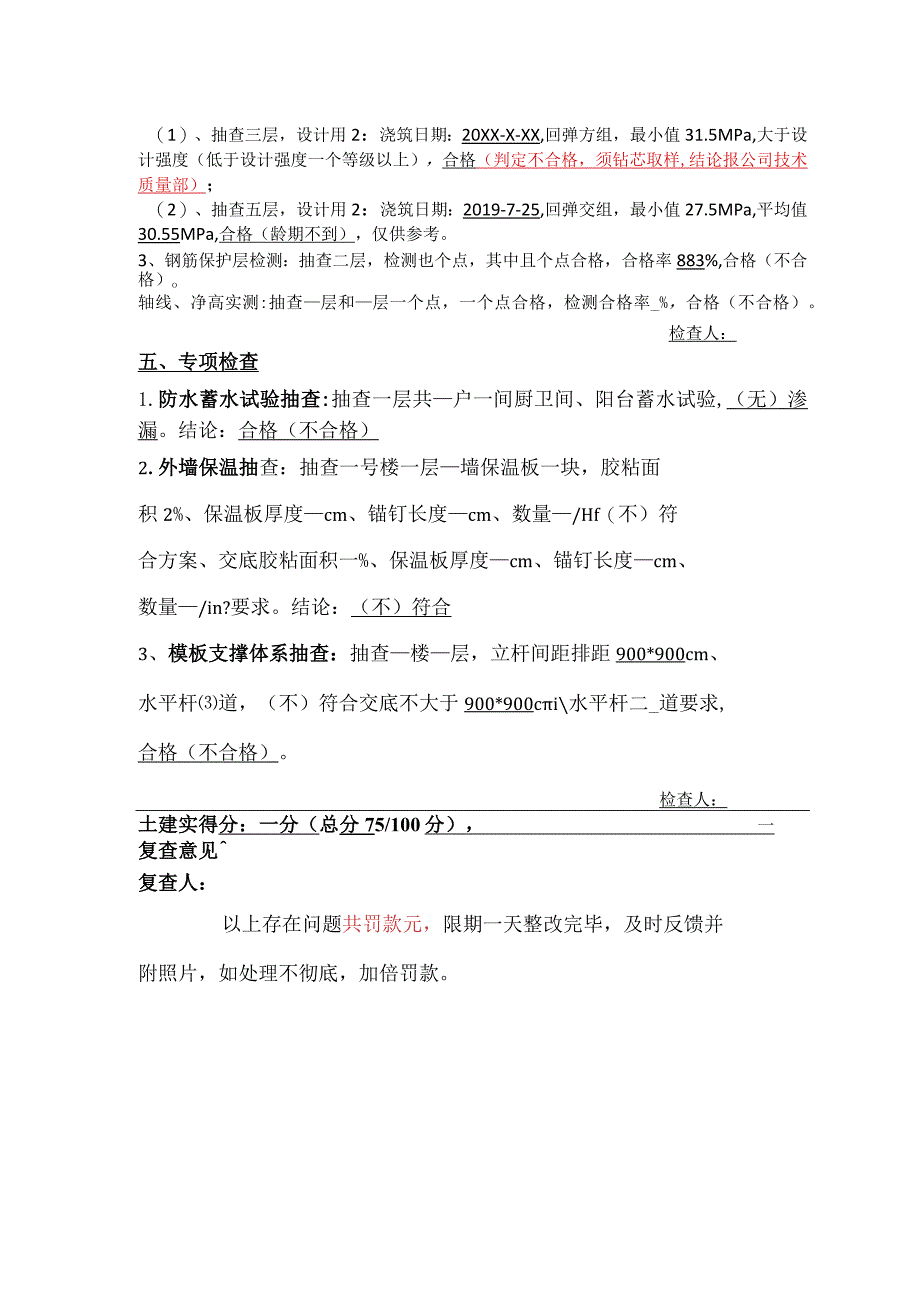
1、工程技术质量存在问题联系单表工程所属单位:第X项目公司工程进度:主体Ia层钢筋绑也内外装饰项一、技术质量工作行为(分/总分30分),禁令、严控罚款元一、技术质量部工作行为(技术+质量+回访投诉+计量)(分/总分20分)禁令:1、严控:1、监控:1、二、项目技术质量工作行为(技术+质量)(分/总分10分)禁令:1、严控:1、监控:1、检查人:二、资料(分/15分),禁令、严控罚款元禁令:1、严控:监控:1、检查人:三、实体观感(分ZW分),禁令、严控罚款元禁令:1、严控:1、监控:1、检查人:四、仪器检测、实测实量(分/10分):禁令、严控罚款元1、碎强度检测:(1)、抽查三层,设计用2:浇筑日

2、期:20XX-X-XX,回弹方组,最小值31.5MPa,大于设计强度(低于设计强度一个等级以上),合格(判定不合格,须钻芯取样,结论报公司技术质量部);(2)、抽查五层,设计用2:浇筑日期:2019-7-25,回弹交组,最小值27.5MPa,平均值30.55MPa,合格(龄期不到),仅供参考。3、钢筋保护层检测:抽查二层,检测也个点,其中且个点合格,合格率883%,合格(不合格)o轴线、净高实测:抽查层和层一个点,一个点合格,检测合格率_%,合格(不合格)。检查人:五、专项检查1.防水蓄水试验抽查:抽查一层共户一间厨卫间、阳台蓄水试验,(无)渗漏。结论:合格(不合格)2.外墙保温抽查:抽查一号楼一层墙保温板一块,胶粘面积2%、保温板厚度cm、锚钉长度cm、数量/Hf(不)符合方案、交底胶粘面积一%、保温板厚度cm、锚钉长度cm、数量/in?要求。结论:(不)符合3、模板支撑体系抽查:抽查楼层,立杆间距排距900*900cm、水平杆道,(不)符合交底不大于900*900ci水平杆二_道要求,合格(不合格)。检查人:土建实得分:一分(总分75/100分),一复查意见复查人:以上存在问题共罚款元,限期一天整改完毕,及时反馈并附照片,如处理不彻底,加倍罚款。外墙施工电梯料口两侧 保温板接茬处位于外墙 大角,未预留抗裂网搭 接尺寸

展开阅读全文
相关资源
猜你喜欢
相关搜索

当前位置:首页 > 论文 > 自然科学论文

copyright@ 2008-2023 1wenmi网站版权所有

经营许可证编号:宁ICP备2022001189号-1

本站为文档C2C交易模式,即用户上传的文档直接被用户下载,本站只是中间服务平台,本站所有文档下载所得的收益归上传人(含作者)所有。第壹文秘仅提供信息存储空间,仅对用户上传内容的表现方式做保护处理,对上载内容本身不做任何修改或编辑。若文档所含内容侵犯了您的版权或隐私,请立即通知第壹文秘网,我们立即给予删除!