最新:中国临床合理补充叶酸多学科专家共识重点内容.docx

上传人:p** 文档编号:914702 上传时间:2024-04-02 格式:DOCX 页数:18 大小:113.14KB
下载 相关 举报
最新:中国临床合理补充叶酸多学科专家共识重点内容.docx_第1页
第1页 / 共18页
最新:中国临床合理补充叶酸多学科专家共识重点内容.docx_第2页
第2页 / 共18页
最新:中国临床合理补充叶酸多学科专家共识重点内容.docx_第3页
第3页 / 共18页
最新:中国临床合理补充叶酸多学科专家共识重点内容.docx_第4页
第4页 / 共18页
最新:中国临床合理补充叶酸多学科专家共识重点内容.docx_第5页
第5页 / 共18页
最新:中国临床合理补充叶酸多学科专家共识重点内容.docx_第6页
第6页 / 共18页
最新:中国临床合理补充叶酸多学科专家共识重点内容.docx_第7页
第7页 / 共18页
最新:中国临床合理补充叶酸多学科专家共识重点内容.docx_第8页
第8页 / 共18页
最新:中国临床合理补充叶酸多学科专家共识重点内容.docx_第9页
第9页 / 共18页
最新:中国临床合理补充叶酸多学科专家共识重点内容.docx_第10页
第10页 / 共18页
亲,该文档总共18页,到这儿已超出免费预览范围,如果喜欢就下载吧!
资源描述

《最新:中国临床合理补充叶酸多学科专家共识重点内容.docx》由会员分享,可在线阅读,更多相关《最新:中国临床合理补充叶酸多学科专家共识重点内容.docx(18页珍藏版)》请在第壹文秘上搜索。

1、最新:中国临床合理补充叶酸多学科专家共识重点内容叶酸是一种水溶性维生素,为人体细胞生长和繁殖所必需,可用于治疗由叶酸缺乏引起的贫血,也是孕妇的营养素补充剂。超过50%的新生儿神经管缺陷(neuraltubedefects,NTDs)病例与妊娠初期叶酸不足有关,补充叶酸可显著降低NTDs的发生率。长期补充叶酸也有助于降低心脑血管疾病的发生风险。目前,我国临床实践暴露了对叶酸的价值认识不足的问题。有关叶酸的研究很多,但研究质量和结果参差不齐,针对叶酸缺乏的筛查、预防及补充叶酸的适宜人群、时机、剂量、疗程等缺乏统一的标准和规范,给临床使用叶酸带来困扰。为规范、合理补充叶酸,中国医药教育协会临床合理用

2、药专业委员会、中国医疗保健国际交流促进会高血压分会、中国妇幼保健协会围产营养与代谢专业委员会、中国药理学会治疗药物监测研究专业委员会、中国医药教育协会神经内科专业委员会、中国营养保健食品协会精准营养专业委员会、中国药师协会居家药学服务药师分会、健康中国研究中心药品和健康产品专家委员会组织多学科专家编写了中国临床合理补充叶酸多学科专家共识(以下简称本共识),以探究合理补充叶酸与相关疾病发生、发展的关系,为叶酸在临床中的合理应用提供循证依据和参考。1研究方法1.1 建立共识意见条目和检索策略依据当前的临床研究结果,包括指南、共识、研究文献,结合专家意见形成本共识意见条目;针对意见条目,依照患者-干

3、预比徽-结局(Patient,intervention,comparison,outcomezPICO)原则制订相应的检索策略,检索所有文献。1.2 形成推荐意见对所有的检索文献进行分析和质量评价,形成推荐意见。本共识采用美国心脏协会的证据等级和推荐意见分类,具体见表1和表2o表1证据等级证据等级表述A级来自多项随机临床试验或荟萃分析的数据B级单个随机对照研究或非随机研究C级专家共识或个案报道表2推荐意见分类推荐意见分类表述1类有充足的证据证明和/或普遍同意该建议或治疗是有用和有效的II类对某一推荐意见或治疗的有效性存在相互矛盾的证据和/或意见分歧的情况11a类证据偏向治疗Ilb类证据偏向不治

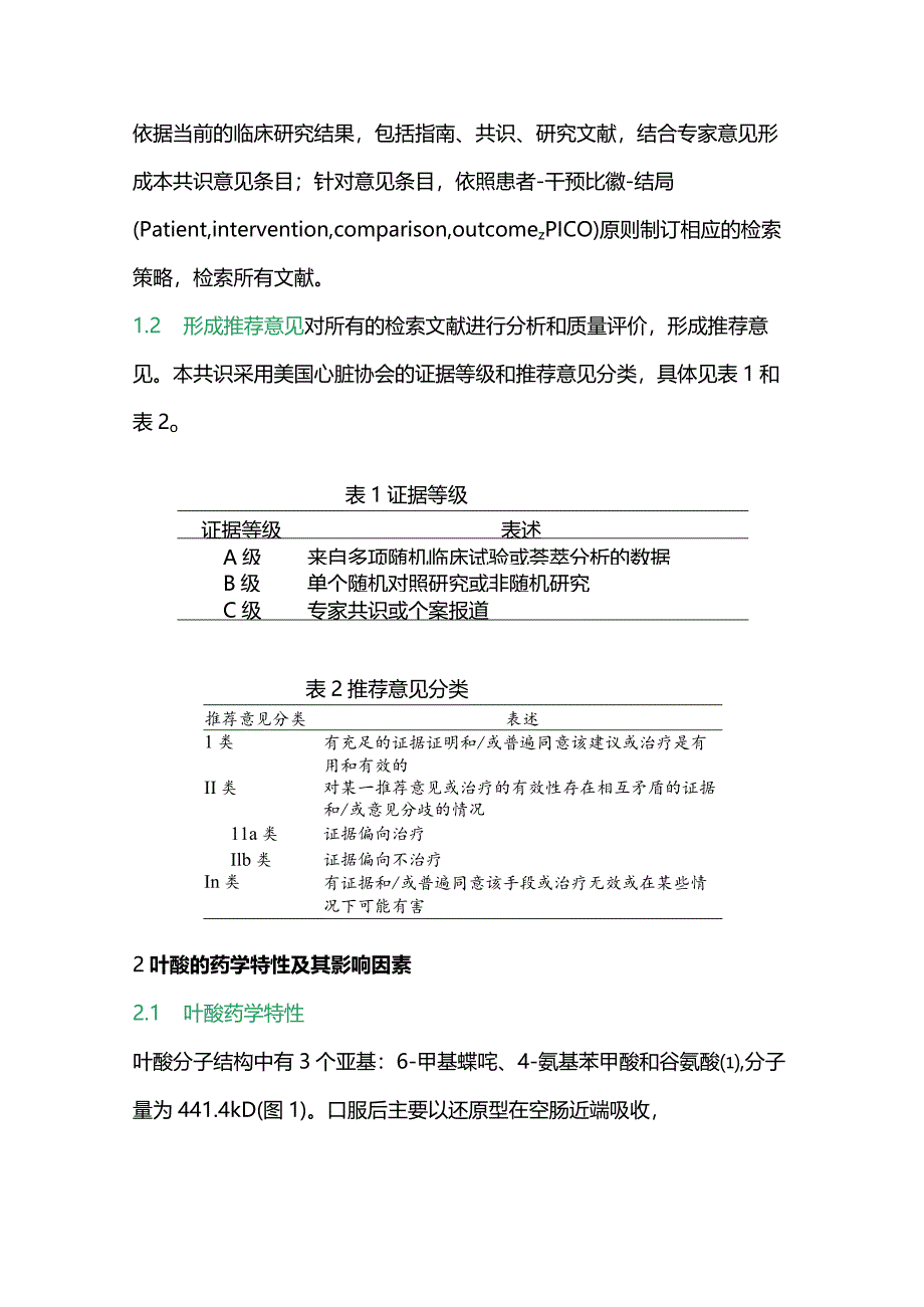
4、疗In类有证据和/或普遍同意该手段或治疗无效或在某些情况下可能有害2叶酸的药学特性及其影响因素2.1 叶酸药学特性叶酸分子结构中有3个亚基:6-甲基蝶咤、4-氨基苯甲酸和谷氨酸,分子量为441.4kD(图1)。口服后主要以还原型在空肠近端吸收,从空肠到结肠,其吸收率逐渐降低,吸收量为76%93%,0.51.0h后达到血药峰浓度。贫血患者吸收速度较正常人快。其分布半衰期约为0.7h,血浆蛋白结合率为50%64%03叶酸及其降解产物通过尿液排出约62%,粪便排出约38%4o叶酸在人体内的药代动力学过程见图2o14(2氨基4氧代1,冬二氢-6蝶咤)甲氨基苯甲酰基L谷氨酸图1叶酸的分子结构和化学名称破

5、般弓)送人体m环30%64%与血浆/白结合尿液指出62%责便推出38%图2叶酸的体内药代动力学过程“”iLtRrC力还号叶收n体;PCrTAf20(45.3)升高620(13.545.3)正常范围35.9(6.813.4)一可能缺乏3(6.8)100(226.5)缺乏,以预防高HCy血症为目标(放射免疫法)U叫4(10)151(340)缺乏以降低备孕人群胎儿神经管畸形风险(群体风险,非个体风险)为目标叫V400(906)不足注:HCy为同型半胱氨酸:叶酸单位转换为1ng/ml=2.265nmol/L美国疾病预防控制中心推荐临床叶酸块乏的判定依据为血清叶酸水平V2ng/mk红细胞叶酸水平V95n

6、g/ml网血清/红细胞叶酸和血浆Hcy水平是评价叶酸状况的常用指标,但目前仍存在判定标准不同、缺乏叶酸过量评价、测定方法有待确认、缺乏针对不同健康结局目标的判定依据、缺乏人群叶酸状况监测数据等问题。个体叶酸状况与遗传、生理状态(如孕期、哺乳期)、行为(如饮酒、膳食叶酸和相关营养素摄入)、疾病(如胃肠道疾患)、药物(拮抗叶酸代谢)等多因素有关【2。,31-33,因此需进行综合评价。建立可以预测和识别叶酸代谢异常的指标集/结构方程、建立组学标志物等,是未来的发展方向。4叶酸营养状况改善推荐意见:(1)平衡膳食是改善叶酸营养状况的首选措施(I类推荐,B级证据)。(2)对于叶酸缺乏高危人群和特殊人群,

7、可进一步采取叶酸补充或强化食物等措施改善叶酸营养状况(11a类推荐,B级证据)。4.1 膳食叶酸参考摄入量叶酸推荐摄入量(recommendednutrientintake,RNI)为个体摄入叶酸的目标值,涵盖普通食物中的天然叶酸以及强化食物和营养素补充剂中的化学合成叶酸,二者在体内生物利用率不同,因此需统一转换为膳食叶酸当量(dietaryfolateequivalent,DFE)。不同生理状态人群的叶酸RNl不一致(附录1)。4.2 叶酸食物来源对于叶酸缺乏/不足的个体,首先推荐通过平衡膳食改善叶酸营养状况。绿叶蔬菜、豆制品、动物肝脏、瘦肉、蛋类等是叶酸的良好食物来源。依据预包装食品营养标签

展开阅读全文
相关资源
猜你喜欢
相关搜索

当前位置:首页 > 高等教育 > 大学课件

copyright@ 2008-2023 1wenmi网站版权所有

经营许可证编号:宁ICP备2022001189号-1

本站为文档C2C交易模式,即用户上传的文档直接被用户下载,本站只是中间服务平台,本站所有文档下载所得的收益归上传人(含作者)所有。第壹文秘仅提供信息存储空间,仅对用户上传内容的表现方式做保护处理,对上载内容本身不做任何修改或编辑。若文档所含内容侵犯了您的版权或隐私,请立即通知第壹文秘网,我们立即给予删除!