2024届信息技术试题.docx

上传人:p** 文档编号:916163 上传时间:2024-04-05 格式:DOCX 页数:9 大小:263.22KB
下载 相关 举报
2024届信息技术试题.docx_第1页
第1页 / 共9页
2024届信息技术试题.docx_第2页
第2页 / 共9页
2024届信息技术试题.docx_第3页
第3页 / 共9页
2024届信息技术试题.docx_第4页
第4页 / 共9页
2024届信息技术试题.docx_第5页
第5页 / 共9页
2024届信息技术试题.docx_第6页
第6页 / 共9页
2024届信息技术试题.docx_第7页
第7页 / 共9页
2024届信息技术试题.docx_第8页
第8页 / 共9页
2024届信息技术试题.docx_第9页
第9页 / 共9页
亲,该文档总共9页,全部预览完了,如果喜欢就下载吧!
资源描述

《2024届信息技术试题.docx》由会员分享,可在线阅读,更多相关《2024届信息技术试题.docx(9页珍藏版)》请在第壹文秘上搜索。

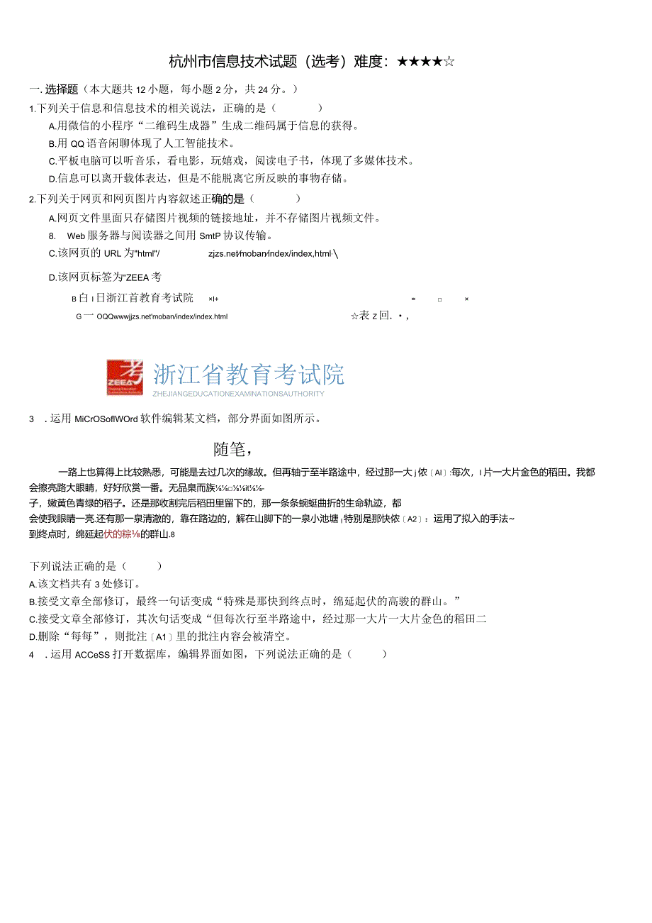
1、杭州市信息技术试题(选考)难度:一.选择题(本大题共12小题,每小题2分,共24分。)1.下列关于信息和信息技术的相关说法,正确的是()A.用微信的小程序“二维码生成器”生成二维码属于信息的获得。B.用QQ语音闲聊体现了人工智能技术。C.平板电脑可以听音乐,看电影,玩嬉戏,阅读电子书,体现了多媒体技术。D.信息可以离开载体表达,但是不能脱离它所反映的事物存储。2.下列关于网页和网页图片内容叙述正确的是()A.网页文件里面只存储图片视频的链接地址,并不存储图片视频文件。8. Web服务器与阅读器之间用SmtP协议传输。C.该网页的URL为html/mobanindex/index,html,D.

2、该网页标签为“ZEEA考B白I日浙江首教育考试院I+=G一OQQmoban/index/index.html表Z回.,浙江省教育考试院ZHEJIANGEDUCATIONEXAMlNATIONSAUTHORITY3 .运用MiCrOSoflWOrd软件编辑某文档,部分界面如图所示。随笔,一路上也算得上比较熟悉,可能是去过几次的缘故。但再轴亍至半路途中,经过那一大j侬Al:每次,I片一大片金色的稻田。我都会擦亮路大眼睛,好好欣赏一番。无品臬而族it-子,嫩黄色青绿的稻子。还是那收割完后稻田里留下的,那一条条蜿蜓曲折的生命轨迹,都会使我眼睛一亮.还有那一泉清澈的,靠在路边的,解在山脚下的一泉小池塘I

3、特别是那快侬A2:运用了拟入的手法到终点时,绵延起伏的粽的群山.8下列说法正确的是()A.该文档共有3处修订。B.接受文章全部修订,最终一句话变成“特殊是那快到终点时,绵延起伏的高骏的群山。”C.接受文章全部修订,其次句话变成“但每次行至半路途中,经过那一大片一大片金色的稻田二D.删除“每每”,则批注A1里的批注内容会被清空。4 .运用ACCeSS打开数据库,编辑界面如图,下列说法正确的是()V图书信息:数据库(Access200.文件开始 创建 外献据数据库工具字段 表I图书图书字段名称S ID*IDr书名作者 3大主宰天蚕土豆 5绝世唐门唐家三少售价出售日期 25.00 2017/7/8

4、23.OO 2016/5/46斗破苍穹李虎 30. OO 2018/3/197盗墓笔记 南派三叔35. 80记录:K 第1项哄5项) ”区无标选器A.该数据库文件名和表名分别是“图书信息.accdb”,“图书表”。C.第5条记录“出售日期”出现#是因为列宽不够5.某程序框图如图所示,该程序运行后输出的k的值是()结荒口00否是=I数字I画用四yB.字段“售价”不行以输入一样的值。 D.可以在字段“出售日期”内输入2024ll4A.4B.5C.6D.76.运用UltraEdit软件视察字符内码,部分界面如图所示。)j森林草原口J-J5IMMa编写了一下程序要求计算n的阶乘:PrivateSubC

5、OEmandLQiCkoDimsAsLong,jAsInteger,nAsIntegern=VaI(TextLText)Forj=1ToS=fac(j)Nextj1.abeILCaption=Str(三)EndSub要实现程序要求,在序Functionfac(nAsInteger)AsLongfac=1Fori=1TonNextiEndFunction号处应当添加的语句是()A.fac=fac*nnB.fac=fac*InC.fac=fac*nn-1D.fac=fac*in-1二、非选择题(本大题共3小题,其中第10小题4分,第11小题5分,第12小题8分,共17分。)13. “某中学老师快乐

6、四项赛数据汇总”表格数据如下图所示:回答问题。(改编自2024.6月学考)L5ftABCDEIFlGHIJKL1某中学教师欢乐四项赛数据汇总2排名号年级!姓名性别:投球:踢硬子i夹弹珠:嚅蕾:总分年破总分3rOl.高三二邵秋菱.女:60:16:80:74:230!15684r02遇二L张萍女:30132:45:96:203高二:14945;.03.高一:徐明洁男:丽:15:40:4:229高三1604高二三王平华男:5Oj34:70:56:2107r05周谖洁男:70:42:75:36:223806高二:钱彦君女:60169:115:56:300907高一:林雅璇女:80;89:135:72:

7、3761008高三:郦佳玲女:8Oj72:130:96:37811r09高二=董雯静女50:1398586;3601210高三三姜晴天女:30:52:60:80:222工31!高一:蒋子轩男:40;19:65:62:18614;12.高一三程江男:60:103:105:54三3221513t三:赵锦冀男:50:18:70:54:19216r14.高三.L挑定胜gj90三29三150三44:31317r15高二i王嘉怡女:血?:40;104:20518;16.高二三罗旭男;Zoj690:6051961917高一:郝晓琴女-50-57三55=90;25220r18高三:李宇成男:丽:公5:32:2

8、12平均(男):63.3:34.6:80;53.6i平均(女):53,3:60.8i82.8三838;第13题图a(I)在L5单元格中运用SUMIF函数计算高三年级全部选手总分之和,则L5单元格中的公式是【提示:SUMIF函数用于对以域中满意条件的单元格求和。=SUMIF(区域(该区域为后面所含关键词的区域),“关键词”,该关键词对应数据之和(区域与第一处相同),格式:=SUMlF(13:15,高二”,J3:J5)】(2)将ALlI执行了“合并居中”操作,则“某中学老师快乐四项赛数据汇总”所占的单元格名称为;Ma利用上表数据制作了一张柱形图,如图b所示,可知该图的选中区域为:某中学.教师欢乐亚

9、项赛数据汇总(3)由图a可知排名号对应的姓名错误,总分越高排名号越前(总分第一名对应排名号01),则正确的操作步骤应当是C(4)对图a数据进行筛选,先筛选“年级”找出全部高三的老师,然后在这个筛选的基础上对总分进行筛选,选择最大的一项,则筛选出的结果有个。第13题图b思路:找补2.7元.第一:找到不超过2元7角最大硬币,就是1元的。其次:然后从1元7角中再减去1元,剩下1元7角。再找面值不超过1元7角最大硬币,还是1元。第三:从1元7角中再减去1元,得到7角余额,再找一个面值不超过7角最大硬币,就是5角的。第四:从7角中减去5角,还剩2角,再找一个面值不超过2角的最大硬币,就是1角的。第五:从2角中减去1角,还剩下1角,再找一个面值不超过1角的最大硬币,那就是1角。整个找钱过程结束。 运行界面如图所示

展开阅读全文
相关资源
猜你喜欢
相关搜索

当前位置:首页 > 中学教育 > 试题

copyright@ 2008-2023 1wenmi网站版权所有

经营许可证编号:宁ICP备2022001189号-1

本站为文档C2C交易模式,即用户上传的文档直接被用户下载,本站只是中间服务平台,本站所有文档下载所得的收益归上传人(含作者)所有。第壹文秘仅提供信息存储空间,仅对用户上传内容的表现方式做保护处理,对上载内容本身不做任何修改或编辑。若文档所含内容侵犯了您的版权或隐私,请立即通知第壹文秘网,我们立即给予删除!