集装箱标养室施工技术交底.docx

上传人:p** 文档编号:939501 上传时间:2024-04-21 格式:DOCX 页数:8 大小:114.88KB
下载 相关 举报
集装箱标养室施工技术交底.docx_第1页
第1页 / 共8页
集装箱标养室施工技术交底.docx_第2页
第2页 / 共8页
集装箱标养室施工技术交底.docx_第3页
第3页 / 共8页
集装箱标养室施工技术交底.docx_第4页
第4页 / 共8页
集装箱标养室施工技术交底.docx_第5页
第5页 / 共8页
集装箱标养室施工技术交底.docx_第6页
第6页 / 共8页
集装箱标养室施工技术交底.docx_第7页
第7页 / 共8页
集装箱标养室施工技术交底.docx_第8页
第8页 / 共8页
亲,该文档总共8页,全部预览完了,如果喜欢就下载吧!
资源描述

《集装箱标养室施工技术交底.docx》由会员分享,可在线阅读,更多相关《集装箱标养室施工技术交底.docx(8页珍藏版)》请在第壹文秘上搜索。

1、一、设立标养室的目的及相关规定混凝土强度是判定工程质量是否符合设计要求、使用功能要求的一项重要指标,也是保证在施工过程中不因混凝土强度不足发生质量、安全事故的前提。混凝土强度可通过标准养护试块强度、同条件养护试块强度来评定。标养试块强度是在标准养护环境下养护28天后得出的抗压强度,标养室是为实现标养环境而设置的载体。普通混凝土力学性能试验方法标准GB/T50081规定:采用标准养护的试件,应在温度为(205)的环境中静置一昼夜至二昼夜,然后编号、拆模。拆模后应立即放入温度为202C,相对湿度为95%以上的标准养护室中养护,或在温度为202C的不流动Ca(OH)2饱和溶液中养护。标准养护室内的试

2、件应放在支架上,彼此间隔1020mm,试件表面应保持潮湿,并不得被水直接冲淋。龄期从搅拌加水开始计时。二、西南分公司标养室管理实施标准1. 1垫层混凝土浇筑前7天完成标养室的建立和调试。2. 2标养室的标准符合分公司关于标养室标准化配置的要求。3. 3完成试验仪器、设备的鉴定。4. 4每天3次对标养室温湿度进行检查,填写温湿度检查记录。5. 5每天3次大气测温,填写大气测温记录。三、标养室设置要求3.1标养室的设置应符合集团公司、分公司及相关规范要求,要求采用移动式集装箱,面积不宜小于18nf,高度不宜少于2.7m,内部分为操作间、标养间。3. 2操作间墙、地面应密实平整,必须保持干净整齐,摆

3、放一些常用的试验器具,墙面悬挂试验管理制度和一些常用的试验台账及试验记录、测温记录。3. 3标养间墙面、地面应密实具备具备防水功能,配电线路及控制器必须符合防潮及安全要求。3. 4电气及给排水系统要保持畅通,进出标养间时需切断电路,确保用电安全。3. 5空调安装的位置要合理安排,应避免空调冷风直吹试块。6. 6优先选用试件架,数量需满足混凝土最大浇筑量时试件养护的条件。试件架制作要求:支架由50角钢焊接成型,内部支撑为20方通,角钢搭接要求满焊,成型后除锈刷红色防锈漆。四、标准养护室平面布置4.1场地布置:结合项目部现场实际,本工程标准养护室设置于场区西南角,便于混凝土试件存取。4. 2场地硬

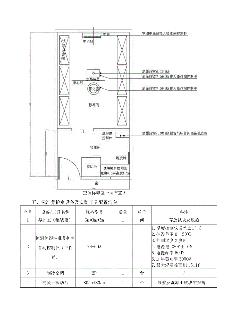
4、化:设置集装箱标养室区域采用100厚C15普通混凝土进行硬化,硬化前临时用电电源线管、临时用水水管敷设到位,硬化时综合考虑排水问题。4. 3标准养护室采用集装箱式标养室,6000*3000*300Onim(长*宽*高),由标准养护区域和操作区域两部分组成,标养区域的尺寸:4000*300Omnu4. 4标养室标样区域配备:空调、试块存放架、大型负离子加湿器、不锈钢加热水箱、温湿度传感器等。7. 5标养室操作区域配备:试块模具及存放架、坍落度筒、温湿度控制仪、制度牌、碎振动台、每日温湿度巡检记录表、混凝土试块台账等。4.6试块存放架尺寸:1200*400*1500(长*宽*高),上下层间距25O

5、mnb每层隔条间距40mm,支架采用50角钢焊接成型,内部支撑采用20方通。4.7标养室临水临电:硬化放置场地时,根据标养室内部配置预留1个上水口(DN15水管)、1个下水口(地漏+DN50PVC管),1个进室电源(BV5*4平方线)。空调标养室平面布置图五、标准养护室设备及实验工具配置清单序号设备/工具名称规格型号数量单位备注1养护室(集装箱)6m*3m*3m1问存放试块及设施2恒温恒湿标准养护室自动控制仪(三件套)YH-60A1Zx1 .温度控制仪误差1C2 .控温范围0503 .控制湿度2度%4 .电源电220V10%5 .电源频率50HZ6 .加热器功率300OW7 .最大湿温控面积1

6、511f3制冷空调2P1台/4混凝土振动台80cm*80cm1台砂浆及混凝土试块的振捣5混凝土抗压试模150*150*15030组1、3只为一组2、材质为铁质或塑料6混凝土抗渗试模上口直径175mm,下口直径185mm,高15Omm24组1、6只为一组2、材质为铁质或塑料7砂浆试模70,7*70,7*70.710组材质为铁质或塑料8电子式游标卡尺0.2mm2把检查钢筋直径9混凝土坍落度筒、标尺、漏斗100*200*3002套检查混凝土坍落度102、3、4#油漆刷子/2把试模涂刷脱模剂11抹子/2把混凝土及砂浆的收光、抹面12温湿度表/1个测量养护室温湿度以及气温、混凝土入模温度13水银温度计-

7、20-1001盒14手套雨鞋/起保护操作人员作用六、标准养护室管理制度1.1 标准养护室温度20土2、湿度295%;每日应记录标准养护室温湿度,上午下午各记一次共两次,并记录测定时间、测定值;记录人签字。1.2 试块的编号、成型日期、强度等级等标识不全或不清楚的试块不得送入养护室,同时试块架针对各类试块进行标识区分,试块进出必须设有台帐进行实时登记,由资料员或试验员负责;6. 3标准养护室禁止无关人员进入,工作人员进入需随手关门,确保室内温湿度稳定。7. 4标准养护室内通过设备控制室内温湿度,使用中要经常检查各状态运行状况,如发现温湿度不满足要求,应及时报项目总工以便及时解决,确保标准养护室养

8、护条件。8. 5保持标准养护室的环境整洁,当班人员必须清扫室内卫生保持地面整洁,试件摆放整齐有序,标准养护室不得作为它用。9. 6操作间、标养室的温湿度控制和面积必须满足现场需要和规范要求。现场试验室选址应考虑到交通便利,出入方便,尽可能靠近施工现场和主要干道,以便试块制作及装拉试块。10. 7施工现场应建立健全试验管理制度及规程,试验管理制度及规程包括:试验员岗位职责、标准养护室管理制度、仪器/设备管理制度、振动台使用/维修规程、标养室温湿度自动控制仪操作及保养规程、试验委托制度等。6. 8试验管理制度及规程标识牌样式试验管理制度及规程标识牌尺寸为90Onlm标界室温湿度门动控 制仪操作及保

9、弁炭程(-)W(fiBii.干平, 无方恒传介质的环境中快网.(二)殳向水中加入温的水,Mfl 持水常开iSSa*ttMttff (出厂收比31度为20七.泪度95%).( N用空0情及下,对较Il仪造行试 讶山信,无深后.I野外 负我(杷制冷、ma. m第电谭 头分剧幡入投1仪Il后s座 上)WlIT正常使M.60Omnb顶端应设置公司名称及企业标识,工程名称及项目编号可不写,利于后期调拨循环使用,标识牌效果如下图:CU申蚊,世售面11*公Q华京分公司.gg.ZII,C11J1“ai中就Na*公大华育分丝I试般员岗位职责-1vaant4ba*.禽fx*ta.m*M*ae.B.上士本XWXIt

10、BW.H三WH.2IRAfMA.”分Iait口0MI*工S*M*MUL*HMIflttttSKtt三M.蜜本vaaMM(E9),内严*. UftWlDMff. 加装烧蜂.透水不应美用也不 开的过大.ae*R(|.MfliDitBtfeRtteixna用曾、r.0、!( XIr保持位H的清泊干,。*M 城聂西偈露龙.防止电IUMBaAAffM.awa*MBttWa.AttB标准养护室管理制度.rhmvwv.a*MwMaMtt*.*!*nr*fi*aae,k.*.IXIIIMRA.HKi今IIaA*tv*m*.UaVlt*fl.xnA三A*iMn.BABeM9.IAlAVAa*fl*AJtl.*.

11、aIAIaA*N.BBB*aa.73SMfllM4IRRIR!”IK0.szwv.假动台使用、维修规程I-I就台安Stu等次开扁3阳3停隼押黑Nffl件.XR二三次方讨正大工前I二I7fi9WftMmSTilHBC(EI幼自在雯户作左中.Itxa的Eal必像4r三三三Xirft.温的丹与台的心MImttft*tt.n皎sa*tt中.度无不均R4UB.费内盒收常在呗定的米上XlTf!BT三tt70II心承Jftif常并:视更耸H。承保拘IIXJIit,i帆arnf甸屹施.I七使用后0句+,a*tw中蚊收窗用,公华It分公司试验委托制度-”(*l,h.”.-”内*普axvn.*PSHM*f二,A,

12、fllK”aHIX,.*AAktfMWA*Mtv*na.x口*n.“!(&KX1qle.,.MM.4.”1-ZWBK俄JM*.SMW.B*a.pr.“3”*”匕Hft“力*tA.MA4lttatf.(XtaBBSjkl*MttKMWa.三WW1.yn七、混凝土标养室运行管理要求7.1标养室投入使用后,必须设专职试验员负责混凝土试块制作、养护,试验检验及设备维护,保证水电畅通,温湿度仪配备齐全,设备运转正常。7.2混凝土进场,试验员应进行出厂合格证、混凝土小票查验及坍落度检测并留存记录。混凝土试件由施工单位(总包)试验员在监理单位、搅拌站送料人员见证下现场制作,并签字确认,严禁由商混搅拌站代为制作或购买外部混凝土试件代替现场制作。混凝土试件现场取样时段应符合规范要求并得到监理的见证及认可,大方量浇筑应按照规范要求分时段进行取样。7

展开阅读全文
相关资源
猜你喜欢
相关搜索

当前位置:首页 > 建筑/环境 > 施工组织

copyright@ 2008-2023 1wenmi网站版权所有

经营许可证编号:宁ICP备2022001189号-1

本站为文档C2C交易模式,即用户上传的文档直接被用户下载,本站只是中间服务平台,本站所有文档下载所得的收益归上传人(含作者)所有。第壹文秘仅提供信息存储空间,仅对用户上传内容的表现方式做保护处理,对上载内容本身不做任何修改或编辑。若文档所含内容侵犯了您的版权或隐私,请立即通知第壹文秘网,我们立即给予删除!