南明河闸门安装施工方案.doc

上传人:p** 文档编号:947142 上传时间:2024-05-13 格式:DOC 页数:22 大小:148.30KB
下载 相关 举报
南明河闸门安装施工方案.doc_第1页
第1页 / 共22页
南明河闸门安装施工方案.doc_第2页
第2页 / 共22页
南明河闸门安装施工方案.doc_第3页
第3页 / 共22页
南明河闸门安装施工方案.doc_第4页
第4页 / 共22页
南明河闸门安装施工方案.doc_第5页
第5页 / 共22页
南明河闸门安装施工方案.doc_第6页
第6页 / 共22页
南明河闸门安装施工方案.doc_第7页
第7页 / 共22页
南明河闸门安装施工方案.doc_第8页
第8页 / 共22页
南明河闸门安装施工方案.doc_第9页
第9页 / 共22页
南明河闸门安装施工方案.doc_第10页
第10页 / 共22页
亲,该文档总共22页,到这儿已超出免费预览范围,如果喜欢就下载吧!
资源描述

《南明河闸门安装施工方案.doc》由会员分享,可在线阅读,更多相关《南明河闸门安装施工方案.doc(22页珍藏版)》请在第壹文秘上搜索。

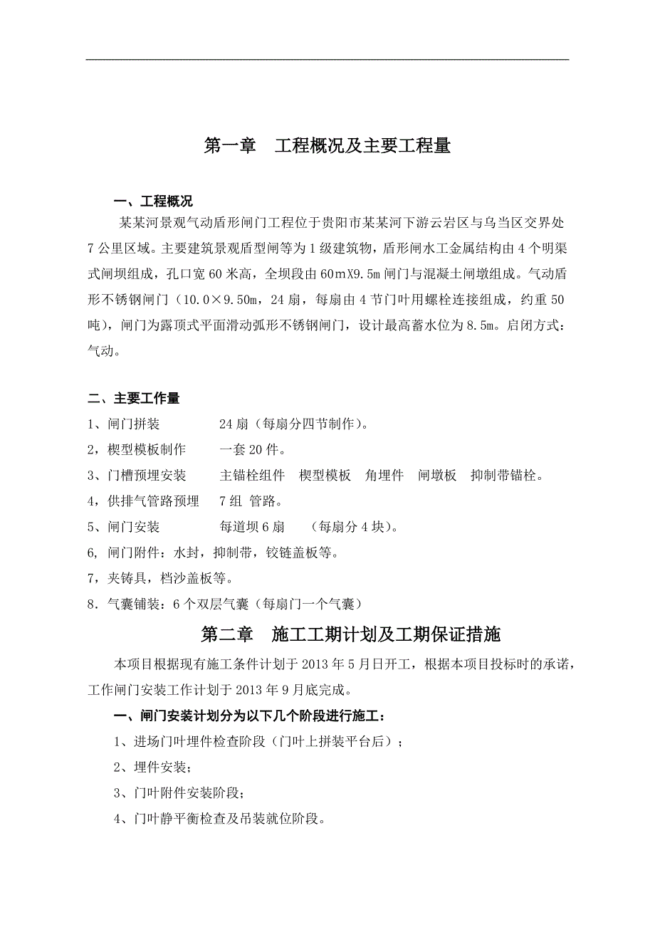
1、闸门安装施工方案目录第一章 工程概况及主要工程量-2第二章 施工工期计划及工期保证措施-2第三章 施工场地布置-4第四章 安装前的准备和一般规定-5第五章 闸门安装方案-5第六章 闸门吊装方案- 9第七章 组织机构、劳动力及主要施工设备-10 第八章 质量保证体系- 12第九章 安全生产措施-17第十章 验收资料 -21第十一章 闸门拼装备选方案-21附件一:闸门安装计划表- 22第一章 工程概况及主要工程量一、工程概况某某河景观气动盾形闸门工程位于贵阳市某某河下游云岩区与乌当区交界处7公里区域。主要建筑景观盾型闸等为1级建筑物,盾形闸水工金属结构由4个明渠式闸坝组成,孔口宽60米高,全坝段由

2、60X9.5m闸门与混凝土闸墩组成。气动盾形不锈钢闸门(10.09.50m,24扇,每扇由4节门叶用螺栓连接组成,约重50吨),闸门为露顶式平面滑动弧形不锈钢闸门,设计最高蓄水位为8.5m。启闭方式:气动。二、主要工作量 1、闸门拼装 24扇(每扇分四节制作)。2,楔型模板制作 一套20件。3、门槽预埋安装 主锚栓组件 楔型模板 角埋件 闸墩板 抑制带锚栓。4,供排气管路预埋 7组 管路。5、闸门安装 每道坝6扇 (每扇分4块)。6, 闸门附件:水封,抑制带,铰链盖板等。7,夹铸具,档沙盖板等。8气囊铺装:6个双层气囊(每扇门一个气囊)第二章 施工工期计划及工期保证措施 本项目根据现有施工条件

3、计划于2013年5月日开工,根据本项目投标时的承诺,工作闸门安装工作计划于2013年9月底完成。一、闸门安装计划分为以下几个阶段进行施工:1、进场门叶埋件检查阶段(门叶上拼装平台后);2、埋件安装;3、门叶附件安装阶段;4、门叶静平衡检查及吊装就位阶段。二、具体各工序计划安排如下:(1)门叶及埋件尺寸验收 1天 (2)主锚埋件控制点放样 1天, (3)管路,埋件支撑梁、桁架焊接 5天(4)管路,埋件铺设调校加固 8天(5)门叶拼装 4天(6)气囊铺装 1天(7)门叶安装 5天(8)止水橡皮安装 2天(9)闸门静平衡试验,动水检验 3天闸门安装进度计划表详见附件二。三、工期保证措施:1、根据现场

4、实际条件,计划共搭设2个楔型模板拼装平台。为加速平台的周转,楔型模板与埋件安装同时间进行,模板拼装采用流水作业方式,拼装工作在16吨汽车吊配合下进行。2、为减少雨季及大风对工期及焊接质量的影响,在拼装平台上共搭2个挡雨棚,由于该棚尺寸较大,为便于使用过程移动,雨棚将由四段组成,四段全部相连接后构成完整的挡雨棚。每个挡雨棚由整体棚顶和插接式力柱组成。在闸门拼对完成后可将棚搭起,使接下来的焊接工作能在棚内进行。挡风雨棚机构见下图: 棚顶结构图雨棚顶面防雨材料采用6m*8m帆雨布,四周侧面采用6m*3.5m帆雨布回护。3、埋件安装由25吨汽车吊配合。4、为确保施工按期完成,采取人员分工负责,分组包干

5、的办法,将安装进度、质量、安全的责任具体落实到各班组,直至个人。5、为加快安装进度,多个工作面同时进行安装,合理安排施工顺序,开展平行作业、流水作业、交叉作业等办法。6、组织精干高效的施工队伍,充分发挥本厂技术力量的优势,选派具有丰富安装经验、精通业务的技术骨干和工人,指导并参加安装工作。7、加强安装计划管理,经常检查计划实施情况,如果发现与计划目标有了差距,应及时采取紧急有效措施,必要时采用增加施工班组的方法,确保目标顺利实现。第三章 施工场地布置一、门叶安装场地根据现场施工条件以坝面护坦为主要的闸门转运场地,以已浇筑二期砼的主锚墩为闸门拼装场地。依闸门编号顺序全坝段拼装。根据拼装平台的空置

6、时间安排门叶的具体到货时间,门叶到货后设备运输车辆从上游施工便道直接进入围堰闸门安装区域,用240吨25吨汽车吊直接将单片门叶吊至闸门拼装平台上。二、闸门安装施工用电布置1、施工用电:目前用电量不大,由业主协调最近的施工单位用电。2、施工照明 闸门吊装及闸门拼对等工作由于危险性较大,基本不安排夜间施工;闸门紧固可安排夜间施工。其施工照明根据场地、施工情况,采用固定及移动照明设施相结合的方法。保证各区的最低照明度应符合有关规定。第四章 安装前的准备和一般规定1、按照发包方提供的金属结构设备交货计划及拼装平台的周转计划,提前作好与有关各方的联系和设备卸车准备。2、设备到货后,与发包方、制造厂代表、

7、监理工程师一起进行清点、外观检查,并作出记录,设备到拼装平台后对主要部位的主要尺寸及偏差,按厂家图纸和设计图纸进行校核,发现问题及时与有关单位联系,协商解决办法。 3、技术准备(1)图纸审核:由项目部生产技术人员会同公司技术质安科等金属结构工程方面的技术人员对设计图纸进行全面的审查和核对,如有疑问,由工程技术人员向设计院联系。(2)焊接工艺评定:根据设计图纸的各项技术要求和工艺要求。管与管全位置焊接接点,材质为304不锈钢,直径64mm全位置焊接,由全位置合格焊工施焊。(3)编制安装工艺及焊接工艺。(4)工器具、仪器、量具和施工设备检查校验:(5)准备好水利水电工程施工质量评定表及有关安装检查

8、记录,以便施工安装过程中及时记录原始数据,填写好单元工程质量评定表,并交监理工程师审查。4、材料准备:按设计图纸要求进行备料,焊接材料须具有材料出厂合格证及质保书。 防腐材料由制造厂提供,并收集出厂合格证及质保书。5、人员准备:根据闸门安装计划编排人员需要计划表6、根据闸门安装计划配置齐全安装用的工器具、设备。第五章 闸门安装方案一、拼装平台由于闸门拼装场地是已浇筑C40混凝土,场地没有问题。二、闸门拼装闸门拼装前应对单块闸门制作的外形尺寸、平面进行检查,各连接部位的螺孔按规定制作正确。1、将#5左坝门叶用吊车吊上拼装平台作为基准。2、将其他三件的单块门叶、用吊车吊上拼装平台,并与第一块门叶相

9、连接,尽量靠近不错位。3、利用拉紧螺栓或手拉葫芦将需拼对的两块门叶拉紧到位。打入定位销轴后装连接螺栓并依次紧固到设计扭矩。螺栓一定要涂防卡剂;门叶间要按要求涂抹硅酮密封胶,4、门轴上同步安装铰链盖板,挡沙板。5、对铰链盖板与挡沙板的二次切割尺寸一定要控制好。6、对拼闸门的错位要进行调整并固定。7、对已拼对好的闸门门叶进行检查,偏差应小于设计及规范要求。其对角线的相对差小于7;扭曲偏差小于4;门面板局部不平度小于4/,侧水封面的平面度小于2。三、闸墩板焊接变形的预防和控制(一)闸墩板的安装焊接变形的预防 在工厂制作时,闸墩板在焊接过程中已产生较大变形,并经矫正,有些部位的变形数值可能已达到规范要

10、求的极限值,因而预先检查单块闸墩板已经产生的变形值和弯曲方向很为重要,一般情况下,对接焊缝终焊端的收缩值略大于始焊端(T字接头焊缝正好相反),闸门面板较长,禁止采用直通焊,应将其改为不同方向,短焊缝的连接方法减少焊后变形,可采用分段焊,再采用每段分中逐步退焊法或交替焊法来完成,不要从边缘向中间施焊。(二)闸墩板焊接变形的控制因为闸墩板面积大,分段多,板薄,又是不锈钢容易变形。所以焊接变形的控制是闸墩板安装的关键且矫正难度大。焊接变形量应不超过规范允许的数值而采取一些必要的措施,闸墩板在现场拼对的焊缝主要是面板对接焊,其中,以面板的焊接对变形影响较大,易产生较大的波浪变形和较大的弯曲变形,但此时

11、,闸门已组拼成整体,其刚性较大,焊接方法得当,产生变形的数值是完全可以控制在设计和规范之内的。闸墩板焊接后估计其变形方向为面板下塌方向,建议在闸墩板内侧加刚性支撑。先焊能抵消下塌方向的焊缝和能增加闸墩板整体刚性的焊缝。但闸墩板角立焊焊缝较集中,引起的弯曲变形可能较大,在安装加固时一定要万无一失,焊接过程中应注意观察。三、焊接质量的保证1、焊条的选择 焊条全部选用强度相当、材质相对应焊条。2、采用直流电焊机,为减少气孔,必须采用反接法。 3、坡口形式,对接焊缝坡口一般为V型坡口,横焊坡口为单面5055坡口,在制造厂内预制,但在现场拼对后必须进行检查。4、焊条的烘干温度应为350-380,保温时间

12、应为2h,烘干后应缓冷放置100-120的保温箱中存放,待用。使用时应置于保温筒中,烘干后的低氢型焊条在大气中放置时间超过4h应重新烘干;焊条重复烘干次数不宜超过2次,受潮的焊条不应使用。5、焊接电源, 现场拼对焊缝以对接、横焊和平角焊缝为主,碱性焊条电流不宜过大,焊条直径3.2mm,一般在80120A,焊条直径4.0mm,一般在140180A。6、现场拼对焊缝全部由合格焊工施焊。当空气湿度大于95%时,焊前在焊缝两侧用火焰预热。7、焊缝缺陷返修(1)焊缝表面缺陷超过相应的质量验收标准时,对气孔夹渣、焊瘤、余高过大等缺陷应用砂轮打磨的方法去除。必要时应进行焊补。对焊缝尺寸不足,咬边,弧坑未填满等缺陷应进行焊补。(2)经无损检测确定焊缝内部存在超标缺陷时应进行返修,返修后应符合下列规定:a 应根据无损检测确定的缺陷位置、深度,用砂轮打磨或碳弧气刨清除缺陷。如缺陷为裂纹时,碳弧气刨前应在裂纹两端钻止裂孔,并清除裂纹及其两端各50mm前的焊缝或母材。b 清除缺陷时应将刨槽加工成四侧边斜面角大于10的坡口,并应修整表面,磨除气刨后的渗碳层。c 焊补时应在坡口内引弧,熄弧时应填满弧坑,

展开阅读全文
相关资源
猜你喜欢
相关搜索

当前位置:首页 > 建筑/环境 > 环保行业

copyright@ 2008-2023 1wenmi网站版权所有

经营许可证编号:宁ICP备2022001189号-1

本站为文档C2C交易模式,即用户上传的文档直接被用户下载,本站只是中间服务平台,本站所有文档下载所得的收益归上传人(含作者)所有。第壹文秘仅提供信息存储空间,仅对用户上传内容的表现方式做保护处理,对上载内容本身不做任何修改或编辑。若文档所含内容侵犯了您的版权或隐私,请立即通知第壹文秘网,我们立即给予删除!