某下拉槽深基坑施工方案(示意图详细) .doc

上传人:p** 文档编号:948201 上传时间:2024-05-14 格式:DOC 页数:13 大小:4.26MB
下载 相关 举报
某下拉槽深基坑施工方案(示意图详细) .doc_第1页
第1页 / 共13页
某下拉槽深基坑施工方案(示意图详细) .doc_第2页
第2页 / 共13页
某下拉槽深基坑施工方案(示意图详细) .doc_第3页
第3页 / 共13页
某下拉槽深基坑施工方案(示意图详细) .doc_第4页
第4页 / 共13页
某下拉槽深基坑施工方案(示意图详细) .doc_第5页
第5页 / 共13页
某下拉槽深基坑施工方案(示意图详细) .doc_第6页
第6页 / 共13页
某下拉槽深基坑施工方案(示意图详细) .doc_第7页
第7页 / 共13页
某下拉槽深基坑施工方案(示意图详细) .doc_第8页
第8页 / 共13页
某下拉槽深基坑施工方案(示意图详细) .doc_第9页
第9页 / 共13页
某下拉槽深基坑施工方案(示意图详细) .doc_第10页
第10页 / 共13页
亲,该文档总共13页,到这儿已超出免费预览范围,如果喜欢就下载吧!
资源描述

《某下拉槽深基坑施工方案(示意图详细) .doc》由会员分享,可在线阅读,更多相关《某下拉槽深基坑施工方案(示意图详细) .doc(13页珍藏版)》请在第壹文秘上搜索。

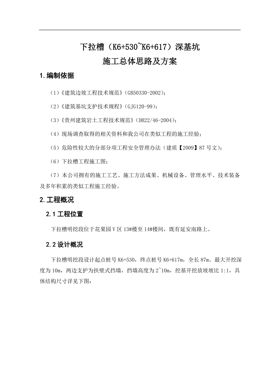
1、下拉槽(K6+530K6+617)深基坑施工总体思路及方案1.编制依据 (1)建筑边坡工程技术规范(GB50330-2002); (2)建筑基坑支护技术规程(GJG120-99); (3)贵州建筑岩土工程技术规范(DB22/46-2004); (4)现场调查取得的相关资料和我公司在类似工程的施工经验;(5)危险性较大的分部分项工程安全管理办法(建质【2009】87号文);(6)下拉槽工程施工图;(7)本公司拥有的施工工艺、施工方法成果、机械设备、管理水平、技术装备及多年积累的类似工程施工经验。2.工程概况 2.1工程位置 下拉槽明挖段位于花果园V区13#楼至14#楼间,既有延安南路上。 2.2

2、设计概况 下拉槽明挖段设计起点桩号K6+530,终点桩号K6+617m,全长87m。最大开挖深度为10m,两边支护为扶壁式挡墙,挡墙高度为210m,挖基开挖放坡坡比1:1,具体结构尺寸详见下图:平面图立面图 断面图 2.3主要工程数量 序号材料名称单位数量备注1挖方m330030墙背回填2钢筋kg40621.953混凝土m3495锚杆喷射砼网片钢筋 2.4地形、地貌 本区段地表为延安南路、花果园V商品房区,与花果园V区交叉作业。 2.5水文、地质 2.5.1水文 (1)地表水: 场地地势较高,无地表水系分布,仅大气降雨时,地表积水沿既有路面地下管网排泄。 (2)地下水: 根据现场调查结果 ,地

3、下水位在开挖基坑底以下。 2.5.2地质根据地勘报告,开挖层均在为回填土层,回填土为素填土,回填高度23m,主要以块石、碎石为主,夹少量粘土,新近回填。详见地堪图。地堪图3.施工部署 3.1施工总体计划序号单位工程名称部位计划开工时间计划完工时间工期(天)1下拉槽明挖段(K6+530617)右幅基坑开挖2015.3.102015.4.10302右幅挡墙施工2015.3.202015.4.20303右幅墙背回填2015.3.302015.4.30304左幅基坑开挖2015.5.102015.6.10305左幅挡墙施工2015.5.202015.6.20306左幅墙背回填2015.6.12015.

4、7.130 3.2机械设备配置机械名称规格型号单位机械数量挖掘机Cat320台2自卸车双桥台10电焊机355-800台8切断机40台2抽水泵2.5KW台2喷浆机YT28手持风钻空压机灌浆机 3.3人力资源配置 现场施工负责人1人、现场技术负责人1人、质检负责人1人、现场领工员1人、安全负责人1人、现场专职安全员1人、文明施工负责人1人、测量组3人、试验员1人、电工1人、社会车辆疏导人员4人、值班交警2人、机械操作手4人、碴土车司机20人,钢筋工20人、混凝土工10人、木工10人、杂工20人。4.总体施工方案及方法 4.1总体施工方案考虑到该段场地实际情况,为保证施工期间延安南路正常通行,施工顺

5、序采用分幅开挖挡墙基槽,另外半幅作为临时通道,先开挖右幅基槽,左幅作为车辆通道,施工右幅时,从大里程(K6+617)向小里程(K6+530)方向开挖,整个挡墙分为6段,开挖两段基槽,施工前一段挡墙,依次循环至小里程方向,施工完毕后,回填墙背,还建延安南路右幅,待右幅交通恢复正常后,按照右幅开挖思顺序开挖左幅挡墙基槽并施工扶壁式挡墙,左幅施工期间车辆通道改移至还建完成的延安南路右幅上。最后开挖左右幅挡墙之间回填土至设计标高。详见下图:这张图施工顺序是反的右幅开挖后效果图(图上面再配上施工期间临时通道走向,提出道路多宽,占地情况,距离房子距离等)左幅开挖后效果图 4. 3基坑放样由测量人员用全站仪

6、精确测量基槽开挖边线,基坑底平面尺寸比挡墙基础设计尺寸各边加宽1米。由测量人员定出开挖边桩,连接边桩即为基坑开挖边线。由于本段开挖作业为深基坑施工作业,开挖前需对开挖范围为1米范围进行围场,围场采用 4.4基坑开挖 (1)基坑开挖采用挖掘机按照1:0.75坡比放坡开挖,自卸汽车运碴至弃土场。基坑顶部无静荷载。开挖至基底以上20cm范围,采用人工配合机械,防止超挖,并尽快进行下道工序施工。(挡墙承载力要求多少?是否需要采取碾压措施保障地基承载力要求) (2)深基坑施工时采用“横挖法”,以基坑整个横断面的宽度和分层深度,从一端逐渐向前逐节开挖,每层开挖深度不大于2米,逐层开挖逐层支护。 (3)在开

7、挖之前提前施工截水沟,开挖至基底标高后,在两侧角落开挖一个集水坑,采取水泵强排。 (4)开挖顺序先中间两边。开挖按照10米一个施工节段,开挖一节,施工基础一节,逐节完成。开挖过程中紧跟对边坡防护处理。 4.4.3基坑开挖标准断面图右幅开挖断面(图上坡比还是1:1)左幅开挖断面图 4.5基坑防护 根据设计图边坡防护主要支护: (1)临时边坡采用喷锚挂网防护,边坡开挖达到设计要求后,搭设钢管脚手架打22砂浆锚杆长3m,按照1.5m*1.5m梅花形布置,挂8钢筋网,网格间距为20cm*20cm,喷C25混凝土10cm厚。 (2)临时边坡防护施工工序边坡施工流程:测量定位 开挖 刷坡 搭设脚手架 打设

8、锚杆 挂网 喷砼。 (3)喷射混凝土施工流程: 4.6扶壁式挡墙施工 测量放样 垫层砼浇筑 安装底板钢筋 底板模型加固 底板砼浇筑 安装墙身钢筋 墙身模板加固 强身砼浇筑 挡墙施工完成。(1)测量放线:定点定位、打入标识桩、测量必须复测、符合精度要求后,打入标桩,做好防护,地面撒上白灰线。(2)垫层砼浇筑:C15混凝土垫层厚0.1m,表面要平顺、光滑、控制好标高。(3)钢筋加工1)钢筋按设计长度用钢筋切断机切断,按规格分堆码放,做好标识、底部放木方与地面隔离30cm。2)钢筋按设计尺寸弯制,弯曲的钢筋要平顺、光滑、无扭曲、翅曲。3)钢筋焊接采用单、双面焊缝搭接焊。4)钢筋骨架组装采用焊接、绑扎

9、相结合的方法。4.7挡墙背回填4.8恢复延安改造后路面工程5安全保障措施(把其他的安全措施加进去,凑页数,有针对性的安全措施以后再弄吧)1)钢筋接头在受拉区、同一截面上不得超过25,同一根钢筋在同一截面上不得有两头以上接头。2)同品牌钢筋不能以细代粗,可以以粗代细。3)搭接焊钢筋接头时,必须先对焊接接头作拉伸试验。4)钢筋弯制需在常温下进行,不得加热弯制。5)钢筋骨架与模板间垫脚石块要呈梅花形布置。6)绑制完的钢筋骨架要平顺,位置要正确。7)钢筋骨架安置后,不得在其上行走,堆放料具。(4)模板工程施工方法:人工安设施工工艺:1)模板修理、表面除锈、涂油。2)模板间隙用密封条封闭。3)模板间的拉

10、片,卡扣安装要保证模板在混凝土侧压下不变形。4)墙体模在一定位置预留洞口,混凝土灌注后,要及时封口。5)支模过程中,如需中途停止,应将支撑,搭头,柱头板等钉牢。6)拆除模板一般用长撬棍,防止整块模板掉下,以免伤人。7)拆除模板从上至下,不得上、下同时作业。注意事项:1)施工人员戴安全帽、安全带,不得赤脚或穿拖鞋。2)不得从高处抛掷模板、卡扣、联结零件。3)拆模作业区内,严禁闲杂人员逗留。(4)混凝土工程施工方法:汽车吊送入模,机械震捣。施工工艺:1)混凝土采用C30混凝土,用专用混凝土搅拌运输车。2)混凝土采用汽车吊送入模的方式、分层浇筑,每层浇筑高度不大于0.6m 。3)混凝土采用插入式振捣棒振捣,每个振捣棒配2人,计划用3台振捣棒。4)5m10m高挡墙,墙体、底板分开浇注成型,5m一下一次性浇筑成型。5)振捣时,必须保证混凝土震捣密实,不离析、不出现蜂窝、麻面。6)随时检查钢筋骨架,确保保护层厚度,确保不露筋。7)混凝土入模时的速度要严格控制,避免胀模。8)混凝土浇注过程中要随时检查、模板有无变形、离缝现象,一旦出现问题,要立即停止浇注,加固模板。

展开阅读全文
相关资源
猜你喜欢
相关搜索

当前位置:首页 > 建筑/环境 > 公路与桥梁

copyright@ 2008-2023 1wenmi网站版权所有

经营许可证编号:宁ICP备2022001189号-1

本站为文档C2C交易模式,即用户上传的文档直接被用户下载,本站只是中间服务平台,本站所有文档下载所得的收益归上传人(含作者)所有。第壹文秘仅提供信息存储空间,仅对用户上传内容的表现方式做保护处理,对上载内容本身不做任何修改或编辑。若文档所含内容侵犯了您的版权或隐私,请立即通知第壹文秘网,我们立即给予删除!