住宅楼模板工程施工方案#福建#模板计算书.doc

上传人:p** 文档编号:954718 上传时间:2024-05-29 格式:DOC 页数:39 大小:487.56KB
下载 相关 举报
住宅楼模板工程施工方案#福建#模板计算书.doc_第1页
第1页 / 共39页
住宅楼模板工程施工方案#福建#模板计算书.doc_第2页
第2页 / 共39页
住宅楼模板工程施工方案#福建#模板计算书.doc_第3页
第3页 / 共39页
住宅楼模板工程施工方案#福建#模板计算书.doc_第4页
第4页 / 共39页
住宅楼模板工程施工方案#福建#模板计算书.doc_第5页
第5页 / 共39页
住宅楼模板工程施工方案#福建#模板计算书.doc_第6页
第6页 / 共39页
住宅楼模板工程施工方案#福建#模板计算书.doc_第7页
第7页 / 共39页
住宅楼模板工程施工方案#福建#模板计算书.doc_第8页
第8页 / 共39页
住宅楼模板工程施工方案#福建#模板计算书.doc_第9页
第9页 / 共39页
住宅楼模板工程施工方案#福建#模板计算书.doc_第10页
第10页 / 共39页
亲,该文档总共39页,到这儿已超出免费预览范围,如果喜欢就下载吧!
资源描述

《住宅楼模板工程施工方案#福建#模板计算书.doc》由会员分享,可在线阅读,更多相关《住宅楼模板工程施工方案#福建#模板计算书.doc(39页珍藏版)》请在第壹文秘上搜索。

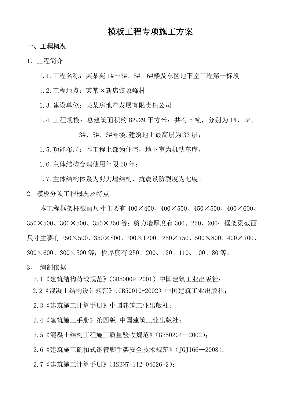
1、模板工程专项施工方案一、工程概况 1、工程简介1.1.工程名称:某某苑1#3#、5#、6#楼及东区地下室工程第一标段1.2.工程地点:某某区新店镇象峰村1.3.建设单位:某某房地产发展有限责任公司1.4.工程规模:总建筑面积约82929平方米;共有5幢,分别为1#、2#、3#、5#、6#号楼,建筑地上最高层为33层;1.5.功能布局:本工程上部为住宅,地下室为机动车库。1.6.主体结构合理使用年限50年;1.7.主体结构体系为剪力墙结构,抗震设防烈度为七度。2、模板分项工程概况及特点本工程框架柱截面尺寸主要有400400、400500、450500、400600、350500、300500、3

2、50350等;剪力墙厚度有300、250、200;框架梁截面尺寸主要有250500、350800、2001200、250750、500800、400700、300600、300500等;板厚度有250、200、120、110、100、80等。3、 编制依据2.1建筑结构荷载规范(GB50009-2001)中国建筑工业出版社;2.2混凝土结构设计规范(GB50010-2002)中国建筑工业出版社;2.3建筑施工计算手册中国建筑工业出版社;2.4建筑施工手册第四版 中国建筑工业出版社;2.5混凝土结构工程施工质量验收规范(GB50204-2002);2.6建筑施工碗扣式钢管脚手架安全技术规范(JG

3、J1662008);2.7建筑施工计算手册(ISBN7-112-04626-2);二、施工部署 1.作业顺序放线搭设模板架、柱墙钢筋绑扎铺设梁底模柱墙钢筋隐蔽验收立柱墙模板梁侧模、梁钢筋绑扎铺板模板钢筋绑扎、预留预埋隐蔽工程验收浇筑梁板砼2.材料、工机具准备木胶合板:1830*915*18; 木方:50*100*2000(4000);钢管:48,扣件、钩头螺栓、3型扣件、木方子、U型卡、对拉螺栓、脱模剂、泡沫剂、木工圆盘锯、压刨、平刨、手电锯、铁钉、锤子、线板、铁丝等。3.劳动力准备作业层实行工种(队)长负责制,以工期、质量、安全、文明施工目标为制约机制,根据各栋楼的进度安排及施工员的要求,合

4、理配备工作人数,确保各项施工任务的圆满完成。4.模板安装方案4.1柱模4.1.1材料使用及布置:柱模采用18mm九夹板竖拼,竖档采用8080mm杉木300通长布置。柱箍采用100100杉木300双拼,采用12钢筋对拉锁紧。4.1.2安装:柱位弹线放样后,轴线、标高、垂直度经检查校正后正式固定,下部设纵横水平边接杆,上部设斜撑并用剪刀撑加固,柱砼一次浇捣,柱模与梁底模板和支撑同时安装,使柱梁模板形成整体。柱底部预留清理口,柱顶设置泻水孔。柱模安装时应注意预埋件、管线等位置的准确。4.2梁模4.2.1材料使用及布置:梁侧模采用18mm厚九夹板。本工程框架梁高度最大为800mm,压骨采用8080mm

5、杉木400通长布置,而在梁侧上下压骨间设短木撑。梁底模采用18mm厚九夹板,搁栅采用8080mm杉木,间距250mm。杠梁采用100100mm杉木,间距1200mm。支撑采用钢管架支撑体系。4.2.2安装:梁底支撑布置好后,先铺底模板,当跨度大于等于4米时,梁底模按跨度(13)/1000起拱,梁底模边拉通线校正。梁底模板的标高、轴线复核无误后安装梁侧模。梁模板与板模板一起安装,确保模板体系整体性。4.3板模4.3.1材料使用:模板使用18mm厚九夹板拼装。杠梁使用100100mm杉木,间距1000mm;支撑采用钢管架支撑体系,搁栅采用8080mm,间距300mm。4.3.2安装:布置好支撑、杠

6、梁及搁栅后,然后铺底模;底模铺好后校正标高,校核无误后支撑用剪刀撑固定。板模板与梁柱模一起安装,确保模板体系整体性。4.4楼梯模板 4.4.1楼梯梁模、踏步挡板、底模均采用18mm厚多层板及方木势1:1现场拼装。主龙骨采用100100mm方木,间距不大于1200mm,次龙骨选用50100mm方木,间距不大于300mm。详见下图。 4.4.2安装:由于本工程为框剪结构,考虑到楼梯与剪力墙面交接处混合受力,故采取楼梯比主体结构施工滞后一层施工,施工缝留设在楼层和休息平台交接处。三、模板及支撑体系的确定 基础模板、基础梁模板、地下室剪力墙模板、现浇梁板采用多层木胶合板配制,使用钢架管和50100mm

7、木方子作为主次龙骨,支撑系统采用碗扣式满堂脚手架;1、柱子模板设计本工程柱模板采用木胶合板,规格9151830,纵横楞采用50100木方,483.5钢管作抱箍及支撑系统。选框架柱截面500500进行验算模板侧向荷载柱高为3.8米,砼强度C40,重24KN/m3,直接泵送,浇筑速度3.0m/h,砼温度为20,用插入式振动棒捣实。砼侧压力标准值:取二者中较小者F=72KN/m2总侧压力F=(1.272+1.42) =89.2KN/m2(倾倒砼时产生的水平荷载取2 KN/m2)。模板验算(18mm厚九夹板),取1米宽为计算单元。强度验算: 满足要求。挠度验算:满足要求。竖向楞木验算(按三跨连续梁计算

8、)强度验算: 满足要求。挠度验算:满足要求。柱箍验算柱箍采用2483.1钢管,螺栓间距500mmF=89.20.50.3=13.38KN强度验算: 满足要求。挠度验算:满足要求。对拉螺栓规格及间距柱箍对拉螺栓承受的集中荷载 F=920.90.530.5=21.9KN需用螺栓净截面面积A=21.9103/210=104mm2,选用M14对拉螺栓净面积为A=105mm2,能满足要求。柱模板安装图柱截面示意图如下:50100竖楞30018mm九夹板柱模483.1横楞500M14对拉螺栓 柱临空面模板安装图:2、梁模板设计梁底模、侧模、板模采用18mm厚木板,依据梁高及受力情况确定是否加对拉螺加固。梁

9、侧模上口应设置纵向通长托木,下口应设置纵向通长夹木且不得兼做梁底模主、次楞,托木与夹木间应设置竖向立档,其间距不应大于800mm。梁面板的对接处应紧密,面板外侧应加设帮条木。高度大于400mm的梁,梁底模应设有主、次楞,不得随意取消次楞木而用纵向主楞木代替。次楞木间距应符合设计计算要求,且不宜大于350mm;梁净高600mm时,应设置穿梁对拉螺栓,对拉螺栓固定应有两根并列通长的方木或双肢483.5钢管作支托,不得直接固定在梁侧面板上。如下图:梁模板安装图选取最大截面500800梁验算能满足要求2.1、梁模板基本参数梁截面宽度 B=500mm,梁截面高度 H=800mm,H方向对拉螺栓1道,对拉

10、螺栓直径12mm,对拉螺栓在垂直于梁截面方向距离(即计算跨度)600mm。梁模板使用的木方截面8080mm,梁模板截面侧面木方距离300mm。梁底模面板厚度h=18mm,弹性模量E=6000N/mm2,抗弯强度f=15N/mm2。梁侧模面板厚度h=18mm,弹性模量E=6000N/mm2,抗弯强度f=15N/mm2。方木弹性模量E=9000N/mm2,抗弯强度f=13N/mm22.2、梁模板荷载标准值计算模板自重 = 0.340kN/m2;钢筋自重 = 1.500kN/m3;混凝土自重 = 24.000kN/m3施工荷载标准值 = 2.500kN/m2。强度验算要考虑新浇混凝土侧压力和倾倒混凝

11、土时产生的荷载;挠度验算只考虑新浇混凝土侧压力。新浇混凝土侧压力计算公式为下式中的较小值:其中 c 混凝土的重力密度,取24.000kN/m3;t 新浇混凝土的初凝时间,为0时(表示无资料)取200/(T+15),取2.500h;T 混凝土的入模温度,取20.000;V 混凝土的浇筑速度,取2.500m/h;H 混凝土侧压力计算位置处至新浇混凝土顶面总高度,取1.200m;1 外加剂影响修正系数,取1.000;2 混凝土坍落度影响修正系数,取0.850。根据公式计算的新浇混凝土侧压力标准值 F1=17.740kN/m2实际计算中采用新浇混凝土侧压力标准值 F1=17.740kN/m2倒混凝土时

12、产生的荷载标准值 F2= 4.000kN/m2。2.3、梁模板底模计算模板支架搭设高度为3.8米,基本尺寸为:梁截面 BD=500mm800mm,梁支撑立杆的横距(跨度方向) l=1.00米,立杆的步距 h=1.20米, 梁底增加2道承重立杆。梁顶托采用100100mm木方承受荷载 底模板自重: 1.250.50.018=0.054KN/m混凝土荷重: 1.2240.50.8=11.52KN/m钢筋重力 : 1.21.50.50.8=0.72KN/m振动荷载: 1.42.00.=1.4KN/m (2.0KN/m2水平面模板)施工荷载: 1.42.50.5=1.75KN/m总荷载=0.054+1

13、1.52+0.72+1.4+1.75=15.45KN/m强度验算:底模可看成等跨的连续梁,一般可按四等跨连续梁计算。 mm3 满足要求。挠度验算: 满足要求。2.4梁的侧模设计:梁侧模采用18mm九夹板,考虑梁较高因此在梁中间加一道M12对拉螺栓,间距800mm,搁栅采用5080方木,梁侧模顶部、底部均采用一道搁栅与梁底及板底搁栅连接,确保梁侧模板不发生位移。侧压力计算:新浇混凝土对模板产生的侧压力: KN/m2 (T=20O,V=2m/h,=1,=1.15)取较小者F=20KN/m2。振动荷载:4KN/m2 (垂直面模板)=(1.220+1.44)=29.6KN/m2侧压力化为线性荷载=29

14、.61.0=29.6KN/m梁侧模板验算:强度验算: 满足要求。挠度验算: 满足要求。 2.5梁侧对拉螺栓验算:对拉螺栓所受集中荷载:F=29.60.60.8=14.208KN需用螺栓净截面面积:选用M12螺栓截面面积A=66mm2,满足要求。2.6梁底搁栅验算(单跨):钢管架立杆间距800mm,方木采用50100松木,间距300mm。强度验算:F=15.450.25=3.8625KN 满足要求。挠度验算: , 满足要求。 2.6梁底顶托梁计算托梁按照集中与均布荷载下多跨连续梁计算。均布荷载取托梁的自重 q= 0.096kN/m。托梁计算简图托梁弯矩图kN.mkN.m)托梁变形图(mm)托梁剪力图(kN)经过计算得到最大弯矩 M= 0.776kN.m经过计算得到最大支座 F= 9.060kN经过计算得到最大变形 V= 0.7mm顶托梁的截面力学参数为本算例中,截面惯性矩I和截面抵抗矩W分别为:W = 10.0010.0010.00/6 = 166.67cm3;I = 10.0010.0010.0010.00/12 = 833.33cm4;(1)顶托梁

展开阅读全文
相关资源
猜你喜欢
相关搜索

当前位置:首页 > 建筑/环境 > 设计及方案

copyright@ 2008-2023 1wenmi网站版权所有

经营许可证编号:宁ICP备2022001189号-1

本站为文档C2C交易模式,即用户上传的文档直接被用户下载,本站只是中间服务平台,本站所有文档下载所得的收益归上传人(含作者)所有。第壹文秘仅提供信息存储空间,仅对用户上传内容的表现方式做保护处理,对上载内容本身不做任何修改或编辑。若文档所含内容侵犯了您的版权或隐私,请立即通知第壹文秘网,我们立即给予删除!