化工企业内火灾报警系统设置的原则.docx

上传人:p** 文档编号:958252 上传时间:2024-06-05 格式:DOCX 页数:7 大小:22.52KB
下载 相关 举报
化工企业内火灾报警系统设置的原则.docx_第1页
第1页 / 共7页
化工企业内火灾报警系统设置的原则.docx_第2页
第2页 / 共7页
化工企业内火灾报警系统设置的原则.docx_第3页
第3页 / 共7页
化工企业内火灾报警系统设置的原则.docx_第4页
第4页 / 共7页
化工企业内火灾报警系统设置的原则.docx_第5页
第5页 / 共7页
化工企业内火灾报警系统设置的原则.docx_第6页
第6页 / 共7页
化工企业内火灾报警系统设置的原则.docx_第7页
第7页 / 共7页
亲,该文档总共7页,全部预览完了,如果喜欢就下载吧!
资源描述

《化工企业内火灾报警系统设置的原则.docx》由会员分享,可在线阅读,更多相关《化工企业内火灾报警系统设置的原则.docx(7页珍藏版)》请在第壹文秘上搜索。

1、1、有些建筑物,规范没有明确的,需要根据实际情况,设计师自己判断。2、对于甲、乙类厂房是否设置火灾自动报警系统,建筑电气2018第6期的文章甲、乙类厂房是否设置火灾自动报警系探讨比较具有参考性。仅摘录其观点如下:通过以上分析,笔者得出如下结论,供广大设计人员参考:若甲、乙类爆炸危险性场所内有除火灾危险性分类为甲、乙类的物质外的可燃物,则应设置火灾自动报警系统;若甲、乙类爆炸危险性场所内无除火灾危险性分类为甲、乙类的整曳外的可燃物,则可不设置火灾自动报警系统。所以,甲、乙类爆炸危险性场所是否应设置火灾自动报警系统,一定要具体工程具体分析。GB500163、对于办公楼,规范没有明确是否设置。在SH

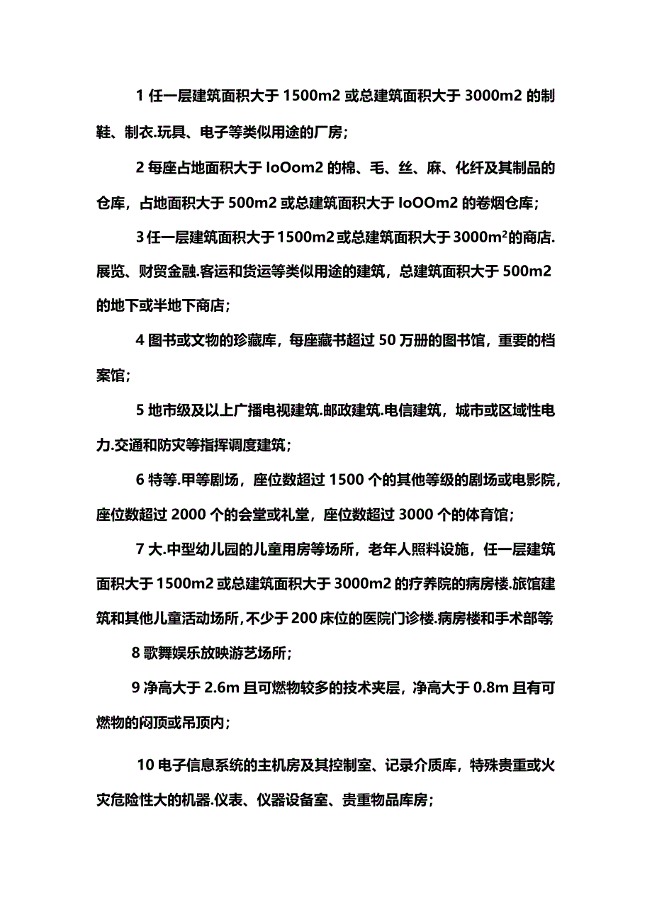
2、/T3153-2007版8.1.6条,明确了高层或多层办公楼需要设置。但更新后的SH/T3153-2021中取消了此条。故对于化工项目,可参考建规的841-13款,若需要烟、水等联动,则需要设置火灾自动报警系统。其他情况可以考虑不设置。也可以理解为:当办公楼的规模大了以后,会相应增加排烟或消防水等要求,故同步设置火灾自动报警系统。若规模较小,则同步不设置。二、相关规范标准要求1、建筑设计防火规范GB50016-20148.4.1下列建筑或场所应设置火灾自动报警系统:1任一层建筑面积大于1500m2或总建筑面积大于3000m2的制鞋、制衣.玩具、电子等类似用途的厂房;2每座占地面积大于IoOom

3、2的棉、毛、丝、麻、化纤及其制品的仓库,占地面积大于500m2或总建筑面积大于IoOOm2的卷烟仓库;3任一层建筑面积大于1500m2或总建筑面积大于3000m2的商店.展览、财贸金融.客运和货运等类似用途的建筑,总建筑面积大于500m2的地下或半地下商店;4图书或文物的珍藏库,每座藏书超过50万册的图书馆,重要的档案馆;5地市级及以上广播电视建筑.邮政建筑.电信建筑,城市或区域性电力.交通和防灾等指挥调度建筑;6特等.甲等剧场,座位数超过1500个的其他等级的剧场或电影院,座位数超过2000个的会堂或礼堂,座位数超过3000个的体育馆;7大.中型幼儿园的儿童用房等场所,老年人照料设施,任一层

4、建筑面积大于1500m2或总建筑面积大于3000m2的疗养院的病房楼.旅馆建筑和其他儿童活动场所,不少于200床位的医院门诊楼.病房楼和手术部等;8歌舞娱乐放映游艺场所;9净高大于2.6m且可燃物较多的技术夹层,净高大于0.8m且有可燃物的闷顶或吊顶内;10电子信息系统的主机房及其控制室、记录介质库,特殊贵重或火灾危险性大的机器.仪表、仪器设备室、贵重物品库房;11二类高层公共建筑内建筑面积大于50m2的可燃物品库房和建筑面积大于500m2的营业厅;12其他一类高层公共建筑;13设置机械排烟、防烟系统,雨淋或预作用自动喷水灭火系统,固定消防水炮灭火系统、气体灭火系统等需与火灾自动报警系统联锁动

5、作的场所或部位。注:老年人照料设施中的老年人用房及其公共走道,均应设置火灾探测器和声警报装置或消防广播。8.4.2 建筑高度大于IOom的住宅建筑,应设置火灾自动报警系统。建筑高度大于54m但不大于IOom的住宅建筑,其公共部位应设置火灾自动报警系统,套内宜设置火灾探测器。建筑高度不大于54m的高层住宅建筑,其公共部位宜设置火灾自动报警系统。当设置需联动控制的消防设施时,公共部位应设置火灾自动报警系统。高层住宅建筑的公共部位应设置具有语音功能的火灾声警报装置或应急广播。8.4.3 建筑内可能散发可燃气体.可燃蒸气的场所应设置可燃气体报警装置。2、精细化工企业工程设计防火标准GB51283-20

6、2011.5.1条,企业应按现行国家标准火灾自动报警系统设计规范GB50116.石油化工企业设计防火标准GB50160等的规定设置火灾自动报警系统。11.5.5甲、乙类生产设施和罐区外围疏散道路边应设置手动报警按钮,且其间距不应大于100m。3、石油化工企业设计防火标准(2018年版)GB50160-20088.11.3控制室、机柜间、变配电所的消防设施应符合下列规定:2.设置火灾自动报警系统,且报警信号盘应设在24小时有人值班场所;8.11.4 单层丙类仓库的消防设计应符合下列规定:3应设置火灾自动报警系统;8.11.5 挤压造粒厂房的消防设计应满足下列要求:3.应设置火灾自动报警系统;8.

7、12.1条石油化工企业的生产区、公用及辅助生产设施、全厂性重要设施和区域性重要设施的火灾危险场所应设置火灾自动报警系统和火灾电话报警。4、火灾自动报警系统设计规范GB50116-20136.2.1探测器的具体设置部位应按本规范附录D采用。D.0.1火灾探测器可设置在下列部位:1财贸金融楼的办公室、营业厅、票证库。2电信楼、邮政楼的机房和办公室。3商业楼、商住楼的营业厅、展览楼的展览厅和办公室。4旅馆的客房和公共活动用房。5电力调度楼、防灾指挥调度楼等的微波机房、计算机房、控制机房、动力机房和办公室。6广播电视楼的演播室、播音室、录音室、办公室、节目播出技术用房、道具布景房。7图书馆的书库、阅览

8、室、办公室。8档案楼的档案库、阅览室、办公室。9办公楼的办公室、会议室、档案室。10医院病房楼的病房、办公室、医疗设备室、病历档案室、药品库。11科研楼的办公室、资料室、贵重设备室、可燃物较多的和火灾危险性较大的实验室。12教学楼的电化教室、理化演示和实验室、贵重设备和仪器室。13公寓(宿舍、住宅)的卧房、书房、起居室(前厅)、厨房。14甲、乙类生产厂房及其控制室。15甲、乙、丙类物品库房。16设在地下室的丙、丁类生产车间和物品库房。17堆场、堆垛、油罐等。18地下铁道的地铁站厅、行人通道和设备间,列车车厢。19体育馆、影剧院、会堂、礼堂的舞台、化妆室、道具室、放映室、观众厅、休息厅及其附设的

9、一切娱乐场所。20陈列室、展览室、营业厅、商业餐厅、观众厅等公共活动用房。21消防电梯、防烟楼梯的前室及合用前室、走道、门厅、楼梯间。22可燃物品库房、空调机房、配电室(间)、变压器室、自备发电机房、电梯机房。23净高超过2.6m且可燃物较多的技术夹层。24敷设具有可延燃绝缘层和外护层电缆的电缆竖井、电缆夹层、电缆隧道、电缆配线桥架。25遗重逾量回和火灾危险性较大的房间。26电子计算机的主机房、控制室、纸库、光或磁记录材料库。27经常有人停留或可燃物较多的地下室。28歌舞娱乐场所中经常有人滞留的房间和可燃物较多的房间。29高层汽车库、I类汽车库、I、11类地下汽车库、机械立体汽车库、复式汽车库

10、、采用升降梯作汽车疏散出口的汽车库(敞开车库可不设)。30污衣道前室、垃圾道前室、净高超过08m的具有可燃物的闷顶、商业用或公共厨房。31以可燃气为燃料的商业和企、事业单位的公共厨房及燃气表房。32其他经常有人停留的场所、可燃物较多的场所或燃烧后产生重大污染的场所。33需要设置火灾探测器的其他场所。5、石油化工电信设计规范SH/T3153-20211.1.1 1.4企业的火灾自动报警系统应设置在以下场所a)有火灾和爆炸危险的生产区;b)需要对自动消防系统或相关系统设备联动控制的场所;c)GB50116xGB50160.GB50074和GB5OO16规定的设置火灾自动报警系统的场所;d)生产和管

11、理需要设置火灾自动报警系统的场所。6、石油库设计规范GB50074-20141.1.2 石油库内应设消防值班室。消防值班室内应设专用受警录音电话。1.1.3 一、二、三级石油库的消防值班室应与消防泵房控制室或消防车库合并设置,四、五级石油库的消防值班室可与油库值班室合并设置。消防值班室与油库值班调度室、城镇消防站之间应设直通电话。储罐总容量大于或等于50000m3的石油库的报警信号应在消防值班室显示。1.1.4 储罐区、装卸区和辅助作业区的值班室内,应设火灾报警电话。1.1.5 储罐区和装卸区内,宜在四周道路设置户外手动报警设施,其间距不宜大于100m。容量大于或等于50000m3的外浮顶储罐

12、应设置火灾自动报警系统。1.1.6 储存甲B类和乙A类液体且容量大于或等于50000m3的外浮顶罐,应在储罐上设置火灾自动探测装置,并应根据消防灭火系统联动控制要求划分火灾探测器的探测区域。当采用光纤型感温探测器时,探测器应设置在储罐浮盘二次密封圈的上面。当采用光纤光栅感温探测器时,光栅探测器的间距不应大于3mo1.1.7 石油库火灾自动报警系统设计,应符合现行国家标准火灾自动报警系统设计规范GB50116的规定。15.2.1石油库应设置火灾报警电话、行政电话系统、无线电通信系统、电视监视系统。一级石油库尚应设置计算机局域网络、入侵报警系统和出入口控制系统。根据需要可设置调度电话系统、巡更系统。

展开阅读全文
相关资源
猜你喜欢
相关搜索

当前位置:首页 > 行业资料 > 国内外标准规范

copyright@ 2008-2023 1wenmi网站版权所有

经营许可证编号:宁ICP备2022001189号-1

本站为文档C2C交易模式,即用户上传的文档直接被用户下载,本站只是中间服务平台,本站所有文档下载所得的收益归上传人(含作者)所有。第壹文秘仅提供信息存储空间,仅对用户上传内容的表现方式做保护处理,对上载内容本身不做任何修改或编辑。若文档所含内容侵犯了您的版权或隐私,请立即通知第壹文秘网,我们立即给予删除!