直接碳燃料电池研究进展.docx

上传人:p** 文档编号:993453 上传时间:2024-06-09 格式:DOCX 页数:5 大小:39.41KB
下载 相关 举报
直接碳燃料电池研究进展.docx_第1页
第1页 / 共5页
直接碳燃料电池研究进展.docx_第2页
第2页 / 共5页
直接碳燃料电池研究进展.docx_第3页
第3页 / 共5页
直接碳燃料电池研究进展.docx_第4页
第4页 / 共5页
直接碳燃料电池研究进展.docx_第5页
第5页 / 共5页
亲,该文档总共5页,全部预览完了,如果喜欢就下载吧!
资源描述

《直接碳燃料电池研究进展.docx》由会员分享,可在线阅读,更多相关《直接碳燃料电池研究进展.docx(5页珍藏版)》请在第壹文秘上搜索。

1、直接碳燃料电池研究进展胡雅琴(山西大同大学化学与化工学院,山西大同037009)摘要:直接碳燃料电池是一种按电化学方式直接将碳的化学能转化成电能,而不经过燃烧过程的发电方法。对直接碳燃料电池的工作原理、性能影响因素进行了综述,并对它存在的问题和今后的研究方向做了探讨。关键词:直接碳燃料电池;燃料电池;煤炭中图分类号:TM911.4文献标识码:A文章编号:1674-0874(2011)03-0037-04我国的煤炭资源相对丰富,是世界上最大的煤炭生产国和消费国。由于煤炭在一次能源结构中的主导地位,决定了我国的电力生产以煤电为主的格局。在我国现有的火电机组中,燃煤机组约占93%,而燃料的能量只有约

2、35%左右被发电机组转化为电能,而且CO2,SO2和NOx等有害气体的排放对环境造成的污染越来越严重。目前,因大气污染和酸雨造成的经济损失约占我国国内生产总值的5%,燃煤造成的环境污染已成为制约我国国民经济和社会持续开展的一个重要影响因素。直接碳燃料电池(DirectCarbonFuelCell,DCFC)是一种按电化学方式直接将化学能转化成电能,而不经过煤炭燃烧的发电装置。作为一种燃料电池,具有高效、无污染等优点1。19世纪末,WiHiamJaCqUeS2首先以焦炭作电极、熔融氢氧化钠作电解质,尝试了DCFC技术,并在当时引起了公众的极大关注。但是在电池的运行过程中,由于无法解决碳对电解质的

3、污染等问题,其放电效果并不令人满意,致使人们对这一研究的关注逐渐减弱。直到上世纪90年代初,随着电源技术的开展及人类环保意识的增强,DCFC逐渐又成为燃料电池领域的研窕热点。1 DCFC的工作原理1.1 碳酸盐作为电解液DCFC是以碳为燃料,空气为氧化剂,碳酸盐或碱作为电解液。电解液不同,DCFC的反响机理亦不同。当以碳酸盐作为电解液时,电池工作温度为650800在放电过程中,DCFC内的导电离子为co;,电池的电极反应和总反应分别为:阳极反应:C+2CO-3CO2+4e-阴极反应:O2+2CO2+4e-2C0;总反应:C+。2-CO2Ee=1.02V,750Ct)1.2 碱作为电解液以碱作为

4、电解液时,电池工作温度为650CCo在放电过程中,DCFC内的导电离子为OH,电池的电极反应和总反应分别为:阳极反应:C+4OH-CO2+2H2O+4e-阴极反应:O2+2H2O+4e-4OH-总反应:C+。2-COz2 DCFC与其它燃料电池效率比拟作为一种使用固体燃料的燃料电池,DCFC的C/O2反响的炳变很小(ASA0.67cal(molK),比照于其它燃料进料的燃料电池,其理论热效率(AGAH9)约等于100%,从表1可以看出实际的能量转化效率更是高达80%3,采用天然气的燃料电池尚未超过61%,而氢燃料电池只有47%4。而且,反响物C和生成物CO2都是不同形态下的纯物质,其化学势是固

5、定的,阳极的电极电势并不随C的逐渐消耗和CO2的生成而下降。表1燃料电池效率比较燃料理论极限/%利用效率/%VfE实际效率/%C1.0031.0.800.80H20.70.800.800.45CH40.8950.800.800.57相比于目前燃料电池广泛使用的氢燃料,碳作为一次性能源,具有来源广泛(如来自煤炭、石油、天然气、生物质等)、本钱低、储运方便等优点。由于DCFC电池反响产物是纯CO2,因此它的回收不存在从产物中别离和收集而产生的额外费用。而且,利用现有技术,CO2还可用于石油与天然气等地下资源的开采。3 DCFC性能的影响因素3.1 碳阳极上世纪70年代,WeaVer以光谱炭作为阴极

6、,熔融的碳酸盐为电解液,分别以热解石墨、光谱炭和脱挥发份的煤作为阳极组成电池。他发现以脱挥发份的煤作为阳极时,电池的开路电压最大(1.1V),碳的反响活性最大;当以热解石墨作为阳极时,电池的开路电压最小(0.8V),碳的反响活性最小。以煤作为阳极时,在700的操作温度和电压08VB寸,输出电流密度达100mAcm2;而在800,电压0.9V时电流密度即可到达100mA/cm2。研究还说明,当煤炭中的挥发物低于10%时,挥发物对电池的电压没有显著影响。1985年VinetakiS分别考察了以几种高灰份含量的煤炭样本(粒径为100500m)作为阳极时的DCFC性能。其电池是将煤炭样本与熔融碳酸盐在

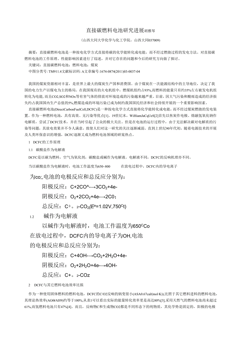
7、氧化铝坨烟中混合成煤浆,并以金和嵌入氧化铝管(管子底部封口,管身带有1.5mm的孔洞)内的石墨分别作为阴、阳极。实验发现,采用肯塔基的烟煤焦时电池放电性能最好,电压08V时,输出电流密度为30mAcm2a3.2 电解质美国SARA公司(ScientificApplications&ResearchASSoCiateS)在上世纪90年代中期开始对DCFC进行研究R-10,并提出了一些新的想法和设计,见图I。在SARA的DCFC设计中,电解液不再采用熔融碳酸盐,而是用熔融氢氧化钠。圆柱型的碳棒作为阳极浸入电解液中,铁-钛合金制成的无孔阴极兼做电解液容器,增湿的空气以鼓泡的方式经过电解液,电池的操作

8、温度为650C0SARA的电池设计结构简单且制作本钱较低。阳极阴极Carbon熔融电解质空气管发泡剂图1SARA公司的直接碳燃料电池结构示意图相比于CO32-,OH-的导电性更高,这就意味着DCFC可以在较低温度下到达以CC)32-为电解液的DCFC的放电性能。电池温度降低可以减小电池材料的腐蚀,因而,可以使用低碳钢等相对廉价的材料作电池的阴极和电池容器,从而降低DCFC的制造本钱。研究说明11,在较低温度下,碳的氧化产物主要是CO2,每个碳原子将释放4个电子;而温度较高时,碳的氧化产物主要是C0,每个碳原子只释放2个电子。因此,DCFC相对较低的工作温度更有利于提高电池的放电性能。过去DCF

9、C中不采用强碱作为电解液的主要原因,是因为碱会吸收C02而转化成CO32-。但SARA发现,可以通过保持电解液液面上方的高水分含量来抑制CO32的生成。目前,SARA已经研发出其第4代DCFC原型,电池输出电流密度可达200mAcm2,转化效率到达60%。AgarWaI12等人通过数学模型从理论上分析了以熔融碳酸盐为电解液的DCFe系统的能量平衡问题。研究说明,阳极产物中C0/C02的比率是决定电池效率的主要因素。该研究结果为DCFC的设计和实际应用提供了有力的帮助。3.3 采用不同碳燃料上世纪90年代末,美国劳伦斯利弗摩尔国家实验室(1.aWrenCe1.ivermoreNational1.

10、aboraIOry,1.1.N1.)的John,F.Cooper等在美国能源部的资助下开展了DCFC的研究3,13/5,以熔融的碳酸盐为电解液,泡沫镶作为电极,氧化偌纤维布为隔膜,组成DCFC,并向阳极区通入氨气以防止空气进入,见图2。1.oad图21.1.N1.的直接碳燃料电池结构示意图在电池操作温度800eC条件下,我们考察了采用取自燃料油、甲烷、煤、生物质碳材料和石油焦等的9种不同碳燃料(粒径101OOOnm)时电池的放电性能,并采用多种表征方法考察了不同碳材料的结构与电化学放电速率之间的关系。结果发现,碳的阳极氧化活性与所用碳材料的结构、石墨化程度和比外表积有很大关系。通过对所实验的9

11、种碳材料作为阳极的DCFC的极化曲线研究,可以看出,阳极采用来自ScientificCarbons的活性炭的电池放电性能最正确,电池电压0.8V时,输出电流密度为124mAcm2o2005年,Weibel等16提出了一种新型煤燃料电池。针对碳阳极直接电化学氧化动力学性能差的问题,他们利用Fe3+,Sn4+,Cu2+等金属离子氧化煤浆,再以二级氧化复原电对(如Fe3+Fe2+)进行电极反响,以到达利用煤炭发电的目的。首先,在用于氧化煤浆的金属离子的选择上,Weible分别将5g亚烟煤(70目)参加浓度为5mo)1.的饱和了3种金属离子(Fe3+,Sn4+,Cu2+)的硫酸(5m1.)中,测得Fe

12、3+氧化亚烟煤得到的Fe2+的生成速率是4mmols,在3种金屈离子中Fe3+氧化亚烟煤的效果最好。电池设计中,在阳极区,Weible将亚烟煤参加到浓度为5mol/1.的饱和了Fe3+的硫酸中,在100C下,利用Fe3+飙化亚烟煤,得到的Fe2+在阳极进行电极反响,释放电子而被氧化成Fe3+;在阴极区,以VO+作为氧化剂,在电极上发生得到电子被复原成VO2+的电极反响,生成的VO2+再由硝酸氧化成VO+,如此循环,组成电池,从而利用煤炭进行发电。Weibel的设计大大降低了DCFC的操作温度,但走目前在电池运行过程中,由于煤浆没有被全部氧化、电池的电阻等问题,该电池的效率很低,只有7%,距离实

13、际应用还有很大差距。4结语DCFC已经显示了广阔的应用前景,但是仍然存在很多问题。1)碳阳极氧化的动力学性能差9,为了加速碳的阳极氧化,获得高电流密度,DCFC一般需要在高温下操作(目前DCFC的操作温度高达650800匕)。而高温既限制了它的应用范围(目前其研究目标主要是作为一种固定的发电装置),又使燃料电池更容易被腐蚀(尤其是在氧气存在的情况下)。2)当使用煤或石油焦作为电池的燃料时,燃料中的挥发物和矿物杂质(如硫)可能导致电解液和电极催化剂的污染,从而造成电池性能下降17,而对煤炭等的净化处理可能大幅度提高燃料的本钱。DCFC还存在碳燃料在电池中的传输、电池结构设计等问题。作为一种有巨大

14、潜在应用前景的新型化学电源,DCFC的研究正受到越来越多的关注。但是,DCFC目前尚处在理论研究与实验室模型初试阶段,距离它的商业应用还有很长的路要走。今后,寻求适用于DCFC的碳形态、研发新型催化剂和电解质材料、优化电池结构设计、完善DCFC过程理论等将是DCFC技术开展的关键。参考文献1 HemmesK.Fuelcells/FuelCellScience,EngineeringandTechnologyC.Rochester,NY,US:AmericanSocietyofMechanicalEngineers,2003:9-19.2 JacquesWW.MethodofConverting

15、PotentialEnergyofCarbonintoElectricalEnergy:US,No.555511P.1896.3 CooperJF.Directconversionofcoalandcoal-derivedcarboninfuelcellsFuelCellScience,EngineeringandTechnologyC.Rochester,NY,US:SocietyofMechanicalEngineers,2004:375-385.4衣宝廉.燃料电池-原理技术应用M.北京:化学工业出版社,2003.5 WeaverRD,1.auraT,DanielC.DirectuseofCoalinaFuelCell.FeasibilityInvestigationR.WashingtonDC,US:USEnvironmentalProtectionAgency,1976:146.6 VutetakisDG,SkidmoreDR,BykerHJ.ElectrochemicalOxidationofMoltenCarbonate-CoalSlurriesJ.JElectrochemicalSociety,1987,134:3027-3035.7 ZecevicS

展开阅读全文
相关资源
猜你喜欢
相关搜索

当前位置:首页 > 论文 > 自然科学论文

copyright@ 2008-2023 1wenmi网站版权所有

经营许可证编号:宁ICP备2022001189号-1

本站为文档C2C交易模式,即用户上传的文档直接被用户下载,本站只是中间服务平台,本站所有文档下载所得的收益归上传人(含作者)所有。第壹文秘仅提供信息存储空间,仅对用户上传内容的表现方式做保护处理,对上载内容本身不做任何修改或编辑。若文档所含内容侵犯了您的版权或隐私,请立即通知第壹文秘网,我们立即给予删除!