增强石膏聚苯复合板外墙内保温施工工艺.doc

上传人:p** 文档编号:994054 上传时间:2024-06-09 格式:DOC 页数:4 大小:34.50KB
下载 相关 举报
增强石膏聚苯复合板外墙内保温施工工艺.doc_第1页
第1页 / 共4页
增强石膏聚苯复合板外墙内保温施工工艺.doc_第2页
第2页 / 共4页
增强石膏聚苯复合板外墙内保温施工工艺.doc_第3页
第3页 / 共4页
增强石膏聚苯复合板外墙内保温施工工艺.doc_第4页
第4页 / 共4页
亲,该文档总共4页,全部预览完了,如果喜欢就下载吧!
资源描述

《增强石膏聚苯复合板外墙内保温施工工艺.doc》由会员分享,可在线阅读,更多相关《增强石膏聚苯复合板外墙内保温施工工艺.doc(4页珍藏版)》请在第壹文秘上搜索。

1、增强石膏聚苯复合板外墙内保温施工1 范围 本工艺标准主要适用于居住建筑,也可用于托幼、医疗等使用功能与居住建筑相近的民用建筑。外墙主体结构一般为粘土砖墙或钢筋混凝土墙,内侧为增强石膏聚苯复合板工程。不适用于厨房、卫生间等湿度较大的房间。2 施工准备 2.1 材料及主要机具: 2.1.1 增强石膏聚苯复合板: 规格尺寸:长24002700mm,宽595mm,厚50mm、60mm。 技术性能:面密度25kg/m2,含水率5%;当量热阻0.8m2K/W,抗弯荷载1.5G(G为板材的重量N);抗压强度(面层)7.0MPa;收缩率0.08%;软化系数0.50。 2.1.2 胶粘剂: 2.1.2.1 SG

2、791建筑胶粘剂:以醋酸乙烯为单体的高聚物作主胶料,与其它原材料配制而成,系无色透明胶液。本胶液与建筑石膏粉调制成胶粘剂,配合比是建筑石膏粉SG791=10.60.7(重量比),适用于石膏条板粘结、石膏条板与砖墙、混凝土墙粘结。石膏与石膏粘结,压剪强度不低于2.5MPa。使用其它石膏类胶粘剂应经过试验。 2.1.2.2 EC-6砂浆型胶粘剂:用于粘贴防水保温踢脚。用EC-6型胶粘剂和425号水泥配制而成。EC-6型胶水=11(重量比)混合成胶液,425号水泥细砂=12拌合成干砂浆,再加入胶液拌制成适当稠度的EC-6型聚合物水泥砂浆胶粘剂,其粘结强度1.1MPa。 2.1.3 建筑石膏粉:应符合

3、三级以上标准。 2.1.4 石膏腻子:用于满刮墙面。其性能为: 抗压强度2. 5MPa,抗折强度1.0MPa, 粘结强度0.2MPa,终凝时间3h。 2.1.5 玻纤网格布条:用于板缝处理(布宽50mm)和墙面转角附加层(布宽200mm)。 中碱玻纤涂塑网格布 8目/in 布重80g/m2 断裂强度:25mm100mm布条 经向300N 纬向150N 2.1.6 WKF接缝腻子:用于板缝处理。 抗压强度3.0MPa,抗折强度1.5MPa,初凝时间0.5h。 2.1.7 防水保温踢脚:见图9-4。 2.1.8 主要机具、笤帚、木工手锯、钢丝刷、2m靠尺、开刀、2m托线板、钢尺、橡皮锤、钻、扁铲等

4、。 2.2 作业条件: 2.2.1 结构已验收,屋面防水层已施工完毕。墙面弹出+50cm标高线。 2.2.2 内隔墙、外墙门窗框、窗台板安装完毕。门、窗抹灰完毕。 2.2.3 水暖及装饰工程分别需用的管卡、炉钩、窗帘杆耳子等埋件留出位置或埋设完;电气工程的暗管线、接线盒等必须埋设完毕,并应完成暗管线的穿带线工作。 2.2.4 操作地点环境温度不低于5。 2.2.5 外墙内保温施工宜在外檐抹灰完成以后进行。 2.2.6 正式安装前,先试安装样板墙一道,经鉴定合格后再正式安装。3 施工工艺 3.1 增强石膏聚苯板外墙内保温做法基本构造见表9-25。 基本构造 表 9-25外 墙内保温做法构造示意空

5、气层复合保温层钢筋混凝土墙或普通粘土砖墙(1)厚20mm(2)50mm60mm(3) 3.2 工艺流程:结构墙面清理分档、弹线配板、修补标出管卡、炉钩等埋件位置墙面贴饼稳接线盒,安管卡、埋件等安装防水保温踢脚板复合板安装复合板板缝及阴、阳角处理板面装修 3.3 施工要点: 3.3.1 结构墙面清理:凡凸出墙面20mm的砂浆块、混凝土块必须剔除,并扫净墙面。 3.3.2 分档、弹线: 3.3.2.1 以门窗洞口边为基准,向两边按板宽600mm分档。 3.3.2.2 按保温层的厚度在墙、顶上弹出保温墙面的边线。按防水保温踢脚层的厚度在地面上弹出防水保温踢脚面的边线,并在墙面上弹出踢脚的上口线。 3

6、.3.2.3 按图9-5所示位置,划出贴讲点位置。 3.3.3 配板、修补:按分档配板。复合保温板的长度略小于顶板到踢脚上口的净高尺寸。计算并量测门窗洞口上部及窗口下部的保温板尺寸,并按此尺寸配板。当保温板与墙的长度不相适应时,应将部分保温板预先拼接加宽(或锯窄)成合适的宽度,并放置在阴角处。有缺陷的板应修补。 3.3.4 墙面贴饼:贴饼方法如下; 3.3.4.1 在贴饼位置,用钢丝刷刷出直径不少于100mm的洁净面并浇水润湿,刷一道107胶水泥素浆。 3.3.4.2 检查墙面的平整、垂直,找规矩贴饼,并在需设置埋件处亦做出200mm200mm的灰饼。 3.3.4.3 贴饼材料为13水泥砂浆,

7、灰饼大小为100mm,厚度以保证空气层厚度(20mm左右)为准。 3.3.5 稳接线盒,安管卡、埋件:安装电气接线盒时,接线盒高出冲筋面不得大于复合板的厚度,且要稳牢固。 3.3.6 粘贴防水保温踢脚板: 3.3.6.1 在踢脚板内侧上下四处,各按200300mm间距布设EC-6砂浆胶粘剂粘结点,同时在踢脚板底面及相邻的已粘贴上墙的踢脚板侧面满刮胶粘剂。 3.3.6.2 按线粘贴踢脚板,粘贴时用橡皮锤敲振使踢脚板贴实,挤实拼头缝,并将挤出的胶粘剂随时清理干净。 3.3.6.3 粘贴时要保证踢脚板上口手,板面垂直,保证踢脚板与结构墙间的空气层为 10mm左右。 3.3.7 安装复合板: 3.3.

8、7.1 将接线盒、管卡、埋件的位置准确地翻样到板面,并开出洞口。 3.3.7.2 复合板安装顺序宜从左至右依次顺序安装。板侧面、顶面、底面清刷没灰,在侧墙面、顶面、踢脚板上口,复合板顶面、底面及侧面(所有相拼合面),灰饼面上先刷一道SG791胶液,再满刮SG791胶粘剂,按弹线位置立即安装就位。每块保温板除粘贴在灰饼上外,板中间需有10%板面面积的SG791胶粘剂呈梅花状布点直接与墙体粘牢。 安装时用平推挤,并用橡皮锤敲振,使所有相拼合面济紧冒浆,并使复合板贴紧灰饼。复合板的上端,如未挤严留有缝隙时,它用木楔适当楔紧,并用SG791胶粘剂将上口填塞密实(胶粘剂干后撤去木楔,用SG791胶粘剂填

9、塞密实)。 安装过程中,随时用开刀将挤出的胶粘剂刮平。 按以上操作办法依次安装复合板。安装过程中随时用2m靠h及塞尺测量墙面的平整度,用2m托线板检查板的垂直度。高出的部分用橡皮锤敲手。 3.3.7.3 复合板在门窗洞口处的缝隙用SG791胶粘剂嵌填密实。 3.3.7.4 复合板中露出的接线盒、管卡、埋件与复合板开口处的缝隙,用 SG791胶粘剂嵌塞密实。 3.3.8 板缝及阴阳角处理:复合板安装后10d,检查所有缝隙是否粘结良好,有无裂终如出现裂缝,应查明原因后进行修补。已粘结良好的所有板缝、阴角缝,先清理浮灰,刮一层WKF接缝腻子,粘贴50mm宽玻纤网格带一层,压实、粘牢,表面再用WKF接

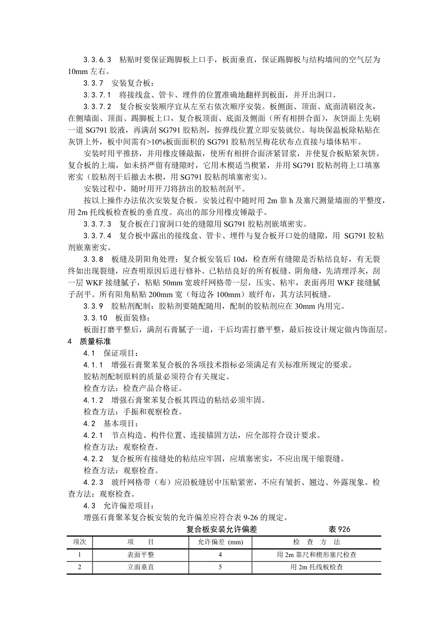
10、缝腻子刮平。所有阳角粘贴200mm宽(每边各100mm)玻纤布,其方法同板缝。 3.3.9 胶粘剂配制:胶粘剂要随配随用,配制的胶粘剂应在30mm内用完。 3.3.10 板面装修: 板面打磨平整后,满刮石膏腻子一道,干后均需打磨平整,最后按设计规定做内饰面层。4 质量标准 4.1 保证项目: 4.1.1 增强石膏聚苯复合板的各项技术指标必须满足有关标准所规定的要求。 胶粘剂配制原料的质量必须符合有关规定。 检查方法:检查产品合格证。 4.1.2 增强石膏聚苯复合板其四边的粘结必须牢固。 检查方法:手振和观察检查。 4.2 基本项目: 4.2.1 节点构造、构件位置、连接锚固方法,应全部符合设计

11、要求。 检查方法:观察检查。 4.2.2 复合板所有接缝处的粘结应牢固,应填塞密实,不应出现干缩裂缝。 检查方法:观察检查。 4.2.3 玻纤网格带(布)应沿板缝居中压贴紧密,不应有皱折、翘边、外露现象。检查方法:观察检查。 4.3 允许偏差项目: 增强石膏聚苯复合板安装的允许偏差应符合表9-26的规定。 复合板安装允许偏差 表926项次项 目允许偏差 (mm)检 查 方 法1表面平整4用2m靠尺和楔形塞尺检查2立面垂直5用2m托线板检查3阴、阳角垂直4用2m托线板检查4阳角方正5用200mm方尺和楔形塞尺检查5接缝高差1.5用直尺和楔形塞尺检查5 成品保护 5.1 土建、水电各专业应密切配合

12、,合理安排工序,严禁颠倒工序作业。 5.2 在保温墙附近不得进行电焊、气焊操作,不得用重物碰撞、挤靠墙面。 5.3 施工用水和设备试水等以及雨季施工时,必须采取有效的措施,防止保温墙面受潮和污染。6 应注意的质量问题 6.1 增强石膏聚苯复合保温板必须是烘干已基本完成收缩变形的产品。未经烘干的湿板不得使用,以防止板裂缝和变形。 6.2 注意增强石膏聚苯复合板的运输和保管。运输中应轻拿轻放、侧抬侧立,并互相绑牢,不得平抬平放。堆放处应平整,下垫100mm100mm木方,板应侧立,垫方距板端50cm。要防止板受潮。 板如有明显变形,无法修补的过大孔洞、断裂或严重的裂缝、破损,不得使用。 6.3 板缝开裂是目前的质量通病。防止板缝开裂的办法,一是板缝的粘结和板缝处理要严格按操作工艺认真操作;二是使用的胶粘剂必须对路。目前使用的胶粘剂,除SG791胶粘剂外,还有型石膏胶粘剂等。胶粘剂的质量必须合格。三是宜采用WKF接缝腻子处理板缝。7 质量记录 本工艺标准应具备以下质量记录: 7.1 增强石膏聚苯复合板质量合格证。 7.2 胶粘剂质量合格证。 7.3 保温墙分项工程质量检验评定记录。

展开阅读全文
相关资源
猜你喜欢
相关搜索

当前位置:首页 > 建筑/环境 > 保温建筑

copyright@ 2008-2023 1wenmi网站版权所有

经营许可证编号:宁ICP备2022001189号-1

本站为文档C2C交易模式,即用户上传的文档直接被用户下载,本站只是中间服务平台,本站所有文档下载所得的收益归上传人(含作者)所有。第壹文秘仅提供信息存储空间,仅对用户上传内容的表现方式做保护处理,对上载内容本身不做任何修改或编辑。若文档所含内容侵犯了您的版权或隐私,请立即通知第壹文秘网,我们立即给予删除!