大坝土石方开挖施工方案.doc

上传人:p** 文档编号:995010 上传时间:2024-06-09 格式:DOC 页数:9 大小:111.50KB
下载 相关 举报
大坝土石方开挖施工方案.doc_第1页
第1页 / 共9页
大坝土石方开挖施工方案.doc_第2页
第2页 / 共9页
大坝土石方开挖施工方案.doc_第3页
第3页 / 共9页
大坝土石方开挖施工方案.doc_第4页
第4页 / 共9页
大坝土石方开挖施工方案.doc_第5页
第5页 / 共9页
大坝土石方开挖施工方案.doc_第6页
第6页 / 共9页
大坝土石方开挖施工方案.doc_第7页
第7页 / 共9页
大坝土石方开挖施工方案.doc_第8页
第8页 / 共9页
大坝土石方开挖施工方案.doc_第9页
第9页 / 共9页
亲,该文档总共9页,全部预览完了,如果喜欢就下载吧!
资源描述

《大坝土石方开挖施工方案.doc》由会员分享,可在线阅读,更多相关《大坝土石方开挖施工方案.doc(9页珍藏版)》请在第壹文秘上搜索。

1、大坝开挖施工方案1 编制依据及编制原则(1) 建筑地基基础工程施工质量验收规范(GB502022002);(2) 水电水利工程施工通用安全技术规程(DL/T 5370-2007);(3) 水利工程工程量清单计价规范(GB50501-2007);(4) 水电工程施工组织设计规范(DL/T53972007);(5) 水利水电工程天然建筑材料勘察规程(DL/T 5388-2007);(6) 水工建筑物岩石基础开挖工程施工技术规范(DL/T 5389-2007);(7) 水利水电工程施工组织设计手册;(8) 结则茶卡盐田平面布置图2 工程概述(一) 主要内容根据总进度计划要求,细则茶卡盐田2012年需

2、完成盐田开挖任务。(二) 工程量大坝基础土方开挖约256万m3,具体工程量分布详见图表1。图表1 石方开挖工程量表序号施工部位及施工项目工程量备注单位数量1结晶区整治总土方量万m3256+136其中136为填方2筑坝总土方量(填方)万m366合计万m34583 开挖程序和方法3.1 开挖施工程序根据坝基分区、分层布置,各部位开挖施工时,按自上而下、由外向内的原则进行。开挖的工序为:场地清理g土方开挖g建基面保护层开挖。施工时按各道工序依次进行,形成多工作面流水作业。土石方施工方法1、 场地清理施工前由测量放出设计开挖边线,对开挖范围内的原始地形、地貌进行复测,核实开挖原始断面,确定开挖及清理范

3、围,人工配合液压反铲挖掘机清理开挖区内的植被、杂物,并在开挖开口边线外按设计要求做好排水沟。2、 土方开挖本标土方开挖为局部覆盖层开挖。首先进行测量放样,标识出开挖范围和位置,然后用人工结合机械清理开挖区域内的树木和杂物,清理范围延伸至开挖线外侧3m,并将开挖区域上部孤石、险石排除。开挖区域清理完毕后,按设计要求设置施工边坡上部地面排水系统。覆盖层开挖采用CAT330反铲削坡,人工配合修整边坡。按照测量放样开口线沿马道方向形成边坡开口,然后自上而下分层开挖。同一层面开挖施工,按照“先土方开挖,后石方开挖,再边坡支护”的顺序进行,使开挖面同步下降。开挖土料翻落至下部集渣平台或直接装车。土方边坡开

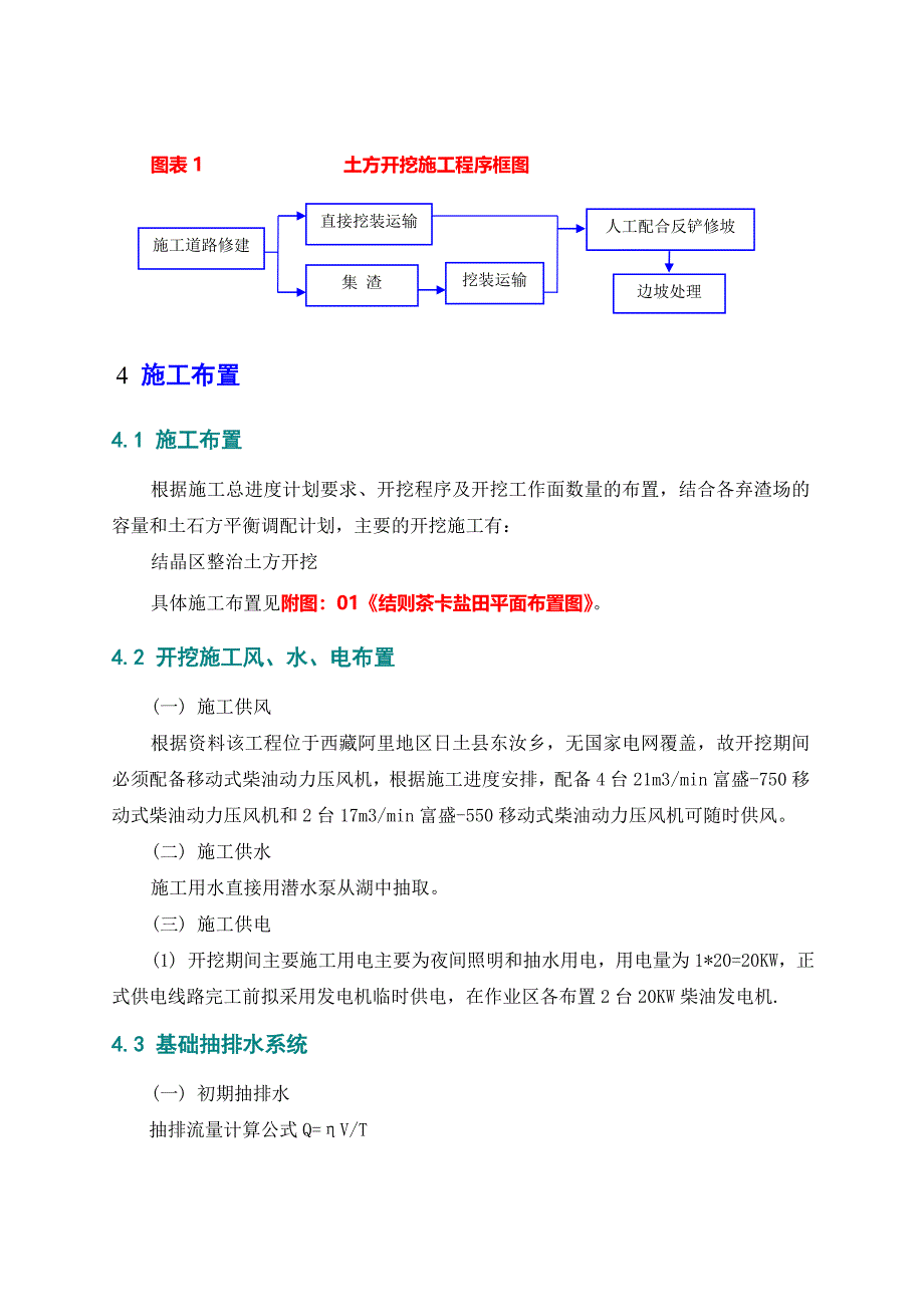
4、挖接近设计坡面时,按设计边坡预留0.2m0.3m厚度的削坡余量,再人工整修。人工整修边坡的控制方法为:制作一个与设计边坡相同坡比的角尺,削坡时,用角尺检查边坡的超欠情况,边检查边整修。在修整过程中,每隔3米高差,用测量仪器检查校核一次削坡情况,形成达到设计要求的坡度和平整度为止。雨天施工时,施工台阶略向外倾斜,以利于部位排水。在开挖施工过程中,根据施工需要,经常检测边坡设计控制点、线和高程,以指导施工,并在边坡地质条件较差部位设置变形观测点,定时观测边坡变形情况,如出现异常,立即向监理工程师和业主报告并采取应急处理措施。土方开挖采用自上而下分层开挖的方式进行。施工程序详见图表1。图表1 土方开

5、挖施工程序框图施工道路修建直接挖装运输集 渣挖装运输人工配合反铲修坡边坡处理4 施工布置4.1 施工布置根据施工总进度计划要求、开挖程序及开挖工作面数量的布置,结合各弃渣场的容量和土石方平衡调配计划,主要的开挖施工有:结晶区整治土方开挖具体施工布置见附图:01结则茶卡盐田平面布置图。4.2 开挖施工风、水、电布置(一) 施工供风根据资料该工程位于西藏阿里地区日土县东汝乡,无国家电网覆盖,故开挖期间必须配备移动式柴油动力压风机,根据施工进度安排,配备4台21m3/min富盛-750移动式柴油动力压风机和2台17m3/min富盛-550移动式柴油动力压风机可随时供风。(二) 施工供水施工用水直接用

6、潜水泵从湖中抽取。(三) 施工供电(1) 开挖期间主要施工用电主要为夜间照明和抽水用电,用电量为1*20=20KW,正式供电线路完工前拟采用发电机临时供电,在作业区各布置2台20KW柴油发电机.4.3 基础抽排水系统(一) 初期抽排水抽排流量计算公式Q=V/T式中Q初期排水流量(m3/s);V基坑的积水体积(m3);T初期排水时间(s);经验系数,主要与围堰种类、防渗措施、地基情况、排水时间等因素有关,一般取=36。当覆盖层较厚,渗透系数较大时取上限。基坑积水量:基坑平面面积m2 水深: 0.6mV=m20.6m=m3初期抽排水时间:按3天排干计算初期排水量:Q5=(4)/(3243600)=

7、0.139 m3/s =1777.78m3/h因此初期抽排水拟配置的抽水设备详见图表8。图表8 基坑初期抽排水拟配置抽排设备表名称流量(m3/h)数量(台)合计流量(m3/h)扬程(m)功率(kw)备注离心泵220715403237潜污泵180814402018.5总 计1529801115 弃渣场规划及管理5.1 弃渣场规划考虑到本年度大坝土石方填筑量大,施工任务非常紧张,大坝所有的弃渣约256万方,只可利用于坝址粗填,因原设计规划无用弃渣场距围,为确保大坝填筑施工进度,弃渣场拟调整为位于主坝周边1公里外可投放的区域,且无影响周边环境。弃渣场管理在主坝开挖施工过程中的弃渣服从监理人的调配,对

8、监理人已确认的可用料,在开挖、装运、堆存和其它作业时,采取可靠的保质措施,保护该部分渣料免受污染和侵蚀,有用料和无用料应分开堆存并服从监理人的安排,如部份弃渣可直接用于大坝的填筑或服务于本工程的其它部位填筑。弃渣场应堆放整齐,表面平整,边坡安全,并设置完好的截、排水系统,并根据监理人的指示做好施工弃渣的治理措施,保护施工开挖边坡的稳定,防止施工场地的开挖弃渣冲蚀河床或淤积河道。6 开挖及支护进度计划按照合同文件的总进度要求、现场实际施工条件,开挖施工进度计划安排如下:主场区域基础开挖:开工日期以合同为准,在规定工期内务必保质保量完成工作内容。其中土石方开挖m3。平均开挖强度为17067m3/日

9、。高峰期开挖强度为m3/月。开挖资源配置6.1 主要施工机械配置坝区土石方开挖施工机械主要为挖掘机、钻机和运输机械,按高峰月开挖强度56万m3进行配置。钻孔采用CL351履带钻和手风钻;装运采用反铲挖掘机CAT330D进行挖、装,配15T自卸汽车进行运输。考虑到开挖强度和工作面布置情况,按月工作时间按25天计、每天实行两班制作业、每班工作9小时的工作制度进行机械设备的配置。6.1.1 挖掘机1、 生产率计算Pj=60 q n ke kc ky kz q铲斗几何容量,m3, CAT330D铲斗1.8m3; n挖掘机每分钟挖土次数,取2次; ke土壤可松系数,爆破不好的岩石取0.75; kc铲斗充

10、盈系数,爆破不好的岩石取0.7; ky挖掘机在掌子面内移动影响系数,取0.95; kz掌子面高低与旋转角大小的校正系数,取1.2;根据上述系数计算:CAT330D生产率:Pj=601.820.750.70.951.2=129m3/h(自然方);实际生产率为:CAT330D生产率:P=90.9129=1045m3/台班(自然方);2、 挖掘机需用量计算挖掘机、装载机需用量主要根据开挖量和机械生产效率来确定,按下式计算:N=Ksm/WPs Kt m月开挖的方量,4万m3(自然方); Ks岩石松散系数,取1.45;W月台班数,每月工作25天,每天2台班; Kt时间利用系数,取0.9;经过计算,并根据

11、工作面的需要,配置 CAT330D挖掘机14台能满足工程需求,同时备用3台CAT330D挖掘机。 6.1.2 自卸汽车1、 生产率计算本工程开挖区至弃渣场最大距离约1km,考虑运输道路情况及施工条件,每小时运4趟,15t汽车载重按8m3(自然方);工作时间每月25天,每天2台班,每台班9小时计算,则其生产率:15t汽车生产率:P=2549280.8=11520m3/月;2、 汽车需用量计算汽车需用量按下式计算:N=KSm/ P m月开挖强度4万m3(自然方); P生产率,15t汽车生产率11520m3/月;则需:15t汽车数量N=40000/=114.5台。工作面需要增加10台。则实际进场车辆

12、为125台。根据开挖施工进度安排,采用加大施工机械投入来加以确保,现按土石方高峰强度为4万m3/月。主要施工机械配置见图表9。图表9 主要施工机械配置表序号设 备 名 称型号规格单位数量备 注1反铲挖掘机CAT330D台172反铲挖掘机HD215台23装载机ZL50台154自卸车15t台1255潜水泵3kw台156.2 劳动力计划表主要施工人员配置详见图表10。图表10 主要劳动力组合表序号工种单位数量备注1重机工人20每天两班制2驾驶员人1253水泵工人154重机修理工人355电工人56合计人2007 施工质量控制和施工安全措施7.1 施工质量管理控制为实现本项目工程 “科学管理、规范施工、

13、严格控制、建造精品” 的质量方针和“土石方开挖工程优良率为95%”的工程质量目标,土方开挖工程必须严格遵守国家规程规范要求,其主要措施为:1、 进场的全体职工进行质量方针、质量意识、质量目标、质量管理的教育培训,提高管理水平。从每一个人、每一个环节把好质量关。2、 对进场的施工机械设备,测量、检验和试验装置,进行入场检查并建立台帐,制定维护保养计划,严格按计划实施,确保设备处于良好状态。对测量、检验和试验装置制定周期校验计划,定期校验,保证满足施工要求。3、 对进场的产品和材料按照工程达标的规定和质量管理体系的要求,进行严格的验证、检验和试验,确保不合格材料不得进场。4、 认真进行每一道工序的

14、施工,强化过程控制和过程检查,确保在上一道工序检验不合格的情况下不进入下一道工序施工。5、 加强质量管理,建立管理机构,把质量职责的各项指标和质量目标分解到各职能部门、施工队和施工班组,并按动态考核要求定期检查,实施重奖重罚。6、 严格按照设计要求施工,严格执行强制性条文,并进行技术创新,严格控制管理,确保不发生重大质量事故。7、 钻孔施工按设计孔位钻孔,孔口偏差不大于5cm,孔底偏差不大于10cm。8、 装药前检查钻孔并作详细记录,保护层开挖孔底柔性垫层材料应仔细测量,以确保基岩面不受爆破地震影响。9、 电爆网络联网后应检测网络电阻平衡,非电网络严格专人联网,以保证网络的安全可靠,确保爆破质量。严格按爆破设计进行装药,严格控制

展开阅读全文
相关资源
猜你喜欢
相关搜索

当前位置:首页 > 建筑/环境 > 设计及方案

copyright@ 2008-2023 1wenmi网站版权所有

经营许可证编号:宁ICP备2022001189号-1

本站为文档C2C交易模式,即用户上传的文档直接被用户下载,本站只是中间服务平台,本站所有文档下载所得的收益归上传人(含作者)所有。第壹文秘仅提供信息存储空间,仅对用户上传内容的表现方式做保护处理,对上载内容本身不做任何修改或编辑。若文档所含内容侵犯了您的版权或隐私,请立即通知第壹文秘网,我们立即给予删除!