工程项目组织方案及质保服务计划.docx

上传人:p** 文档编号:996973 上传时间:2024-06-14 格式:DOCX 页数:9 大小:21.49KB
下载 相关 举报
工程项目组织方案及质保服务计划.docx_第1页
第1页 / 共9页
工程项目组织方案及质保服务计划.docx_第2页
第2页 / 共9页
工程项目组织方案及质保服务计划.docx_第3页
第3页 / 共9页
工程项目组织方案及质保服务计划.docx_第4页
第4页 / 共9页
工程项目组织方案及质保服务计划.docx_第5页
第5页 / 共9页
工程项目组织方案及质保服务计划.docx_第6页
第6页 / 共9页
工程项目组织方案及质保服务计划.docx_第7页
第7页 / 共9页
工程项目组织方案及质保服务计划.docx_第8页
第8页 / 共9页
工程项目组织方案及质保服务计划.docx_第9页
第9页 / 共9页
亲,该文档总共9页,全部预览完了,如果喜欢就下载吧!
资源描述

《工程项目组织方案及质保服务计划.docx》由会员分享,可在线阅读,更多相关《工程项目组织方案及质保服务计划.docx(9页珍藏版)》请在第壹文秘上搜索。

1、(3)工程项目组织方案及质保服务支配(1)投标文件中所报方案的可行性及牢靠性;(2)投标方的资信状况和履约实力;(3)售后服务措施;(4)投标方供应的其它实惠条件;(5)平安生产保障实力。依据投标文件的施工服务组织方案,针对组织结构、施工管理流程和施工技术工艺编制的严谨、合理、科学与好用性进行全方位的评价。完善合理得40分,较完善合理得20分,基本完善、合理得10分,不完善、不合理不得分。四、招标需求书本次招标选购项目为四川省有线广播电视网络股份有限公司平武分公司外包施工资格招标。中标方在施工资格协议生效之日起,招标方将把四川省有线广播电视网络股份有限公司平武分公司辖区内的有线电视网络工程指派

2、给中标方施工,招标方将按中标方实际的施工量进行验收和结算。1、项目介绍平武县“绵九高速马路”广播电视光纤干线迁改建工程(一标段:白马乡至水田乡)施工招标内容主要有以下几部分:1.1、对涉及高速马路征地范围内和影响区域广播电视光纤干线进行迁改建工程施工;注:对涉及高速马路征地范围内和影响区域广播电视光纤干线主要是指市级城域骨干环网干线、县级城域骨干环网干线、县至乡镇光纤干线和本地有线广播电视光纤干支线进行迁建改建施工。而改造所须要的具体路途信息和设计规划方案,在实施将时由招标方给出具体资料。1.2、对涉及高速马路征地范围内和影响区域广播电视光纤干线的管道、杆路迁建改建;注:对涉及高速马路征地范围

3、内和影响区域广播电视光纤干线是指对管道路由、人井、井圈井盖、杆路、防雷接地等的建设、改造、维护等工程,在实施时将由招标方给出具体资料。2、技术标准招标工程项目所涉及的设计标准、规范,产品标准、规范,工程标准、规范,验收标准、规范等应严格执行国家有关条例及规范:城市有线广播电视网络设计规范(GY5075-2005)有线电视系统工程技术规范(GB50200-94)有线电视广播系统技术规范(GY/T106-1999)OIFC网络上行传输物理通道技术规范(GY/T180-2001)工业企业通信接地设计规范(GBJ79-85)有线电视网中光链路系统技术要求和测量方法(GY.T131-1997)四川有线广

4、播电视网络总体技术框架及要求(试行)四川省有线电视HFC网络设计、施工、调试及验收规范(试行)有线广播电视网络工程建设实施管理方法川广网发2013241号3、施工技术要求在项目施工期间,中标方必需严格保证施工平安、用电平安,如施工管理不善、违反操作规程而引发的任何平安问题,造成人员伤亡、财产损失等一切责任,均由中标方负责。本工程需按以下技术要求进行施工:3.1光缆的搬运3.1.1光缆在搬运及储存时应保持缆盘直立,严禁将缆盘平放或叠放,以免造成光缆排线混乱或受损。3. 1.2短距离滚动光缆盘,应严格按缆盘上标明的箭头方向滚动,并留意地面平滑,以免损坏爱护板而伤及光缆。光缆禁止长距离滚动。3.1.

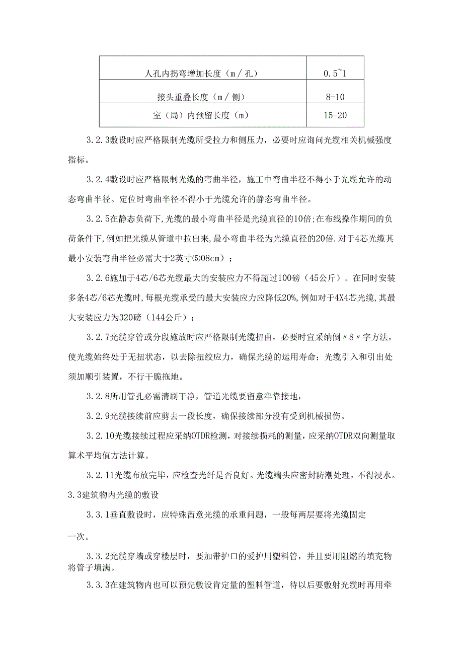
5、 3光缆在装卸时宜用叉车或起重设备进行,严禁干脆从车上滚下或抛下,以免损坏光缆。3.2管道光缆的敷设3.2.1每条光缆长度要限制在800-3000M以内,而且中间没有中继。3.2.2计算好布放长度,肯定要有足够的预留长度。详见下表:自然弯曲增加长度(mkm)5人孔内拐弯增加长度(m孔)0.51接头重叠长度(m侧)8-10室(局)内预留长度(m)15-203.2.3敷设时应严格限制光缆所受拉力和侧压力,必要时应询问光缆相关机械强度指标。3.2.4敷设时应严格限制光缆的弯曲半径,施工中弯曲半径不得小于光缆允许的动态弯曲半径。定位时弯曲半径不得小于光缆允许的静态弯曲半径。3.2.5在静态负荷下,光缆

6、的最小弯曲半径是光缆直径的10倍;在布线操作期间的负荷条件下,例如把光缆从管道中拉出来,最小弯曲半径为光缆直径的20倍.对于4芯光缆其最小安装弯曲半径必需大于2英寸08cm);3.2.6施加于4芯/6芯光缆最大的安装应力不得超过100磅(45公斤)。在同时安装多条4芯/6芯光缆时,每根光缆承受的最大安装应力应降低20%,例如对于4X4芯光缆,其最大安装应力为320磅(144公斤);3.2.7光缆穿管或分段施放时应严格限制光缆扭曲,必要时宜采纳倒8字方法,使光缆始终处于无扭状态,以去除扭绞应力,确保光缆的运用寿命;光缆引入和引出处须加顺引装置,不行干脆拖地。3.2.8所用管孔必需清刷干净,管道光

7、缆要留意牢靠接地,3.2.9光缆接续前应剪去一段长度,确保接续部分没有受到机械损伤。3.2.10光缆接续过程应采纳OTDR检测,对接续损耗的测量,应采纳OTDR双向测量取算术平均值方法计算。3.2.11光缆布放完毕,应检查光纤是否良好。光缆端头应密封防潮处理,不得浸水。3.3建筑物内光缆的敷设3.3.1垂直敷设时,应特殊留意光缆的承重问题,一般每两层要将光缆固定一次。3.3.2光缆穿墙或穿楼层时,要加带护口的爱护用塑料管,并且要用阻燃的填充物将管子填满。3.3.3在建筑物内也可以预先敷设肯定量的塑料管道,待以后要敷射光缆时再用牵引或真空法布光缆3.3.4光缆到达目的地后,两端须要有IOm的富余

8、量,保证光纤熔接时将受损光缆剪掉后不会影响所须要的长度。3.4架空光缆的铺设3.4.1架空光缆可用2.2的镀锌钢绞线作悬挂光缆的吊线。吊线与光缆要良好接地,要有防雷、防电措施,并有防震、防风的机械性能。架空吊线与电力线的水平与垂直距离要2m以上,离地面最小高度为5m,离房顶最小距离为1.5m。3.4.2由于光缆的卷盘长度比电缆长得多,长度可能达几千米,故受到允许的额定拉力和弯曲半径的限制,在施工中特殊留意不能猛拉和发生扭结现象。一般光缆可允许的拉力约为150200kg,施工布放时弯曲半径应大于或等于20倍。为了避开由于光缆放置于路段中间,离电杆约20m处,向两反方向架设,先架设前半卷,在把后半

9、卷光缆从盘上放下来,按“8”字型方式放在地上,然后布放。3.4.3在光缆布放时,严禁光缆打小圈及折、扭曲,必需运用”前走后跟,光缆上肩”的放缆方法,牵引力不超过光缆允许的80%,瞬间最大牵引力不超过100%o光缆严禁车辆碾压。3.4.4架空布放光缆运用滑轮车,在架杆和吊线上预先挂好滑轮(一般每1020m挂一个滑轮),在光缆引上滑轮、引下滑轮处削减垂度,减小所受张力。然后在滑轮间穿好牵引绳,牵引绳系住光缆的牵引头,用肯定牵引力让光缆爬上架杆,吊挂在吊线上。光缆挂钩的间距为40cm,挂钩在吊线上的搭扣方向要一样,每根电杆处要有凸型滴水沟,每盘光缆在接头处应留有杆长加3m的余量,以便接续盒地面熔接操

10、作,并且每隔几百米要有肯定的盘留。3.4.5光缆接头盒两侧余线10米至20米为宜,将余线用预留架固定接头杆相邻两杆的反侧,把反线盘在余线架上,绑扎坚固整齐3.4.6光缆在规划时,接头应尽量避开河沟、交通要道及其他障碍物;架空光缆的接头与杆的距离应不大于1m;布放光缆时,其弯曲半径不得少于光缆外径的20倍。3.4.7架空光缆敷设时端头应采纳塑料胶带包扎,接头的预留长度不宜少于8m,并将余缆盘成圈后吊挂在盘缆架上,架空的始端可留余兜。3. 5防雷措施1. 5.1系统内全部室外设备(含安装箱)必需牢靠接地,以确保人身和系统平安。光工作站接地电阻应小于4C,放大器和其余设备接地电阻应小于10。3. 5

11、.2架空电缆的钢缆吊线每隔200米必需有一个接地装置;小区内所用钢绞线均要相连,没有相连的,在钢绞线靠的较近处用。8镀锌铁丝将两端连上,靠的较远时用钢绞线将两端连上。4. 5.3避雷接地装置采纳镀锌角钢,长度约1.5m2m,角钢一端制成30度角的斜面,另一端要有直径2cm的圆孔。5. 5.4避雷地线的引下线采纳钢绞线与接地装置相连时,采纳焊接或螺拴压接方式,焊接长度为角钢宽度的1倍,焊接肯定要坚固,全部焊接处必需涂防锈漆;如焊接有困难时,可采纳螺栓连接,必须要坚固,而且更要有牢靠的防腐措施。6. 5.5在野外电杆/小区内做地线须垂直引下,在距地面2米内须加涂有红白油漆的竹筒或红白标记的塑管爱护

12、和提示。7. 5.6在干道上做地线时,接地位须在紧靠电力杆处,如在有行人行走的地方作地线时,距地面2米处须加涂有红白油漆的竹筒爱护,干线接地点与电力系统接地点避开一根杆距,不允许同一接地点。3.6 测试留意事项3. 6.1系统调试应严格依据国家及行业各项调试规范及本设计文件的测试要求实施。调试人员应驾驭相关技术标准和测试记录存档。4. 6.2应留意测试点选择,应留意测试用仪器仪表的较对和误差的修正。3.7 其他3. 7.1在施工中如遇到问题,应刚好和设计及相关部门协商解决。3. 7.2未尽事宜请按国家现行有关规定执行4、项目管理及工期4.1工程项目要求在签订合同后按期完成。如有甲方材料供应影响

13、的时间除开计算。4. 2为了使项目按质、按量、按时及有序实施,须要下列项目管理要求:投标方必需有具体项目管理组织架构、职员姓名、职务、职称,主要资格、阅历及担当过的项目。4. 3投标方应具体列出项目实施方案和进度支配。5、验收工程验收严格依据下述标准进行:5.1川广网发2013241号:有线广播电视网络工程建设实施管理方法平武县“绵九高速马路”广播电视光纤干线迁改建工程(一标段:白马乡至水田乡)广播电视光纤干线迁改建工程工程的验收原则上每完成两个乡镇之间段落迁改建,自行组织自检,合格后经报验后即对该标段进行初验,初验不合格,双方商定整改时限,假如整改后还不能通过初验,则取消下一个段落的派工及依

14、据合同要求作出相应惩罚。5. 2竣工资料必需符合国家审计要求和资料的完整性。在工程施工过程中,招标方成立工程监督小组,由小组成员对整个施工过程进行施工流程、施工材料领取和运用、施工质量,拆下的旧缆回收入库等全过程监督,发觉问题,随时提出,中标方应予以协作,依据监督小组提出的看法进行整改,确保工程优质完成。5.3负责将各段落竣工资料(纸/电子档资料、影像资料、隐藏资料、变更资料、经济签证资料等全部工程项目验收具备的资料)汇总,由招标方统一支配中标单位汇总编制全县域涉及标段竣工资料。6、质量保证及售后服务工程质保期为一年(从验收合格之日计起),在质保期内,网络出现非人为故障,中标方需免费对网络进行

15、维护。质保期内,中标方必需有足够人数(6人)的维护队伍常驻平武,以便供应7X24小时的网络维护服务。7、技术资料7.1整个施工涉及的图纸资料,在施工前必需交招标方进行确认,在招标方签字确认的基础上进行施工,中途假如须要修改图纸,需和招标方沟通,招标方签字同意才可修改图纸。7.2初验通过后,施工方必需在一周内整理好图纸资料、施工纪录、竣工文件等资料交招标方保管,图纸资料、施工纪录、竣工文件等资料不全的,不赐予终验。7.3工程终验通过、结算工作完成,在2%工程尾款支付之前,施工方须将全部网改的资料和文档(含电脑文档、图纸,表格等)全部移交招标方并通过审计,施工方不再保留任何施工资料。高速马路光缆线路施工平安要求1 .概述随着我国高速马路的建设,高速马路里程也位居世界第一。通信运营商利用高速马路管道敷设通信光缆的工程也在渐渐增多。高速马路上施工作业,车流量大,危急系数高,平安管理是施工过程中不容忽视的关键环节。2 .开工前的打算2.1高速马路施工手续的办理由于高速马路施工地点的特殊性,在开工前,必需依据高速管理局的要求,编制施工组织方案、开工报告、应急预案等相关文件,到高速马路管理局的路政大队和高速交警大队办理施工许可证、行政许可审批表等审批文件,对施工人员及车辆进行备案。手续办好

展开阅读全文
相关资源
猜你喜欢
相关搜索

当前位置:首页 > 办公文档 > 工作计划

copyright@ 2008-2023 1wenmi网站版权所有

经营许可证编号:宁ICP备2022001189号-1

本站为文档C2C交易模式,即用户上传的文档直接被用户下载,本站只是中间服务平台,本站所有文档下载所得的收益归上传人(含作者)所有。第壹文秘仅提供信息存储空间,仅对用户上传内容的表现方式做保护处理,对上载内容本身不做任何修改或编辑。若文档所含内容侵犯了您的版权或隐私,请立即通知第壹文秘网,我们立即给予删除!