30-31套题签.docx

上传人:p** 文档编号:1013328 上传时间:2024-06-15 格式:DOCX 页数:6 大小:26.47KB
下载 相关 举报
30-31套题签.docx_第1页
第1页 / 共6页
30-31套题签.docx_第2页
第2页 / 共6页
30-31套题签.docx_第3页
第3页 / 共6页
30-31套题签.docx_第4页
第4页 / 共6页
30-31套题签.docx_第5页
第5页 / 共6页
30-31套题签.docx_第6页
第6页 / 共6页
亲,该文档总共6页,全部预览完了,如果喜欢就下载吧!
资源描述

《30-31套题签.docx》由会员分享,可在线阅读,更多相关《30-31套题签.docx(6页珍藏版)》请在第壹文秘上搜索。

1、WORD-30小方正在为本部门报考会计职称的考生打算相关通知及准考证,利用考生文件夹下供应的相关素材,按下列要求帮助他完成文档的编排:(1)新建一个空白Word文档,利用文档“准考证素材及示例.docx中的文本素材并参考其中的示例图制作准考证主文档,以“准考证.docx为文件名保存在考生文件夹下(.docx为文件扩展名),以下操作均基于此文件,否则不得分。详细制作要求如下:准考证表格整体水平、垂直方向均位于页面的中间位置。表格宽度依据页面自动调整,为表格添加任一图案样式的底纹,以不影响阅读其中的文字为宜。(3)适当加大表格第一行中标题文本的字号和字符间距。“考生须知四字竖排且水平、垂直方向均在

2、单元格内居中,”考生须知下包含的文本以自动编号排列。(2)为指定的考生每人生成一份准考证,要求如下:在主文档“准考证.docx中,将表格中的红色文字替换为相应的考生信息,考生信息保存在考试文件夹下的Excel文档考生名单.xlsx”中。标题中的考试级别信息依据考生所报考科目自动生成:考试科目为高级会计实务时,考试级别为“高级,否则为“中级。在考试时间栏中,令中级三个科目名称(素材中蓝色文本)均等宽占用6个字符宽度。表格中的文本字体均采纳“微软雅黑、黑色、并选用适当的字号。在“贴照片处插入考生照片(提示:只有部分考生有照片)。为所属“门头沟区”、且报考中级全部三个科目(中级会计实务、财务管理、经

3、济法)或报考高级科目(高级会计实务)的考生每人生成一份准考证,并以“个人准考证.docx”为文件名保存到考生文件夹下,同时保存主文档“准考证.docx的编辑结果。(3)打开考生文件夹下的文档“Word素材.docx”,将其另存为“Word.docx,以下全部的操作均基于此文件,否则不得分。将文档中的全部手动换行符(软回车)替换为段落标记(硬回车)。在文号与通知标题之间插入高2磅、宽40%、标准红色、居中排列的横线。用文档“样式模板docx中的样式“标题、标题1、标题2、标题3、正文、项目符号、编号替换本文档中的同名样式。参考素材文档中的示例将其中的蓝色文本转换为一个流程图,选择适当的颜色及样式

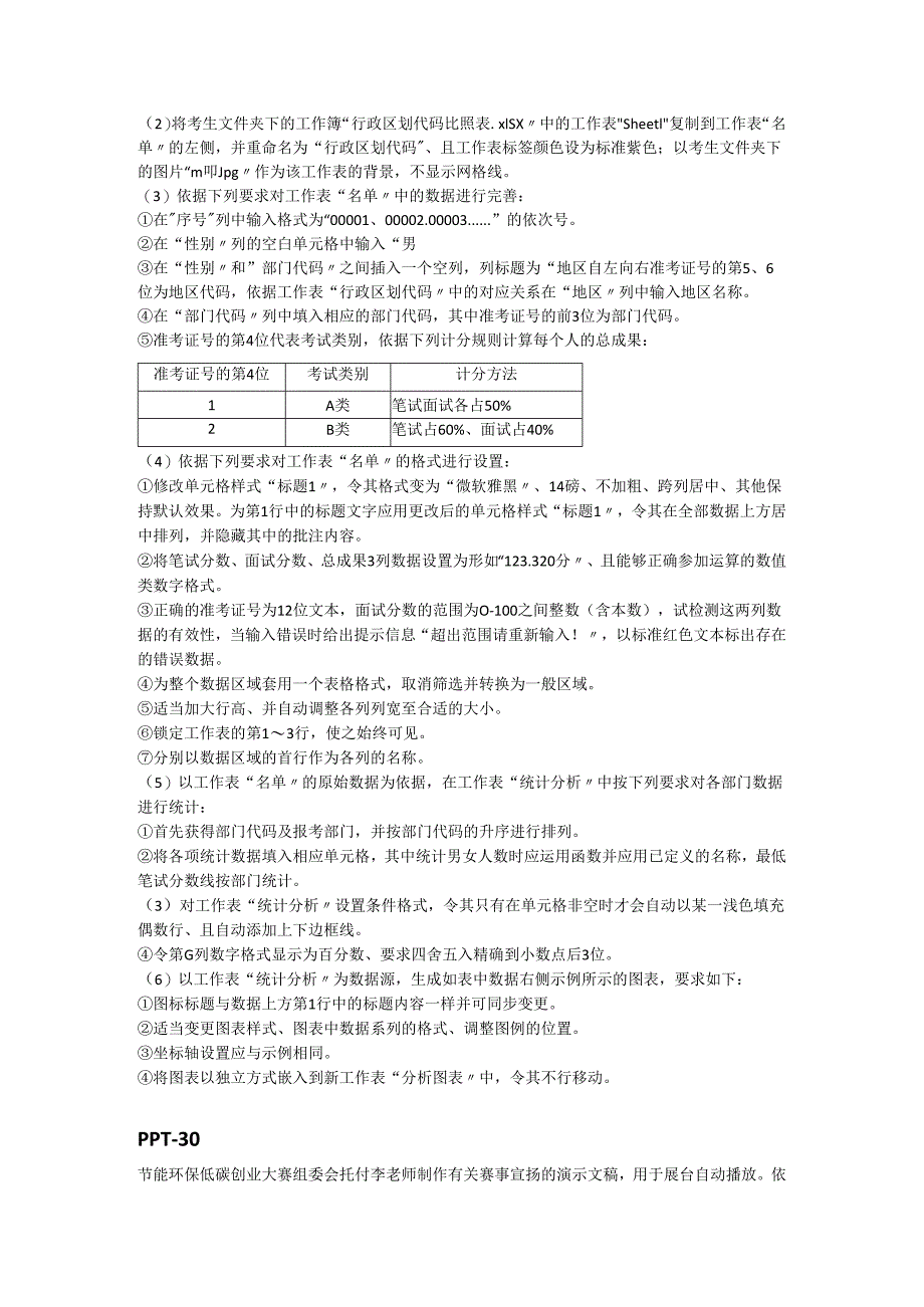
4、。之后将示例图删除。将文档最终的两个附件标题分别超链接到考生文件夹下的同名文档。修改超链接的格式,使其访问前为标准紫色,访问后变为标准红色。在文档的最终以图标形式将个人准考证docx嵌入到当前文档中,任何状况下单击该图标即可开启相关文档。EXCE1.-30马老师负责本次公务员考试成果数据的整理,依据下列要求帮助她完成相关的整理、统计和分析工作:(1)将考生文件夹下的工作簿文档Excel素材.xlsx另存为Exce1.xlsx(“.xlsx为文件扩展名),之后全部的操作均基于此文件,否则不得分。操作过程中,不行以随意变更工作表中数据的依次。(2)将考生文件夹下的工作簿“行政区划代码比照表.xlS

5、X中的工作表Sheetl复制到工作表“名单的左侧,并重命名为“行政区划代码、且工作表标签颜色设为标准紫色;以考生文件夹下的图片“m叩Jpg作为该工作表的背景,不显示网格线。(3)依据下列要求对工作表“名单中的数据进行完善:在序号列中输入格式为“00001、00002.00003.”的依次号。在“性别列的空白单元格中输入“男在“性别和”部门代码之间插入一个空列,列标题为“地区自左向右准考证号的第5、6位为地区代码,依据工作表“行政区划代码中的对应关系在“地区列中输入地区名称。在“部门代码列中填入相应的部门代码,其中准考证号的前3位为部门代码。准考证号的第4位代表考试类别,依据下列计分规则计算每个

6、人的总成果:准考证号的第4位考试类别计分方法1A类笔试面试各占50%2B类笔试占60%、面试占40%(4)依据下列要求对工作表“名单的格式进行设置:修改单元格样式“标题1,令其格式变为“微软雅黑、14磅、不加粗、跨列居中、其他保持默认效果。为第1行中的标题文字应用更改后的单元格样式“标题1,令其在全部数据上方居中排列,并隐藏其中的批注内容。将笔试分数、面试分数、总成果3列数据设置为形如“123.320分、且能够正确参加运算的数值类数字格式。正确的准考证号为12位文本,面试分数的范围为O-100之间整数(含本数),试检测这两列数据的有效性,当输入错误时给出提示信息“超出范围请重新输入!,以标准红

7、色文本标出存在的错误数据。为整个数据区域套用一个表格格式,取消筛选并转换为一般区域。适当加大行高、并自动调整各列列宽至合适的大小。锁定工作表的第13行,使之始终可见。分别以数据区域的首行作为各列的名称。(5)以工作表“名单的原始数据为依据,在工作表“统计分析中按下列要求对各部门数据进行统计:首先获得部门代码及报考部门,并按部门代码的升序进行排列。将各项统计数据填入相应单元格,其中统计男女人数时应运用函数并应用已定义的名称,最低笔试分数线按部门统计。(3)对工作表“统计分析设置条件格式,令其只有在单元格非空时才会自动以某一浅色填充偶数行、且自动添加上下边框线。令第G列数字格式显示为百分数、要求四

8、舍五入精确到小数点后3位。(6)以工作表“统计分析为数据源,生成如表中数据右侧示例所示的图表,要求如下:图标标题与数据上方第1行中的标题内容一样并可同步变更。适当变更图表样式、图表中数据系列的格式、调整图例的位置。坐标轴设置应与示例相同。将图表以独立方式嵌入到新工作表“分析图表中,令其不行移动。PPT-30节能环保低碳创业大赛组委会托付李老师制作有关赛事宣扬的演示文稿,用于展台自动播放。依据下列要求帮助李老师组织材料完成演示文稿的整合制作,制作完成的文档共包含12张幻灯片。(1)依据考生文件夹下的Word文档PPT素材.docx创建初始包含13张幻灯片、名为“PPT.pptx的演示文稿(.do

9、cx、.pptx均为文件扩展名),其对应关系如下表所列。令新生成的演示文稿“PPT.pptx不包含有原素材中的任何格式,之后全部的操作均基于此文件,否则不得分。Word文本颜色对应PPT内容红色标题蓝色第一级文本绿色第二级文本黑色备注文本(2)创建一个名为“环境爱护的幻灯片母版,对该幻灯片母版进行下列设计:仅保留标题幻灯片、“标题和内容、节标题、空白、“标题和竖排文字”和标题和文本6个默认版式。在最下面增加一个名为“标题和SmartArt图形的新版式,并在标题框下添加SmartArt占位符。(3)设置幻灯片中全部中文字体为微软雅黑、西文字体为“Calibri。将全部幻灯片中一级文本的颜色设为标

10、准蓝色、项目符号替换为图片“Bullet.png将考生文件夹下的图片BackgrOUndJPg作为“标题幻灯片版式的背景、透亮度65%。设置除标题幻灯片外其他版式的背景为渐变填充“雨后初晴;插入图片“Pic.jpg,设置该图片背景色透亮,并令其对齐幻灯片的右侧和下部,不要遮挡其他内容。为演示文稿PPT.pptx应用新建的设计主题环境爱护。(3)为第1张幻灯片应用“标题幻灯片版式。为其中的标题和副标题分别指定动画效果,其依次为:单击时标题在5秒内自左上角飞入、同时副标题以相同的速度自右下角飞入,4秒钟后标题与副标题同时自动在3秒内沿原方向飞出。将素材中的黑色文本作为标题幻灯片的备注内容,在备注文

11、字下方添加图片Remark.png、并适当调整其大小。(4)将第3张幻灯片中的文本转换为字号60磅、字符间距加宽至20磅的“填充红色,强调文字颜色2,暖色粗糙棱台样式的艺术字,文本效果转换为“朝鲜鼓,且位于幻灯片的正中间。(5)将第5张幻灯片的版式设为“节标题;在其中的文本框中创建书目,内容分别为6、7、8张幻灯片的标题,并令其分别链接到相应的幻灯片。(6)将第9、10两张幻灯片合并为一张,并应用版式“标题和SmartArt图形”;将合并后的文本转换为垂直块列表布局的SmartArt图形,适当调整其颜色和样式,并为其添加任一动画效果。(7)将第10张幻灯片的版式设为“标题和竖排文字,并令文本在

12、文本框中左对齐。为最终一张幻灯片应用“空白版式,将其中包含联系方式的文本框左右居中,并为其中的文本设置动画效果,令其按其次级文本段落逐字弹跳式进入幻灯片。(8)将第58张幻灯片组织为一节,节名为“参赛条件,为该节应用设计主题“喑香扑面。为演示文稿不同的节应用不同的切换方式,全部幻灯片均每隔5秒自动换片。(9)设置演示文稿由观众自行阅读且自动循环播放。W0RD-31张老师须要对一篇Word格式的科普文章进行排版,依据如下要求,帮助她完成相关工作。1 .在考生文件夹下,将Word素材.docx文件另存为Word.docx(.docx为扩展名),后续操作均基于此文件,否则不得分。2 .修改文档的纸张

13、大小为B5,纸张方向为横向,上、下页边距为2.5厘米,左、右页边距为2.3厘米,页眉和页脚距离边界皆为1.6厘米。3 .为文档插入“字母表型封面,将文档开头的标题文本西方绘画对运动的描述和它的科学基础移动到封面页标题占位符中,将下方的作者姓名“林凤生移动到作者占位符中,适当调整它们的字体和字号,并删除副标题和日期占位符。4 .删除文档中的全部全角空格。5 .在文档的第2页,插入“飞越型提要栏的内置文本框,并将红色文本“一幅画最美丽的地方和最大的生命力就在于它能够表现运动,画家们将运动称为绘画的灵魂。一一拉玛左(16世纪画家)”移动到文本框内。6 .将文档中8个字体颜色为蓝色的段落设置为“标题1

14、样式,3个字体颜色为绿色的段落设置为“标题2样式,并依据下表要求修改“标题1和“标题2样式的格式:标题1样式字体格式:方正姚体,小三号,加粗,字体颜色为“白色,背景1;段落格式:段前段后间距为0.5行,左对齐,并与下段同页;底纹:应用于标题所在段落,颜色为“紫色,强调文字颜色4,深色25%”标题2字体格式:方正姚体,四号,字体颜色为“紫色,强调文字颜色4,深色25%”;样式段落格式:段前段后间距为0.5行,左对齐,并与下段同页;边框:对标题所在段落应用下框线,宽度为0.5磅,颜色为“紫色,强调文字颜色4,深色25%”,且距正文的间距为3磅。7 .新建“图片”样式,应用于文档正文中的10张图片,

15、并修改样式为居中对齐和与下段同页;修改图片下方的注释文字,将手动的标签和编号“图1到“图10替换为可以自动编号和更新的题注,并设置全部题注内容为居中对齐,小四号字,中文字体为黑体,西文字体为Aria1.段前、段后间距为05行;修改标题和题注以外的全部正文文字的段前和段后间距为0.5行。8.将正文中运用黄色突出显示的文本“图1到“图10替换为可以自动更新的交叉引用,引用类型为图片下方的题注,只引用标签和编号。9 .在标题参考文献下方,为文档插入书目,样式为“APA第五版,书目中文献的来源为文档”参考文献xml工10 .在标题“人名索引下方插入格式为“流行的索引,栏数为2,排序依据为拼音,索引项来自于文档“人名.docx;在标题“参考文献和“人名索引前分别插入分页符,使它们位于独立的页面中(文档最终如存在空白页,将其删除)。11 .为文档除了首页外,在页脚正中心添加页码,正文页码自1起先,格式为I,11,I11.

展开阅读全文
相关资源
猜你喜欢
相关搜索

当前位置:首页 > 医学/心理学 > 眼科学

copyright@ 2008-2023 1wenmi网站版权所有

经营许可证编号:宁ICP备2022001189号-1

本站为文档C2C交易模式,即用户上传的文档直接被用户下载,本站只是中间服务平台,本站所有文档下载所得的收益归上传人(含作者)所有。第壹文秘仅提供信息存储空间,仅对用户上传内容的表现方式做保护处理,对上载内容本身不做任何修改或编辑。若文档所含内容侵犯了您的版权或隐私,请立即通知第壹文秘网,我们立即给予删除!