人教版九年级第3单元微观粒子综合讲解》复习与巩固例题讲解(无答案).docx

上传人:p** 文档编号:1019486 上传时间:2024-06-15 格式:DOCX 页数:4 大小:26.77KB
下载 相关 举报
人教版九年级第3单元微观粒子综合讲解》复习与巩固例题讲解(无答案).docx_第1页
第1页 / 共4页
人教版九年级第3单元微观粒子综合讲解》复习与巩固例题讲解(无答案).docx_第2页
第2页 / 共4页
人教版九年级第3单元微观粒子综合讲解》复习与巩固例题讲解(无答案).docx_第3页
第3页 / 共4页
人教版九年级第3单元微观粒子综合讲解》复习与巩固例题讲解(无答案).docx_第4页
第4页 / 共4页
亲,该文档总共4页,全部预览完了,如果喜欢就下载吧!
资源描述

《人教版九年级第3单元微观粒子综合讲解》复习与巩固例题讲解(无答案).docx》由会员分享,可在线阅读,更多相关《人教版九年级第3单元微观粒子综合讲解》复习与巩固例题讲解(无答案).docx(4页珍藏版)》请在第壹文秘上搜索。

1、微观结构综合例题讲解酚耳试液脱脂外Cel.d滤纸条试管一、粒子特征例1、从微观的角度来答复以下问题:(1)保持水的化学性质的微粒是.(2)水通电分解过程中,不变的微粒是(3)用湿抹布擦过的桌面,一段时间后变干的原因是练习1-k8.自行车夏天易爆胎,从微粒的角度解释其原因是练习1-2.9.在以下空格里,用“元素、原子、分子或离子填空:(1)水是由氧、氢两种组成的;(2)带电的原子叫;(3)保持氢气化学性质的最小粒子是氢;(4)化学变化中的最小粒子是.练习1-3.如下图,将滴有酚歆试液的滤纸放在试管中,试管口塞上一团脱脂棉。(提示:酚瞅遇氨水变红色)(1)用仪器A吸取浓氨水,滴在脱脂棉上(1015

2、滴)。A的名称是,其用途是。(2)实验中,观察到的现象是,这说明了o(3)某同学做此实验时,发现滤纸条上没有变色,而试管中所塞的脱脂棉却变成了红色。导致这种现象产生的错误操作可能是,这一实验还说明,两种试剂中的(填酚猷或氨水)具有较强的挥发性。练习1-4.在分子、原子、质子、中子、电子、离子这些微粒中:(1)能构成物质的微粒有(3)质量最小的微粒是(5)一定带负电的微粒有二、元素周期表(2)显示电中性的微粒有;(4)一定带正电荷的微粒有;(6)可能带正电也可能带负电的是例题2、,元素周期表是学习和研究化学的重要工具.澳元素的相关信息如图一所示,答复以下问题:(1)谟的相对原子质量是.(2)漠元

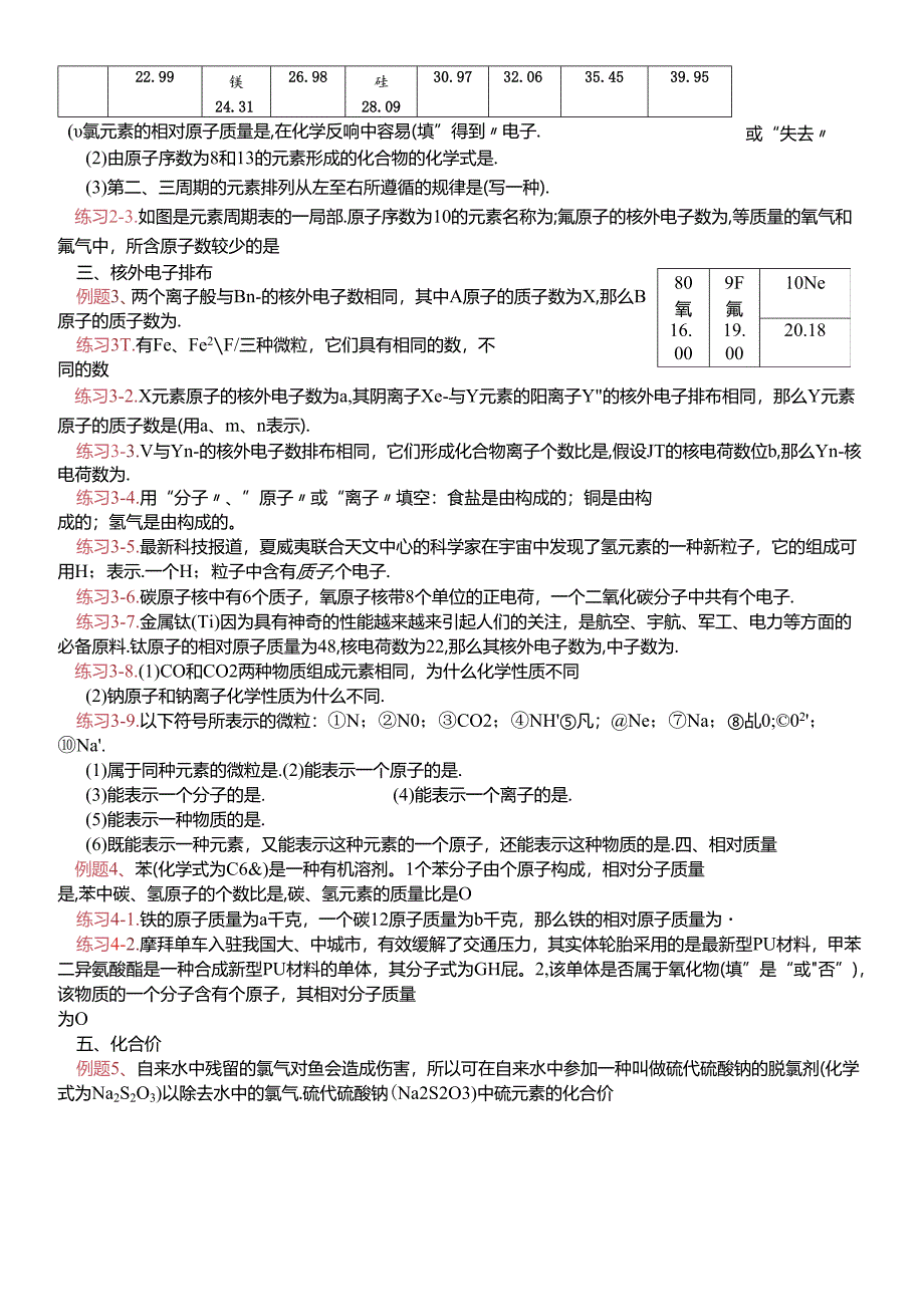
3、素的化学性质与图二哪种元素的化学性质相似(填序号).(3)澳元素与图二中A元素形成化合物的化学式为:.(4)假设图二中C表示离子,那么离子符号是.(5)由A的结构示题图可知A应在元素周期表中第周期,第主族。练习2-1.最近,俄罗斯科学家宣布他们通过核反响合成了核电荷数为114、相对原子质量为289的超重元素原子,该原子内质子数为,中子数为,核外电子数为二,填空题(共26小题)练习2-2.如表是元素周期表的一局部,请根据表中信息答复以下问题:族周期IAIIAIIIAIVAVAVIAV11A0*1H氢1.0082He氨4.00331.i锂6.9414Be钺9.0125B硼10.816C碳12.01

4、7N氮14.018O氧16.009F氟19.0010Ne20.18三11Na钠12Mg13Al铝14Si15P磷16S硫17Cl氯18Ar氮22.99镁24.3126.98硅28.0930.9732.0635.4539.95(氯元素的相对原子质量是,在化学反响中容易(填”得到电子.或“失去(2)由原子序数为8和13的元素形成的化合物的化学式是.(3)第二、三周期的元素排列从左至右所遵循的规律是(写一种).练习2-3.如图是元素周期表的一局部.原子序数为10的元素名称为;氟原子的核外电子数为,等质量的氧气和氟气中,所含原子数较少的是三、核外电子排布例题3、两个离子般与Bn-的核外电子数相同,其中

5、A原子的质子数为X,那么B原子的质子数为.练习3T.有Fe、Fe2F/三种微粒,它们具有相同的数,不同的数809F10Ne氧氟16.19.20.180000练习3-2.X元素原子的核外电子数为a,其阴离子Xe-与Y元素的阳离子Y的核外电子排布相同,那么Y元素原子的质子数是(用a、m、n表示).练习3-3.V与Yn-的核外电子数排布相同,它们形成化合物离子个数比是,假设JT的核电荷数位b,那么Yn-核电荷数为.练习3-4.用“分子、”原子或“离子填空:食盐是由构成的;铜是由构成的;氢气是由构成的。练习3-5.最新科技报道,夏威夷联合天文中心的科学家在宇宙中发现了氢元素的一种新粒子,它的组成可用H

6、;表示.一个H;粒子中含有质子,个电子.练习3-6.碳原子核中有6个质子,氧原子核带8个单位的正电荷,一个二氧化碳分子中共有个电子.练习3-7.金属钛(Ti)因为具有神奇的性能越来越来引起人们的关注,是航空、宇航、军工、电力等方面的必备原料.钛原子的相对原子质量为48,核电荷数为22,那么其核外电子数为,中子数为.练习3-8.(1)CO和CO2两种物质组成元素相同,为什么化学性质不同(2)钠原子和钠离子化学性质为什么不同.练习3-9.以下符号所表示的微粒:N;N0;CO2;NH凡;Ne;Na;乩0;02;Na.(1)属于同种元素的微粒是.(2)能表示一个原子的是.(3)能表示一个分子的是.(4

7、)能表示一个离子的是.(5)能表示一种物质的是.(6)既能表示一种元素,又能表示这种元素的一个原子,还能表示这种物质的是.四、相对质量例题4、苯(化学式为C6&)是一种有机溶剂。1个苯分子由个原子构成,相对分子质量是,苯中碳、氢原子的个数比是,碳、氢元素的质量比是O练习4-1.铁的原子质量为a千克,一个碳12原子质量为b千克,那么铁的相对原子质量为练习4-2.摩拜单车入驻我国大、中城市,有效缓解了交通压力,其实体轮胎采用的是最新型PU材料,甲苯二异氨酸酯是一种合成新型PU材料的单体,其分子式为GH屁。2,该单体是否属于氧化物(填”是“或否”),该物质的一个分子含有个原子,其相对分子质量为O五、

8、化合价例题5、自来水中残留的氯气对鱼会造成伤害,所以可在自来水中参加一种叫做硫代硫酸钠的脱氯剂(化学式为Na2S2O3)以除去水中的氯气.硫代硫酸钠(Na2S2O3)中硫元素的化合价是J练习5-1、一种新型材料CN的硬度比金刚石还大,可做切割工具。在C3N4中,C为+4价,那么N元素的化合价是().+3B.+1C.-1D.-3练习5-2.如图是微信热传的“苯宝宝表情包,苯(化学式CHJ、六氯苯(化学式CCk)都是重要的化工原料,以下有关说法正确的选项是(A.苯分子由碳、氢两种元素组成B.苯中氢元素的质量分数小于10%C.六氯苯中碳氯两种元素的质量比为1:1D.六氯苯有6个碳原子和6个氯原子构成

9、练习5-3.如果钢铅矿(PbMoOj中的铅元素为+2价,那么铝的化合价为()A.+2B.+3C.+4D.+6练习5-4.F元素的化合价是-1,那么他与镁形成的化合物的化学式为:练习5-5.按氯元素的化合价由低到高的顺序,将含氯物质排列为:HChCl2、Ca(ClO)卜M、KClO3、Cl2O7.那么其中M的化学式是()A.KClB.HClO2C.HClO1D.KClO2练习5-6.含磷的洗涤剂因含有三聚磷酸钠(NePsOio)会造成水生植物大量繁殖而污染环境,因此我们提倡使用无磷洗涤剂。以下说法错误的().Na5P3(中P的化合价为+5价B.Na5P3Ol0;中含有5个氧分子C. Na5P3Oo中Na、P、0的原子个数比为5:3:10D. NasPQio中氧元素的质量分数最大E. 5-7.用元素符号或化学式填空。(1)5个钾原子:(2)氯化钠:(3)2个水分子:(4)空气中含量最多的气体(5)KCK)3中氯元素的化合价:o(6)2个硫原子;(7)正3价的铝元素;(8)钙离子o(9)1个氯原子;(10)两个过氧化氢分子;(11)3个镁离子;(12)氯化铁中铁元素的化合价;(13);A地壳中含量最高的金属元素与非金属元素组成的物质

展开阅读全文
相关资源
猜你喜欢
相关搜索

当前位置:首页 > 高等教育 > 微积分

copyright@ 2008-2023 1wenmi网站版权所有

经营许可证编号:宁ICP备2022001189号-1

本站为文档C2C交易模式,即用户上传的文档直接被用户下载,本站只是中间服务平台,本站所有文档下载所得的收益归上传人(含作者)所有。第壹文秘仅提供信息存储空间,仅对用户上传内容的表现方式做保护处理,对上载内容本身不做任何修改或编辑。若文档所含内容侵犯了您的版权或隐私,请立即通知第壹文秘网,我们立即给予删除!