高尔夫球运动员技术等级标准.docx

上传人:p** 文档编号:103333 上传时间:2022-12-25 格式:DOCX 页数:3 大小:16.52KB
下载 相关 举报
高尔夫球运动员技术等级标准.docx_第1页
第1页 / 共3页
高尔夫球运动员技术等级标准.docx_第2页
第2页 / 共3页
高尔夫球运动员技术等级标准.docx_第3页
第3页 / 共3页
亲,该文档总共3页,全部预览完了,如果喜欢就下载吧!
资源描述

《高尔夫球运动员技术等级标准.docx》由会员分享,可在线阅读,更多相关《高尔夫球运动员技术等级标准.docx(3页珍藏版)》请在第壹文秘上搜索。

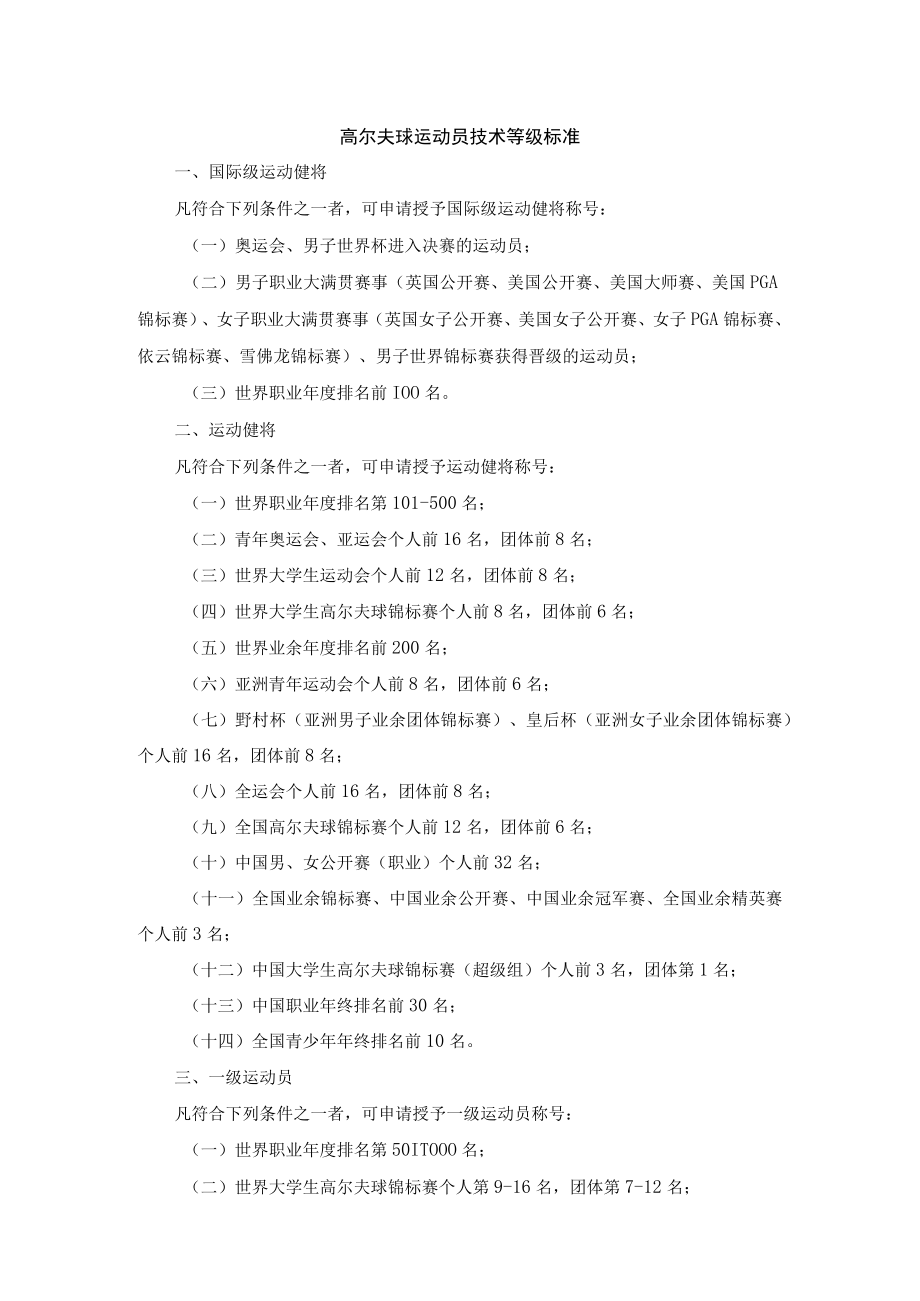
1、高尔夫球运动员技术等级标准一、国际级运动健将凡符合下列条件之一者,可申请授予国际级运动健将称号:(一)奥运会、男子世界杯进入决赛的运动员;(二)男子职业大满贯赛事(英国公开赛、美国公开赛、美国大师赛、美国PGA锦标赛)、女子职业大满贯赛事(英国女子公开赛、美国女子公开赛、女子PGA锦标赛、依云锦标赛、雪佛龙锦标赛)、男子世界锦标赛获得晋级的运动员;(三)世界职业年度排名前IOO名。二、运动健将凡符合下列条件之一者,可申请授予运动健将称号:(一)世界职业年度排名第101-500名;(二)青年奥运会、亚运会个人前16名,团体前8名;(三)世界大学生运动会个人前12名,团体前8名;(四)世界大学生高

2、尔夫球锦标赛个人前8名,团体前6名;(五)世界业余年度排名前200名;(六)亚洲青年运动会个人前8名,团体前6名;(七)野村杯(亚洲男子业余团体锦标赛)、皇后杯(亚洲女子业余团体锦标赛)个人前16名,团体前8名;(八)全运会个人前16名,团体前8名;(九)全国高尔夫球锦标赛个人前12名,团体前6名;(十)中国男、女公开赛(职业)个人前32名;(十一)全国业余锦标赛、中国业余公开赛、中国业余冠军赛、全国业余精英赛个人前3名;(十二)中国大学生高尔夫球锦标赛(超级组)个人前3名,团体第1名;(十三)中国职业年终排名前30名;(十四)全国青少年年终排名前10名。三、一级运动员凡符合下列条件之一者,可

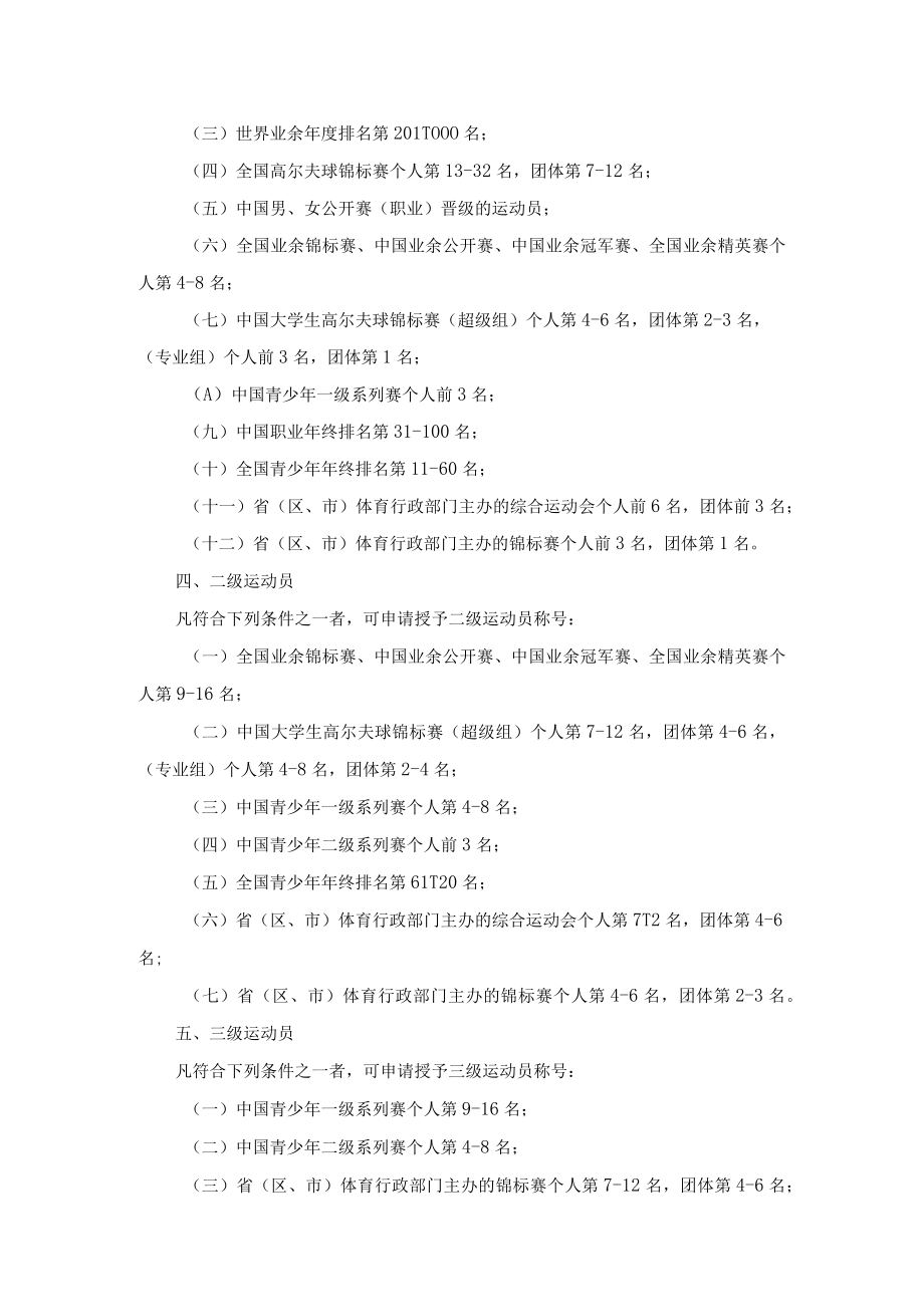
3、申请授予一级运动员称号:(一)世界职业年度排名第50ITOOO名;(二)世界大学生高尔夫球锦标赛个人第9-16名,团体第7-12名;(三)世界业余年度排名第201TOOO名;(四)全国高尔夫球锦标赛个人第13-32名,团体第7-12名;(五)中国男、女公开赛(职业)晋级的运动员;(六)全国业余锦标赛、中国业余公开赛、中国业余冠军赛、全国业余精英赛个人第4-8名;(七)中国大学生高尔夫球锦标赛(超级组)个人第4-6名,团体第2-3名,(专业组)个人前3名,团体第1名;(A)中国青少年一级系列赛个人前3名;(九)中国职业年终排名第31-100名;(十)全国青少年年终排名第11-60名;(十一)省(

4、区、市)体育行政部门主办的综合运动会个人前6名,团体前3名;(十二)省(区、市)体育行政部门主办的锦标赛个人前3名,团体第1名。四、二级运动员凡符合下列条件之一者,可申请授予二级运动员称号:(一)全国业余锦标赛、中国业余公开赛、中国业余冠军赛、全国业余精英赛个人第9-16名;(二)中国大学生高尔夫球锦标赛(超级组)个人第7-12名,团体第4-6名,(专业组)个人第4-8名,团体第2-4名;(三)中国青少年一级系列赛个人第4-8名;(四)中国青少年二级系列赛个人前3名;(五)全国青少年年终排名第61T20名;(六)省(区、市)体育行政部门主办的综合运动会个人第7T2名,团体第4-6名;(七)省(

5、区、市)体育行政部门主办的锦标赛个人第4-6名,团体第2-3名。五、三级运动员凡符合下列条件之一者,可申请授予三级运动员称号:(一)中国青少年一级系列赛个人第9-16名;(二)中国青少年二级系列赛个人第4-8名;(三)省(区、市)体育行政部门主办的锦标赛个人第7-12名,团体第4-6名;(四)市(地、州、盟)体育行政部门主办的锦标赛个人前6名,团体前3名。注:1 .可授予运动等级称号的小项(以下小项以外的其他小项不得授予等级称号):男子个人、女子个人、男子团体、女子团体、混合团体2 .上述全国性比赛团体项目至少8队,全国业余锦标赛、中国业余公开赛、中国业余冠军赛、全国业余精英赛、中国青少年一级

6、系列赛男子个人至少24人、女子个人至少20人,中国青少年二级系列赛男子个人至少20人、女子个人至少16人上场比赛,方可授予等级称号。省级、地市级比赛团体项目须至少6队,个人项目须至少16人上场比赛,方可授予等级称号。3 .有下列情况的运动员,不得根据团体排名申请等级称号:(1)在团体赛中被取消一轮比赛资格,或者未完成所有本应参加的轮次;(2)本人成绩无法在任何一轮比赛中计入团体成绩。4 .上述比赛未明确组别的,仅最高水平组别可授予等级称号。涉及青少年比赛、排名,仅指最高年龄组别(即A组)的比赛或排名可授予等级称号。5 .上述条款涉及“排名”、“进入决赛”等的相关证明由中国高尔夫球协会或比赛组委会提供。

展开阅读全文
相关资源
猜你喜欢
相关搜索

当前位置:首页 > 生活休闲 > 户外运动

copyright@ 2008-2023 1wenmi网站版权所有

经营许可证编号:宁ICP备2022001189号-1

本站为文档C2C交易模式,即用户上传的文档直接被用户下载,本站只是中间服务平台,本站所有文档下载所得的收益归上传人(含作者)所有。第壹文秘仅提供信息存储空间,仅对用户上传内容的表现方式做保护处理,对上载内容本身不做任何修改或编辑。若文档所含内容侵犯了您的版权或隐私,请立即通知第壹文秘网,我们立即给予删除!