场站运行调度.docx

上传人:p** 文档编号:1039836 上传时间:2024-06-16 格式:DOCX 页数:6 大小:35.40KB
下载 相关 举报
场站运行调度.docx_第1页
第1页 / 共6页
场站运行调度.docx_第2页
第2页 / 共6页
场站运行调度.docx_第3页
第3页 / 共6页
场站运行调度.docx_第4页
第4页 / 共6页
场站运行调度.docx_第5页
第5页 / 共6页
场站运行调度.docx_第6页
第6页 / 共6页
亲,该文档总共6页,全部预览完了,如果喜欢就下载吧!
资源描述

《场站运行调度.docx》由会员分享,可在线阅读,更多相关《场站运行调度.docx(6页珍藏版)》请在第壹文秘上搜索。

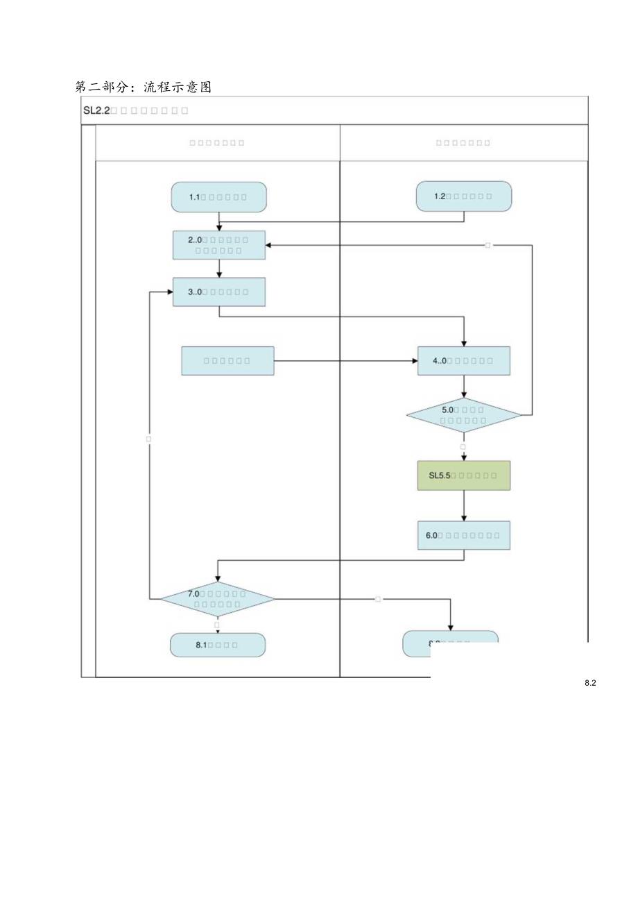
1、场站运行调度流程流程编号:S1.2.2版本:V1.0颁布日期:流程管理部门:调度中心流程责任岗位:生产调度员密级:保密第一部分:流程描述流程目的规范调度指令下达、接收和执行监控程序,确保指令下达、接收和执行及时、准确流程适用范国适用于某某华泗燃气总承包公司及同类似业务结构、同类似规模成员企业的场站运行调度流程主要涉及部门调度中心、调度中心各站场(车用气站场、管运行部管线所等参照执行)名词定义调度指令:指调度中心下达的操作指令或行动指令。操作指令应包含指令执行单位、操作时间、操作设备、操作值等内容。行动指令应包含指令执行单位、行动时间、到达地点、执行任务等内容流程接口1 .上游流程:S1.2.1

2、气源调度流程S1.2.4气源调峰流程2 .下游流程:S1.2.6运行监控流程流程中的关键事项关键控制点:制定调度方案、确定调度指令:因运行情况复杂多变,应根据实际情况制定科学合理的调度方案,确定合规、可执行的调度指令,以保障运行安全和均衡供气及时准确地下达和接收指令:确保及时准确地下达和接收指令至关重要监控指令执行:监控指令执行是否准确,也是关键的控制目标第二部分:流程示意图8.2流程描述与管理标准:流程步既流程描述及管理标准责任岗位输出1.1运行调控目标流程描述:根据天气情况、预测需求量、气源供气总量、储气设施储气量调整、气量平衡等制定各气源气量分配、气源气量提取顺序和限值、供气保障程度等运

3、行调控目标管理标准:明确的目标值调度中心/生产调度员日气量计划方案1.2站场运行请示流程描述:站场根据需要提出的调控请示管理标准:明确的目标值调度中心/门站操作工2.0制定调度方案、确定调度指令流程描述:以气量计划为依据,按照“安全、均衡、技术、经济”的原则,根据气源供气情况、站场设备和生产运行情况,平衡长输管线、门站、高中压调压站、储配站和市区管的运行。调度方案应科学合理、重点明确、完整优化。制定调度方案时,生产调度员应与生产调度员充分沟通,当实标运行情况与气量计划有较大偏差时,应及时向生产调度员管理岗人员反馈。根据调度方案确定向各站场下达的调度指令管理标准:调度方案应于接班后或气量计划调整

4、后30分钟内制定完成并根据生产运行情况及时调整。调度指令应是合规的、明确的、可执行的调度中心/生产调度员调度方案3.0下达调度指令流程描述:选用电台、固定电话、移动电话等通讯工具对站场指令接收人直接下达调度指令。调度指令下达的基本格式为:*(单位或站场),我是调度指挥中心*(调度员姓名或工号),请于*(操作时间)、*(操作、行动指令)至*(操作值),其他调度要求管理标准:完整、准确下达调度中心/生产调度员4.0接收调度指令流程描述:指令接收站场必须应答调度指令,调度指挥中心根据应答确认指令已被完整、准确接收。指令接收应答的基本格式为:我是*(单位或站场)*(姓名或工号),*(操作时间)*(操作

5、、行动)至*(操作值),其他调度要求管理标准:完整准确接收调度中心/门站操作工流程步骤流程描述及管理标准责任岗住输出5.0判断是否是可执行指令流程描述:根据操作规程等制度规定和现场实际情况,判断接收的指令是否可执行或执行到位,如不可执行则拒绝执行或终止执行管理标准:准确判断,及时报告调度中心/门站操作工6.0报告指令执行情况流程描述:指令执行完成后,报告指令执行情况。管理标准:及时、准确报告调度中心/门站操作工7.0监控指令执行流程描述:监控下达的指令执行情况。管理标准:密切监控调度中心/生产调度员8.0判断是否达到运行调控目标流程描述:指令执行完成后要监视判断是否达到运行调控目标,否则继续调

6、控,直至达到运行调控目标。管理标准:准确判断,合理调整调度中心/生产调度员9.1记录存档流程描述:记录并存档管理标准:各项记录及时、准确、完整,归档及时调度中心/生产调度员调度中心值班记录调度指令下达和执行记录10.2记录存档流程描述:记录并存档管理标准:各项记录及时、准确、完整,归档及时调度中心/门站操作工站场值班记录调度指令接收和执行记录2、相关记录:序号流程相关记录用途1日气量计划方案2调度方案3调度中心值班记录4调度指令下达和执行记录5站场值班记录6调度指令接收和执行记录安全生产十项注意事项:一、工作前穿戴好规定的劳动防护品,检查设备及作业场地,做到安全可靠。二、不违章作业,并监督制止

7、他人违章作业。三、不准擅自开动别人操作的机械,电器开关设备。登高作业应戴好安全带、安全帽、并有专人监护、防止坠落,严禁向下乱抛工具和设备零件。四、不准随便拆除各种安全防护装置、信号标志、仪表及专指示器等。保持设备齐全有效灵敏可靠。五、不准随意启动设备。机器设备停机检查或修理时,应切断电源并悬挂警示牌,取牌人应是挂牌人。开机时发出信号,听到回音确定安全后才能开机。六、不准吊装物及下行人。多人操作起重搬运要统一指挥,密切配合。不准超负荷使用机器。七、不在易燃物品附近吸烟动火,不乱扔垃圾。八、不在厂内无证驾驶机动车辆,机动车进出车间转弯必须鸣号减速。车辆行驶中严禁爬上跳下。九、工作时精力集中,不准打闹、赤脚、赤膊、穿拖鞋和高跟鞋。十、上班时间不准怠工、滋事、脱岗或擅离职守。有事请假经领导批准后方可离开岗位。

展开阅读全文
相关资源
猜你喜欢
相关搜索

当前位置:首页 > IT计算机 > 人工智能

copyright@ 2008-2023 1wenmi网站版权所有

经营许可证编号:宁ICP备2022001189号-1

本站为文档C2C交易模式,即用户上传的文档直接被用户下载,本站只是中间服务平台,本站所有文档下载所得的收益归上传人(含作者)所有。第壹文秘仅提供信息存储空间,仅对用户上传内容的表现方式做保护处理,对上载内容本身不做任何修改或编辑。若文档所含内容侵犯了您的版权或隐私,请立即通知第壹文秘网,我们立即给予删除!