地砖安全技术交底样本.docx

上传人:p** 文档编号:1040397 上传时间:2024-06-16 格式:DOCX 页数:2 大小:11.02KB
下载 相关 举报
地砖安全技术交底样本.docx_第1页
第1页 / 共2页
地砖安全技术交底样本.docx_第2页
第2页 / 共2页
亲,该文档总共2页,全部预览完了,如果喜欢就下载吧!
资源描述

《地砖安全技术交底样本.docx》由会员分享,可在线阅读,更多相关《地砖安全技术交底样本.docx(2页珍藏版)》请在第壹文秘上搜索。

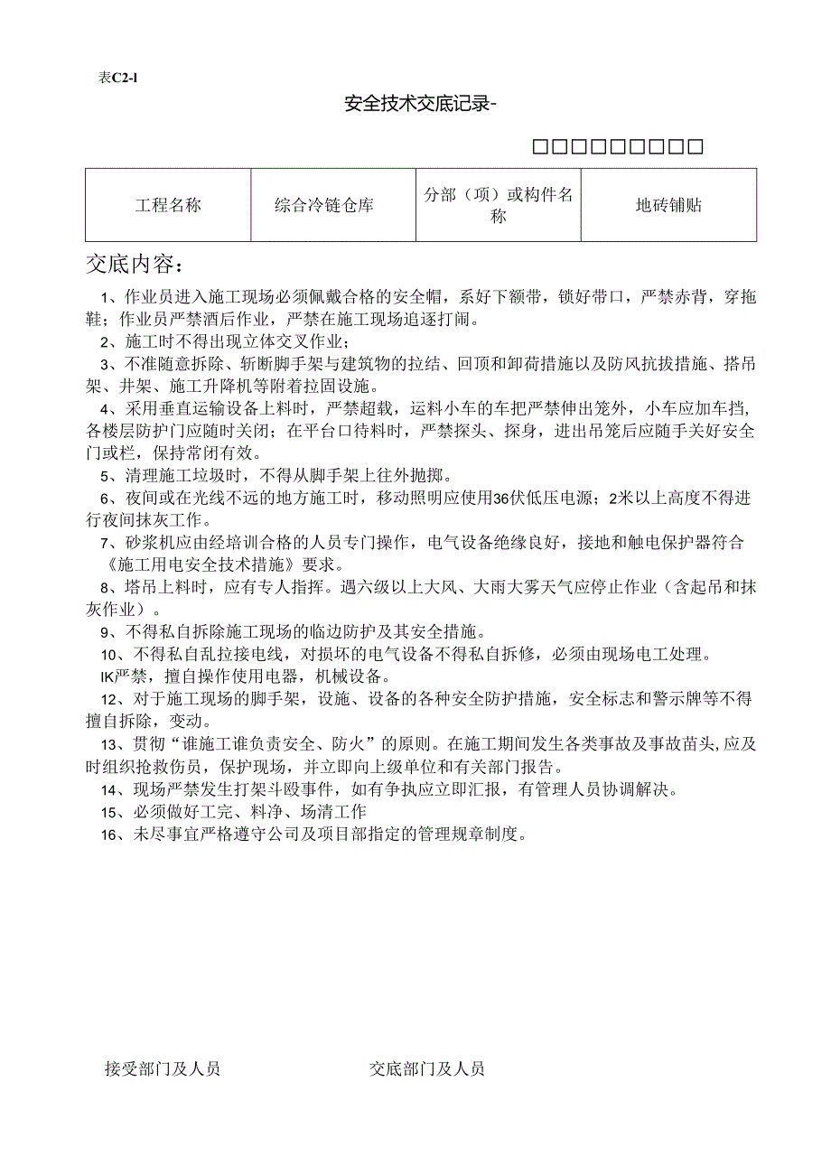
1、表C2-l安全技术交底记录-工程名称综合冷链仓库分部(项)或构件名称地砖铺贴交底内容:1、作业员进入施工现场必须佩戴合格的安全帽,系好下额带,锁好带口,严禁赤背,穿拖鞋;作业员严禁酒后作业,严禁在施工现场追逐打闹。2、施工时不得出现立体交叉作业;3、不准随意拆除、斩断脚手架与建筑物的拉结、回顶和卸荷措施以及防风抗拔措施、搭吊架、井架、施工升降机等附着拉固设施。4、采用垂直运输设备上料时,严禁超载,运料小车的车把严禁伸出笼外,小车应加车挡,各楼层防护门应随时关闭;在平台口待料时,严禁探头、探身,进出吊笼后应随手关好安全门或栏,保持常闭有效。5、清理施工垃圾时,不得从脚手架上往外抛掷。6、夜间或在

2、光线不远的地方施工时,移动照明应使用36伏低压电源;2米以上高度不得进行夜间抹灰工作。7、砂浆机应由经培训合格的人员专门操作,电气设备绝缘良好,接地和触电保护器符合施工用电安全技术措施要求。8、塔吊上料时,应有专人指挥。遇六级以上大风、大雨大雾天气应停止作业(含起吊和抹灰作业)。9、不得私自拆除施工现场的临边防护及其安全措施。10、不得私自乱拉接电线,对损坏的电气设备不得私自拆修,必须由现场电工处理。IK严禁,擅自操作使用电器,机械设备。12、对于施工现场的脚手架,设施、设备的各种安全防护措施,安全标志和警示牌等不得擅自拆除,变动。13、贯彻“谁施工谁负责安全、防火”的原则。在施工期间发生各类

3、事故及事故苗头,应及时组织抢救伤员,保护现场,并立即向上级单位和有关部门报告。14、现场严禁发生打架斗殴事件,如有争执应立即汇报,有管理人员协调解决。15、必须做好工完、料净、场清工作16、未尽事宜严格遵守公司及项目部指定的管理规章制度。接受部门及人员交底部门及人员安全生产十项注意事项:一、工作前穿戴好规定的劳动防护品,检查设备及作业场地,做到安全可靠。二、不违章作业,并监督制止他人违章作业。三、不准擅自开动别人操作的机械,电器开关设备。登高作业应戴好安全带、安全帽、并有专人监护、防止坠落,严禁向下乱抛工具和设备零件。四、不准随便拆除各种安全防护装置、信号标志、仪表及专指示器等。保持设备齐全有效灵敏可靠。五、不准随意启动设备。机器设备停机检查或修理时,应切断电源并悬挂警示牌,取牌人应是挂牌人。开机时发出信号,听到回音确定安全后才能开机。六、不准吊装物及下行人。多人操作起重搬运要统一指挥,密切配合。不准超负荷使用机器。七、不在易燃物品附近吸烟动火,不乱扔垃圾。八、不在厂内无证驾驶机动车辆,机动车进出车间转弯必须鸣号减速。车辆行驶中严禁爬上跳下。九、工作时精力集中,不准打闹、赤脚、赤膊、穿拖鞋和高跟鞋。十、上班时间不准怠工、滋事、脱岗或擅离职守。有事请假经领导批准后方可离开岗位。

展开阅读全文
相关资源
猜你喜欢
相关搜索

当前位置:首页 > 建筑/环境 > 建筑资料

copyright@ 2008-2023 1wenmi网站版权所有

经营许可证编号:宁ICP备2022001189号-1

本站为文档C2C交易模式,即用户上传的文档直接被用户下载,本站只是中间服务平台,本站所有文档下载所得的收益归上传人(含作者)所有。第壹文秘仅提供信息存储空间,仅对用户上传内容的表现方式做保护处理,对上载内容本身不做任何修改或编辑。若文档所含内容侵犯了您的版权或隐私,请立即通知第壹文秘网,我们立即给予删除!