Java聊天室程序设计报告.docx

上传人:p** 文档编号:1056590 上传时间:2024-06-29 格式:DOCX 页数:11 大小:66.97KB
下载 相关 举报
Java聊天室程序设计报告.docx_第1页
第1页 / 共11页
Java聊天室程序设计报告.docx_第2页
第2页 / 共11页
Java聊天室程序设计报告.docx_第3页
第3页 / 共11页
Java聊天室程序设计报告.docx_第4页
第4页 / 共11页
Java聊天室程序设计报告.docx_第5页
第5页 / 共11页
Java聊天室程序设计报告.docx_第6页
第6页 / 共11页
Java聊天室程序设计报告.docx_第7页
第7页 / 共11页
Java聊天室程序设计报告.docx_第8页
第8页 / 共11页
Java聊天室程序设计报告.docx_第9页
第9页 / 共11页
Java聊天室程序设计报告.docx_第10页
第10页 / 共11页
亲,该文档总共11页,到这儿已超出免费预览范围,如果喜欢就下载吧!
资源描述

《Java聊天室程序设计报告.docx》由会员分享,可在线阅读,更多相关《Java聊天室程序设计报告.docx(11页珍藏版)》请在第壹文秘上搜索。

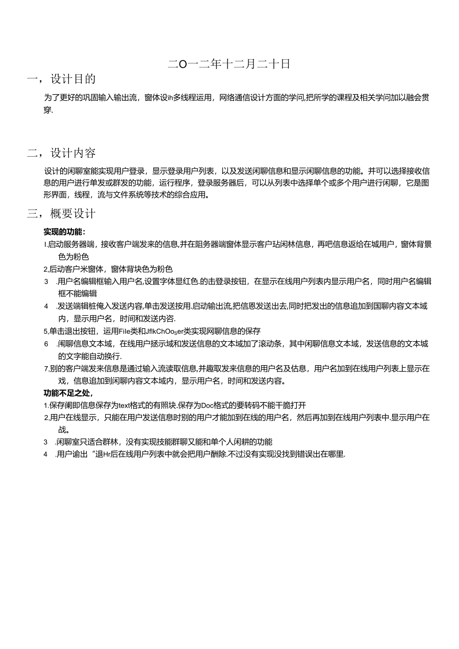
1、Java之闲聊室制作总结报告姓名赵其国学号_201135052106班级嵌入式一班二O一二年十二月二十日一,设计目的为了更好的巩固输入输出流,窗体设ih多线程运用,网络通信设计方面的学问,把所学的课程及相关学问加以融会贯穿.二,设计内容设计的闲聊室能实现用户登录,显示登录用户列表,以及发送闲聊信息和显示闲聊信息的功能。并可以选择接收信息的用户进行单发或群发的功能,运行程序,登录服务器后,可以从列表中选择单个或多个用户进行闲聊,它是图形界面,线程,流与文件系统等技术的综合应用。三,概要设计实现的功能:I.启动服务器端,接收客户端发来的信息,并在阻务器端窗体显示客户玷闲林信息,再吧信息返给在城用户

2、,窗体背景色为粉色2,后动客户米窗体,窗体背块色为粉色3 .用户名编辑框输入用户名,设置字体显红色.的击登录按钮,在显示在线用户列表内显示用户名,同时用户名编辑框不能编辑4 .发送端辑桩俺入发送内容,单击发送按用.启动输出流,把信恩发送出去,同时把发出的信息追加到国聊内容文本域内,显示用户名,时间和发送内咨.5,单击退出按钮,运用FiIe类和JflkChOoSer类实现网聊信息的保存6 .闱聊信息文本域,在线用户拯示域和发送信息的文本域加了滚动条,其中闲聊信息文本域,发送信息的文本城的文字能自动换行.7,别的客户端发来信息是通过输入流读取信息,并趣取发来信息的用户名及估息,用户名加到在线用户列

3、表上显示在戏,信息追加到闲聊内容文本域内,显示用户名,时间和发送内容。功能不足之处,1.保存阑即信息保存为text格式的有照块.保存为Doc格式的要转码不能干脆打开2,用户在线显示,只能在用户发送信息时别的用户才能加到在线的用户名,然后再加到在线用户列表中.显示用户在战。3 .闲聊室只适合群林,没有实现技能群聊又能和单个人闲耕的功能4 .用户谕出“退Hr后在线用户列表中就会把用户酬除.不过没有实现没找到错误出在哪里.四,演示截图客户端1用户界面(可在同个类中打开多个窗客户端2用户界面:服务器端用户界面;用doc格式保存的闲聊信息打开时转科为简再待用户湮镇M303tt天伶用户连接“304已连接4

4、6用户连号X30S已连根与个用户连接M303P:阳加:H.llo0C11M303K:可司说:电雷,904M美颓:都E“304用h阳表谀,yes体中文格式其k。;可可23:48:8T-大家好*mt2012-12-1923:49:13体好可可奖奖12-12-1223:49:23*B12可可M2-1A823:28-卿ftWt3512-12-1923:C9:3C.邓三啊2012-12-1923:49:46.礴。统的五,设计源代码(导入的代码省略):客户端1代码(客户端23.代码同下)SUPPNSSWammgSpublicclassClienllextendsJFnirne(privateJ1.abcI

5、UsCmamc.input;privateJButtondengluexit,send;privateJTcxlArcaname.msg.say;privateJTcxtFicIdjt1:privateJSpIicPanesplit;booleanIoginFIag=false;privateSockelsocket:privateOutputStrcamop:privateJIJstUsCJIi$i;列表privateDefauhcomboBoxModeImodelWfil件模型publicClientlOSUPerO;SeEUeC闲聊型);Uscnuiine=newJ1.dbd用户名:in

6、put=newJ1.abcl(输入闱即内容:);dcnglu-newJBmon(”量陆);exit=newJBuuon(MiUlHM):send=IWwJBUUQm发送”):msg=newJTextArcadO,25);msg.scc);/自动换行j(l=newJlextField(IS);j(I.se(Foregtul(Color.red);say=newJlextArca(2.15);say.sct1.incWrapftrue):name=newJlexiArca(K).5);Mme.setEn/TODoAuk-generatedcatchblockc.printStack,racc();

7、)catch(IOExccp(Rlcf=newFiIerd聊记录.doc“)燎聊信息保存位置if(!IoginFIag)W先登录JOpcionPane.showMesSageDialog(mill.”请先登录,”);relum:)SiringScndUscrNamc=jll.gctTcxt();Siringinfo=say.getTex();i“inf。.四Uakr)(信息为空就提示JOPionPaneshowMcssagcDialog(nuU请输入发送信息!w);return;)IrylStringusername=jll.gc11xt()+说:#初始化传递发送信恩的标记o.wri(e(us

8、emame+inf).geByies():创建输出流)catch(IOExceplione)(,1X)1.X)AiHAgenCraledcatchblockc.prin(SackTracc();)DateFonnaldf=DaleFormal.gclDateIns(ance();/获得DatcFomiat实例StringdatcString=df.format(newDHtC():格式化H期df-DatcFormat.ge(TinIns(ancc(DatcFormai.MEDIUM);SiringtimeS(ring二df.format(newDaleOW/格式化时间msg.append(*+

9、SCndUserNaInC+*+dateString+*+IimeString+wnH+,m+info+);追加发送的信息IrylFiIeWtiterfw=newFUeWriSlring():向文件内写入信息fw.closc();)catch(IOExceptionc)(/TODOAUlogeneraledcatchblocke.printStackT11ce();)say.sctlcx(C,M);)publicvoidinit()(sc(1.ayou(ncwBordCr1.ayOlH();窗体布局JPanelup=newJPaneK);UPMIBaCkglXnIlKKCNor.PlNK);/

10、背景色up.add(username):up.add(j(l);up.add(denglu);p.aComponentsplit:ncwJSplitPanc(JSpli(Panc.HOR1ZONTA1.-SPI.IT,IrucJsIJs);SPli1.selDiVkkr1.oCiHion(Io0)T分割位祝JPaneIdown=newJPand(Xdown.sciBackground(Color.PlNK);/iiiH8色down.add(inpwl);down.add(scr);down.add(send);add(up.Border1.ayout.NORH):aid(split,Bonic

11、rl.ayout.CENTER);a);send.addAcCion1.islcnertnewAuion1.islencrO(OYCrridCPUbliCvoidac(ionPet,lbrmed(/VcdonEveni)(/TODOAuu-generatcdnwllulslubscnd();)D;exit.addAction1.istenertnewAclion1.istenert)(publicvoidactionPcrl(ncd(final.ctionEvcntc)(JRlcChooscrChOoSer=newJFilcChoascrO”创建文件选择戏FileNaneExiensionFiherfilter=newFiIeNaineExtensionFihertjpg”.?i.C11lF.doc”)W设置文件格式ChoOSCf=SCtFHCFihCr(filter);设置当前文件过漉器intreturnVal=chooscr.showSavcDialog(nul);if(NlumVR=JFileChser.PPROVE.OPTION)(CYouchoselSavethisfile:,+cho

展开阅读全文
相关资源
猜你喜欢
相关搜索

当前位置:首页 > IT计算机 > Java

copyright@ 2008-2023 1wenmi网站版权所有

经营许可证编号:宁ICP备2022001189号-1

本站为文档C2C交易模式,即用户上传的文档直接被用户下载,本站只是中间服务平台,本站所有文档下载所得的收益归上传人(含作者)所有。第壹文秘仅提供信息存储空间,仅对用户上传内容的表现方式做保护处理,对上载内容本身不做任何修改或编辑。若文档所含内容侵犯了您的版权或隐私,请立即通知第壹文秘网,我们立即给予删除!