医疗废物豁免管理清单、可移动式医疗废弃物院内高温焚烧处置成套装备技术要求.docx

上传人:p** 文档编号:1064655 上传时间:2024-06-29 格式:DOCX 页数:4 大小:27.62KB
下载 相关 举报
医疗废物豁免管理清单、可移动式医疗废弃物院内高温焚烧处置成套装备技术要求.docx_第1页
第1页 / 共4页
医疗废物豁免管理清单、可移动式医疗废弃物院内高温焚烧处置成套装备技术要求.docx_第2页
第2页 / 共4页
医疗废物豁免管理清单、可移动式医疗废弃物院内高温焚烧处置成套装备技术要求.docx_第3页
第3页 / 共4页
医疗废物豁免管理清单、可移动式医疗废弃物院内高温焚烧处置成套装备技术要求.docx_第4页
第4页 / 共4页
亲,该文档总共4页,全部预览完了,如果喜欢就下载吧!
资源描述

《医疗废物豁免管理清单、可移动式医疗废弃物院内高温焚烧处置成套装备技术要求.docx》由会员分享,可在线阅读,更多相关《医疗废物豁免管理清单、可移动式医疗废弃物院内高温焚烧处置成套装备技术要求.docx(4页珍藏版)》请在第壹文秘上搜索。

1、附录A(资料性)医疗废物箔免管理清单A. 1根据6医疗废物分类目录3(2021K5)医疗废物谿免管理清单见表A.1.表A1医疗废物裕免管理清单序号名称豁免环节相免条件豁免内容1密封药瓶、安流精等玻璃药瓶收集盛奘容器应满足防渗漏、防刺破要求,并有医疗废物标识或者外加一层医疔腹物包装袋。标签为损伤性废物,并注明:的打药腋或者安腹和可不使用利器盒收集2导建收集盛袋容罂应满足防沙漏、防刺破要求,瓶医疗废物标识或并外加一层医疗废物包装袋,标签为损伤性暖物,并注明:导丝可不使用利器自收集3棉签、棉球、输液贴全部环节忠拧自行用于按压止血而未收集于医疗度物容器中的棉卷、棉球、粉液贴全过程不按照医疗废物管理4感

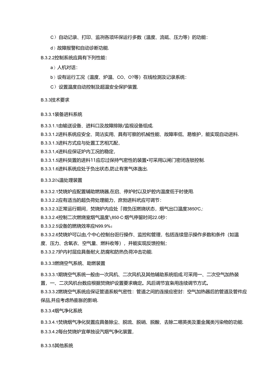
2、染性废物、损伤性废物以及相关技术可处理的烧理性废物运抬、贮存、处置按照相关处理标准规范,采用Si涉蒸汽微波化学消毒、高对干热或者其他方式消毒处理后,在满足相关入厂(场)要求的前提E运输至生活坨城焚烧厂或生活垃圾填埋场等处湿运输、贮存、处置过程不按照医疗废物管理附录B资料性)可移动式医疗废弃物院内高温焚烧处置成套袋备技术要求B. 1迪囹本附录规定了可移动式医疗废弃物气化装烧生产装备的术语和定义、组成与型号要求、试脸、检验.标志、包装、运输与贮存.B.2设备组成由包括医疗段弃物进料系统,高乱处置装置,期烧空气系统、助燃装置,烟气净化系统及循环冷却水系统、电气控制系统等组成.如图B1.HA.1可移动

3、式医疗废弃物院内高温焚燃处置成套装备设备组成B.3要求B.3.1基本要求B.3.1.1成套生产装备符合本文文件的要求,并按照经过规定程序批准图纸和技术文件制造。B.3.1.2成套生产奘备正常运行时应平稳,各项排放指标符合GB397072020医疗废物处理处置控制标准要求.B.3.1.3性能测试应符合HJ561的要求,B.3.2功能要求B.3.2.1成套生产设应具有以下功能:a)手动或自动控制模式:b)在规控制和显示谀备运行状态的功能:C)自动记录、打印、监冽各项环保运行多数(温度、流砥、压力等)的功能:d)故障报警和自动诊断功能.B.3.2.2控制系统应具有下列性能:a)人机对话:b)设有运行

4、工况(温度、炉温、CO、O?等)在线检测及记录系统:C)设置温度自动控制及超温安全保护装置.B.3.3技术要求B.3.3.1装备进料系统B.3.3.1.1由输送设备、进料口及故障排除/监视设备组成.B.3.3.1.2进料系统应安全、简沽实用、具有可察的机械性能、故障率低、易维护,能实现自动进料.B.3.3.1.3进料方式应与处置工艺相兀配,B.3.3.1,4进料应保证炉内工况的稳定,B.3.3.1.5进料奘置的进料11应忍过保持气密性的装置可采用以闸门密闭连锁控制.B.3.3.1.6进料系统应处于负出状态,防止有害气体逸出.B.3.3.2i温处理装置B.3.3.2.1焚烧炉应配置辅助燃烧器,在

5、启、停炉时以及炉腔内温度低于时使用.B.3.3.2.2应有适当的超负荷处理能力,庶勃进科玳应可调节:B.3.3.2.3正常运行期间,焚烧炉内应处微负压燃烧状态,烟气出口温度3850tC,:B.3.3.2.4控制二次燃烧室烟气温度850C烟气停留时间22.0秒:B.3.3.2.5设备的燃烧效率应N99.9%:B.3.3.2.6焚烧炉可以由,个中心控制台诳行操作、监控和管理,包括连续显示操作多数和条件(如温度、压力、含氧衣、空气量、燃料收等),并能实现反馈控制;B.3.3.2.7炉内衬层应具备耐火.防腐和防热负荷冲击功能.B.3.3.3燃烧空气系统、助燃装置B.3.3.3.1期烧空气系统一般由一次

6、风机、二次风机及其他辅助系统组成.可采用一、二次空气加热装置,一、二次风机台数应根据焚烧炉设置要求确定。风后调节宜枭用连续调节方式。B.3.3.3.2燃烧空气系统应保证管道系蜕气密性:管道之间的连接应密封:空气加热器后的管道及管件应保品,并应考虑热膨胀的影响.B.3.3.4烟气净化系统B.3.3.4.1焚烧烟气净化奘置应具备除尘、脱琉、脱硝、脱酸、去除二嗯英类及重金属类污染物的功能.B.3.3.4.2每台焚烧炉宜单独设汽烟气净化装置,B.3.3.5其他系统B.3.3.5.1装符的自动化控制,必须动用、可耶,应满足设施安全、经济运行和防止时环境二次污染的要求.B.3.3.5.2应采用成熟的捽制技

7、术和高可鸵性性能价格比适宜的设的和元件.B.3.3.5.3对重要参数的报警和显示,除计算机监控外,还UJ设声光报警器和数字显示仪。B.3.4安全要求B.3.4,1成套装备的外寤运动部件应设置固定或活动防护装置,人体可触及的外喊裔海部件,应采取防护措施,使其表面温度不大于60,B.3.4.2成套装备的安全防护部位按照GB2893的规定,涂-黄色安全或者黑色与黄色相间的安全色条纹.B.3.4,3成套装备的动力电路将战和保护岷结电路间的绝缘电阻应符合GB5226.1中的规定.B.3.4.4成套装备应设行避雷装巴.设备中所行金属设招、该备外光、金属管道.支架、构件、部件应采用防除电口接接地,惮电接地体

8、的接地电阻不应大于100。B.3.5环保要求B.3.5.1成装备排放的污染物执行医疗废物处理处置污染控制标准二B.3.5.2成套设备运转是噪声泮压应不大于70iB(八)B.36涂漆和外观要求B.3.6.1涂漆质里应符合HG/T3228-2001中3.4.6的规定,漆膜厚度不应小于50Hm.B.3.6.2设备外观质后应符合HG/T3120中的规定,B4次生固体废物处置方法B.4.1高温处置设施产生的焚烧残液、飞灰及其他固体度物,其贮存和利用处置应符合危险废物集中焚烧处置工程建设技术规范3、4医疗废物集中焚烧工程建设技术规他有关规定“B.4.2处理处置设施产生的废水播放应符合GB18侦6规定的淙合医疗机构和其他医疗机构水污染物排放要求:投情期间废水排放应符合CB18466规定的传染病、结核病医疗机构污染物排放要求或疫情期间的相关要求.

展开阅读全文
相关资源
猜你喜欢
相关搜索

当前位置:首页 > 建筑/环境 > 环保行业

copyright@ 2008-2023 1wenmi网站版权所有

经营许可证编号:宁ICP备2022001189号-1

本站为文档C2C交易模式,即用户上传的文档直接被用户下载,本站只是中间服务平台,本站所有文档下载所得的收益归上传人(含作者)所有。第壹文秘仅提供信息存储空间,仅对用户上传内容的表现方式做保护处理,对上载内容本身不做任何修改或编辑。若文档所含内容侵犯了您的版权或隐私,请立即通知第壹文秘网,我们立即给予删除!