《统计与概率》教案.docx

上传人:p** 文档编号:1079607 上传时间:2024-06-29 格式:DOCX 页数:3 大小:11.82KB
下载 相关 举报
《统计与概率》教案.docx_第1页
第1页 / 共3页
《统计与概率》教案.docx_第2页
第2页 / 共3页
《统计与概率》教案.docx_第3页
第3页 / 共3页
亲,该文档总共3页,全部预览完了,如果喜欢就下载吧!
资源描述

《《统计与概率》教案.docx》由会员分享,可在线阅读,更多相关《《统计与概率》教案.docx(3页珍藏版)》请在第壹文秘上搜索。

1、统计与概率教案一、复习导入在I常生活和生产实践中,我们经常就要对一些数据进行分析、比较、研究,我们还衢要对一些事件进行预测,这就衢要统计和概率的知识。今天我们就来复习统计知识中的统计表、统计图以及概率的相关知识.(板书邯应)二、归纳整理1.统计知识。统计表.我们学过的统计表有哪几类?(单式统计表、更式统计表)制作统计表要注意的事项有哪些?(生回忆旧知.讨论汇报)生1:根据原始材料和统计要求确定分类的项目和设计统计衣。生2:统计衣要有标题.生3:式中所有数据都应标明计灿笊位.生4:去内材料的来源、时间、地点要加以注明,教学过程统计图.我们学过哪些统计图?生1:单式条形统计图和女式条形统计图,生2

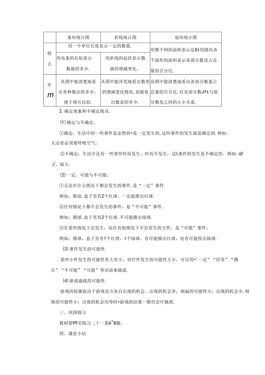
2、:单式折线统计图和更式折线统计图.生3:炮形统计图。这些统计图的意义是什么?各有什么特点?(根犯学生的问答,教师用课件完成下去)制作统计图要注意什么?(要有名称、图例:条形统计图或折践统计图的横、纵轴单位长度要合适:画折线统计图要先标点,再连线)统计量.什么叫平均数?(一小数据的和除以这批数据的个数所得的商。)怎样求一组数据的平均数?平均数=总数量总份数)在实际运用中为哪些求平均数的特殊方法?生:如在歌手大赛中,计蚌成绩通常要去掉一个G商分和一个小低分后再计算平均分作为瞅手的成绩.条形统计图折线统计图扇形统计图特点用一个单位长度表示一定的数量.用整个网的面积表示总St用圆内各个扇形的面积表示各

3、部分数设占总量的百分比.用电条的长短表示数最的多少.用折线的起伏表示数演的增减变化。作m从图中能清楚地看出各种数出的多少,便于相互比较.从图中能济荒地看出数贵的增减变化情况,也能看出数家的多少.从图中能清楚地看出各部分数量占总量的百分比.以及部分数Jft与部分数发之间的大小关系.2.确定现象和不确定现双.(1)确定与不确定。确定:生活中的一些事件是必然的是一定发生的,这些事件的发生就是确定的.例如:人活者必须要呼吸空气。不确定:生活中还有一些事件时而发生,时而不发生,这%事件的发生是不确定的。例如:晡天、雨天.(2)一定、可能与不可能。无论在什么情况下都会发生的事件,是“一定”事件.例如:推琼

4、.盒子里有2个红球,一定能推出红球.任何情况卜都不会发生的事件,是“不可能”事件.例如:摸球,盒子里有2个红球.不可能摸出绿球.在某些情况下会发生,而在其他情况下不会发生的方件,是“可能”那件。例如:摸球,盒子里有1个红理,I个绿球,有可能摸出红球,也有可能投出嫁球.(3)事件发生的可能性.某些小件发生的可能性有大有小,对疗件发生的可能性大小,可以用一定”“经常”“偶尔”“不可能”“可能”等词谙来描逑.(4)游戏谕底的可能性.游戏的徐激取决于游戏双方各自出现的机会。出现的机会多,则扁的可能性大:出现的机会少,则旗的可能性小:出现的机会均等时游戏的结果一般仍会疔驰斑.三、巩固修习教材第99页练习二十一第68题。四、课堂小结通过这节课的复习,你对统计的知识和可能性的知识掌握的怎么样?教学反思本节复习课主要复习统计图与统计表以及可能性,井分析统计图去所包含的信息,视习时,主要通过分析具体的实例来使学生加深对统计和概率的理解.在段学时让学生自主讨论.探究统计图表中所包含的信息,提高学生学习的枳极性,从而真正掌握分析统计图表的方法.通过这样的方式,我既紧扣教材,又遵循了学生的认知规律,在师生互动的过程中,使学生挈握好统计和概率方面的知识.同时通过本节复习课,让学生感受到统计在生活中的广泛应用,培养学生用不同的视为观察世界,认识自然和社会,提高了学生解决同理的能力.

展开阅读全文
相关资源
猜你喜欢
相关搜索

当前位置:首页 > 高等教育 > 理学

copyright@ 2008-2023 1wenmi网站版权所有

经营许可证编号:宁ICP备2022001189号-1

本站为文档C2C交易模式,即用户上传的文档直接被用户下载,本站只是中间服务平台,本站所有文档下载所得的收益归上传人(含作者)所有。第壹文秘仅提供信息存储空间,仅对用户上传内容的表现方式做保护处理,对上载内容本身不做任何修改或编辑。若文档所含内容侵犯了您的版权或隐私,请立即通知第壹文秘网,我们立即给予删除!