铁及铁的化合物.docx

上传人:p** 文档编号:110285 上传时间:2022-12-28 格式:DOCX 页数:6 大小:109.26KB
下载 相关 举报
铁及铁的化合物.docx_第1页
第1页 / 共6页
铁及铁的化合物.docx_第2页
第2页 / 共6页
铁及铁的化合物.docx_第3页
第3页 / 共6页
铁及铁的化合物.docx_第4页
第4页 / 共6页
铁及铁的化合物.docx_第5页
第5页 / 共6页
铁及铁的化合物.docx_第6页
第6页 / 共6页
亲,该文档总共6页,全部预览完了,如果喜欢就下载吧!
资源描述

《铁及铁的化合物.docx》由会员分享,可在线阅读,更多相关《铁及铁的化合物.docx(6页珍藏版)》请在第壹文秘上搜索。

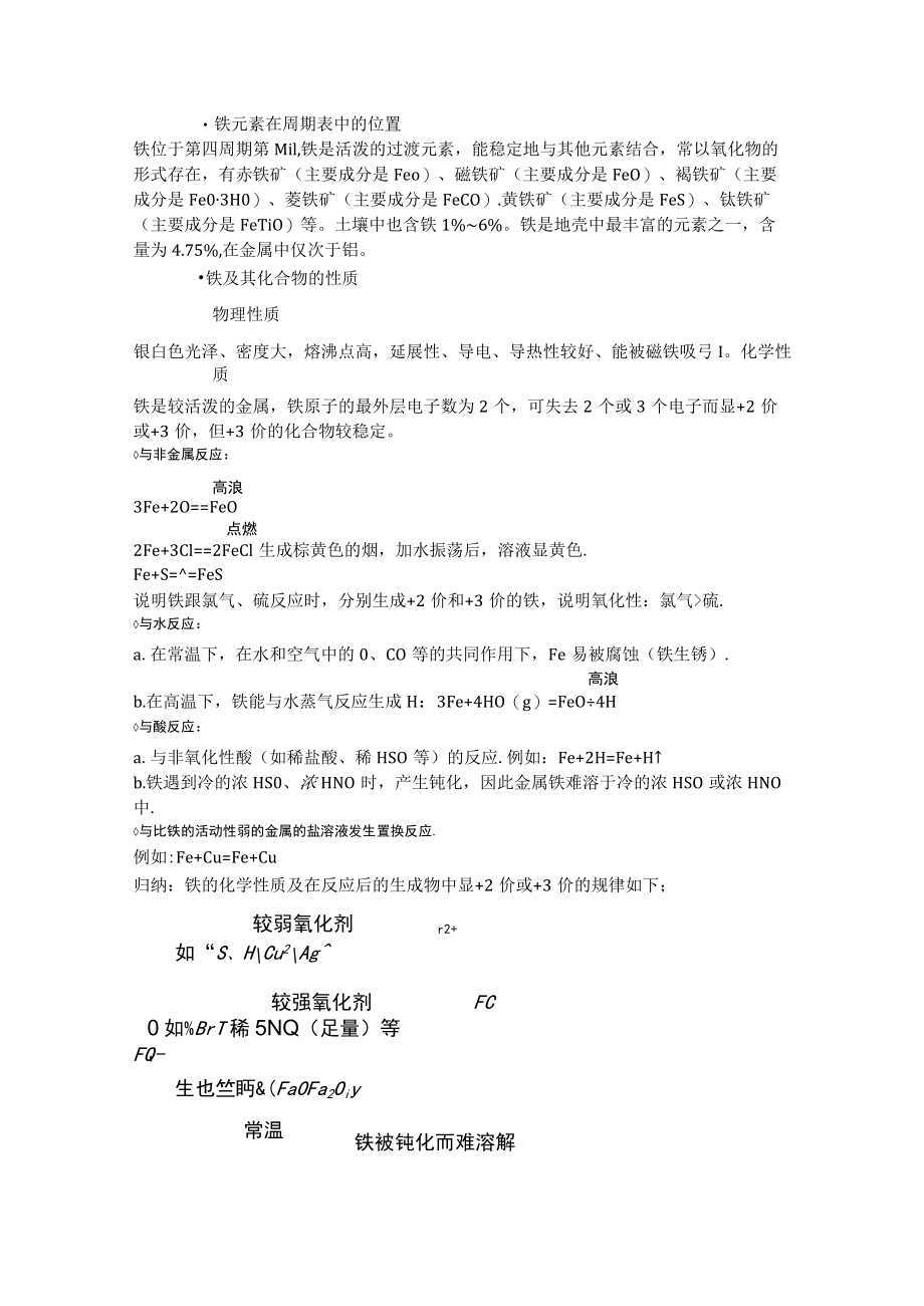
1、铁元素在周期表中的位置铁位于第四周期第Mil,铁是活泼的过渡元素,能稳定地与其他元素结合,常以氧化物的形式存在,有赤铁矿(主要成分是Feo)、磁铁矿(主要成分是FeO)、褐铁矿(主要成分是Fe03H0)、菱铁矿(主要成分是FeCO).黄铁矿(主要成分是FeS)、钛铁矿(主要成分是FeTiO)等。土壤中也含铁1%6%。铁是地壳中最丰富的元素之一,含量为4.75%,在金属中仅次于铝。铁及其化合物的性质物理性质银白色光泽、密度大,熔沸点高,延展性、导电、导热性较好、能被磁铁吸弓I。化学性质铁是较活泼的金属,铁原子的最外层电子数为2个,可失去2个或3个电子而显+2价或+3价,但+3价的化合物较稳定。与

2、非金属反应:高浪3Fe+2O=FeO点燃2Fe+3Cl=2FeCl生成棕黄色的烟,加水振荡后,溶液显黄色.Fe+S=FeS说明铁跟氯气、硫反应时,分别生成+2价和+3价的铁,说明氧化性:氯气硫.与水反应:a.在常温下,在水和空气中的0、CO等的共同作用下,Fe易被腐蚀(铁生锈).高浪b.在高温下,铁能与水蒸气反应生成H:3Fe+4HO(g)=FeO4H与酸反应:a.与非氧化性酸(如稀盐酸、稀HSO等)的反应.例如:Fe+2H=Fe+Hb.铁遇到冷的浓HS0、浓HNO时,产生钝化,因此金属铁难溶于冷的浓HSO或浓HNO中.与比铁的活动性弱的金属的盐溶液发生置换反应.例如:Fe+Cu=Fe+Cu归

3、纳:铁的化学性质及在反应后的生成物中显+2价或+3价的规律如下;较弱氧化剂r2+如“S、HCu2Ag较强氧化剂FC0如%BrT稀5NQ(足量)等FQ-生也竺眄&(FaOFa2Oiy常温铁被钝化而难溶解“铁三角”的转化关系及应用转化关系主要成分杂质除杂方法FeCIFeCI加氯水或HOFeCIFeCI加过量铁粉后过滤FeCICuCI加过量铁粉后过滤在除杂方面的应用在离子共存方面的应用Fe与No(H)、CIO、MnO不能大量共存。Fe与S、I、S不能大量共存。在盐溶液的配制、保存方面的应用含Fe的盐溶液:加少量铁粉,防止Fe被氧化;加少量相应的酸,抑制Fe水解。含Fe的盐溶液:加少量相应的酸,抑制F

4、e水解。Fe、Fe的鉴别方法直接观察颜色含Fe的溶液呈黄色,含Fe的溶液呈浅绿色。利用显色反应Fc,B-ksoes-*F/常液一E=ltJ外坡红色利用铁化合物沉淀的颜色F产*rFJ一侬M色.Fvi*fiftKftFet-BltJ版/*t假fit热有关反应离子方程式:Fe+20H=Fe(OH)14Fe(OH)+2H0+0=4Fe(OH)Fe+30H=Fe(OH)利用Fe的氧化性re-r-jey现象尾“皆濮IMHiSit.嬉史为It色有关离子反应方程式:2Fe+Cu=2Fe+Cu1移1加=*产不交蓝*-J3-flUEgJT有关离子反应方程式:2Fe+2l=2Fe+I利用Fe的还原性F2,MMa.产

5、一*KMnO,常成*(MiJfeC廊*;)LI!KMnO海JftUf色榷有关离子反应方程式:5Fe+MnO+8H=5Fe+Mn+4H0FebJ电加水Ii色之)fCl(D)Mg2FeS042Cl铁的氧化物:铁的氧化物有三种:氧化亚铁、氧化铁、四氧化三铁FeOFe2O3(铁红)Fe3O4(磁性氧化铁)化合价+2+2+2、+3色、态黑色粉未红棕色粉未黑色晶体水溶性均不溶于水氧酸非性应与化反FeO+2Ht=Fe2+H2OFe2O3+6H=2Fe3,+3H20Fe3O.,+8H=2Fe3+Fe2+4H20和强氧化性酸3FeO+IoHNo3(稀)3Fe(NO3)3+NO+5H20Fe2O3+6HN03=2

6、Fe(N03)3+303Fe3O.1+28HN03=9Fe(No3)3+NOt+MH2O稳定性在空气中氧化为Fe3O4空气中稳定在空气中稳定制备高温熔融,过量的铁与反应:2Fe+0z=2Fe0氢氧化铁加热分解2Fe(0H)3=FeA+3H20铁在氧气中燃烧3Fe+202=Fe3Ol(注意:Fe是一种复杂的氧化物,它不属于碱性氧化物,可以写成FeO-FczQ,的形式有+2、+3价,FeO.Fe2O3是碱性氧化物空气中:6FeO+O2=2Fe304铁的氢氧化物:氢氧化亚铁(Fe(OH)2)氢氧化铁Fe(OH)3色态白色固体红褐色固体水溶性难溶于水与非氧化性酸反应Fe(OH)2+2H*=Fe+20F

7、e(OH)3+3H+=Fe3+3H20与强氧化酸反应3Fe(OH)2+1OHNO.=3Fe(NO3)3+NO+8H20Fe(OH)3+3H=Fe3+3H20稳定性不稳定,易被空气中的氧气氧化,颜色变化:白色一灰绿色一红褐色4Fe(OH)2+02+2H20=4Fe(OH)3较稳定空气中久置会部分失水成铁锈受热易分解制取新制FeSol溶液与NaOH溶液隔绝空气反应:F2+20H=Fe(OH)21铁盐与可溶性碱反应Fe3+30H=Fe(OH)31思考:制备氢氧化亚铁实验中为什么要用新制的硫酸亚铁溶液?制备氢氧化亚铁实验中为什么要将滴管尖端插入试管里溶液底部,慢慢挤出氢氧化钠溶液?【反馈练习】1 .下

8、列说法正确的是OA.铁生锈属于缓慢的氧化反应B.铁在纯氧中燃烧生成氧化铁C.铁在干燥的热空气中不跟氧气发生反应D.铁在有水存在时,由于水使铁与氧气隔绝,铁不易与氧气反应2 .将一枚洁净的铁钉浸入稀硫酸中,下列叙述:铁钉表面产生气泡;液体由无色逐渐变为浅绿色;铁钉的质量减轻;液体的质量减速轻,其中正确的是OA.B.(2)C.D.3 .将30克两种金属粉末的混合物与足量稀硫酸反应,生成1克氢气。则这种混合物可能组成是OA.Mg、AlB.FeZnC.Mg、FeD.Al、Fe4 .将一瓶稀硫酸分成三等份,分别跟等质量的铝、铁、锌反应后,三种金属都有剩余,且剩余金属的质量为铝铁锌,如生成的此质量分别为a

9、、b、c,则其间关系是OA.abcB.a-b-cC.cbaD.bca5 .怎样除去下列物质中的少量杂质?(只要求写化学方程式)(1)硫酸亚铁溶液中混有少量硫酸铜:;(2)铜粉中混有少量铁粉:;(3)铁粉中混有少量氧化铁:;(4)Co中混有少量Co2:。6 .在铁与铜的混合物中,加入一定量的稀硝酸,充分反应后剩余金属面g,再向其中加入一定量的稀硫酸,充分振荡后,剩余金属勿见,则如与四之间的关系是()(A)照一定大于z(B)%I可能股(C)周一定等于您(D)0可能大于股7 .下列离子方程式中正确的是()A.三氯化铁溶液中加入铁粉Fc*+Fc=2Fc”8 .氯化镁溶液中加入硝酸银溶液Ag+Cl=Ag

10、CllC.过量氯气通入澳化亚铁溶液中2Fc+2Br2CI22Fc3+Br2+4CD.氢氧化铜溶于稀硫酸中CMoH)2+2Ir=Cu+2H)8 .(1)已知2Fe+Br2=2Fe3+2Br-试写出在FeBr2溶液中通入少量氯气的离子方程式(2)比较Fe”与I的还原性强弱,试举一个具体的反应式来说明,在FeL溶液中通入少量氯气的离子方程式(3)在标准状况下11.2L氯气通入含0.5molFeBn的溶液中发生反应的离子方程式()A2Fe24+Cl2=2Fe34+2CB2Br+Cl2=Br2+2CC2Fe2+2Br+2Cl2=2Fe3+Br2+4Cl-D2Fe2+4Br+3Cl2=2Fe3+2Br2+

11、6C19 .甲乙两烧杯各盛有0.5升X摩/升稀硫酸,向甲中加入m克Fa向乙中加入m克Zn,完全反应后,有一烧杯内仍有残留金属,则X的范围是()旦XJL色旦-巴”24A.18.7-32.5B.2832.5C.2832.5D.2832.510.在含有a克硝酸的稀溶液中,加入b克铁粉充分反应,铁全部溶解,生成aNO,已知有W克HNo3被还原,a:b则不可能为()A.2:IB.3:1C,4:1D.9:2IL出土的锡青铜(铜锡合金)文物常有C*(OH)3口覆盖在其表面。下列说法正确的是()A.锡青铜的熔点比纯铜高B.在自然环境中,锡青铜中的锡对铜起保护作用C.锡青铜文物在潮湿环境中的腐蚀比干燥环境中快D.生成Cu?(OH)1覆盖物是电化学腐蚀过程,但不是化学反应过程12.下列图象是表示铁跟一定量硝酸反应时,铁和硝酸铁之间物质的量(mol)的13.把能铁铝合金粉末溶于足量盐酸中,加入过量NaoH溶液,过滤出沉淀,经洗涤、干燥、灼烧,得到红色粉末的质量仍为能,则原合物中铁的质量分数为()A.70%B.52.4%C.47.6%D,30%14.根据图中的实验现象及转化关系判断A、B、C、D、E、F、G各是什么物质写出、反应的离子方程式;反应的化学方程式。

展开阅读全文
相关资源
猜你喜欢
相关搜索

当前位置:首页 > 建筑/环境 > 桩基础

copyright@ 2008-2023 1wenmi网站版权所有

经营许可证编号:宁ICP备2022001189号-1

本站为文档C2C交易模式,即用户上传的文档直接被用户下载,本站只是中间服务平台,本站所有文档下载所得的收益归上传人(含作者)所有。第壹文秘仅提供信息存储空间,仅对用户上传内容的表现方式做保护处理,对上载内容本身不做任何修改或编辑。若文档所含内容侵犯了您的版权或隐私,请立即通知第壹文秘网,我们立即给予删除!