蓝田县公路交通突发事件应急预案.docx

上传人:p** 文档编号:1103211 上传时间:2024-07-24 格式:DOCX 页数:31 大小:86.48KB
下载 相关 举报
蓝田县公路交通突发事件应急预案.docx_第1页
第1页 / 共31页
蓝田县公路交通突发事件应急预案.docx_第2页
第2页 / 共31页
蓝田县公路交通突发事件应急预案.docx_第3页
第3页 / 共31页
蓝田县公路交通突发事件应急预案.docx_第4页
第4页 / 共31页
蓝田县公路交通突发事件应急预案.docx_第5页
第5页 / 共31页
蓝田县公路交通突发事件应急预案.docx_第6页
第6页 / 共31页
蓝田县公路交通突发事件应急预案.docx_第7页
第7页 / 共31页
蓝田县公路交通突发事件应急预案.docx_第8页
第8页 / 共31页
蓝田县公路交通突发事件应急预案.docx_第9页
第9页 / 共31页
蓝田县公路交通突发事件应急预案.docx_第10页
第10页 / 共31页
亲,该文档总共31页,到这儿已超出免费预览范围,如果喜欢就下载吧!
资源描述

《蓝田县公路交通突发事件应急预案.docx》由会员分享,可在线阅读,更多相关《蓝田县公路交通突发事件应急预案.docx(31页珍藏版)》请在第壹文秘上搜索。

1、蓝田县公路交通突发事件应急预案1总则1.1 编制目的为切实加强公路交通突发事件应急管理,有效预防、积极应对、及时控制公路交通突发事件,高效组织应急处置工作,最大限度减小或消除事件损失及影响,维护人民生命财产安全,保障社会经济正常运行。1.2编制依据依据中华人民共和国突发事件应对法中华人民共和国安全生产法突发事件应急预案管理办法陕西省突发事件应急预案管理办法B&陕西省公路交通突发事件应急预案西安市应急预案管理办法(修订稿)3西安市突发事件应急指挥与处置管理办法西安市突发事件总体应急殊案西安市公路交通突发事件应急预案蓝田县突发事件总体应急预案等法律法规、规章和有关规定,制定本预案.1.3 适用范B

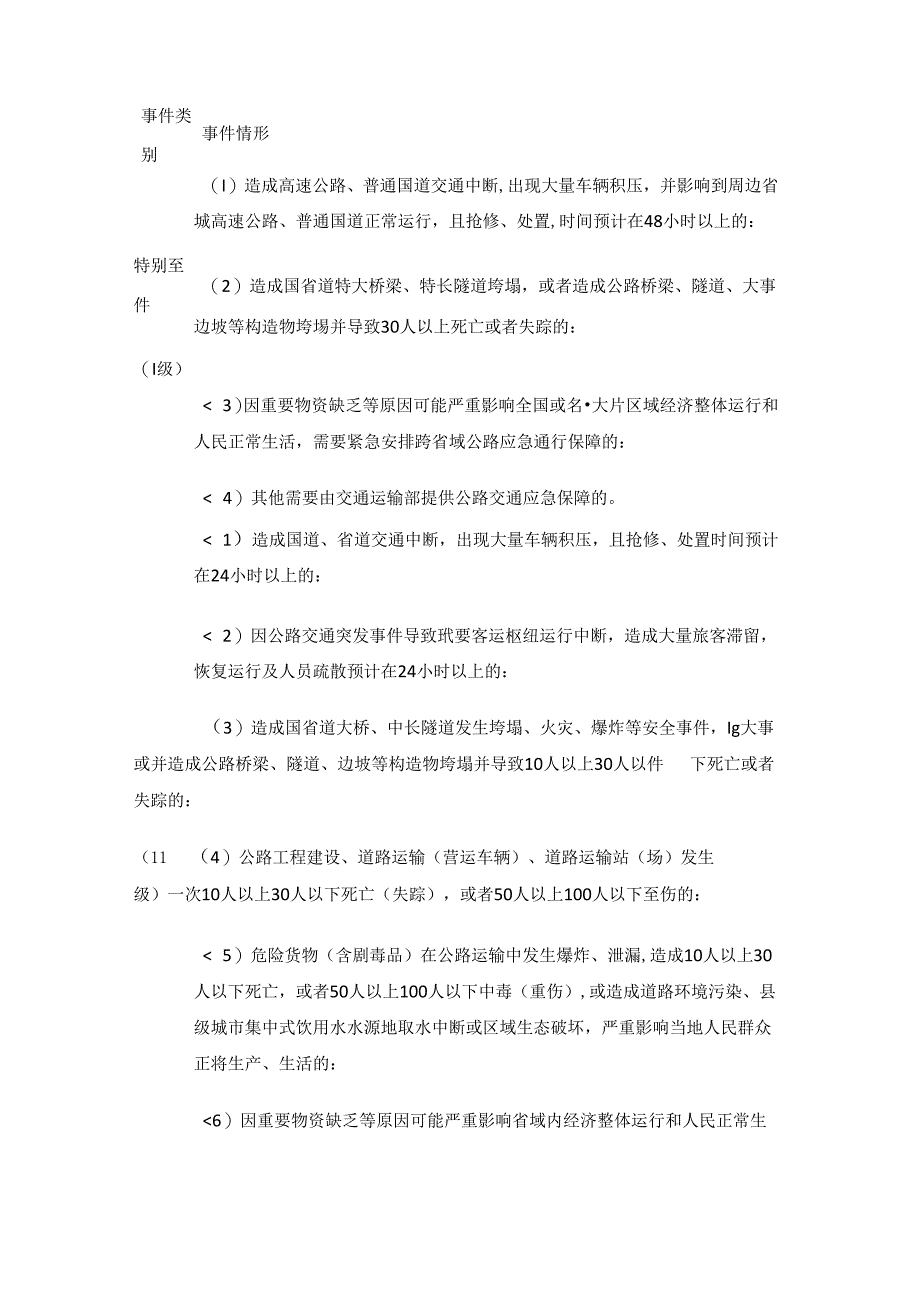
2、1.本预案适用于应对蓝田县县域内公路交通突发事件的应急处置与救援工作。县域发生公路交通突发事件,经研判达到本预案启动条件时,启动本预案相应的响应级别。1.4 事故分级本预案所称公路交通突发事件是指由于自然灾若、事故等原因引发,造成或者可能造成公路交通运行中断,需要及时进行抢修保通、恢复通行能力的,以及由丁重要物资、人m运输特殊要求,需耍提供公路应急通行保障的紧急事件.公路交通突发事件按照性质类型、严重程度、可控性和影响范闹等因素,分为特别班大(I级)、武大(II级)、较大(In级)和一般(IV级)四个等级。事件类别事件情形(I)造成高速公路、普通国道交通中断,出现大量车辆积压,并影响到周边省城

3、高速公路、普通国道正常运行,且抢修、处置,时间预计在48小时以上的:特别至(2)造成国省道特大桥梁、特长隧道垮塌,或者造成公路桥梁、隧道、大事件边坡等构造物垮埸并导致30人以上死亡或者失踪的:(I级) 3)因重要物资缺乏等原因可能严重影响全国或名大片区域经济整体运行和人民正常生活,需要紧急安排跨省域公路应急通行保障的: 4)其他需要由交通运输部提供公路交通应急保障的。 1)造成国道、省道交通中断,出现大量车辆积压,且抢修、处置时间预计在24小时以上的: 2)因公路交通突发事件导致玳要客运枢纽运行中断,造成大量旅客滞留,恢复运行及人员疏散预计在24小时以上的:(3)造成国省道大桥、中长隧道发生垮

4、塌、火灾、爆炸等安全事件,Ig大事或并造成公路桥梁、隧道、边坡等构造物垮塌并导致10人以上30人以件下死亡或者失踪的:(11(4)公路工程建设、道路运输(营运车辆)、道路运输站(场)发生级)一次10人以上30人以下死亡(失踪),或者50人以上100人以下至伤的: 5)危险货物(含剧毒品)在公路运输中发生爆炸、泄漏,造成10人以上30人以下死亡,或者50人以上100人以下中毒(重伤),或造成道路环境污染、县级城市集中式饮用水水源地取水中断或区域生态破坏,严重影响当地人民群众正将生产、生活的:6)因重要物资缺乏等原因可能严重影响省域内经济整体运行和人民正常生活,需要紧急安排踏市域公路应急通行保障的

5、:(7)乂他需要由本省提供公路交通应急保障的。较大事件(11级)一般事件(IV级)(I)造成国道、省道交通中断,出现车辆积压,口抢修、处置时间预计在6小时以上的: 2)造成县道、乡道交通中断,出现车辆积压,且抢修、处置时间预计在24小时以上的: 3)造成国省道中桥、短隧道或者县道、乡道中型以上桥梁、隧道发生垮塌,或者造成公路桥梁、隧道、边坡等构造物垮塌并导致3人以上10人以下死亡或者失踪的; 4)公路工程建设、道路运输(营运车辆)、道路运输站(场)发生一次3人以上10人以下死亡(失踪),或者10人以上50人以下重伤的: 5)危险货物(含剧毒品)在公路运输中发生爆炸、泄漏,造成3人以上10人以卜

6、.死亡,或者10人以上50人以卜.中毒(重伤),或造成道路环境污染、乡镇集中式饮用水水源地取水中断或区域生态破坏,严重影响当地人民群众正常生产、生活的: 6)因重要物资缺乏等原因可能严重影响市域内经济整体运行和人民正常生活,需要紧急安排跨县城公路应急通行保障的:(7)其他需要由本市提供公路交通应急保障的。(D造成县道、乡道交通中断,出现车辆积压,且抢修、处置时间预计在12小时以上的: 2)造成国道、省道、县道、乡道桥梁、隧道发生垮塌,或衣造成公路桥梁、隧道,边坡等构造物垮阖并导致3人以下死亡或者失踪的:(3)公路工程建设、道路运输(营运车辆)、道路运输站(场)发生一次3人以下死亡(失踪),或者

7、10人以下重伤的: 4)危险货物(含剧毒品)在公路运输中发生爆炸、泄漏,造成3人以下死亡,或看10人以下中毒(重伤),或造成道路环境污染与生态破坏,影响当地人民群众正常生产、生活的: 5)因重要物资缺乏等原因可能严重影响县域内经济整体运行和人民正常生活,需要在县城内紧急安排公路应急通行保障的; 6)其他需要由区县级提供公路交通应急保障的.1.5工作原则(1)统颁导、分级负货。公路交通突发事件应急工作由县政府统领导、统一指挥,交通主管部门具体负责,县级相关部门分工协作、分级响应,按照公路交通突发事件响应等级分级进行组织、指挥和处置。(2)职员明确、科学规范。明确应急工作职责和具体任务,科学合理、

8、依法规范应急管理工作,建立全县结构完整、功能全面的应急响应体系。(3)以人为本、平战结合。把保护人民生命安全摆在首位,坚持平时预防准备工作与战时应急响应救援工作相结合,做好公路交通突发事件的预防、准备、响应、恢复等工作,不断提高预警预防和应急处巴工作能力。2组织指挥体系及职贡2.1 应急指挥机构及职贡2.1.1 应急工作指挥机构县政府成立县公路交通突发事件应急指挥部以下简称县公路交通应急指挥部),作为公路交通突发事件应急管理的指挥决策机构.县公路交通应急指挥部组成具体如下:总指挥:县政府分管交通工作的副县长副总指挥:县交通局主要负货同志、县公安局分管负责同志成员单位:县委宣传部、县委网信办、县

9、发改委、县教科同、县经贸局、县公安局、县民政局、县财政局、县人社局、县资源规划局、县住建局、县城管执法局、县交通局、县水务局、县文旅体育局、县R健局、县应急管理同、县市场监管局、县生态环境同、县气象局、中国电信就IH分公司、中国联通蓝田分公司、中国移动蓝FF1.分公司、县消防救援大队、各镇街。县政府可根据应急处置工作需要,对蓝田县公路交通突发事件应急指挥部成员进行调整。县公路交通应急指挥部主要职贡:(1)贯彻落实省委省政府、市委市政府及县委县政府和交通运输部、省交通运输厅、市交通运输局关于处理公路交通突发事件应急工作的指示和耍求:(2)根据公路交通突发事件等级决定是否启动应急预案,配合省、市政

10、府做好较大、全大、特别亚大公路交通突发事件的应急处置工作,组织开展一般等级及超出县交通局处电能力的公路交通突发事件应急处置工作:(3)确定公路交通突发事件应急处餐工作方案,指挥本级公路交通突发事件的应急处置,组织成员单位对公路进行抢修、保通,同时对遇险人员进行索急援救;(4)检查督导成员单位监测、预警突发事件和落实预警措施情况:(5)建立健全公路交通突发事件应急处置工作制度和各部门联动机制:(6)处理公路交通突发事件应急救援工作的其他重要工作,承担县委、县政府及上级主管部门交办的其他工作。2.1.2 县公路交通突发事件应急指挥部办公室及职贡县公路交通突发事件应急指挥部下设应急指挥办公室(以下简

11、称“县公路交通应急指挥部办公室经,办公室设在县交通同,作为县公路交通应急指挥部的办事机构,负责县公路交通应急指挥部的日常工作,县公路交通应急指挥部办公室主任由县交通局主要负货同志赧任。县公路交通应急指挥部办公室主要职贵:(I)贯初落实县公路交通应急指挥部的指示要求:(2)汇集、分析、研判、上报公路交通突发事件应急处置与应急救援进展工作,协调、督促各成员堆位落实预警行动及应急响应工作:(3)收集、分析和汇总事件信息,及时向县公路交通应急指挥部提出启动IV级预警和应急响应行动建议:并向县公路交通应急指挥部报告预警行动和应急处巴开展情况;(4)组织成员单位和专家分析一般及以上公路交通突发事件发展趋势

12、,评估其损失及影响,提出应急处冏措施建议:(5)协涮各成员单位之间的公路交通应急处过工作:(6)定期组织开展应急预案演练,指导应急队伍进行技能培训:(7)完成县公路交通应急指挥部交办的其他工作。2.1.3 各成员单位职货县公路交通应急指挥部各成i单位在县公路交通应急指挥部的统一领导下开展工作,积极参与应急救援工作,完成指挥部交办的各项工作任务。县委宣传部:配合事件调隹处理部门及时发布权威信息,指导县级媒体做好公路交通突发事件的新闻报道、解释疑惑、澄清事实和谣言等舆论引导工作,配合做好相关舆情信息处置工作等。县委网信办:负贡指导有关部门做好公路交通突发事件网上宣传引导和舆情处置工作,加强应对公路

13、交通突发事件知识技能的网上宣传,依法依规查处屏蔽网上相关违法不良信息。县发改委:积极对接上级部门,子取公路突发事件重点项目投资,并做好协调和衔接工作。县教科局:负先指导教育系统公路交通的安全预防工作,做好学率及家长在公路交通事故方面的教育宣传工作。县经贸局:协调配合有关部门和单位做好应急处置与救援所需部分生活必需品的供应。县公安局:负货事故现场警戒和治安保障,负贡交通管制、处置交通事故、疏导交通、维护交通秩序,保障道路交通安全:必要时负责组织人员撤感或物资转移。县民政局:按照规定将符合条件的受伤人员及遇难者家属纳入社会救助范围:协助相关部门做好亡故人员的遗体接运:协助相关部门做好善后处理工作。

14、县财政局:负货公路交通突发事件应急处置与救援工作中由县级财政承担的经费保障和监督管理工作0县人社局:负贡为公路交通突发事件中遭受事故伤害的救援人按照工伤保险条例的规定,进行工伤认定和劳动能力鉴定,并由工伤保险基金与用人单位共同为已参加工伤保险的救援人员支付工伤保险待遇。县资源规划局:协助有关部门做好公路交通沿线地质灾宙应急技术支探工作,及时提供地质灾害的预警预报信息:组织和指导做好突发地质灾害应急调查:监督地班灾害防治措施落实:做好灾后恢复公路交通的用地保附工作.县住建局:负贡协调具有相应资质的房屋安全鉴定机构依据相关规定对受公路交通事故影响的公路沿线的房屋建筑物进行房屋安全鉴定,负责协调产权

15、单位组织抢修损毁的燃气管道等设施,保障燃气的正常供应。县交通局:负货组织应急调杳、核查公路交通突发事件发生的时间、地点、规模、潜在威胁、影响范围以及诱发因素:实时掌握突发事件动态,及时分析、预测发展趋势:根据突发事件变化及时提出应急防范的对策、措施并报告县公路交通应急指挥部:组织实施公路应急治理项目:组织公路应急运力;指导灾后公路交通恢史重建工作0县水务局:负货提供与公路交通突发事件有关的县内主要河道的水情,指导事发地做好因公路交通突发事件引发的与水利有关的次生灾害的处置工作。县文旅体育局:负贡组织险情区域旅游团队的安置与疏散工作,保障游客安全。县卫健局:组织林调医疗卫生资源,在公路交通突发事件中开展伤病员现场救治、转运和医院收治工作,统计医疗机构接诊救治伤病员情况:做好伤病员的心理援助:及时统计伤m数量和医疗救治情况“县应急管理局:统筹协调其他应急救援力量,协助公路交通突发事件的应急处巴工作:指导事发地受公路交通突发事件膨响的生产经营单位做好生产安全事故的预防工作:协助做好因公路交通突发事件引发的生产安全事故的抢险救援工作:负货组织协调县公路交通突发事件应急救援所需救灾物资的储备、发放工作:负货灾害期间应急救灾物资的紧急调运:参与因公路交通突发事件引发的生产安全事故的调查工作。县市场监管局:

展开阅读全文
相关资源
猜你喜欢
相关搜索

当前位置:首页 > 建筑/环境 > 岩土与地质勘察

copyright@ 2008-2023 1wenmi网站版权所有

经营许可证编号:宁ICP备2022001189号-1

本站为文档C2C交易模式,即用户上传的文档直接被用户下载,本站只是中间服务平台,本站所有文档下载所得的收益归上传人(含作者)所有。第壹文秘仅提供信息存储空间,仅对用户上传内容的表现方式做保护处理,对上载内容本身不做任何修改或编辑。若文档所含内容侵犯了您的版权或隐私,请立即通知第壹文秘网,我们立即给予删除!