群体食物中毒现场应急处置措施.docx

上传人:p** 文档编号:1185012 上传时间:2024-09-20 格式:DOCX 页数:3 大小:14.04KB
下载 相关 举报
群体食物中毒现场应急处置措施.docx_第1页
第1页 / 共3页
群体食物中毒现场应急处置措施.docx_第2页
第2页 / 共3页
群体食物中毒现场应急处置措施.docx_第3页
第3页 / 共3页
亲,该文档总共3页,全部预览完了,如果喜欢就下载吧!
资源描述

《群体食物中毒现场应急处置措施.docx》由会员分享,可在线阅读,更多相关《群体食物中毒现场应急处置措施.docx(3页珍藏版)》请在第壹文秘上搜索。

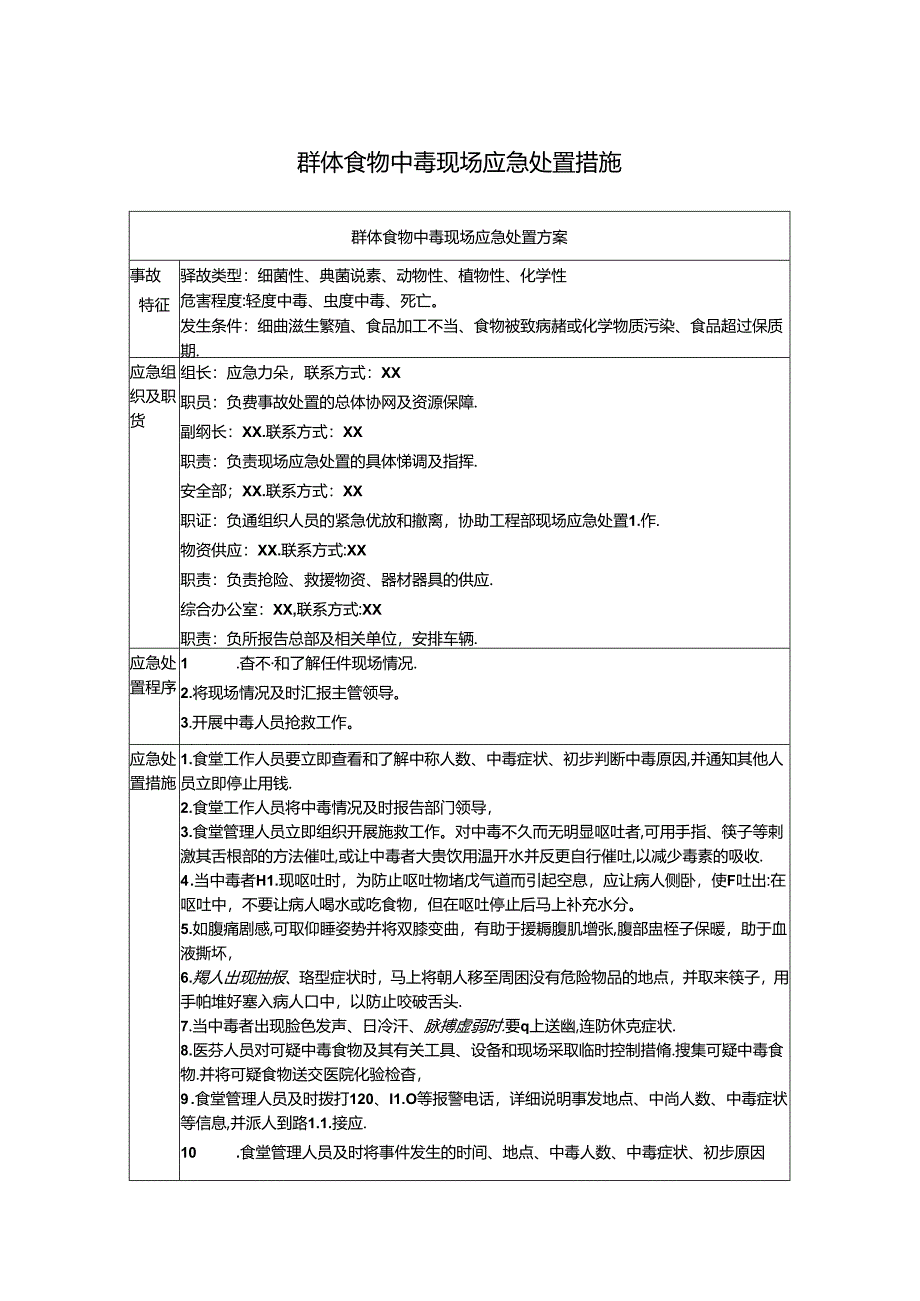
1、群体食物中毒现场应急处置措施群体食物中毒现场应急处置方案事故特征驿故类型:细菌性、典菌说素、动物性、植物性、化学性危害程度:轻度中毒、虫度中毒、死亡。发生条件:细曲滋生繁殖、食品加工不当、食物被致病赭或化学物质污染、食品超过保质期.应急组织及职货组长:应急力朵,联系方式:XX职员:负费事故处置的总体协网及资源保障.副纲长:XX.联系方式:XX职责:负责现场应急处置的具体悌调及指挥.安全部;XX.联系方式:XX职证:负通组织人员的紧急优放和撤离,协助工程部现场应急处置1.作.物资供应:XX.联系方式:XX职责:负责抢险、救援物资、器材器具的供应.综合办公室:XX,联系方式:XX职责:负所报告总部

2、及相关单位,安排车辆.现场安全保卫:各工区主任及现场技术员职员:鱼贵如织保A人员对事故现场划定警戒区,阻止与救援无关人员进入现场,应急处置程序1 .杳不和了解任件现场情况.2 .将现场情况及时汇报主管领导。3 .开展中毒人员抢救工作。4根掘现场情况及时报警.应急处置措施1 .食堂工作人员要立即查看和了解中称人数、中毒症状、初步判断中毒原因,并通知其他人员立即停止用钱.2 .食堂工作人员将中毒情况及时报告部门领导,3 .食堂管理人员立即组织开展施救工作。对中毒不久而无明显呕吐者,可用手指、筷子等剌激其舌根部的方法催吐,或让中毒者大贵饮用温开水并反更自行催吐,以减少毒素的吸收.4 .当中毒者H1.

3、现呕吐时,为防止呕吐物堵戊气道而引起空息,应让病人侧卧,使F吐出:在呕吐中,不要让病人喝水或吃食物,但在呕吐停止后马上补充水分。5 .如腹痛剧感,可取仰睡姿势并将双膝变曲,有助于援耨腹肌增张,腹部盅桎子保暖,助于血液撕坏,6 .羯人出现抽报、珞型症状时,马上将朝人移至周困没有危险物品的地点,并取来筷子,用手帕堆好塞入病人口中,以防止咬破舌头.7 .当中毒者出现脸色发声、日冷汗、脉搏虚弱时.要q上送幽,连防休克症状.8 .医芬人员对可疑中毒食物及其有关工具、设备和现场采取临时控制措脩.搜集可疑中毒食物.并将可疑食物送交医院化验检杳,9 .食堂管理人员及时拨打120、I1.O等报警电话,详细说明事

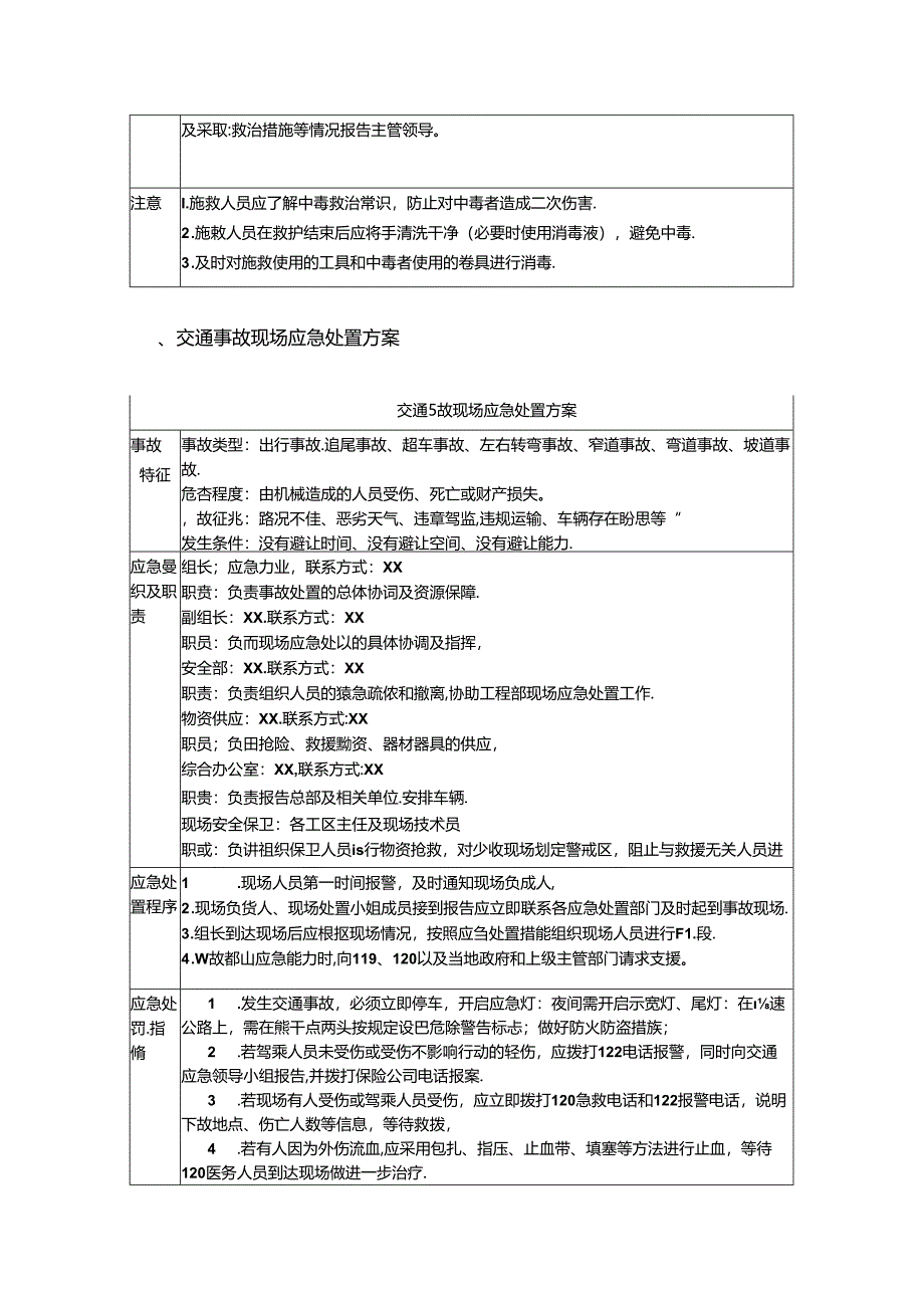
4、发地点、中尚人数、中毒症状等信息,并派人到路1.1.接应.10 .食堂管理人员及时将事件发生的时间、地点、中毒人数、中毒症状、初步原因及采取:救治措施等情况报告主管领导。注意I.施救人员应了解中毒救治常识,防止对中毒者造成二次伤害.2 .施敕人员在救护结束后应将手清洗干净(必要时使用消毒液),避免中毒.3 .及时对施救使用的工具和中毒者使用的卷具进行消毒.、交通事故现场应急处置方案交通5故现场应急处置方案事故特征事故类型:出行事故.追尾事故、超车事故、左右转弯事故、窄道事故、弯道事故、坡道事故.危杏程度:由机械造成的人员受伤、死亡或财产损失。,故征兆:路况不佳、恶劣天气、违章驾监,违规运输、车

5、辆存在盼思等“发生条件:没有避让时间、没有避让空间、没有避让能力.应急曼织及职责组长;应急力业,联系方式:XX职贲:负责事故处置的总体协词及资源保障.副组长:XX.联系方式:XX职员:负而现场应急处以的具体协调及指挥,安全部:XX.联系方式:XX职责:负责组织人员的猿急疏侬和撤离,协助工程部现场应急处置工作.物资供应:XX.联系方式:XX职员;负田抢险、救援黝资、器材器具的供应,综合办公室:XX,联系方式:XX职贵:负责报告总部及相关单位.安排车辆.现场安全保卫:各工区主任及现场技术员职或:负讲祖织保卫人员is行物资抢救,对少收现场划定警戒区,阻止与救援无关人员进入现场.应急处置程序1 .现场

6、人员第一时间报警,及时通知现场负成人,2 .现场负货人、现场处置小姐成员接到报告应立即联系各应急处置部门及时起到事故现场.3 .组长到达现场后应根抠现场情况,按照应刍处置措能组织现场人员进行F1.段.4 .W故都山应急能力时,向119、120以及当地政府和上级主管部门请求支援。应急处罚.指脩1 .发生交通事故,必须立即停车,开启应急灯:夜间需开启示宽灯、尾灯:在速公路上,需在熊干点两头按规定设巴危除警告标忐;做好防火防盗措族;2 .若驾乘人员未受伤或受伤不影响行动的轻伤,应拨打122电话报警,同时向交通应急领导小组报告,并拨打保险公司电话报案.3 .若现场有人受伤或驾乘人员受伤,应立即拨打12

7、0急救电话和122报警电话,说明下故地点、伤亡人数等信息,等待救拨,4 .若有人因为外伤流血,应采用包扎、指压、止血带、填塞等方法进行止血,等待120医务人员到达现场做进一步治疗.5,若有人被困无法进行救治,应立即拨打119报警电话,说明情况,等待救援同时,利用现场工具,尝试自救。6.若现场发生火灾,应立即拨打119报警电话,说明情况,等待救援,同时根据现场火势,可利用现场灭火器材进行灭火.注意1.及时报案.2 .做好防火防爆措施,3 .受伤者无法从车内下车时,设法将其移出,避免二次受伤。4 .现场保护:做好现场原始状态,车辆、人员、料布、遗留物、放落物等不得随意HI位置.为现场抢救伤员必须移动位置的,应做好原始位1标记,不得故意破坏、在交警部门未到达之前,可用绳索等设置警戒线,以保护现场.5 .配合处理:当少人必须如实向公安交通管理机关陈述十发经过,不得胞瞄,歪曲交通事故的贞实情况,枳极配合协助交警部门做好事故处理和善后工作,井听后处理.

展开阅读全文
相关资源
猜你喜欢
相关搜索

当前位置:首页 > 行业资料 > 公共安全/安全评价

copyright@ 2008-2023 1wenmi网站版权所有

经营许可证编号:宁ICP备2022001189号-1

本站为文档C2C交易模式,即用户上传的文档直接被用户下载,本站只是中间服务平台,本站所有文档下载所得的收益归上传人(含作者)所有。第壹文秘仅提供信息存储空间,仅对用户上传内容的表现方式做保护处理,对上载内容本身不做任何修改或编辑。若文档所含内容侵犯了您的版权或隐私,请立即通知第壹文秘网,我们立即给予删除!