16 室内冰雪活动场所消防安全风险自查检查指南.docx

上传人:p** 文档编号:1187160 上传时间:2024-11-24 格式:DOCX 页数:7 大小:26.97KB
下载 相关 举报
16 室内冰雪活动场所消防安全风险自查检查指南.docx_第1页
第1页 / 共7页
16 室内冰雪活动场所消防安全风险自查检查指南.docx_第2页
第2页 / 共7页
16 室内冰雪活动场所消防安全风险自查检查指南.docx_第3页
第3页 / 共7页
16 室内冰雪活动场所消防安全风险自查检查指南.docx_第4页
第4页 / 共7页
16 室内冰雪活动场所消防安全风险自查检查指南.docx_第5页
第5页 / 共7页
16 室内冰雪活动场所消防安全风险自查检查指南.docx_第6页
第6页 / 共7页
16 室内冰雪活动场所消防安全风险自查检查指南.docx_第7页
第7页 / 共7页
亲,该文档总共7页,全部预览完了,如果喜欢就下载吧!
资源描述

《16 室内冰雪活动场所消防安全风险自查检查指南.docx》由会员分享,可在线阅读,更多相关《16 室内冰雪活动场所消防安全风险自查检查指南.docx(7页珍藏版)》请在第壹文秘上搜索。

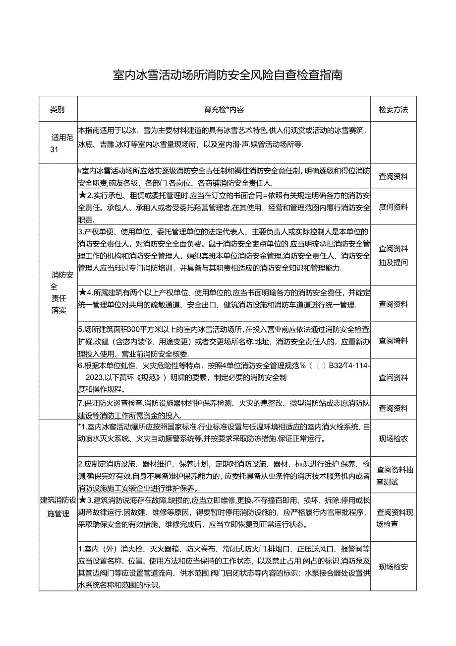
1、室内冰雪活动场所消防安全风险自查检查指南类别育充检*内容检妄方法适用范31本指南适用于以冰、雪为主要材料建道的具有冰雪艺术特色,供人们观赏或活动的冰雪赛筑,冰底、吉雕.冰灯等室内冰雪量现场所,以及室内滑声.娱曾活动场所等.消防安全责任落实k室内冰雪活动场所应落实逐级消防安全责任制和褥住消防安全竟任制,明确逐级和得位消防安全职责,碗友各级,各部门.各岗位、各商铺消防安全责任人.查阅资料2.实行承包、租赁或委托管理时.应当在订立的书面合同=依照有关规定明确各方的消防安全责任。承包人、承租人或者受委托羟营管理者,在其使用、经营和管理范囹内覆行消防安全职责.度何资料3.产权单便、使用单位、委托管理单位

2、的法定代表人、主要负责人或实际控制人是本单位的消防安全责任人,对消防安全全面负费。鼠于消防安全吏点单位的.应当明琉承担消防安全管理工作的机构和消防安全管理人,娟织宾班本单位消防安金管理,消防安全责任人、消防安全管理人应当珏过专门消防培训,并具备与其职责相适应的消防安全知识和管理能力.查阅资料抽及提问4.所属建筑有两个以上产权单位、使用单位的,应当书面明瑜各方的消防安全费任,并碇定统一管理单位对共用的疏散通道、安全出口、健筑消防设施和消防车道道迸行统一管理.查阅资料5.场所建筑面积300平方米以上的室内冰雪活动场所,在投入营业前应依法通过消防安全检查。扩疑,改建(含宓内装修、用途变更)或者交更场

3、所名称.地址、消防安全责任人的,应重新办理投入使用、营业前消防安全核委.查阅埼料6.根据本单位虬惟、火灾危险性等特点,按照4单位消防安全管理规范()B32T4114-2023,以下黄环规范)明啸的要素,制定必要的消防安全制度和操作规程。查问资料7.保证防火巡查检查.消防设施器材缗护保养检测、火灾的患整改、微型消防站或志愿消防队建设等消防工作所需资金的投入.查阅资料建筑消防设施管理*1.室内冰窖活动爆所应按照国家标准.行业标准设置与低温环境相适应的室内消火栓系统、自动喷水灭火系统、火灾自动撅警系统等,并按要求采取防冻措施.保证正常运行。现场检衣2.应制定消防设施、器材维护、保养计划,定期对消防设

4、施、器材、标识进行维护.保养、检测,确保完好有效.自身不具备雉护保养能力的,应委托具备从业条件的消历技术服务机内或者消防设施施工安装企业进行维护保养。查阅资料抽查测试3.建筑消防说海存在故障,缺损的,应当立即维修,更换,不存撞百即用、损坏、拆除.停用或长期带故律运行.因故建、维修等原因,得要暂时停用消防设施的,应严格履行内雪审批程序,采取瑞保安金的有效措施,维修完成后,应当立即恢复到正常运行状态。查阅资料现场检查1.室内(外)消火栓、灭火器箱、防火卷布、常闭式防火门.排烟口、正压送风口、报警阀等应当设置名称、位置、使用方法和应当保持的工作状态,以及禁止占用.阕占的标识.消防泵及其管边阀门等应设

5、置管道流向、供水范围.阀门启闭状态等内容的标识:水泵接合器处设置供水系统名称和范围的标识。现场检安5、室内消火检箱内设备应当齐全、完好,不辨图占、连岩消火检.不得在消火检箱内堆放杂物.现场检查6、商品、展品、货柜、广告箱牌、生产设备等不得影响防火门、防火卷帘、室内消火枪灭火剂喷头、挣烟口和送风口,火灾探测器,手动火灾报替按钮,声光报警装置等消防设格的正常使用,不得在防火门、防火段布下方及为例各0.3米范囹内堆放物品.现场检专7、消防设施的电源开关、管道控制阀门,均应处于正常运行位置。对需要保持常开或者常闭状态的耳门,应采取铅封,锁具固定等限位指施。现场检查8.设置百动消防设燧的,每月应至少选行

6、一次单项功能检查.每年应至少进行一次联动检查和全面校测。查阅资料安全疏散管理*1.疏敬门庄向疏散方向开启,不得使用卷帝门、转门、吊门、恻拄门作为疏散门,不得旗意改变疏散门的开启方向,不得戏少疏儆樱梯、安全出口的效费和宽度。现场检查2.安全出口.破敢通道、疏散门应谀置禁止锁讲、堵塞、占用等内容的标识.常闭式防火门、电幡应设置“常闭式防火门应保林常闭”、“如遇火灾严禁乘坐电梯”等标识.现场检查3.疣散通道.安全出口.楼梯间应保持帽逋,不得堆放易塔可燃与品、领闭出口、设置弟博物,线睇间及前室内不得设置烧水同、配电柜.可燃材料健藏室、垃圾逆、影响疏儆的凸出物或其他障碍物.疏散门内外1.4米范图内不得设

7、置增步。现场检查1.常闭式防火门应保持常闭.闭门器,顺序器应完好有效。常用疏散逋造、货物运送通道、安全出口处的疏散门条用常开式防火门时,应设置自动和手动关闭袋置,并保证发生火灾时自助关闭.现场检度5.疏侬门、疏散通道及其尽堵墙无上不得有钱面反光类材料遮扬.误导人员视线等影响人员安全疏取行动的装饰甥,疏散通道上空不得悬挂可能遮挡人员视线的物体及其他可燃物。现场检衣6.应急照明灯、遹收指示标志.应急广拣应完好有效,不得被遮挡,发生损坏时,应及时维修或更换。疏散指示标志应采用灯光理,不得采用蓄光型。现场检查7.每层外墙的窗口、阳台等部住不得设置影响逃生和灭火款援的金属的栏,确需设置时,应能从内部易于

8、开启。现场检查8.安全出口.部依通道.疏侬楼梯间不褥安装糖栏,人员导流分隔区应当有在火灾时自动开启的门或可易于打开的栏杆.现场检查9.各楼层疏散楼榜入口处的明显位置应当设置木层的楼层显示、安全琉散指示图,标明城欣路线、安全出口和疏散门,人员所在位置和必要的文字说明。现场检查10.设置门禁系统的疏散门,应保证火灾时能从内部易于打开,并在显著位置设置解目的找示和使用标识。现场检查抽查测试I1.营业高峰期间,应制定人员限流措施.现场检查灭火、应急救援设施售理1.消防车通道的净宽度和净空高度均不得小于4米.现场检查2.消昉率逋逋、消防车登南操作场地应当施划标识、标线并设置禁止占用的标识.不存在消防车通

9、道、消R车暨高作立场地、防火何更等设置停车泊位,构筑物、固定幅高桩等障碍物,不得在消防车通道上方、登高操作场地设近妨得消防车作业的架空管城、广告牌.装饰、树木等理碍物.现场检查3.户外广告牌,外装饰不得采用易燃可燃材料制作,不得改变或破坏建就立面防现场检查火构造.空筑外墙上的灭火救援窗、灭火效援破拆口不得裱遮挡.室内外的相应位置应当有明显标识.1.不再埋压、图占、遮挡室外消火栓、消防水泵接合器.室外消火检、消防水泵接合器两例沿道路方向各2米范朋内不得有影喃其正常笠用的障碍物或停放车辆。现场检查消防安全IE点部位管理1.应当将室内冰雪活动区、休息准备区.可燃物品仓隼(倩藏室,储油回、用房、电动自

10、行车停板充电场所等容易发生火灾以及发生火灾时会产IE危及人身和国产安全的部位,以及变配电站(室)、发电机房.不间断电海室,制冷机房、空调机房,通信设备机房,消防水泵房,消防控制室.固定灭火系统的设各房,防排烟风机房等发生火灾对消防安全有更大影晌的部位确定为消防安全重点部位.现场检查2.消防安全重点部位应设置咫显的标识,落实特殊防范和重点管控措施,不得占用消防安全重点肆位或在内部堆放杂物。查阅档案现场检查3.液秋制冷机房和制冷控制室应当按照要求耒用防火箱母、甲圾防火门,甲或防火窗等与其他区域进行防火分隔.井应设篁可满足自然通风的外门窗或事故排风机。制冷作业工作人员应熟悉制冷工艺火灾风险,熟缘掌握

11、应急处置程序和消防设施使用方诙。现场检查1.支配电室与其他场所毗邻叱应满足1.火分隔要求。配电室内消防谀旅设备的配电柜、配电箱应当有区别于其他配电装置的明显标识.现场检杳5.场所产萦生产、储存易谈易爆危险希品.确需使用时,应根据苗求泯量使用,存储量不用超过1天的用I1.存储场所的相关要求应符合CB50016然筑设计防火规范相关规定,并应在不使用时及.时清除,且应由专人管理、鳌记。现场检查用火用电安全管理).电气焊工、电工应当持江上岗。电工应能正魂区分消防配电和非消防史电线路,熟练*提消防电源正常工作的操作和切断非消防电源的技能.查传档案抽查询问*2.对动用明火实行严格的消防安全管理,管业期间禁

12、止动火施工。因转殊情况需要造行电焊.线谆、场割等明火作业的.动火部门和人员应当按照用火管理制度办理审批手续,落实现就扶护人,清除动火区域的易燃、可燃物.配置消防器材,在瑙认无火灾危险后方可动火施工.动火施工人员应当建守消防安全鲂定,并落实相应的消防安全指施,两个以上单位共同使用的建筑物局部施工需要使用明火时,施工单位和使用单位应当共同采取措施.将施工区和使用区进行防火分F.查阅档案现场检查3、遹往冰穹区域的穿堂、衣帽问.休息区、集伏区等欺务区不得使用明火;制冷机房内不得采用明火取磴:冰雪区域不得迸行明火表演:建筑内不得吸烟。现场检查*4.电气线路数设*电气设备安装和城修应当符合标准要求和操作规

13、程.正电箱(柜)不得零地并接、螺栓压接、多浅较接,不得有外芯带电割分.不得带负卷检.合同.不得使用未经产品质量认证的电信或移动插持,不得私拉乱接电气线路,擅自用加用电设备。现场检查5.配电线路敷设在冈顶、吊顶内时,需采取穿金属导管或采取豺闭式金属糖盒保护,金属导管或封闭式金牌槽余采取包厦防火材料或除刷防火漆料的保护措施:直接敷设或鬟越保温材料时,应穿阻燃管:电源播座.照明开关不得直接安装在可燃材料上.现场检安6.电热汀取暖器.暖风机.对流式电暧器.电热膜取暖器等取暖设备的无电回路应设置与电气取暖设备匹配的短路、过我保护装置.现场检查7、制冷机房和泳雪活动区域等不得使用卤鸨灯等高温黑明灯具.靠近

14、可燃物的现场检查电器.应杲取隔热、极热等防火保护括施。各种灯具电高窗帘、幕布、布景等可助物不等小于0.5米.8、定期对制冷机、迨雪机.洒水率、除冰车等用电设备及电气线路定期检修,严慈超负荷运行。每日营业结束时.应当切断非必要电源。查阅档案9.单位举办大型活动需临时增加用电负荷时,应当委托专业机构迸行用电安全检测。杳阅档案10、电动自行车及其蓄电池不野在公共门厅、疏散走道、楼梯间、安全出口、消防车遇道停放、充电.不徉违反用电安全要求私拉电线或插座迸行充电。使用观光车、电瓶车.区间摆渡车,平衡车等应在指定安全区域充电。现场检查11.员工使用电动自行车较多的场所,应当设置集中存故和充电场所,并宜独立

15、设置在室外,与速筑保抖安全距离,配备必要的消防设施.确雷设置在窿筑内的,应与其他部分进行防火分隔,充电没法应其冬充满自动断电、定时断电,充电故障自动断电以及过我*短路、漏电保护等功能.现场检查消防控制室管理1.统一管理单位应指定专人负责消防控制室日常管理,值班人员应当持正上岗.实行每日24小时不间断值班制度,每班不得少于2人.查阅档案2.消防控制室值班人员应掌握窿筑基太情况,消防设箱设置情况,消号控制室设施谀各操作规程,火壑、故漳应急欠置程序和要求,济1.桧制室倒把记录表填写要求.查阅档案抽衣提问3.消防控制室施笠人员值班期可,应程时检在消防控制室设帝设各运行情况.确保火灾自动报瞥系统、自动灭火系统和其他联动控制设备处于正常工作状态。确队发生火灾的,应将消防舞动控制设备置于自动控制状态,同时拨打“119”火警电话报警.启动灭火和应急琉散箱案.并报告消防安全责任人。查境档案现场检衣4、消防控制宓内不得存放与消防控制室值JS无关的物品,不分对消防控制室报警控制设备的喇吹、蜂鸣6警声光报警落件迸行褪蔽、堵塞、甑线、旁谿等操作.现场检安5.消防控制室内应配备消防设备用房.通往屋项和地下室等通道门锁钥整,防火

展开阅读全文
相关资源
猜你喜欢
相关搜索

当前位置:首页 > 办公文档 > 工作总结

copyright@ 2008-2023 1wenmi网站版权所有

经营许可证编号:宁ICP备2022001189号-1

本站为文档C2C交易模式,即用户上传的文档直接被用户下载,本站只是中间服务平台,本站所有文档下载所得的收益归上传人(含作者)所有。第壹文秘仅提供信息存储空间,仅对用户上传内容的表现方式做保护处理,对上载内容本身不做任何修改或编辑。若文档所含内容侵犯了您的版权或隐私,请立即通知第壹文秘网,我们立即给予删除!