2024-2025学年浙江省义乌市重点达标名校初三下学期第二次阶段性考试综合试题含解析.docx

上传人:p** 文档编号:1188187 上传时间:2024-11-24 格式:DOCX 页数:17 大小:183.41KB
下载 相关 举报
2024-2025学年浙江省义乌市重点达标名校初三下学期第二次阶段性考试综合试题含解析.docx_第1页
第1页 / 共17页
2024-2025学年浙江省义乌市重点达标名校初三下学期第二次阶段性考试综合试题含解析.docx_第2页
第2页 / 共17页
2024-2025学年浙江省义乌市重点达标名校初三下学期第二次阶段性考试综合试题含解析.docx_第3页
第3页 / 共17页
2024-2025学年浙江省义乌市重点达标名校初三下学期第二次阶段性考试综合试题含解析.docx_第4页
第4页 / 共17页
2024-2025学年浙江省义乌市重点达标名校初三下学期第二次阶段性考试综合试题含解析.docx_第5页
第5页 / 共17页
2024-2025学年浙江省义乌市重点达标名校初三下学期第二次阶段性考试综合试题含解析.docx_第6页
第6页 / 共17页
2024-2025学年浙江省义乌市重点达标名校初三下学期第二次阶段性考试综合试题含解析.docx_第7页
第7页 / 共17页
2024-2025学年浙江省义乌市重点达标名校初三下学期第二次阶段性考试综合试题含解析.docx_第8页
第8页 / 共17页
2024-2025学年浙江省义乌市重点达标名校初三下学期第二次阶段性考试综合试题含解析.docx_第9页
第9页 / 共17页
2024-2025学年浙江省义乌市重点达标名校初三下学期第二次阶段性考试综合试题含解析.docx_第10页
第10页 / 共17页
亲,该文档总共17页,到这儿已超出免费预览范围,如果喜欢就下载吧!
资源描述

《2024-2025学年浙江省义乌市重点达标名校初三下学期第二次阶段性考试综合试题含解析.docx》由会员分享,可在线阅读,更多相关《2024-2025学年浙江省义乌市重点达标名校初三下学期第二次阶段性考试综合试题含解析.docx(17页珍藏版)》请在第壹文秘上搜索。

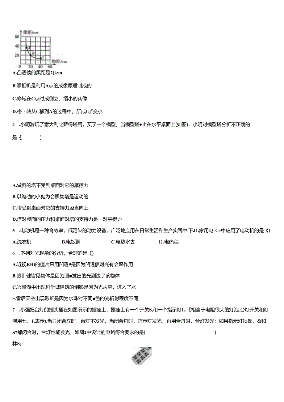
1、A.凸透债的黑距是2(kmB.照相机是利用A点的成像原理制成的C.修域在C点时成倒立、缗小的实像D.格效从C移到A的过程中,所成Uj变小4 .小明游玩了意大利比萨得塔后,买了一个模型,当模型塔止在水平桌面上(如图),小明对模型塔分析不正确的是)A.做斜的塔不受到桌面对它的摩擦力B.以跑动的小狗为会照物塔是运动的C.塔受到桌面对它的支持力竖直向上D.塔对桌面的压力和桌面对塔的支持力是一对平得力5 .电动机是一种育效率,低污染的动力设备,广泛地应用在日常生活和生产实践中.下J1.家用电中应用了电动机的是)A.洗衣机B.电饭铜C.电热水去I).电热毯6 .下列对光现象的分析,合理的是)A.近视RHt

2、的值片采用凹透9是因为凹透债对光有会聚作用B.眼健皆见物体是因为眼发出的光到达了该物体C.兴隆湖中出现科学城建筑的倒影是因为光从空,进入了水.雷后天空出现彩虹是因为水珠对不同色的光折射程度不同7 .小强把台灯的插头插在如图所示的插座上,搦座上有一个开关S,和一个指示灯1.,相当于电阻很大的灯泡.台灯开关和灯泡用七、1.表示).当只闭合立时,台灯不发光,当闭合舟时,指示灯发光,再用合舟时,台灯发光;如果指示灯损探,&和S?都闭合时,台灯也能发光,如图2中设计的电路符合要求的是()林S;r11117三1.1ES3A.某中学生的身育是167mm8 .某中学生的身体是60NC.成年人止站立时对地面的压

3、强大约是2x10,PaD.人体的正常温度是33C9冰米运动员的鞋底一只是蜜料的,另一只是糊收的.他滑行时,相收底的鞋比堡料底的鞋受到的摩接力大.如图,他用b*W冰面后,只用a脚向右清行,可以确定的是)A.滑行时冰对a喔的摩擦力向右B.电冰时冰对健的摩擦力向左C. a鞋底是横股会滑得更远D. a鞋底是融料会滑更远10.如图吹,时纸条向上H,这个实验现象揭示的物现原理,在下列四个事例中得到应用的是孔明灯大飞机二、9ffiS(本大题包括7小黑,每小题2分,共14分)H.有时太阳还在地平线下面,我们就能着到它,这是因为太阳光发生了现象.12 .击戢时,Jtt皮得越黑,摄动越快,声看的KU*.击鼓的力量

4、越大,鼓皮的H.声响亮.13 .观察图中弹簧翼力计的示数,可以知道使用这料滑轮可以改变,不能.M.小李用力将足球向空中,这主*说明力可以改变物体的;同时小李的“有南感,这说明力的作用是一的.以地面为参照物,此时足球是一的(选填“运动”“静止”)15. (2017黔西南卷)在烈日当空的海边玩耍,你会发现沙子1U%而海水却是出京的.这是因为的比然容较大,当沙子和水同时按爻相同的阳光照射时,的度升高得更快的故.16. 2016年我国两名宇航员景海和陈冬在天宫2号太空实验室度过了I个月,打破了中B1.执行太空任务的量长记录.2016年10月17日7时30分,中国在酒泉卫星发射中心使用长征二号FY1.1

5、.运就火倩成功将神舟十一号人飞JIBit入太空.火脩在加速升空的过程中,动能机能.(逸*交大”克小”或“不交”)神舟十一号入轨后,经历5次交轨,到达与天宫二号相同的393公里高的轨道效周运动(曲线运动),此时神舟十一号受力(选填平Ir或不平神).航天员在工作之余,还当起了“菜农”.种起了生菜.种子发芽后.Ii蛤生菜提供光照.白色灯光由红、量和三种色光混合而成.天育二号有一料神奇的“A#炉“,如图所示,量大功率不到200W,却可将炉加热到IMoC,若炉子正常工作30s,消耗的电能不超过Ji若炉子将嬉点为660C的馅加桅E800G的正确反映变化过程的图象的是下图中的(选*甲“则乙”).“A#炉的总

6、质M20kg,在地球表面将它平放在水平地面上时与地面接触面积为02nR此时炉子对地面的压量是Pu.若卫星工作电路板中有两个电阻R1.=IOa、R2=ISS1.它申联后接入IoV的电路中,则相同时间内产生的恿量之比Q”Qi=,K消耗的电功率P尸W.此时K两*的电压对人体来说(选填“属于或“不属于D安全电压.17 .如图甲所示,两个灯泡串联在电踣中,电源电压为6V,I”的定电压为3V,1.z的怩电压为2V.通过两个灯港的电流与其两电压的关系如BB乙所示.闭合开关后,当滑动受阳叁的滑片滑至中点时,其中一个灯泡正常发光,另一个不损坏.正常发光的小灯泡是其孽定功率为一W,滑动受阻A的量大限值是一.三、作

7、图、实段与探加(本大J包括5小题,共34分)18 .在如图所示的电路中,有一根导线尚未凰%请用落线代普导线补上.要求,闭合电S,将滑动受用器的滑片P向a*移动.小灯更亮.19 .如图所示,放在小车上的木块Ie小车一起在水平面上做匀速直线运动,请作出木块所受力的示意图.(图中O点为木块的重心)20 .小明在做“费定小灯泡定功率”的实验时,电(电压6V,待亮小灯泡的定电压为-2.2V-和-3.8V-中的一个.TA1.AH(I)如图甲所示,正H连按电Bb规范掾作,闭合开关,发现小灯泡发光较喑,电诲表、电压表示数如图乙所示.M此时通过小灯博的电流A.根M1.电压表示敷以及小灯泊的亮度,可以叉断小灯泡的

8、定电压为V.(2)心实殴,小明发现电压表(15量程损坏,03V直程克好.在不更换电压表的情况下,他想了一个巧妙的办法,对所连接的电跻进行了i1.1.整后闭合开关,调鳖交阻4的港片位,当电压表示皴为一、时,小灯泡正常发光,此时滑动支阻IMr片的位恰好在中点上.小灯泡的喉功率为w.21.操究“浮力大小与鼻It因素有关的实险时,如J图所1示,依次将体枳为I(Mkm的物体量厦漫入某液体中(液体未溢出方根据实孙8图绘制了能力计的示数F与物体的下表面浸入液体中的深度h的关系图象如图2所示.S=10Nkg)PaPPaPPtPPi分析BB2发现,物体浸没在液体BCd图2图3中后,,力计示数不再变化,说明浸没在

9、液体中的物体所受的浮力大小与(选埃“物体体积”或“推开液体体积”)有关.物体密度为gcm,若把该物体宣接放入此液体中,静止时物体受到客署底的支持力F3N.当h=4cm,物体受到浮力为N,下表面所受压强为Pa1.要个过程,物体下表面所受液体压量P与其浸入液体中深度h的关策图氨应该是图3中的.将容叁中液体更换为水,发现当物体浸没时酒力计的示效大于浸没在原来液体中时的示效,说明浸在液体中的物体所受浮力大小还与有关.22.小华同学为了探究“电湾与电阻的关系”,她在学校实验室找来了如下一些实3叁材I学生电源,电滤表、电压表各一只,一个开关,限值分别为106、20S、50。的定值电限各一,规格为*201的

10、滑动支阻一个,导线若干.连接了如图甲所示的实验电咯T情你用第战代导线,将飨未完成的实物电路连接完整.求,清片P向八*移动时,电流表示数交大,且导线不得交叉)在连接电路时,她直将开关电路连接完整后,小华阈合开关S,维发现电流表有示数,电压表的指针健转角度假大,小华嫌作中存在的幡误是.故障排除后,小华移动滑动受阻器的滑片P,使电压表示数为2V,读出电源表示数.著开开关S.也拆下IOa的电阻,换成阻值为20的电阻1#续实3,闭合开关S,电压表示数如图乙所示,其示数是一_V.此时触应将滑动交阻号的冷片P向(选填“A”或“8”)*移动,当电压我的示数为V时,才能记录电流衰的示数.当小华换用50S的电阻廉

11、接实验时,无论怎样移动滑动变阻0的滑片P,暂无法使电压表示数达到实险勇求的值.你认为出现该现象的履因可能是A.滑动受阻舞的阻值太大B.电压衰程选小了C.滑动受阻导的阻值太小1).滑动交阻器烧坏了小华解决了该问J后,完成了实I1.将收集到的多组数据记录在先设计好的下表中.加设计的表格中存在的不足之处是,分析下表中的实3JHI,绻能得出的结怆是.实验次数UR/12100.2022200.1032500.04四、计第超(本大题包括2小题,共22分.解答时应写出必要的文字说明、公式和要的演算步,只写出后答案的不能得分)23 .如图所示,用细纨将正方体A和物体B相连放入水中,两物体A止后恰好悬浮,此时A

12、上表面到水面的高度差为0.12m.已知A的体积为1.0XIam,所受力为8N:B的体飘为051.(PmS,水的密度pT.0Q*gmR取IONZkg.A上表面所受水的压S1.B所受工力大小I蝴线对B的拉力大小.24 .如BH所示,电源电压为6V,小灯泡标有yvi6”的字样,定值电阻RTo,不考虑过度对灯隹电阻的彩叫滑动支阻上标有F20,1.V字样.求:(1)小灯泡的电阻为多大?(2)若只闭合S,S1.时,要使电IS濡耗的功率小,此时滑动受阻器的滑片成向鼻*移动?此时消耗小功率是多少W?(3)若电流表的窝落B1.为(06A,电压表的IMHe围为03V,当只闭合S与S1.时,在不损坏用电外的首类下,

13、求滑动受阻导的取值范国.参考答案一、本大题包括10小J1.,每小题3分,共30分.在每小JB给出的四个则中,只有一项符合题目聂求.1、DtMfr向上他出的篮球,禽开手后会维续向上运动,则在上升的过程中篮球的质量不变,篮球的速度在不断的减小.篮球距离地面的高度在不断的变大,所以篮球在此过程中的动能变小,重力势能变大,由于篮球在上升的过程中,只有重力做功,所以机械能不变,故D正确.2.CtMtFr1.A.当灯泡和电阻串联在电路中时,通过它们的电流是相等的,总电压等于它们两个所分的电压之和,则图示可以看出,当电路中的电流等于0.2A时,灯泡与电阻的电压之和为6V.故Atft:B.此时电阻两端的电压为

14、灯泡两端电压的2倍,所以可知定值电阻的阻俏是灯泡阻侦的2倍,故B错:C.由千事联电路中电流处处相等,所以实际功率之比等于电阻之比,所以定(ft电阻与灯泡消耗的实际功率之比为2:1.故C正确:D.通电2min,灯泡消耗的电能是W=UI1.=2Vx0.2A1.20s=48J,故D错:3,CCHMFr1.A.由图象知道,当=2cm,v=20cm,由凸透镜成像规律知遒,当“=V=步=20Cm时,成倒立、等大的实像,所以凸透镜的焦距是:=10cm,故AtftiK;.B.当蜡烛在A点时,由图象知道,2fuf,成倒立、放大的实做,是幻灯机和投影仪的原理,故B错误;C.当蜡烛在C点时.由图象知道,“2f成倒立、缩小的实像.应用于照相机.故C正确:D.将蜡烛从C移动到A的过程中.物距变小,由凸透镜成像规律知道,此时像班应该变大,同时像变大,故D错误.4、DCM9f1.试超分析:由于斜塔在水平方向上静止不动,所以不受摩擦力的作用,故A正确:塔相对于狗的位置在不断发生变化,所以塔是运动的,故B1.E确:塔在竖H方向上受力平衡,在竖直方向上受转H向卜的重力,和竖直向上的支持力,故C正确:塔对莫面的压力和奥面对塔的支持力分别作用在两个不同的物体上,所以不是平衡力,故D错误:应选I),【考点定位】力和运动5、A

展开阅读全文
相关资源
猜你喜欢
相关搜索

当前位置:首页 > 中学教育 > 试题

copyright@ 2008-2023 1wenmi网站版权所有

经营许可证编号:宁ICP备2022001189号-1

本站为文档C2C交易模式,即用户上传的文档直接被用户下载,本站只是中间服务平台,本站所有文档下载所得的收益归上传人(含作者)所有。第壹文秘仅提供信息存储空间,仅对用户上传内容的表现方式做保护处理,对上载内容本身不做任何修改或编辑。若文档所含内容侵犯了您的版权或隐私,请立即通知第壹文秘网,我们立即给予删除!