低压计量接线图.docx

上传人:p** 文档编号:1200937 上传时间:2024-11-24 格式:DOCX 页数:11 大小:76.84KB
下载 相关 举报
低压计量接线图.docx_第1页
第1页 / 共11页
低压计量接线图.docx_第2页
第2页 / 共11页
低压计量接线图.docx_第3页
第3页 / 共11页
低压计量接线图.docx_第4页
第4页 / 共11页
低压计量接线图.docx_第5页
第5页 / 共11页
低压计量接线图.docx_第6页
第6页 / 共11页
低压计量接线图.docx_第7页
第7页 / 共11页
低压计量接线图.docx_第8页
第8页 / 共11页
低压计量接线图.docx_第9页
第9页 / 共11页
低压计量接线图.docx_第10页
第10页 / 共11页
亲,该文档总共11页,到这儿已超出免费预览范围,如果喜欢就下载吧!
资源描述

《低压计量接线图.docx》由会员分享,可在线阅读,更多相关《低压计量接线图.docx(11页珍藏版)》请在第壹文秘上搜索。

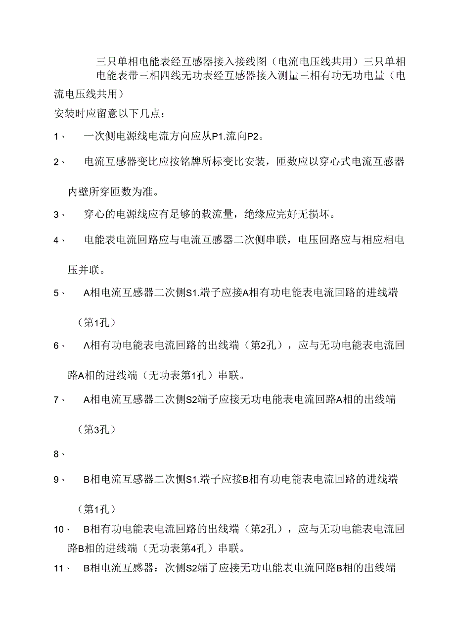
1、低压计量接线第一节电流电压共用三只单相电能表经互感器接入测量三相有功电量(电流电压线共用)安装时应留意以下几点:1、 一次侧电源线电流方向应从P1.流向P2。2、 电流互感器变比应按铭牌所标变比安装,匝数应以穿心式电流互感器内壁所穿匝数为准。3、 穿心的电源线应有足够的载流量,绝缘应完好无损坏。4、 电能表电流回路应与电流互感器二次侧串联,电压回路应与相应相电压并联。5、 电流互感器二次侧S1.端子应接电能表电流回路的进线端(第1孔)6、 电流互感器二次侧S2端子应接电能表电流回路的出线端(第2孔)7、 电流回路不允许开路8、 电流回路不允许接地9、 电压回路火线应由对应相引入,接入电压回路进

2、线端(第1孔)10、 电压回路零线三相应并联,接入零线进线端(第3孔或第4孔)IK电压回路不允许短路接线图如下Cs(OOOnJ1.1.1.1.iJI一皿三只单相电能表经互感器接入接线图(电流电压线共用)三只单相电能表带三相四线无功表经互感器接入测量三相有功无功电量(电流电压线共用)安装时应留意以下几点:1、 一次侧电源线电流方向应从P1.流向P2。2、 电流互感器变比应按铭牌所标变比安装,匝数应以穿心式电流互感器内壁所穿匝数为准。3、 穿心的电源线应有足够的载流量,绝缘应完好无损坏。4、 电能表电流回路应与电流互感器二次侧串联,电压回路应与相应相电压并联。5、 A相电流互感器二次侧S1.端子应

3、接A相有功电能表电流回路的进线端(第1孔)6、 相有功电能表电流回路的出线端(第2孔),应与无功电能表电流回路A相的进线端(无功表第1孔)串联。7、 A相电流互感器二次侧S2端子应接无功电能表电流回路A相的出线端(第3孔)8、9、 B相电流互感器二次恻S1.端子应接B相有功电能表电流回路的进线端(第1孔)10、 B相有功电能表电流回路的出线端(第2孔),应与无功电能表电流回路B相的进线端(无功表第4孔)串联。11、 B相电流互感器:次侧S2端了应接无功电能表电流回路B相的出线端(第6孔)12、 C相电流互感器:次侧SI端了应接C相有功电能表电流回路的进线端(第1孔)13、 C相有功电能表电流回

4、路的出线端(第2孔),应与无功电能表电流回路C相的进线端(无功表第7孔)串联。14、 C相电流互感器二次侧S2端子应接无功电能表电流回路C相的出线端(第9孔)15、 电流回路不允许开路16、 电流回路不允许接地17、 A相电压回路电压应接入A相有功电能表电压回路进线端(第1孔),并与无功电能表电压回路A相的端子(无功表第2孔)并联。18、 B相电压回路电压应接入B相有功电能表电压回路进线端(第1孔),并与无功电能表电压回路B相的端子(无功表第5孔)并联。19、 C相电压回路电压应接入C相有功电能表电压回路进线端(第1孔),并与无功电能表电压回路C相的端子(无功表第8孔)并联。20、 电压回路零

5、线三相应并联,接入有功表零线进线端(笫3孔或第4孔)21、 电压回路不允许短路22、 无功表电压回路可以和电流回路共用一根线接线图如下:三只单相有功电能表带三相四线无功表经互感器接入接线图(电流电压线共用)其次节电流电压线分接三只单相电能表经互感器接入测量三相有功电量(电流电压线分接)安装时应留意以下几点:1、 一次侧电源线电流方向应从P1.流向P2。2、 电流互感器变比应按铭牌所标变比安装,匝数应以穿心式电流互感器内壁所穿匝数为准。3、 穿心的电源线应有足够的载流量,绝缘应完好无损坏。4、 电能表电流回路应与电流互感器二次侧串联,电压回路应与相应相电压并联。5、 电流互感器二次侧S1.端子应

6、接电能表电流回路的进线端(第1孔)6、 电流互感器二次侧S2端子应接电能表电流回路的出线端(第2孔)7、 电流回路不允许开路8、 A、B、C三相电流回路二次侧S2端子应接地。9、 电压回路火线应由对应相引入,接入电压回路进线端(第3孔)10、 电压回路零线三相应并联,接入零线进线端(第4孔)11、 电压回路不允许短路接线图如下:三只单相电能表经互感器接入接线图(电流电压线分接)三相四线制有功表经互感器接入测量三相有功电量(电流电压线分接)安装时应留意以下几点:1、 一次侧电源线电流方向应从P1.流向P2。2、 电流互感器变比应按铭牌所标变比安装,质数应以穿心式电流互感器内壁所穿匝数为准。3、

7、穿心的电源线应有足够的载流量,绝缘应完好无损坏。4、 电能表电流回路应与电流互感器二次侧串联,电压回路应与相应相电压并联。5、 A相电流互感湍二次侧SI端子应接有功电能表电流回路A相的进线端(第1孔)6、 A相电流互感器二次侧S2端子应接有功电能表电流回路A相的出线端(第3孔)7、 B相电流互感器二次侧SI端子应接有功电能表电流回路B相的进线端(第4孔)8、 B相电流互感器二次侧S2端子应接有功电能表电流回路B相的出线端(第6孔)9、 C相电流互感器二次侧SI端子应接有功电能表电流回路C相的进线端(第7孔)10、 C相电流互感器二次侧S2端子应接有功电能表电流回路A相的出线端(第9孔)11、

8、电流回路不允许开路12、 A、B、C三相电流回路二次侧S2端子应接地。【3、A相电压回路电压应接入有功电能表电压回路A相的端子(第2孔)14、 B相电压回路电压应接入有功电能表电压回路B相的端广(第5孔)15、 C相电压回路电压应接入有功电能表电压回路C相的端了(第8孔)【6、电压回路零线三相应并联,接入有功表零线进线端(第10孔)17、 电压回路不允许短路18、 电压回路不行以和电流回路共用一根线,电压线与电流线分别连接。接线图如下:三相四线制有功表经互感器接入接线图(电流电压线分接)三只单相电能表带三相四线无功表经互感器接入测量三相有功无功电量(电流电压线分接)安装时应留意以下几点:1、

9、一次侧电源线电流方向应从P1.流向P2。2、 电流互感器变比应按铭牌所标变比安装,匝数应以穿心式电流互感器内壁所穿匝数为准。3、 穿心的电源线应有足够的载流量,绝缘应完好无损坏。4、 电能表电流回路应与电流互感器二次侧串联,电压回路应与相应相电压并联。5、 A相电流互感器二次侧SI端子应接A相有功电能表电流回路的进线端(第1孔)6、 A相有功电能表电流回路的出线端(第2孔),应与无功电能表电流回路A相的进线端(无功表第1孔)串联。7、 A相电流互感器二次侧S2端子应接无功电能表电流回路A相的出线端(第3孔)8、 B相电流互感器二次侧S1.端子应接B相有功电能表电流回路的进线端(第1孔)9、 B

10、相有功电能表电流回路的出线端(第2孔),应与无功电能表电流回路B相的进线端(无功表第4孔)串联。10、 B相电流互感器:次侧S2端了应接无功电能表电流回路B相的出线端(第6孔)11、 C相电流互感器:次侧SI端了应接C相有功电能表电流回路的进线端(第1孔)12、 C相有功电能表电流回路的出线端(第2孔),应与无功电能表电流回路C相的进线端(无功表第7孔)串联。13、 C相电流互感器:次侧S2端了应接无功电能表电流回路C相的出线端(第9孔)14、 电流回路不允许开路15、 A、B、C三相电流回路二次侧S2端子应接地。16、 相电压回路电压应接入A相有功电能表电压回路进线端(第3孔),并与无功电能表电压回路A相的端子(无功表第2孔)并联。17、 B相电压回路电压应接入B相有功也能表电压回路进线端(第3孔),并与无功电能表电压回路B相的端子(无功表第5孔)并联。18、 C相电压回路电压应接入C相有功电能表电压回路进线端(第3孔),并与无功电能表电压回路C相的端子(无功表第8孔)并联。19、 电压回路零线三相应并联,接入有功表零线进线端(第4孔)20、 电压回路不允许短路21、 电压回路不行以和电流回路共用一根线,电压线与电流线分别连接。接线图如下:三只单相电能表带三相四线无功表经互感器接入接线图(电流电压线分接)

展开阅读全文
相关资源
猜你喜欢
相关搜索

当前位置:首页 > 汽车/机械/制造 > 电气技术

copyright@ 2008-2023 1wenmi网站版权所有

经营许可证编号:宁ICP备2022001189号-1

本站为文档C2C交易模式,即用户上传的文档直接被用户下载,本站只是中间服务平台,本站所有文档下载所得的收益归上传人(含作者)所有。第壹文秘仅提供信息存储空间,仅对用户上传内容的表现方式做保护处理,对上载内容本身不做任何修改或编辑。若文档所含内容侵犯了您的版权或隐私,请立即通知第壹文秘网,我们立即给予删除!