Loading... -- 稻壳阅读器(276).docx

上传人:p** 文档编号:1208340 上传时间:2024-11-24 格式:DOCX 页数:1 大小:10.10KB
下载 相关 举报
Loading... -- 稻壳阅读器(276).docx_第1页
第1页 / 共1页
亲,该文档总共1页,全部预览完了,如果喜欢就下载吧!
资源描述

《Loading... -- 稻壳阅读器(276).docx》由会员分享,可在线阅读,更多相关《Loading... -- 稻壳阅读器(276).docx(1页珍藏版)》请在第壹文秘上搜索。

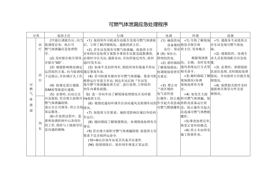
1、可燃气体泄漏应急处理程序分类值班主任行调电调环调设调站(11接行调报告后,向当值调度宣布:执行可1)接到列车司机或车站报告发现可燃气体泄海后,立即了解洋细情况,通报的班主任。(1)确保供电设备雉持1)尽快了解现场情况并报告侑1)通报各专业值班点在车站发现可燃气体池厅燃气体泄漏应急处理程2)若车站发现有可燃气体泄漏,按值班主任运行,保证班主任.发布晚点海。可站台序.(2)及时报告相关领导,并报告IIO”.(3根据影响情况确定运营组织方案,向当值调度下达指示,并协调仃关工作.宣布的应急处理方案指令事故车站紧急疏散乘客,必要时可以关站,通报各站.并扣停接近列车,组织退I可发车站.(3)如来不及扣停列

2、车,则组织列车限速不停站通过事故车站.(4)若司机报车厢内有可燃气体泄漏,要求司机维挣运行至前方车站,到达车站后按“车站发4(X)V动力、照明的供电.2)前时跟踪了解现场情况,协调现场处理有关事宜.根据现场情况,正确、及时发布通风系统运行方式等相关命令。3)随时跟踪了解现场情况协调2)视情组织、协调专业人员赴现场配合应急处置.3)必要时,祖银抢险队前往处理,及时跟踪处理情况,并向值班主任报告处理情况.(4)按规定进行通报.现可燃气体泄漏处理方法,进行处理,立即组织3)禁止对现场处理有关事4)按照相关程序及时燃按M故等级进行通报.列车内乘客疏散,“故区域的宜。通报相关领导方件及故气(5)必要时,启动公交G)进一步向车站了解现场处理情况并及时报电气设符进在处理过程中,监督和协调控制中心各岗位的工作,保持与上级演导信息沟通的顺畅.i值班主任.(6)视情况通知环调开启该站通风及相翎车站的排风.7)按值班主任要求,城持受影响区域以外的列车运行,(8)随时跟踪了解救援情况,协调现场处理有关事宜.确认任故车站是否具备开站条件.(M)险情排除后,组织列车恢复正常运营.行操作,防止操作引起火花造成可燃气燃烧爆炸.积可燃气体泄漏,保持机电设备运行状态,防止操作引起火花造成可燃气体燃烧爆炸,5)事故处理完毕,恢受正常环控模式.6)停止车站所有施工检修作业。

展开阅读全文
相关资源
猜你喜欢
相关搜索

当前位置:首页 > 行业资料 > 日用品

copyright@ 2008-2023 1wenmi网站版权所有

经营许可证编号:宁ICP备2022001189号-1

本站为文档C2C交易模式,即用户上传的文档直接被用户下载,本站只是中间服务平台,本站所有文档下载所得的收益归上传人(含作者)所有。第壹文秘仅提供信息存储空间,仅对用户上传内容的表现方式做保护处理,对上载内容本身不做任何修改或编辑。若文档所含内容侵犯了您的版权或隐私,请立即通知第壹文秘网,我们立即给予删除!