催收考核方案.docx

上传人:p** 文档编号:1210858 上传时间:2024-11-25 格式:DOCX 页数:4 大小:11.77KB
下载 相关 举报
催收考核方案.docx_第1页
第1页 / 共4页
催收考核方案.docx_第2页
第2页 / 共4页
催收考核方案.docx_第3页
第3页 / 共4页
催收考核方案.docx_第4页
第4页 / 共4页
亲,该文档总共4页,全部预览完了,如果喜欢就下载吧!
资源描述

《催收考核方案.docx》由会员分享,可在线阅读,更多相关《催收考核方案.docx(4页珍藏版)》请在第壹文秘上搜索。

1、催收考核方案f目的为适应企业的发展需求,加快不良资产的回收,并发挥绩效考核激励效果,特制订本催收考核方案。二、考核对象名下挂才T资产的管理人员.三、资产清单详细资产清单与对应负贲人员详情参照附件。四、考核目标名下挂有资产的管理人员,需在一年内(自2019年11月至2020年10月)完成名卜资产剩余本金+15%利息总和的回款或展期。详细每月完成标如下(计目标完gJK计当月应IOt金/(贵产剜余本金+15%利息)100%):累计月份第一个月其次个月笫:个月第四个月第五个月笫六个月第七个月第八个月第九个月第十个月第十.个月第十二个月累计10%22%34%44%54%64%74%80%85%90%95

2、%100%目标完成率如:张三名卜.负责5名客户,5名客户剩余本金总额为100万,故张三需在1年内回款H5万;其中或计第一个月,回款目标为115万*10%=11.5万;累计至其次个月,回款目标为115万*22%=253万,以此类推。五、考核提JI1.本方案考核目标是公司全部管理层的目标,必需完成。因此全部相关人员均需参加考核,详细考核规则如F:1、依据每月考核目标,均需依据每月累计目标完成率完成累计应回款金额,JK计应回款金寂当月工计目标完成*(赍产篇余本金+15%利2、参加考评人员基本工资的20%作为绩效工资基数,与当月名卜.资产结清状况挂钩,当月绩效工资绩效工资基数*绩效考核系数;3、绩效考

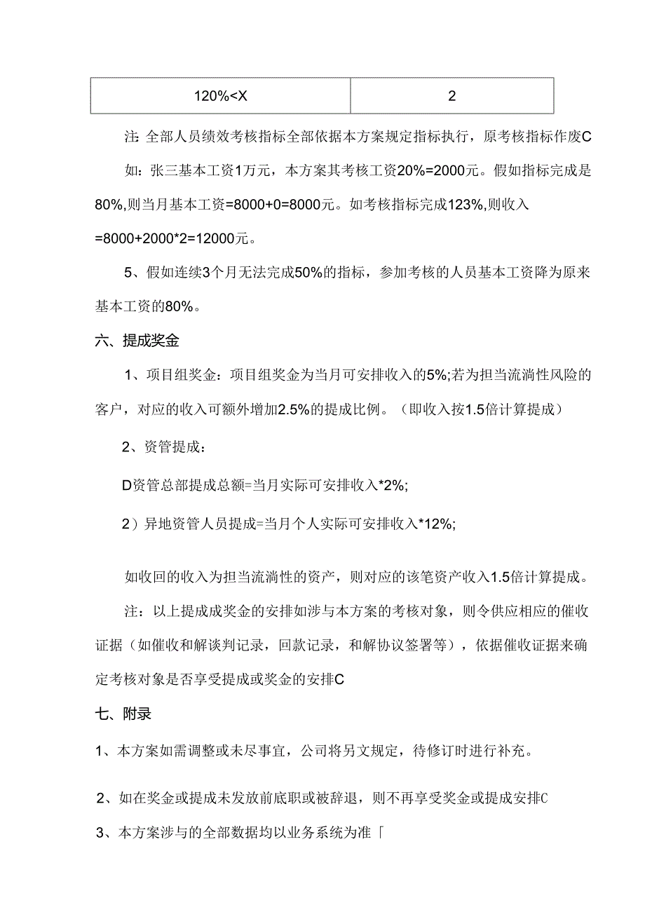
3、核系数与累计当月实际回款状况对应关系如F:累计当月实际回款金额/累计当月应回款金额*100%(X)绩效系数X=80%080%X100%1100%X120%1.5120%X2注:全部人员绩效考核指标全部依据本方案规定指标执行,原考核指标作废C如:张三基本工资1万元,本方案其考核工资20%=2000元。假如指标完成是80%,则当月基本工资=8000+0=8000元。如考核指标完成123%,则收入=8000+2000*2=12000元。5、假如连续3个月无法完成50%的指标,参加考核的人员基本工资降为原来基本工资的80%。六、提成奖金1、项目组奖金:项目组奖金为当月可安排收入的5%;若为担当流淌性风

4、险的客户,对应的收入可额外增加2.5%的提成比例。(即收入按1.5倍计算提成)2、资管提成:D资管总部提成总额=当月实际可安排收入*2%;2)异地资管人员提成=当月个人实际可安排收入*12%;如收回的收入为担当流淌性的资产,则对应的该笔资产收入1.5倍计算提成。注:以上提成成奖金的安排如涉与本方案的考核对象,则令供应相应的催收证据(如催收和解谈判记录,回款记录,和解协议签署等),依据催收证据来确定考核对象是否享受提成或奖金的安排C七、附录1、本方案如需调整或未尽事宜,公司将另文规定,待修订时进行补充。2、如在奖金或提成未发放前底职或被辞退,则不再享受奖金或提成安排C3、本方案涉与的全部数据均以业务系统为准4、本方案自2019年11月1日生效。5、本方案最终说明权归人力资源部。XXXXXX管理有限公司二O一九年十一月十三日

展开阅读全文
相关资源
猜你喜欢
相关搜索

当前位置:首页 > 办公文档 > 解决方案

copyright@ 2008-2023 1wenmi网站版权所有

经营许可证编号:宁ICP备2022001189号-1

本站为文档C2C交易模式,即用户上传的文档直接被用户下载,本站只是中间服务平台,本站所有文档下载所得的收益归上传人(含作者)所有。第壹文秘仅提供信息存储空间,仅对用户上传内容的表现方式做保护处理,对上载内容本身不做任何修改或编辑。若文档所含内容侵犯了您的版权或隐私,请立即通知第壹文秘网,我们立即给予删除!