党员先锋岗活动方案.docx

上传人:p** 文档编号:1216571 上传时间:2024-11-25 格式:DOCX 页数:3 大小:13.97KB
下载 相关 举报
党员先锋岗活动方案.docx_第1页
第1页 / 共3页
党员先锋岗活动方案.docx_第2页
第2页 / 共3页
党员先锋岗活动方案.docx_第3页
第3页 / 共3页
亲,该文档总共3页,全部预览完了,如果喜欢就下载吧!
资源描述

《党员先锋岗活动方案.docx》由会员分享,可在线阅读,更多相关《党员先锋岗活动方案.docx(3页珍藏版)》请在第壹文秘上搜索。

1、十矿医院党支部开展“党员平安(先锋)岗”活动方案为仔细实行党的平安生产方针,发挥广阔党员在平安医疗工作中的先锋模范作用,筑牢平安防线,实现平安医疗工作目标。现制定“党员平安(先锋)岗”活动方案如下:一、指导思想以创建“五好”党支部为统领,依据“巩固、完善、扩展、深化、提高”的要求,构建起纵向究竟、横向到边、保障有力的党员平安预防措施,使党员平安(先锋)岗”活动延长到临床医疗平安、资金管理、交通、防火等领域,成为党支部工作与医疗工作的融合点和广阔党员发挥先进性的一个重要平台,构筑起坚实的“红色”平安屏障,以保障平安医疗,推动十矿医院各项工作健康发展。二、加强组织领导支部成立领导小组:组长:段凤阁

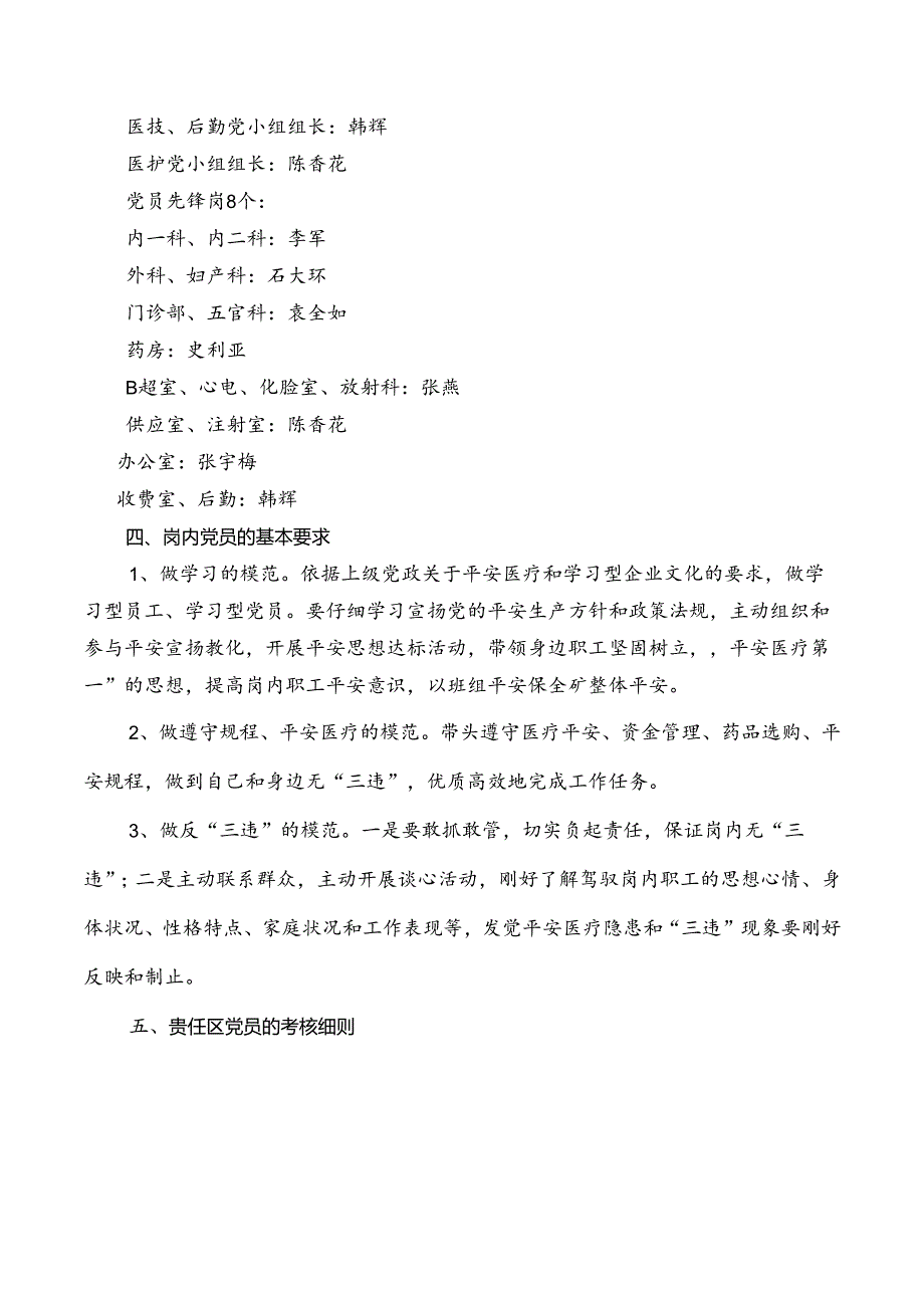
2、副组长:陶颜莉组员:张宇梅胡珊珊雷秋菊杨志坚石大环李军张燕郑立春陈香花袁全如许杨杨雨韩辉袁军丽刘国琴史利亚崔明丽杨向民董文宝王国忠领导小组办公室设在医疗办,由张宇梅负责日常详细工作支配。领导小组加强对各党小组及党员平安岗员的教化及工作指导,使每一名党员坚固树立起“平安医疗第一”的思想,每一名党员所在岗位成为平安放心岗,每一名党员身边职工成为放心职工,每一名党员所在班组成为平安放心班组。三、党员先锋岗的设立十矿医院党支部现有25名党员,设三个党小组,在各自的岗位上发挥着重要作用。”党员平安(先锋)岗”的划分以班组为单位,本着“就近划分,全员覆盖”的原则设立“党员平安(先锋)岗”,无党员的班组由支

3、部指派一名支部委员负责平安工作,各党小组长对各各班组开展“党员平安(先锋)岗”活动负总责。党员平安(先锋)岗,详细岗位名单如下:标准分项目考核内容扣分绘由办公室党小组组长:石大环医技、后勤党小组组长:韩辉医护党小组组长:陈香花党员先锋岗8个:内一科、内二科:李军外科、妇产科:石大环门诊部、五官科:袁全如药房:史利亚B超室、心电、化脸室、放射科:张燕供应室、注射室:陈香花办公室:张宇梅收费室、后勤:韩辉四、岗内党员的基本要求1、做学习的模范。依据上级党政关于平安医疗和学习型企业文化的要求,做学习型员工、学习型党员。要仔细学习宣扬党的平安生产方针和政策法规,主动组织和参与平安宣扬教化,开展平安思想

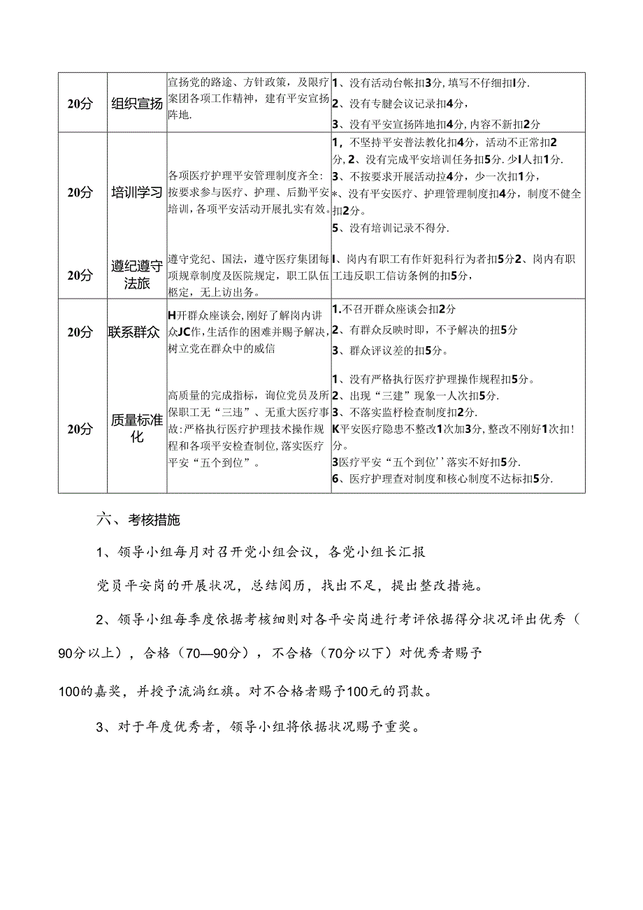
4、达标活动,带领身边职工坚固树立,平安医疗第一”的思想,提高岗内职工平安意识,以班组平安保全矿整体平安。2、做遵守规程、平安医疗的模范。带头遵守医疗平安、资金管理、药品选购、平安规程,做到自己和身边无“三违”,优质高效地完成工作任务。3、做反“三违”的模范。一是要敢抓敢管,切实负起责任,保证岗内无“三违”;二是主动联系群众,主动开展谈心活动,刚好了解驾驭岗内职工的思想心情、身体状况、性格特点、家庭状况和工作表现等,发觉平安医疗隐患和“三违”现象要刚好反映和制止。五、贵任区党员的考核细则20分组织宣扬宣扬党的路途、方针政策,及限疗案团各项工作精神,建有平安宣扬阵地.1、没有活动台帐扣3分,填写不仔

5、细扣I分.2、没有专腱会议记录扣4分,3、没有平安宣扬阵地扣4分,内容不新扣2分20分培训学习各项医疗护理平安管理制度齐全:按要求参与医疗、护理、后勤平安培训,各项平安活动开展扎实有效。1,不坚持平安普法教化扣4分,活动不正常扣2分,2、没有完成平安培训任务扣5分.少I人扣1分.3、不按要求开展活动拉4分,少一次扣1分,*、没有平安医疗、护理管理制度扣4分,制度不健全扣2分。5、没有培训记录不得分.20分遵纪遵守法旅遵守党纪、国法,遵守医疗集团每项规章制度及医院规定,职工队伍柩定,无上访出务。I、岗内有职工有作奸犯科行为者扣5分2、岗内有职工违反职工信访条例的扣5分,20分联系群众H开群众座谈

6、会,刚好了解岗内讲众JC作,生活作的困难并赐予解决,树立党在群众中的威信1.不召开群众座谈会扣2分2、有群众反映时即,不予解决的扭5分3、群众评议差的扣5分。20分质量标准化高质量的完成指标,询位党员及所保职工无“三违”、无重大医疗事故:严格执行医疗护理技术操作规程和各项平安检查制位,落实医疗平安“五个到位”。1、没有严格执行医疗护理操作规程扣5分。2、出现“三建”现象一人次扣5分.3、不落实监杼检查制度扣2分.K平安医疗隐患不整改1次加3分,整改不刚好1次扣!分。3医疗平安“五个到位落实不好扣5分.6、医疗护理查对制度和核心制度不达标扣5分.六、考核措施1、领导小组每月对召开党小组会议,各党小组长汇报党员平安岗的开展状况,总结阅历,找出不足,提出整改措施。2、领导小组每季度依据考核细则对各平安岗进行考评依据得分状况评出优秀(90分以上),合格(7090分),不合格(70分以下)对优秀者赐予100的嘉奖,并授予流淌红旗。对不合格者赐予100元的罚款。3、对于年度优秀者,领导小组将依据状况赐予重奖。

展开阅读全文
相关资源
猜你喜欢
相关搜索

当前位置:首页 > 办公文档 > 活动策划

copyright@ 2008-2023 1wenmi网站版权所有

经营许可证编号:宁ICP备2022001189号-1

本站为文档C2C交易模式,即用户上传的文档直接被用户下载,本站只是中间服务平台,本站所有文档下载所得的收益归上传人(含作者)所有。第壹文秘仅提供信息存储空间,仅对用户上传内容的表现方式做保护处理,对上载内容本身不做任何修改或编辑。若文档所含内容侵犯了您的版权或隐私,请立即通知第壹文秘网,我们立即给予删除!