【常识积累】“大江大河”考点汇总.docx

上传人:p** 文档编号:1221200 上传时间:2024-11-25 格式:DOCX 页数:4 大小:12.80KB
下载 相关 举报
【常识积累】“大江大河”考点汇总.docx_第1页
第1页 / 共4页
【常识积累】“大江大河”考点汇总.docx_第2页
第2页 / 共4页
【常识积累】“大江大河”考点汇总.docx_第3页
第3页 / 共4页
【常识积累】“大江大河”考点汇总.docx_第4页
第4页 / 共4页
亲,该文档总共4页,全部预览完了,如果喜欢就下载吧!
资源描述

《【常识积累】“大江大河”考点汇总.docx》由会员分享,可在线阅读,更多相关《【常识积累】“大江大河”考点汇总.docx(4页珍藏版)》请在第壹文秘上搜索。

1、【常识枳累】“大江大河”考点汇总世界河流知识汇总1、内流河概念:指由内陆山区降雨或高山融雪产生的、不能流入海洋、只能流入内陆湖泊或在内陆消失的河流.特点:大多处F大陆腹地,远离海洋,得不到充足的水汽补给,干旱少雨,水量不丰,而山峦环绕、丘陵起伏的地形又阻断了入海的通路,最终消失沙漠里或汇集于洼地形成尾间湖。2、外流河概念:直接或间接潦入海洋的河流叫外流河。外流河的流域称为外流区。特点:我国外流河主要分布于东部季风区,河水量受降水影响大,河流的流量、水位随降水的季节变化明显,汛期多在夏季。3、世界要河流分布河流注入地位莱茵河大西洋是国的“黄金水道”,货运量据世界各国之苜多瑙河欧黑海欧洲流经国家最

2、多的河流洲伏尔加河里海欧洲最K的河流湄公河亚洲恒河南海印度洋其支流在我国为雅或布江非尼罗河洲地中海世界第一长河刚果河北美密西西比洲河墨西哥湾世界第四长河南美亚马逊河洲大西洋是世界上水*最大,流经区域多的4.世界重要湖泊里海世界上最大的湖泊,通常被认为是世界最大咸水湖。贝加尔世界第一深湖、欧亚大端最大的淡水湖湖死海地处亚洲西部的一个内陆湖,是世界上最低的湖泊苏必利世界最大的淡水湖尔湖欧洲和亚洲之间的一个内陆海,通过土耳其海峡与地中海相连接,面黑海积的42.4万平方公里.黑海是海,而不是湖.地中海地处欧洲、非洲和亚洲大陆之间的一块海域,是世界最大的砧间海。地处非洲东北部与阿拉伯半岛之间的一块海域,

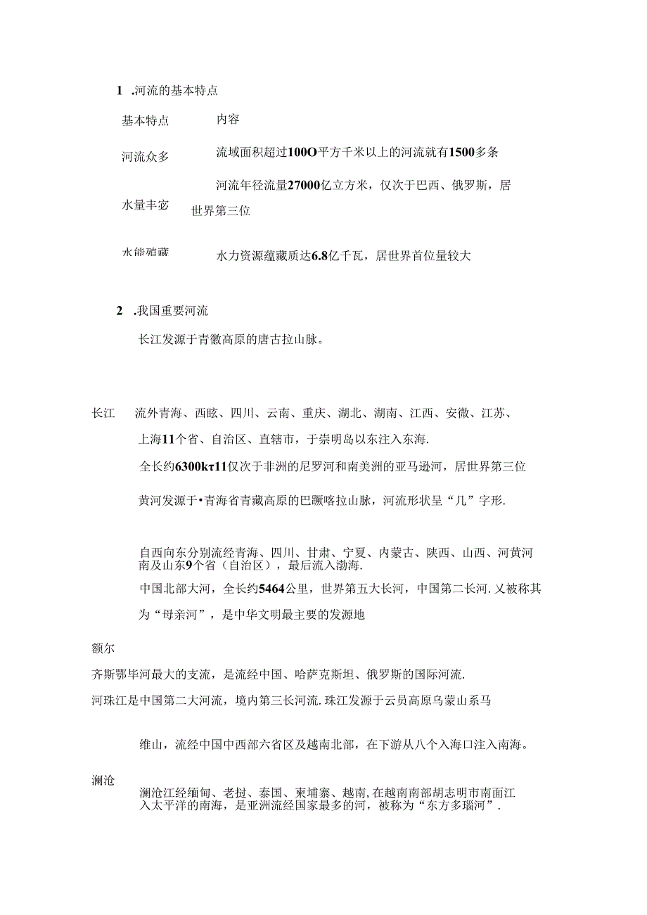
3、是盐度高的海,也红海是世界重要的石油运,通道.中国河流知识汇总1 .河流的基本特点基本特点河流众多水量丰宓水能殖藏内容流域面积超过100O平方千米以上的河流就有1500多条河流年径流量27000亿立方米,仅次于巴西、俄罗斯,居世界第三位水力资源蕴藏质达6.8亿千瓦,居世界首位量较大2 .我国重要河流长江发源于青徽高原的唐古拉山脉。长江流外青海、西眩、四川、云南、重庆、湖北、湖南、江西、安微、江苏、上海11个省、自治区、直辖市,于崇明岛以东注入东海.全长约6300k11仅次于非洲的尼罗河和南美洲的亚马逊河,居世界第三位黄河发源于青海省青藏高原的巴蹶喀拉山脉,河流形状呈“几”字形.自西向东分别流经

4、青海、四川、甘肃、宁夏、内蒙古、陕西、山西、河黄河南及山东9个省(自治区),最后流入渤海.中国北部大河,全长约5464公里,世界第五大长河,中国第二长河.乂被称其为“母亲河”,是中华文明最主要的发源地额尔齐斯鄂毕河最大的支流,是流经中国、哈萨克斯坦、俄罗斯的国际河流.河珠江是中国第二大河流,境内第三长河流.珠江发源于云员高原乌蒙山系马维山,流经中国中西部六省区及越南北部,在下游从八个入海口注入南海。澜沧澜沧江经缅甸、老挝、泰国、柬埔寨、越南,在越南南部胡志明市南面江入太平洋的南海,是亚洲流经国家最多的河,被称为“东方多瑙河”.塔即发源于天山山脉的阿克苏河、发源于咯喇昆仑山的叶尔羌河以及和田河木河汇流而成,为世界第五大内流河,中国量长的内流河.3 .我国患要湖泊中国第一大淡水湖,也是中国第二大湖,位于江西省北部、长江南鄱阳湖岸青海湖我国第大咸水湖,也是我国面积最大的内陆湖泊,位于青海省位于西敏自治区中部,是西敏第二大湖泊,也是中国第三大的咸水纳木错湖湖艾丁湖我国海拔最低的湖泊,海拔低于海平面约154.31米洞庭湖中国第二大淡水湖,位于湖南省北部的长江中游以南太湖我国第三大淡水湖,位于浙江、江苏、上海三省市交界处洪泽湖中国第四大淡水湖

展开阅读全文
相关资源
猜你喜欢
相关搜索

当前位置:首页 > 中学教育 > 中学课件

copyright@ 2008-2023 1wenmi网站版权所有

经营许可证编号:宁ICP备2022001189号-1

本站为文档C2C交易模式,即用户上传的文档直接被用户下载,本站只是中间服务平台,本站所有文档下载所得的收益归上传人(含作者)所有。第壹文秘仅提供信息存储空间,仅对用户上传内容的表现方式做保护处理,对上载内容本身不做任何修改或编辑。若文档所含内容侵犯了您的版权或隐私,请立即通知第壹文秘网,我们立即给予删除!