中心学校教学常规检查记录表.docx

上传人:p** 文档编号:1240515 上传时间:2024-12-16 格式:DOCX 页数:3 大小:13.92KB
下载 相关 举报
中心学校教学常规检查记录表.docx_第1页
第1页 / 共3页
中心学校教学常规检查记录表.docx_第2页
第2页 / 共3页
中心学校教学常规检查记录表.docx_第3页
第3页 / 共3页
亲,该文档总共3页,全部预览完了,如果喜欢就下载吧!
资源描述

《中心学校教学常规检查记录表.docx》由会员分享,可在线阅读,更多相关《中心学校教学常规检查记录表.docx(3页珍藏版)》请在第壹文秘上搜索。

1、检查学校:序检隹号项目1推门听课2教案书写3听谡记录4作业批改4记录,学生错题5本6语文阅读7口页训练8写字教学9教研活动中心学校教学常规检查记录表检查人:年月日检查标准检查记录采用疑探模式,体现自主合作探究的小组合作模式。1、任课教师每人有教案。教案可以是手写教案,也可以是电子教案。手写教案封面由学校统书写,电子教案封面要一致。2、教案按照疑探模式书写。教案过程要完整,内容要详实。3、课时数与反思数和实际要一致,语文一课一反思,数学章节反思。标明课时数和反思数。教案上课时与下一课时耍区分开,不连贞。电子教案反思必须手写,打印无效。4、鼓励写出有个性的教案,反思由课后生.成,反刖上课效果(成绩

2、与不足、改进与提高措施等至少达到每周1节,记录完整,如实评价,标明听课次数。仃作业批改记录,记录详实。学生有错题本,有使用,有批改,有效果“学生必读书目齐全,活动正常开展,有阅读计划、学生书目配备检位表、阅读记录卡,阅读教学指导等,档案详实。学生上传口算视顼,活动正常开展,保存口页。写字教学活动正常开屣,有学生书写材料,档案详实。1、校内集体备课、学习培训、教学比武、主题研讨、课题研究、案例分享、学生活动等。教研活动每周至少1次,学生活动每周保证1次“2,对教学常规(包括教案、作业、听课记录、作业批改记录等)及时检查通报,每月至少1次,有检查病迹,有检查通报或记录。3、及时上报教学教研活动开展

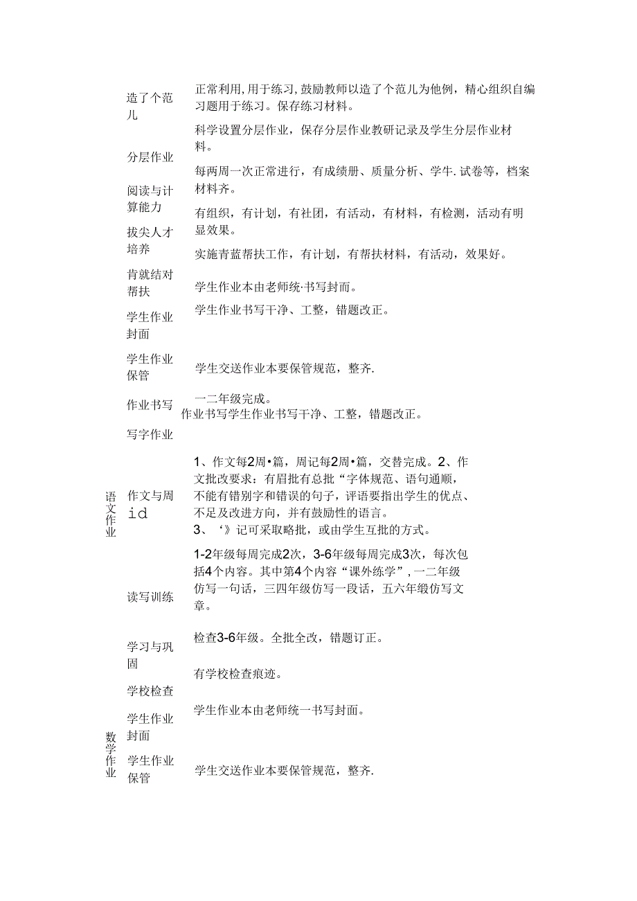
3、情况。造了个范儿分层作业阅读与计算能力拔尖人才培养肯就结对帮扶学生作业封面学生作业保管作业书写写字作业正常利用,用于练习,鼓励教师以造了个范儿为他例,精心组织自编习题用于练习。保存练习材料。科学设置分层作业,保存分层作业教研记录及学生分层作业材料。每两周一次正常进行,有成绩册、质量分析、学牛.试卷等,档案材料齐。有组织,有计划,有社团,有活动,有材料,有检测,活动有明显效果。实施青蓝帮扶工作,有计划,有帮扶材料,有活动,效果好。学生作业本由老师统书写封而。学生交送作业本要保管规范,整齐.学生作业书写干净、工整,错题改正。语文作业作文与周id读写训练学习与巩固数学作业学校检查学生作业封面学生作业

4、保管1、作文每2周篇,周记每2周篇,交替完成。2、作文批改要求:有眉批有总批“字体规范、语句通顺,不能有错别字和错误的句子,评语要指出学生的优点、不足及改进方向,并有鼓励性的语言。3、记可采取略批,或由学生互批的方式。1-2年级每周完成2次,3-6年级每周完成3次,每次包括4个内容。其中第4个内容“课外练学”,一二年级仿写一句话,三四年级仿写一段话,五六年缎仿写文章。检查3-6年级。全批全改,错题订正。有学校检查痕迹。学生作业本由老师统一书写封面。学生交送作业本要保管规范,整齐.一二年级完成。作业书写学生作业书写干净、工整,错题改正。交送作业各年级完成,坚持每天完成,错题订正。课时练检查3-6年级。全批全改,错题订正。学校检杳有学校检隹痕迹。

展开阅读全文
相关资源
猜你喜欢
相关搜索

当前位置:首页 > 办公文档 > 统计图表

copyright@ 2008-2023 1wenmi网站版权所有

经营许可证编号:宁ICP备2022001189号-1

本站为文档C2C交易模式,即用户上传的文档直接被用户下载,本站只是中间服务平台,本站所有文档下载所得的收益归上传人(含作者)所有。第壹文秘仅提供信息存储空间,仅对用户上传内容的表现方式做保护处理,对上载内容本身不做任何修改或编辑。若文档所含内容侵犯了您的版权或隐私,请立即通知第壹文秘网,我们立即给予删除!