X-53T立式铣床主轴不能启动运转的检修.docx

上传人:p** 文档编号:1266957 上传时间:2024-12-27 格式:DOCX 页数:3 大小:21.35KB
下载 相关 举报
X-53T立式铣床主轴不能启动运转的检修.docx_第1页
第1页 / 共3页
X-53T立式铣床主轴不能启动运转的检修.docx_第2页
第2页 / 共3页
X-53T立式铣床主轴不能启动运转的检修.docx_第3页
第3页 / 共3页
亲,该文档总共3页,全部预览完了,如果喜欢就下载吧!
资源描述

《X-53T立式铣床主轴不能启动运转的检修.docx》由会员分享,可在线阅读,更多相关《X-53T立式铣床主轴不能启动运转的检修.docx(3页珍藏版)》请在第壹文秘上搜索。

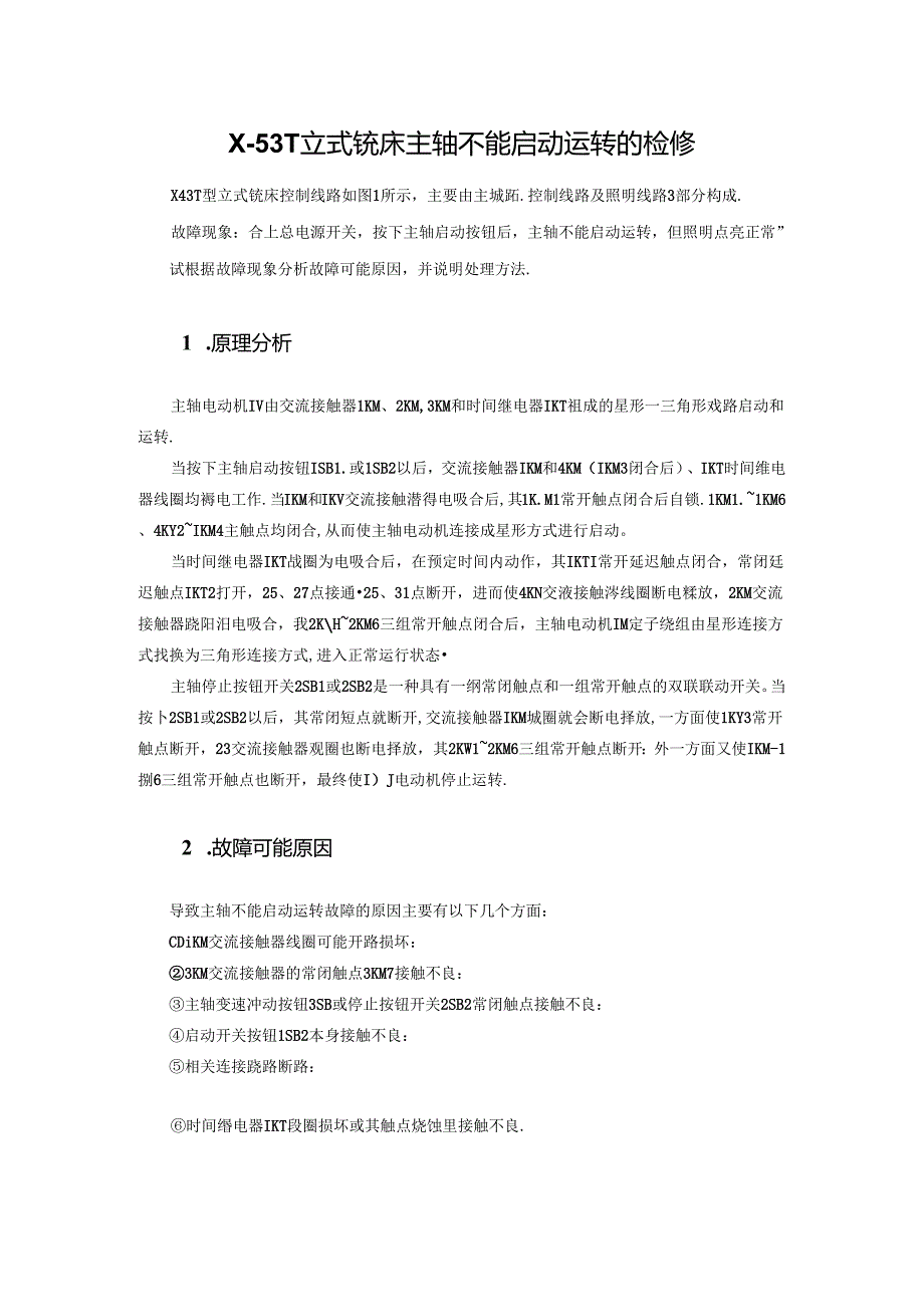
1、X-53T立式铳床主轴不能启动运转的检修X43T型立式铳床控制线路如图1所示,主要由主城跖.控制线路及照明线路3部分构成.故障现象:合上总电源开关,按下主轴启动按钮后,主轴不能启动运转,但照明点亮正常”试根据故障现象分析故障可能原因,并说明处理方法.1 .原理分析主轴电动机IV由交流接触器1KM、2KM,3KM和时间继电器IKT祖成的星形一三角形戏路启动和运转.当按下主轴启动按钮ISB1.或1SB2以后,交流接触器IKM和4KM(IKM3闭合后)、IKT时间维电器线圈均褥电工作.当IKM和IKV交流接触潜得电吸合后,其1K.M1常开触点闭合后自锁.1KM1.1KM6、4KY2IKM4主触点均闭

2、合,从而使主轴电动机连接成星形方式进行启动。当时间继电器IKT战圈为电吸合后,在预定时间内动作,其IKTI常开延迟触点闭合,常闭廷迟触点IKT2打开,25、27点接通25、31点断开,进而使4KN交液接触涔线圈断电糅放,2KM交流接触器跷阳汨电吸合,我2KH2KM6三组常开触点闭合后,主轴电动机IM定子绕组由星形连接方式找换为三角形连接方式,进入正常运行状态主轴停止按钮开关2SB1或2SB2是一种具有一纲常闭触点和一组常开触点的双联联动开关。当按卜2SB1或2SB2以后,其常闭短点就断开,交流接触器IKM城圈就会断电择放,一方面使1KY3常开触点断开,23交流接触器观圈也断电择放,其2KW12

3、KM6三组常开触点断开:外一方面又使IKM-1捌6三组常开触点也断开,最终使I)J电动机停止运转.2 .故障可能原因导致主轴不能启动运转故障的原因主要有以下几个方面:CDiKM交流接触器线圈可能开路损坏:3KM交流接触器的常闭触点3KM7接触不良:主轴变速冲动按钮3SB或停止按钮开关2SB2常闭触点接触不良:启动开关按钮1SB2本身接触不良:相关连接跷路断路:时间缗电器IKT段圈损坏或其触点烧蚀里接触不良.3 .故障处理合上总电源开关Q后,用万用表监测时间维电器IKT城圈两端的电压,按下启动按钮1SB2后,测得的电压力】27V(AC),基本正常,再测IKM交流接触器两潮电压为0,怀疑3KM7闭

4、合触点接触不良.由换一只新的交流接触器后,通电试机,故障排除.,33-三=yh11I1-1_IIff1.HHIII1.1.!型心里1.2jj_下式1.a,触MWvo,2u=三.-11申不加.1.ytS7周野国XH27VIU.ISAtQ.4HI1h.O1.HII34Hn14FU1T1.2-0!11Z1.-2-I2IMIV3SB.2SBj,.s_U,KM一4-11,ta动jJ+_i_1F3KM,U61.!:1.:+/-!J7QJKM河亡HKM,康旧2kmi);4SB.”M2kh*!*Xa0AX)KSQA6KM1.5KMA6QASKM,t*M;4SBJ2S,1x?49SI5J550遇蛤及埼ffMMKX53T型立式恍床捽制线路

展开阅读全文
相关资源
猜你喜欢
相关搜索

当前位置:首页 > 管理/人力资源 > 经营企划

copyright@ 2008-2023 1wenmi网站版权所有

经营许可证编号:宁ICP备2022001189号-1

本站为文档C2C交易模式,即用户上传的文档直接被用户下载,本站只是中间服务平台,本站所有文档下载所得的收益归上传人(含作者)所有。第壹文秘仅提供信息存储空间,仅对用户上传内容的表现方式做保护处理,对上载内容本身不做任何修改或编辑。若文档所含内容侵犯了您的版权或隐私,请立即通知第壹文秘网,我们立即给予删除!