大型酒店西服熨烫程序工作程序.docx

上传人:p** 文档编号:1269976 上传时间:2024-12-27 格式:DOCX 页数:2 大小:8.40KB
下载 相关 举报
大型酒店西服熨烫程序工作程序.docx_第1页
第1页 / 共2页
大型酒店西服熨烫程序工作程序.docx_第2页
第2页 / 共2页
亲,该文档总共2页,全部预览完了,如果喜欢就下载吧!
资源描述

《大型酒店西服熨烫程序工作程序.docx》由会员分享,可在线阅读,更多相关《大型酒店西服熨烫程序工作程序.docx(2页珍藏版)》请在第壹文秘上搜索。

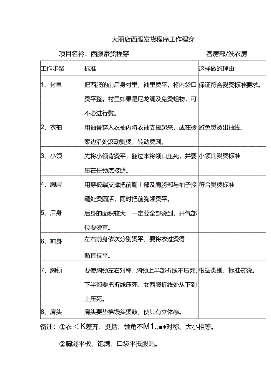
大丽店西服发货程序工作程穿项目名衿:西服豪货程穿客房部/洗衣房工作步聚标准这样做的理由1、衬里把西服的前后身衬里,袖里烫平,将内袋口烫平整。衬里如果是尼龙绸及免烫蛆物,可不必进行熨。保证符合熨烫标准要求。2、衣袖用袖骨穿入衣袖内将衣袖支撵起来,或在烫案边沿处滚动熨烫,转动烫圆。避免熨烫出袖线。3、小领先将小领背烫平,翻过来将领口压死,并要压在住领底接缝。小领的熨烫标准4、胸肩用穿板端支撑把前胸上部及肩膀部与袖子接缱处烫圆活,同时把前胸领烫平。符合熨烫标准5、后身后身的面积较大,一定要全部烫到,开气部位要烫直。6、前身左右前身依次分别烫平,要将衣过烫得循直拉平。7、胸领要使胸领左右对称,胸领上半部折线不压死,下半部要把折线压死。女西服折线处从下到上压死。根据类别,标准熨烫。8、肩头肩头要垫棉馒头烫鼓,使其有立体感。备注:衣K差齐、挺括、领角不M1.,对称、大小相等。胸燧平板、饱满、口袋平抵股贴。后身平整、开F1.齐。肩头平B1.两袖平挺。全身无充印。

展开阅读全文
相关资源
猜你喜欢
相关搜索

当前位置:首页 > 生活休闲 > 充电交流

copyright@ 2008-2023 1wenmi网站版权所有

经营许可证编号:宁ICP备2022001189号-1

本站为文档C2C交易模式,即用户上传的文档直接被用户下载,本站只是中间服务平台,本站所有文档下载所得的收益归上传人(含作者)所有。第壹文秘仅提供信息存储空间,仅对用户上传内容的表现方式做保护处理,对上载内容本身不做任何修改或编辑。若文档所含内容侵犯了您的版权或隐私,请立即通知第壹文秘网,我们立即给予删除!