磁场典型例题.docx

上传人:p** 文档编号:1273229 上传时间:2024-12-27 格式:DOCX 页数:8 大小:32.05KB
下载 相关 举报
磁场典型例题.docx_第1页
第1页 / 共8页
磁场典型例题.docx_第2页
第2页 / 共8页
磁场典型例题.docx_第3页
第3页 / 共8页
磁场典型例题.docx_第4页
第4页 / 共8页
磁场典型例题.docx_第5页
第5页 / 共8页
磁场典型例题.docx_第6页
第6页 / 共8页
磁场典型例题.docx_第7页
第7页 / 共8页
磁场典型例题.docx_第8页
第8页 / 共8页
亲,该文档总共8页,全部预览完了,如果喜欢就下载吧!
资源描述

《磁场典型例题.docx》由会员分享,可在线阅读,更多相关《磁场典型例题.docx(8页珍藏版)》请在第壹文秘上搜索。

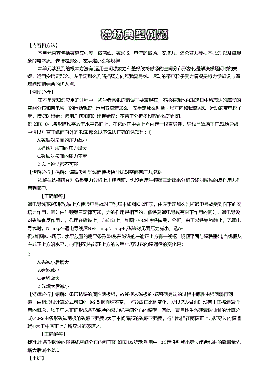
1、【内容和方法】本单元内容包括磁感应强度、磁感线、磁通IS、电流的磁场、安培力、洛仑兹力等根本概念.以及磁现象的电本质、安培定那么、左手定那么等规律.本单元涉及到的根本方法有.运用空间想象力和整好线符磁场的空间分布形象化是解决磁场问时的关键。运用安培定那么、左手定那么判断描场方向和我流导线、运动的带电粒子受力情况是将力学知识与礴场问题相结合的切入点。【例题分析】在本单元知识应用的过程中,初学者常犯的错误主要表现在;不能准确地再现魄日中所表达的底场的空间分布和带电粒子的运动轨迹:运用安培定加么、左手定那么判断世场方向和我流V战、运动的带电粒子受力情况时出错:运用几何知识时出现错误:不善于分析多过程

2、的物理向阳。例I如图10-1.条形瞄铁平放于水平泉面上,在它的正中央上方内定一根宣导建,导线与磁场垂宜,现给导级中通以垂直于纸面向外的电流,那么以下说法正确的选项是:IA.磁铁对泉面的压力战小B.描铁对东面的压力增大C.磁铁对泉面的质力不变D.以上说法都不可能【惜解分析】倡解:诲铁吸引导线而使极快导线对空面有压力,选B祐解在选择研究对象整受力分析上出现问题,也没有用牛顿第三定律来分析导线对博铁的反作用力作用到哪里.【正确解答】通电导线花F条形毡铁上方使通电导战附尸毡场中如图IO2所示,由左手定加么判断通电号战受到向下的安培力作用,同时由牛顿第三定律可知,力的作用是相互的,偎铁刻通电导践有向下作

3、用的同时,通电导设对磁铁有反作用力,作用在磴铁上,方向向上,如图10-3,对底铁做受力分析,由于感铁始终静止,无通电导线时,N=mg.在通电导线后N+F=mg.N=mg-F,磁铁对见面压力减小,选A-例2如图IO4所示,水平放置的扁平条形破帙,在磁铁的左谕正上方有一线枢,跷框平面与磁秩垂出,当线框从左端正上方沿水平方向平移到右端正上方的过程中.穿过它的磁通盘的变化是:I)A.先减小后增大B.始终减小C.始终增大D.先增大后减小【特辉分析】错解:条形毡铁的底性两极强,故线框从磁极的端移到另端的过程中底性由强到弱再到覆,由租通垠计算公式可知=BS,&枢面积不变,与B成正比例变化,所以选A做题时没有

4、出正搞清磁通用的概念,脑子里未正确形成条形底狭的感力线空间分布的模型,因此,盲目地生救硬套破迪状的计算公式0B-S由条形磁铁两极的磁感应强度B大于中间局部的磁感应强度,得出线框在两极正上方所穿过的极道玳大于中间正上方所穿过的破速J4.【正确解答】标准,出条形破怏的磁感线空间分布的剖面图,如图1J5所示.利用中=BS定性判断出穿过闭合线曲的磁通量先增大后减小,选D.【小结】=BS计算公式使用时是有条件的.B是匀强感场口要求B垂直S,所以感唠应强侬大的位置磁通显不一定大,而此四的两极上方的磁场不地匀强磁场,磁场与正上方线框平面所成的角度又未知,难以定量加以计算,编写此题的目的就是想提醒同学们对磁场

5、的形象化给予足监的重视.例3如图KK6所示,螺纹管两端加上交流电H,沿着螺纹管轴线方向有一电子射入.那么该电子在螺纹管内将做A.加速百城运动B.匀逑直战运动C.匀速B1.周运动D.简谐运动【铅解分析】错解一:螺践管两端加上交流电压,螺战管内有磁场,电子在破场中要受到磁场力的作用,应选A,错解-.;蝶线海两端加上了交流电压,蝶线管内部有磁场,忌场方向周期性发生变化,电子在周期性变化的磁场中受到的力也发生周期性变化,而做往复运动,应选D,错解一、二的根本厚因有二:一是对螺统管两端加上交流电压后,蝶线管内部磁场大小和方向发生坦期性变化的具体情况分析不湎:二是没布搞法洛仑兹力f=Bqv的适用条件,而乱

6、套公式.洛仑兹力的大小为f=Bqv的条件是运动电荷垂直射入磁场,当运动方向与B有夹角时,洛仑效力f=Bqvsin当=0或0=180时,运动电荷不受洛仑效力作用.【正确解答】螺线管两端加上交流电压后墀线管内部破场大小和方向发生同期性变化.但始终与螺线管平行,沿首端线管轴线方向射入的电子其运动方向与破感线平行.沿轴线飞入的电子始终不受洛仑兹力而做匀速宜城运动。例4有一自由的矩形导体线圈,通以电流1,将其移入通以恒定电流1的长宜导我的右例。其ab与cd边跟长直导体AB在同一平面内且互相平行,如图10-7所示。试判断将该线图从静止开始择放后的受力和运动情况,(不计我力)【错解分析】错解;借助毡极的相互

7、作用来判妍,由于长口将规电流产生的围场在矩形畿圈所在处的磁博战方向为垂口纸面向里,它等效于条形底铁的N极正对矩形戌圈向里,因为通电规圈相当于环形电流,其盛极由右手螺庭定届么判定为S板向外,它将受到等效N极的吸引,于是通电矩形线阳将垂直纸面向外加速.错误的根源就在于将直线电流的磁场与条形磁帙的磁极破场等效看待.我们知道直线电流破场的磁感纹是一簌以直导线1:各点为留心的同心网,它并不存在N极和S极,可称为无极场.不能与条形磁铁的有极场等效.【正确解答】利用左手定那么判断。先画H1.直戏电流的描场在知形线圈所在处的癌感线分布,由右手螺旋定那么确定其破密城的方向垂直纸面向里,如图I&8所示。戏圈的四条

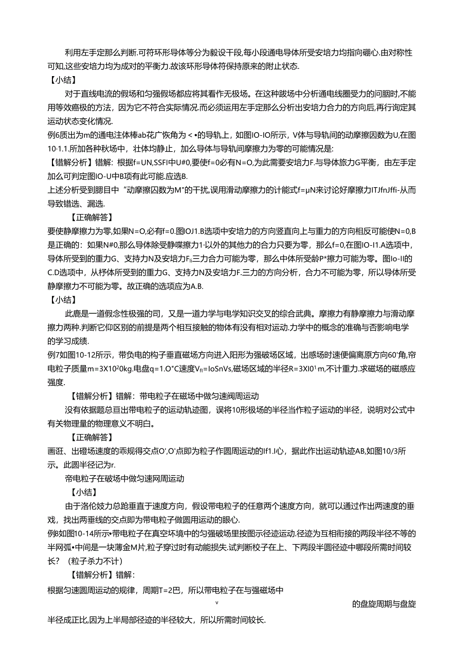
8、边所受安培力的方向由左手定那么判定.其中F1.与Fr相互平衡,因ab边所在处的t场比Cd边所在处的强,故%由此可知矩形线图abed所受安培力的合力的方向向左,它将加速向左运动而与导体AB靠拢。【小站】用等效的思想处理何题是有条件的,毡场的等效,应该是破场的分布有相似之处.例如条形破铁与通电直爆统管的磁场大致相同,可以等效.所以应该老老实实地将两个磁场画出来,经过比拟看是否满足等效的条件.此震中直线电流的展场就不能等效为匀强磁场.例5如图10-9所示,用绝绥丝线悬挂着的环形导体,位于与其所在平面垂直且向右的匀强磁场中,假设环形导体通有如下图方向的电流I.试判断环形导体的运动情况.【情解分析锵料:

9、匀强磁场的横七线与导体环面垂直向右,它等效于条形横铁N板正对环形导体圆面的左例,而通电环形导体,即环形电流的磁场N极向左(根据右手定那么来判定),它将受到等效N股的排斥作用,环形导体开始向右加速运动.误将匀强破场等效于条形磁跌的底场.【正确解答】利用左手定那么判断.可符环形导体等分为毅设干段,每小段通电导体所受安培力均指向硼心.由对称性可知,这些安培力均为成对的平衡力.故该环形导体符保持原来的附止状态.【小结】对于直线电流的假场和匀强假场都应将其看作无极场。在这种跋场中分析通电线圈受力的问胭时,不能用等效癌极的方法,因为它不符合实际情况.而必须运用左手定那么分析出安培力合力的方向后,再行询定其

10、运动状态变化情况.例6质出为m的通电注体棒ab花广恢角为的导轨上,如图IO-IO所示,V体与导轨间的动摩擦因数为U,在图101.1.所加各种秋场中,壮体均静止,加么导体与导轨间摩擦力为零的可能情况是:【错解分析】错解:根据f=UN,SSFI中U#0,要使f=0必有N=O,为此需要安培力F.与导体旅力G平衡,由左手定加么可判定图IO-U中B项有此可能.应选B.上述分析受到腮目中“动摩擦囚数为M的干扰,误用滑动摩擦力的计能式f=N来讨论好摩擦力ITJfnJffi-从而导致错选、漏选.【正确解答】要使静摩擦力为零,如果N=O,必有f=0.图IOJ1.B选项中安培力的方向竖直向上与重力的方向相反可能使

11、N=0,B是正确的:如果N#0,那么导体除受静喋擦力1以外的其他力的合力只要为零,那么f=0,在图IO-I1.A选项中,导体所受到的重力G、支持力N及安培力FIi三力合力可能为零,那么中体所受龄P*擦力可能为零。图Io-II的C.D选项中,从杼体所受到的重力G、支持力N及安培力F.三力的方向分析,合力不可能为零,所以导体所受静摩擦力不可能为零。故正确的选项应为A.B.【小结】此鹿是一道假念性极强的司,又是一道力学与电学知识交叉的综合武典。摩擦力有静摩擦力与滑动摩擦力两种.判断它仰区别的前提是两个相互接触的物体有没有相对运动.力学中的概念的准确与否影响电学的学习成绩.例7如图10-12所示,带负

12、电的构子垂直磁场方向进入阳形为强破场区域,出感场时速便偏离原方向60角,帘电粒子质量m=3X1020kg.电盘q=1.OC速度VfI=IoSnVs,磁场区域的半径R=3XI01.m,不计重力.求磁场的磁感应强度.【错解分析】错解:带电粒子在磁场中做匀速阀周运动没有依据题总亘出带电粒子的运动轨迹图,误将10形极场的半径当作粒子运动的半径,说明对公式中有关物理量的物理意义不明白。【正确解答】画诳、出磴场速度的乖规得交点O,O点即为粒子作圆周运动的If1.I心,据此作出运动轨迹AB,如图10/3所示。此圆半径记为r.帝电粒子在破场中做匀速网周运动【小结】由于洛伦妓力总跄垂直于速度方向,假设带电粒子的

13、任意两个速度方向,就可以通过作出两速度的垂戏,找出两垂线的交点即为带电粒子做圆用运动的眼心.例8如图10-14所示带电粒子在真空坏境中的匀强破场里按图示径迹运动.径迹为互相衔接的两段半径不等的半网弧中间是一块薄金M片,粒子穿过时有动能损失.试判断校子在上、下两段半圆径迹中哪段所需时间较长?(粒子杀力不计)【错解分析】错解:根据匀速圆周运动的规律,周期T=2巴,所以带电粒子在与强磁场中v的盘旋周期与盘旋半径成正比,因为上半局部径迹的半径较大,所以所需时间较长.倡误地认为带电校子在磁场中做硼周运动的速度不变,的周期公式T=,粒子运动的半径大,所用时间长。V【正确解答】首先根据洛仑兹力方向,(指向圆

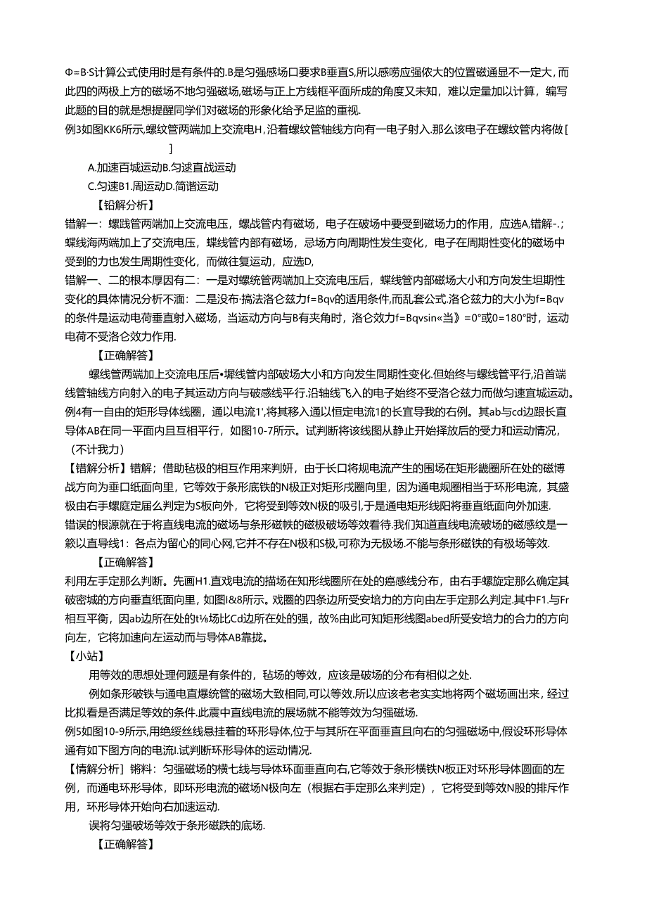
14、心),机场方向以及动能损耗情况,判定粒子带正电,沿abcde方向运动。再求通过上、下两段圆弧所需时间:带电粒子在磁场中做匀速留用运动回旋周期T=等,T仅由磁感应强箧B及粒子的荷质比决定,与粒Bq子速度V,过旋半径R无关.因此上、下两半圆孤粒子通过所需时间相等.动能的损髭导致粒子的速度的减小,结果使得盘旋半径按比例减小.周期并不改变.【小结】盘旋加速滞的过程恰好与此题所述过程相反.盘旋加速零中粒子不断地被加速,但是粒子在跟场中的B1.周运动周期不变。例9一个负离子的顺量:为m,电鹏大小为q,以速度V。垂直于屏S经过小孔O肝人存在着匀强磁场的真空室中,如图10-15所示。假感应丸度B方向与离子的初

15、速度方向垂直,并垂直于纸面向里.如果离子进入碟场后经过时间I到这位置P,证明;口.纹OP与圈子入射方向之间的夹角垠的关系是8=t.I2m【错解分析】错解:根据牛顿第二定律和向心加速度公式高中阶段,我们在应用牛顿第二定律解题时,F成为恒力或平均力,此遨中洛仑效力是方向不断变化的力.不能出接代入公式求解.【正确解答】OPvtvtBqa三三三CRrmv/Bqm而-26=电3得证。如图10-16.当肉子到达位置P时网心向为2m【小站】时时娈注意公式的适用条件莅困,稍不注意就会出现张冠李戴的错误。如果想用平均力的牛顿第二定律求解.那么要先求平均加速度例10如图1047所示.在X轴上有垂直于Xy平面向里的匀强磁场,碣适应强度为B;在X轴下方有沿丫做负方向的匀强电场,场更为E,一颇最为m,电荷成为q的粒子从坐标原点,沿者y轴正方向射出.射出之后.第3次到达X轴时.它与点。的距离为1.求此粒子射出时的速度V和运动的总路程s.(重力不计).【错解分析】错解:粒子射出后第三次到达N轴,如图10/8所示在电场中粒子的磁场中每一次的位移是I.第3次到达X轴时,粒子运动的总路程为一个半圆周和六个位移的长度之和.错解是由于审Sfi出现错误.他们把题中所说的“射M之后,第3次到达X轴”这段话理解为“粒子在检场

展开阅读全文
相关资源
猜你喜欢
相关搜索

当前位置:首页 > 中学教育 > 试题

copyright@ 2008-2023 1wenmi网站版权所有

经营许可证编号:宁ICP备2022001189号-1

本站为文档C2C交易模式,即用户上传的文档直接被用户下载,本站只是中间服务平台,本站所有文档下载所得的收益归上传人(含作者)所有。第壹文秘仅提供信息存储空间,仅对用户上传内容的表现方式做保护处理,对上载内容本身不做任何修改或编辑。若文档所含内容侵犯了您的版权或隐私,请立即通知第壹文秘网,我们立即给予删除!