美容产品上市前测算.docx

上传人:p** 文档编号:1278155 上传时间:2024-12-27 格式:DOCX 页数:5 大小:25.56KB
下载 相关 举报
美容产品上市前测算.docx_第1页
第1页 / 共5页
美容产品上市前测算.docx_第2页
第2页 / 共5页
美容产品上市前测算.docx_第3页
第3页 / 共5页
美容产品上市前测算.docx_第4页
第4页 / 共5页
美容产品上市前测算.docx_第5页
第5页 / 共5页
亲,该文档总共5页,全部预览完了,如果喜欢就下载吧!
资源描述

《美容产品上市前测算.docx》由会员分享,可在线阅读,更多相关《美容产品上市前测算.docx(5页珍藏版)》请在第壹文秘上搜索。

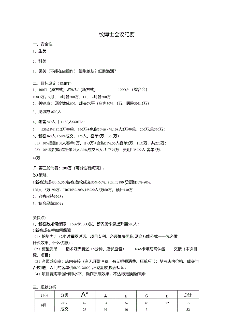
1、纹博士会议纪要一、安全性1、生美2、科美3、医关(不能在店操作),细胞她肤?细胞激活?二、目标设定(SMRT)1、400TJ(原方式)800Tj(新方式)100O万(综合会)100O万,9月、10月各200万、11、12月各300万2、关键点:见诊数依600、成交水平(店内30%,1万、医院30%,2万)3、见诊故3600人4、老客240人(180人S60TJ:5. 375%180.2万客单,360万+兔僧506)%.108人2万客总,200万,总560万:6、新客360人(50%成交,175人、客单2万、350万)(1) 30%首购100人客单1万,I1.O万+女购55%,55人客单2万,I

2、1.O万,共220万:(2) 70%邀约医院坐诊75人.30%成交75人.1.万,75万:更明3O%22人.客单2万.44万7、第三轮消费:200万(可能性有问璃;改策略I1,新客达成430万,360名客.首轮成交S0%-60%,1801TJ180Tj,复购70%-80%.126人1.5万190万:UtfJ10%-20%,15%20人3万60万,预计430万2、老客i持350万3、嫁合品牌200万关快点:1、新客数如何保障:1666卡100O张,新齐见诊录提升至500人:2,新客成交率如何保障(1)帕垫内训(2小时看图说话、项目专利、必须情决同胞.见诊万能公式一一怎么做、什么效果、什么优惠)、

3、(2)铺垫质吊话术好天复述(5分钟、店长监督1666卡填写确认函交接(本次目标、项目)(3)老师成交率:店内交接(有无频繁消费、有无把握消费、压单环节:梦考店内价格、成交与否技I送、入门的客单价6800-9800),不达阴更换咨抑师:(4)项目复购率:操作师水平、操作质玳效果,不达标更换操作师:三、现状分析月份分类A*ABCD总计9月i42343322172成交25H10352金SS52.319.511.23.086.0成交率m41%26%8%30%客的价2.11.41.11.O1.7亚贿光电12719他50%37%IO月见惨2532274221M7成交242211764ft96.535.81

4、4.78.3155.3成交车期69%41%IK14客用价1.01.61.31.22.I购光电3-174登率13、18%1.1.I1.月见诊况38363324169成交201813556佥151.134.017.4.71.)7.0成交率弥m泌1S33、客柜价2.61.91.30.91.9乂期光电358)8ft*152S%14%12月i21341947)013)成交2326101271金薇61.851615.110.2140.7成交率110%76%53%2於Sn客的价2.72.11.50.82.0M购光电571222%27%1711月33322331612S成交20199856金SS47.025.

5、010.06.888.8成交率61%59%:m2/小客用价2.31.31.10.91.6用光电2-1174费率I(H21%11%133月见诊534343358182成交2113141361金SI74.520.522.212.5129.6成交率,30%33%37%U客单价3.51.61.61.02.1乂购光电3361K21%10%5月见修4S3123S313MH成交20138614金额59.01.&I8.38.80.294.4成交率愕42%35%师及32%客单价2.91.41.01.50.22.0W购光电831124叠率4(H23%13%25%7月见诊2117141567成交6525IH金物14

6、.76.91.84.127.8成交率2笊2的M33%m客单价2.51.10.90.91.5乂购光电1124ata*m50%1O22、合计人次见修21261223272I(MIM1.成交159ISO77591426金顺456.9213.5100.658.50.2829.7成交率5K396%277%J80%及299%客单价2.91269.98.I0.215.2复购光电373062O7523.3%23.1%7.H%3.4、0.0%17.(合计人头有效客82132171601I4862472成交697053341227金微213.5456.9100.658.50.2829.7普及率8露53%31%g“

7、,客半价I1.6.51.91.70.23.7成文次数2.31.91.51.71.01.91、员工(1)1666的级博士jft目均训2、合作方*w见修Je交*成交率咨单许王中飞283130294.442.3罗建宏252K6178.331%2.1周佳依15860154,13法2.6吴琼13753110.03%2.I罗探雅653188.648%2.9黄松84336X83%1.9张良34H32.832%3.0梁老聊271020.1372.0米明21911.01:%1.9jasha1310.88、0.83、及目,E要是眼同项要买单四、解决方案1、5+2模式,1+2模式(1)见管Jfci5大见诊册WO名,

8、新客?老客?一一如何遨约?(2)成交率,30%成交客单1万:2天咨询会升华2万客单60万:A.如何邀约达标B如何铺垫达标(打开观念、走进内心、解决问题)C.老师成交水平D医院升华能力2、店销售项目:项目设计【客户群、效果、U格、次数、隐患、冲突(Jfi)W、效果)客户群财效果患次数价格冲突(周期、效果)如何与光电结合如何店销已购口纹33-7天后可探作光电购送:细胞然肤细胞激活*老师补充色素沉枳面部提升建筑美学:1、钗博土地基2.提升钢筋水泥3、色素水光装修策略:1、综合套餐方式2、相互铺垫成交3、需要光电资料未购3五、行动计划1、眼做什么目标什么时间怎么做谁来检核奖罚设专职内训师3、被博士做什么目标修来做什么时间怎么做*来检核奖罚培训考核内训师

展开阅读全文
相关资源
猜你喜欢
相关搜索

当前位置:首页 > 汽车/机械/制造 > 汽车作业报告

copyright@ 2008-2023 1wenmi网站版权所有

经营许可证编号:宁ICP备2022001189号-1

本站为文档C2C交易模式,即用户上传的文档直接被用户下载,本站只是中间服务平台,本站所有文档下载所得的收益归上传人(含作者)所有。第壹文秘仅提供信息存储空间,仅对用户上传内容的表现方式做保护处理,对上载内容本身不做任何修改或编辑。若文档所含内容侵犯了您的版权或隐私,请立即通知第壹文秘网,我们立即给予删除!