三年级体育全册教案.docx

上传人:p** 文档编号:1282513 上传时间:2025-01-16 格式:DOCX 页数:43 大小:123.33KB
下载 相关 举报
三年级体育全册教案.docx_第1页
第1页 / 共43页
三年级体育全册教案.docx_第2页
第2页 / 共43页
三年级体育全册教案.docx_第3页
第3页 / 共43页
三年级体育全册教案.docx_第4页
第4页 / 共43页
三年级体育全册教案.docx_第5页
第5页 / 共43页
三年级体育全册教案.docx_第6页
第6页 / 共43页
三年级体育全册教案.docx_第7页
第7页 / 共43页
三年级体育全册教案.docx_第8页
第8页 / 共43页
三年级体育全册教案.docx_第9页
第9页 / 共43页
三年级体育全册教案.docx_第10页
第10页 / 共43页
亲,该文档总共43页,到这儿已超出免费预览范围,如果喜欢就下载吧!
资源描述

《三年级体育全册教案.docx》由会员分享,可在线阅读,更多相关《三年级体育全册教案.docx(43页珍藏版)》请在第壹文秘上搜索。

1、体育课教学常规体育课教学应从增强体质出发,加强课堂的“三基”教学经常对学生进行思想品德教育,有意识地培养学生各种优良品质,充分发挥教师和学生两个方面的积极性,不断提高教学质量。-、教师方面:1、 认真备课,精心写好教案,不备课,无教案不潴上课。2、 认真学习和贯彻教学大纲,钻研教材,明确教材目的与任务,掌握教材重点、难点。明确本节课的教学任务、儿为完成任务而采取的教学原则、教学方法,组织措施等。3、 根据教学任务,提前准备和布置好场地、器材、及教学用具、教加不准旷课,因故不能上课,必须经学校领导同意,并做好妥善安排。4、 在教学中,加强与重视“三基教学”同时要注意对学生能力的培养,努力完成体育

2、三个方面的任务。5、 教学原则、教学方法的运用,瞿从增强学生体质出发,根据青少年的心理生理特点及学生的实际情况,科学地安排好、密度和运动量。6、 教帅要注意仪表整洁,举止大方,教态严肃、自然、注意精神文明的建设,并在课前三分钟前换好服装。在上课现场等候上课。7、 认真做好学生的学期、学年体育成绩的考核和评定,重视资料的枳累和保管,并且定期进行科学的分析和归纳,指导和改进教学工作,不断提高教学质量。8、 教学中要充分发挥体育委员,小组长及积极分子的作用并且经常做好对他们的培养和训练工作,使他们真正起到教师助手作用。9、 教学中要Tj严密的组织纪律,严格的安全保护措施与要求,严防伤害事故的发生一旦

3、发生伤害事故要及时向领导汇报并作好妥善处理。二、学生方面:1、 学习目的明确,积极自觉的上好体育课。注意听讲,积极学习掌握必要的体育基本知识技能与科学锻炼身体的方法,逐步养成自觉锻炼的习惯。2、 上体育课,着装要轻便,整齐,做到穿轻便运动鞋上课,不带钢笔,小刀等提前按教师要求,在指定地点等候上课。站队时要做到快、静、齐。3、 不得无故缺课,不迟到、不早退,服从领导,听从指挥,遵守课堂各项规定。4、 在课堂上严格执行教师的各项要求,不经允许不得随意移动器材教具襄严格执行教师规定的各项保护措施”5、 要爱护体育器材,不得有意损害各种体育设备和用品,课后要按教帅的要求如数送还各种器材。三年级体育课进

4、度表周次计划进度课时1.蹲踞式跳远2.迎面传球11.绰森式跳远2.双手前抛、后抛实心球21.蹲踞式跳远2.冲过火力网3二1.对墙投掷小沙袋2.韵律活动和舞蹈41.跳跃2.投掷51.对堵投掷小沙袋2.韵律活动和舞蹈6三1.双手向前、后抛实心球2.秧歌垫步舞71.朗府式跳远2.冲过火力网N1.双手向前、后抛实心球2.秧歌垫步舞9四1.屈腿悬垂摆动2.8”字接力跑101.对墙投掷轻物2.泊律活动和舞蹈H体育常识:跑、跳、投掷12五1.原地投掷垒球2.立定跳远(考核)131.原地投掷垒球2.立定跳远(考核)H体育常识:乒乓球15八1.屈腿悬垂2.快快跳起161.屈腿悬垂摆动2.“8”字接力跑171.原

5、地投掷垒球2.秋歌垫步舞)8七1.屈腿悬垂2.武术:组合动作(一)19养生之道:背要常暖、胸要常护201.耐久胞2。游戏:迎面接力211.站立式起跑2.於住空中球221.原地投掷用球(考核)2.儿童马步231.耐久跑2.游戏:跳绳接力赛跑24九健康常识:准备活动的重要性251.屈腿悬垂2.武术:组合动作(一)261.50米放松跑2.截住空中球27十1.对墙投掷小沙袋2.冲过火力网281.乒乓球2.跳绳接力赛跑291.迎面接力2.马步组合练习30十一怎样预防运动受伤311.投掷2.游戏:“8”字接力跑321.乒乓球2.跳绳(考核)33I-I1.耐久跑2.游戏34.立定跳远2.儿童马步351.乒乓

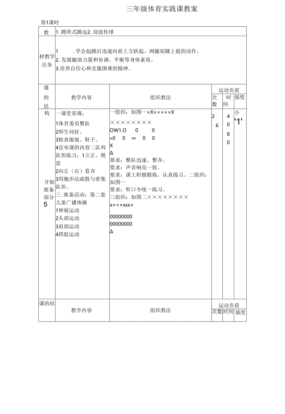
6、球:正手攻球2.游戏:跳绳接力跑36+三1.:迎面障碍接力跑2.选用教材:截住空中球37健康常识:气体交换站381.400米耐久幽2.游戏:跳进去拍人39十四1.小足球2.武术:武术操例1.耐久跑2.选用教材:截住空中球411.小足球2.游戏:截住空中球42十五1.屈腿悬垂2,快快跳起431.屈腿悬垂摆动2.“8”字接力跑441.原地投掷垒球2.秧歌垫步舞45卜六1.耐久跑2.游戏461.民族传统体育:武术操(更习2.选用教材:“8”47三年级体育实践课教案第1课时教1.蹲班式跳远2.迎面传球材教学任务1 .学会起跳后迅速向前上方跃起、两腿屈膝上提的动作。2 .发展腿部力量和协调、平衡等身体素

7、质。3 .培养自信心和克服困难的精神。课运动负荷的结教学内容组织教法次数时间强度构开始准备部分5一课堂常规:1体育委员整队2师生问好。3检杳服装、鞋子。4宣布课的内容二队列队形练习:1立正、稍息2向左(右)看齐3用胞步法疏散与密集队形。三.准备活动:第二套儿童广播体操1伸展运动2头部运动3肩部运动4四肢运动一组织:如图一XXOW1.O000000X要求:整队迅速、整齐。要求:声音响亮一致。要求:课上积极锻炼、认真练习。二组织:如图一要求:听口令统一练习。三组织:如图二xxxx0000000000000000264080小1课的结教学内容组织教法运动负荷次数时间强度基本部分25一跳跃:相踞式跳远

8、1单足交换向前跳2跑几步,一脚起跳,摆动艇踏上跳箱燕练习3讲解、示范跃起屈膝上提动作,并分组练习摆动腿向前上方摆动作。4去抻跳箱盖练习。二游戏:迎面传球教学重点:传接球的基本技术。难点:队员之间的配合.1讲解游戏方法、规则并请学生示范。2各队试做1次。3正式记分比客。三素质练习:纵叉、横叉。一组织:先分散后分组练习。1分散练习。2分组练习。落地处放垫子。3摆动腿先着地,落地轻巧。4助跑15米,起跳后向前上方取起,两腿屈膝上提,落入沙坑.教学重点:起跳有力,迅速向前上方跃起,两腿屈膝上提。二组织:如图三X5米XX0000000O000(XX)0方法:申组排头将球传给乙组排头,自己胞到乙组排尾,依

9、次类推,先传完队获胜。三组织:如图二要求:充分下压.5杪X2组1050506080102010O20强中中强强中结束部分5整理放松:二讲评:收还器材四布置课后作业、宣布下课充分放松上、下肢肌肉。二表扬有进步的学生。三第一排同学。四师生互道再见。50小预计效果场地器材嶷道、沙坑、跳弁只、垫子2只盖、小篮球4技术技能1.80%的同学学会向前上方迅速跃起,两腿屈膝上提的动作。2.各组能基本完成传接球的动作。练习密度课后小结学生练习投入,在跳跃过程中,膝盖上提动作不够充分。30平均心率125强度指数1.5三年级体育实践课教案第2课时教1.蹲踞式跳远2.双手前抛、后抛实心球材1.学会起跳后迅速向前上方跃

10、起、两腿屈膝上提的动作。5.发展腿部力量和协调、平衡等身体素质。6,培养自信心和克服困难的精神。课的结教学内容组织教法运动负荷次数时间强度.构开始准备部分5一课堂常规:1体育委员整队2师生问好。3检查服装、鞋子。4宣布课的内容二队列队形练习:1立正、利息2向左(右)看齐3用跑步法疏收与密集队形.三.准备活动:徒手操1-7节1 .跟随口令节拍,动作准确到位。2 .充分放松各个关节。一组织:如图一XXOOOO000000000000X要求:整队迅速、整齐。要求:声音响亮一致。要求:课上积极锻炼、认真练习。二组织:如图一要求:听口令统i练习。三组织:如图二x0000000000000000262*8

11、拍4080小中运动负荷的;|:I1.教学内容组织教法次数时间度基本部分25一跳跃:蹲踞式跳远1单足交换向前跳2胞几步,一脚起跳.摆动腿踏上跳箱盖练习3讲解、示范改起屈膝上提动作,并分组练习拐动腿向前上方摆动作。4去掉跳箱盖练习。二投掷:双手向前、后抛实心球。教学IR点:提高正确的投掷方法和用力顺序,投掷时动作协调。三素质练习:纵叉、横叉。一组织:先分散后分组练习。1分散练习。2分组练习。落地处放垫子。3摆动腿先着地,落地轻巧。4助胞15米,起跳后向前上方跟起,两腿屈膝上提,落入沙坑.教学重点:起跳有力,迅速向前上方跋起,两腿屈膝上提。二组织:如图三0OOOOOOOoo0000001 .手腕、用

12、、腹腹的准备活动.2 .提示投掷时应两脚用力跪地,腰腹配合及两臂抛掷时要苏调有力.3 .教师讲评,要求特别注意用力顺序的耍袋.4 .先练习向前抛,再练习向后抛三组织:如图二要求:充分下压。5秒X2组50506080102010020大中中结束部分5整理放松:二讲评三收还翳材四布置课后作业、宣布下课一充分放松上、下肢肌肉.二表扬有进步的学生。三第排同学。四拜生互道再见。50小预计效果场地器材跑道、沙坑、跳箱盖、实心球10只、垫子2只技术技能3 .80%的同学学会向前上方迅速跃起,两腿屈膝上提的动作。4 .学会投掷时正确的用力顺序。练习密度课后小结经过练习后,学生的屈膝上提动作有了显若的改善。30

13、平均心率125强度指数1.5一:年级体育实践课教案第3课时教1.判踞式跳远2.冲过火力网体育常识:跑、跳、投掷和体操对身体的作用【教学目标】1 .让学生了解跑、跳、投掷和体操对身体的重要意义。2 .提高学生学习的枳极性和自觉性。【教学过程】一、导入1 .总结上学期体育考核情况,明确今后体育学习中的目标2 .提出这个学期的新任务:体育“达标”3 .再次强调体育课的课堂常规一、初投1 .跑、跳、投掷和体操对身体的作用(板书)(D跑、跳、投掷和体操对身体的重要意义胞、跳、投掷是人体的基本活动,是参加生产劳动和保卫祖国的重要的实用技能。胞、跳、投掷这三个项教材,锻炼身体的效果很好,而且简敢易行。小学的体操教材,内容十分丰富,对促进学生身体的正常发育、身体素质的全面发展,改善身体形态,促进身体机能的发展,以及对意志品质的培养有很大的作用。(2)跑、跳、投掷和体操对身体的作用(提问、讨论、教师总结)能促进少年儿童的生长发育和身体机能的发展。使内脏机能得到增强。可以养

展开阅读全文
相关资源
猜你喜欢
相关搜索

当前位置:首页 > 幼儿/小学教育 > 小学学案

copyright@ 2008-2023 1wenmi网站版权所有

经营许可证编号:宁ICP备2022001189号-1

本站为文档C2C交易模式,即用户上传的文档直接被用户下载,本站只是中间服务平台,本站所有文档下载所得的收益归上传人(含作者)所有。第壹文秘仅提供信息存储空间,仅对用户上传内容的表现方式做保护处理,对上载内容本身不做任何修改或编辑。若文档所含内容侵犯了您的版权或隐私,请立即通知第壹文秘网,我们立即给予删除!