常见的数量关系.docx

上传人:p** 文档编号:1286122 上传时间:2025-01-16 格式:DOCX 页数:3 大小:10.93KB
下载 相关 举报
常见的数量关系.docx_第1页
第1页 / 共3页
常见的数量关系.docx_第2页
第2页 / 共3页
常见的数量关系.docx_第3页
第3页 / 共3页
亲,该文档总共3页,全部预览完了,如果喜欢就下载吧!
资源描述

《常见的数量关系.docx》由会员分享,可在线阅读,更多相关《常见的数量关系.docx(3页珍藏版)》请在第壹文秘上搜索。

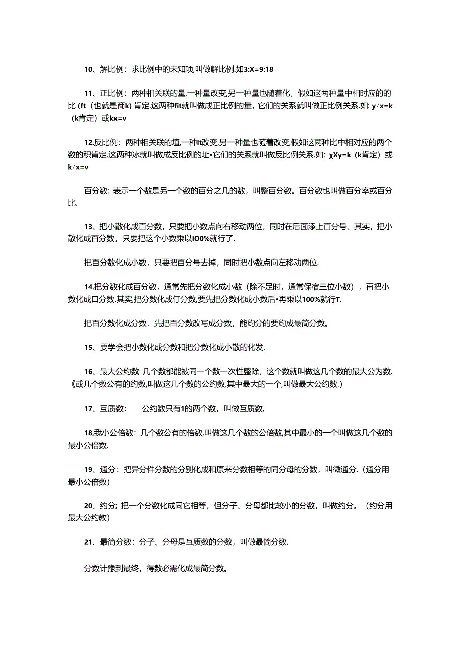
1、常见的数量关系1,单价X数=总价2、单产累X数做=总产法3,速度X时间=路程4,工效X时间=工作总量5、加数+加数=和一个加数=和+另一个加数被减数一减数=差减数=被减数一差被减数=减数+差因数X因数=积一个因数=积另一个因数被除数除数=商除数=被除数商被除数=商X除数有余数的除法:破除数=尚X除数+余数一个数连续用两个数除,可以先把后两个数相乘,再用它们的枳去除这个数,结果不变.例:9056=90(5X6)6.1公里=1千米1千米=100O米1米=10分米1分米=1011米1厘米=10厘米1平方米=100平方分米1平方分米=100平方厢米1平方哩米=I(K)平方左米1立方米=100O立方分米

2、1立方分米=100O立方Jm米1立方陛米=100o立方充米ID1.i=100O千克1千克=100O克=1公斤=1市斤1公顷=100(M平方米,1亩=666.666平方米.1升=1立方分米=100o电升1意升=1立方厚米7、什么叫比:两个数相除就叫做两个数的比.如:25或3:6或1/3比的前项和后项同时乘以或除以一个相同的数(0除外),比值不变。8、什么叫比例:表示两个比相等的式子叫做比例,如3:6=9:189、比例的基本性殖:在比例里,两外项之枳等于两内项之枳.10、解比例:求比例中的未知项,叫做解比例.如3:X=9:1811、正比例:两种相关联的量,一种量改变,另一种量也随着化,假如这两种量

3、中相时应的的比(ft(也就是商k)肯定.这两种fit就叫做成正比例的量,它们的关系就叫做正比例关系.如:yx=k(k肯定)或kx=v12.反比例:两种相关联的埴,一种It改变,另一种量也随着改变,假如这两种比中相对应的两个数的积肯定.这两种冰就叫做成反比例的址它们的关系就叫做反比例关系.如:X=k(k肯定)或kx=v百分数:表示一个数是另一个数的百分之几的数,叫整百分数。百分数也叫做百分率或百分比.13、把小散化成百分数,只要把小数点向右移动两位,同时在后面添上百分号、其实,把小散化成百分数,只要把这个小数乘以IO0%就行了.把百分数化成小数,只要把百分号去掉,同时把小数点向左移动两位.14.

4、把分数化成百分数,通常先把分数化成小数(除不足时,通常保宿三位小数),再把小数化成口分数.其实,把分数化成仃分数,要先把分数化成小数后再乘以100%就行T.把百分数化成分数,先把百分数改写成分数,能约分的要约成最简分数。15、要学会把小数化成分数和把分数化成小散的化发.16、最大公约数;几个数都能被同一个数一次性整除,这个数就叫做这几个数的最大公为数.或几个数公有的约数,叫做这几个数的公约数.其中最大的一个,叫做最大公约数.)17、互质数:公约数只有1的两个数,叫做互质数,18,我小公倍数:几个数公有的倍数,叫做这几个数的公倍数,其中最小的一个叫做这几个数的最小公倍数.19、通分:把异分件分数

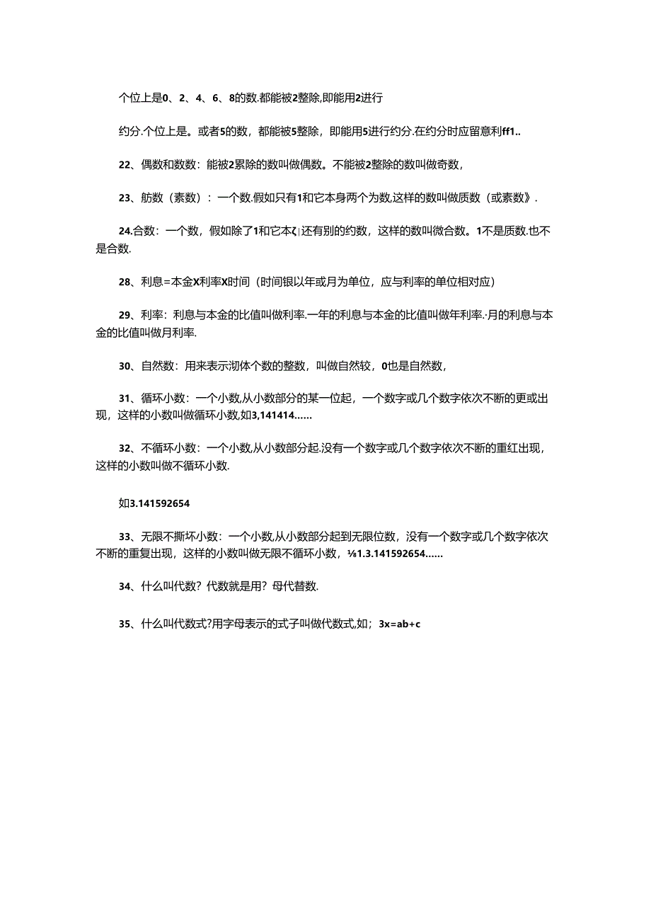
5、的分别化成和原来分数相等的同分母的分数,叫微通分.(通分用最小公倍数)20、约分;把一个分数化成同它相等,但分子、分母都比较小的分数,叫做约分。(约分用最大公约教)21、最简分数:分子、分母是互质数的分数,叫做最简分数.分数计豫到最终,得数必需化成最简分数。个位上是0、2、4、6、8的数.都能被2整除,即能用2进行约分.个位上是。或者5的数,都能被5整除,即能用5进行约分.在约分时应留意利ff1.22、偶数和数数:能被2累除的数叫做偶数。不能被2整除的数叫做奇数,23、舫数(素数):一个数.假如只有1和它本身两个为数,这样的数叫做质数(或素数.24.合数:一个数,假如除了1和它本还有别的约数,

6、这样的数叫微合数。1不是质数.也不是合数.28、利息=本金X利率X时间(时间银以年或月为单位,应与利率的单位相对应)29、利率:利息与本金的比值叫做利率.一年的利息与本金的比值叫做年利率.月的利息与本金的比值叫做月利率.30、自然数:用来表示沏体个数的整数,叫做自然较,0也是自然数,31、循环小数:一个小数,从小数部分的某一位起,一个数字或几个数字依次不断的更或出现,这样的小数叫做循环小数,如3,14141432、不循环小数:一个小数,从小数部分起.没有一个数字或几个数字依次不断的重红出现,这样的小数叫做不循环小数.如3.14159265433、无限不撕坏小数:一个小数,从小数部分起到无限位数,没有一个数字或几个数字依次不断的重复出现,这样的小数叫做无限不循环小数,1.3.14159265434、什么叫代数?代数就是用?母代替数.35、什么叫代数式?用字母表示的式子叫做代数式,如;3x=ab+c

展开阅读全文
相关资源
猜你喜欢
相关搜索

当前位置:首页 > 中学教育 > 中学学案

copyright@ 2008-2023 1wenmi网站版权所有

经营许可证编号:宁ICP备2022001189号-1

本站为文档C2C交易模式,即用户上传的文档直接被用户下载,本站只是中间服务平台,本站所有文档下载所得的收益归上传人(含作者)所有。第壹文秘仅提供信息存储空间,仅对用户上传内容的表现方式做保护处理,对上载内容本身不做任何修改或编辑。若文档所含内容侵犯了您的版权或隐私,请立即通知第壹文秘网,我们立即给予删除!