硫酸理化特性表.docx

上传人:p** 文档编号:1299123 上传时间:2025-01-16 格式:DOCX 页数:2 大小:11.36KB
下载 相关 举报
硫酸理化特性表.docx_第1页
第1页 / 共2页
硫酸理化特性表.docx_第2页
第2页 / 共2页
亲,该文档总共2页,全部预览完了,如果喜欢就下载吧!
资源描述

《硫酸理化特性表.docx》由会员分享,可在线阅读,更多相关《硫酸理化特性表.docx(2页珍藏版)》请在第壹文秘上搜索。

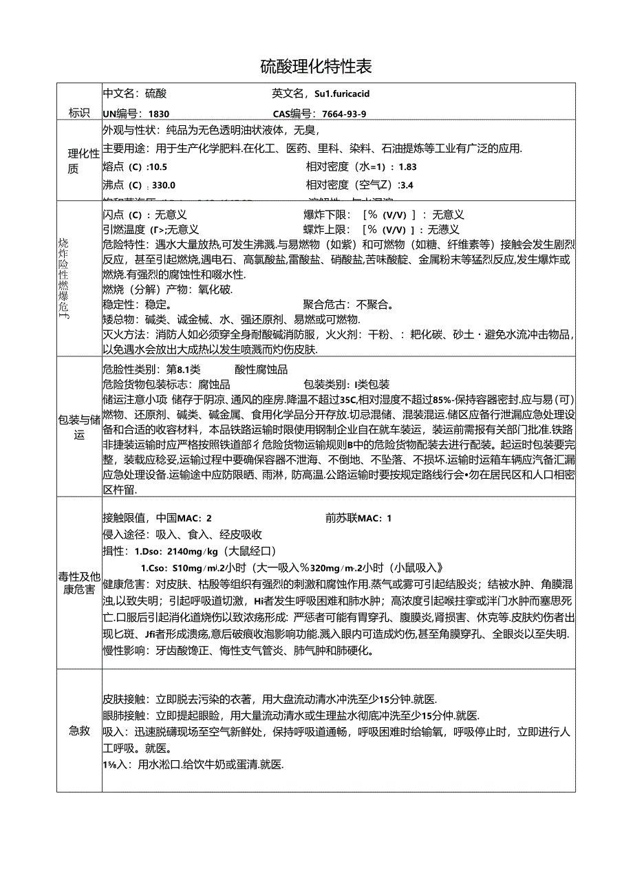
1、硫酸理化特性表标识中文名:硫酸英文名,Su1.furicacidUN编号:1830CAS编号:7664-93-9理化性质外观与性状:纯品为无色透明油状液体,无臭,主要用途:用于生产化学肥料.在化工、医药、里科、染料、石油提炼等工业有广泛的应用.熔点(C):10.5相对密度(水=1):1.83沸点(C):330.0相对密度(空气Z):3.4饱和蒸汽压(kPa):0.13(145.8D溶解性:与水混溶。烧炸险性燃爆危f闪点(C):无意义爆炸下限:(V/V):无意义引燃温度(;无意义蝶炸上限:(V/V):无懑义危险特性:遇水大量放热,可发生沸溅.与易燃物(如紫)和可燃物(如糖、纤维素等)接触会发生剧

2、烈反应,甚至引起燃烧,遇电石、高氯酸盐,雷酸盐、硝酸盐,苦味酸靛、金属粉末等猛烈反应,发生爆炸或燃烧.有强烈的腐蚀性和啜水性.燃烧(分解)产物:氧化破.稳定性:稳定。聚合危古:不聚合。矮总物:碱类、诚金械、水、强还原剂、易燃或可燃物.灭火方法:消防人如必须穿全身耐酸碱消防服,火火剂:干粉、:耙化碳、砂土避免水流冲击物品,以免遇水会放出大成热以发生喷溅而灼伤皮肤.包装与储运危脸性类别:第8.1类酸性腐蚀品危险货物包装标志:腐蚀品包装类别:I类包装储运注意小项:储存于阴凉、通风的座房.降温不超过35C,相对湿度不超过85%-保持容器密封.应与易(可)燃物、还原剂、碱类、碱金属、食用化学品分开存放.

3、切忌混储、混装混运.储区应备行泄漏应急处理设备和合适的收容材料,本品铁路运输时限使用钢制企业自在就车装运,装运前需报有关部门批准.铁路非捷装运输时应严格按照铁道部彳危险货物运输规则B中的危险货物配装去进行配装。起运时包装要完整,装载应稔妥,运输过程中要确保容器不泄海、不倒地、不坠落、不损坏.运输时运箱车辆应汽备汇漏应急处理设备.运输途中应防限晒、雨淋,防高温.公路运输时要按规定路线行会勿在居民区和人口相密区杵留.毒性及他康危害接触限值,中国MAC:2前苏联MAC:1侵入途径:吸入、食入、经皮吸收揖性:1.Dso:2140mgkg(大鼠经口)1.Cso:S10mgmj.2小时(大一吸入320mg

4、m,.2小时(小鼠吸入健康危害:对皮肤、枯殷等组织有强烈的刺激和腐蚀作用.蒸气或雾可引起结股炎;结被水肿、角膜混浊,以致失明;引起呼吸道切激,Hi者发生呼吸困难和肺水肿;高浓度引起喉拄挛或泮门水肿而塞思死亡.口服后引起消化道烧伤以致浓疡形成:严惩者可能有胃穿孔、腹膜炎,肾损害、休克等.皮肤灼伤者出现匕斑、Jfi者形成溃疡,意后破痕收泡影响功能.溅入眼内可造成灼伤,甚至角膜穿孔、全眼炎以至失明.慢性影响:牙齿酸馋正、悔性支气管炎、肺气肿和肺硬化。急救皮肤接触:立即脱去污染的衣著,用大盘流动清水冲洗至少15分钟.就医.眼肺接触:立即提起眼睑,用大量流动清水或生理盐水彻底冲洗至少15分仲.就医.吸入

5、:迅速脱礴现场至空气新鲜处,保持呼吸道通畅,呼吸困难时给输氧,呼吸停止时,立即进行人工呼吸。就医。1入:用水淞口.给饮牛奶或蛋清.就医.防护措施工程控制:密闭操作,注意通风,尽可能机械化、自动化。提供安全淋浴和洗眼设需。呼吸系统防护:可能接触其烟零时,佩戴自吸过淀式防毒面具(全面系)或空气呼吸器.紧急齐态抢救或撤离时,建议像戴氧气呼吸器.眼睛防护:呼吸系统防护中已作防护身体防护:穿橡胶耐酸轴服,手防护:戴橡枝耐酸做眼。其他防护:工作现场禁止吸烟、进食和饮水.工作完毕.淋浴更衣.单独存放被港物污染的衣服.泄漏处置迅速撤而泄漏污染区人员至安全区.并进行隔离,严格限制出入.建议应急处理人员戴自给正压式呼吸器,穿防酸碱工作服,不要I1.接接触泄漏物,尽可能切陆泄漏源,防止流入下水道、排洪沟等限制性空间.小量泄漏:构筑困堤或挖坑收容用泵转移至槽车或专用收集器内,回收或运至废物处理场所处捏.

展开阅读全文
相关资源
猜你喜欢
相关搜索

当前位置:首页 > 高等教育 > 理学

copyright@ 2008-2023 1wenmi网站版权所有

经营许可证编号:宁ICP备2022001189号-1

本站为文档C2C交易模式,即用户上传的文档直接被用户下载,本站只是中间服务平台,本站所有文档下载所得的收益归上传人(含作者)所有。第壹文秘仅提供信息存储空间,仅对用户上传内容的表现方式做保护处理,对上载内容本身不做任何修改或编辑。若文档所含内容侵犯了您的版权或隐私,请立即通知第壹文秘网,我们立即给予删除!