户外广告牌施工安装合同.docx

上传人:p** 文档编号:1332109 上传时间:2025-03-18 格式:DOCX 页数:5 大小:13.48KB
下载 相关 举报
户外广告牌施工安装合同.docx_第1页
第1页 / 共5页
户外广告牌施工安装合同.docx_第2页
第2页 / 共5页
户外广告牌施工安装合同.docx_第3页
第3页 / 共5页
户外广告牌施工安装合同.docx_第4页
第4页 / 共5页
户外广告牌施工安装合同.docx_第5页
第5页 / 共5页
亲,该文档总共5页,全部预览完了,如果喜欢就下载吧!
资源描述

《户外广告牌施工安装合同.docx》由会员分享,可在线阅读,更多相关《户外广告牌施工安装合同.docx(5页珍藏版)》请在第壹文秘上搜索。

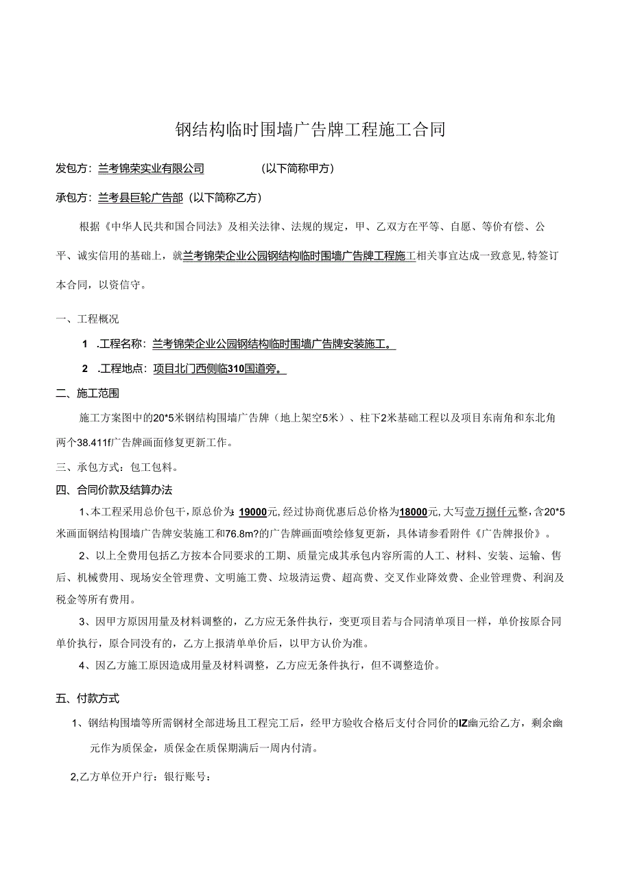
1、钢结构临时围墙广告牌工程施工合同发包方:兰考锦荣实业有限公司(以下简称甲方)承包方:兰考县巨轮广告部(以下简称乙方)根据中华人民共和国合同法及相关法律、法规的规定,甲、乙双方在平等、自愿、等价有偿、公平、诚实信用的基础上,就兰考锦荣企业公园钢结构临时围墙广告牌工程施工相关事宜达成一致意见,特签订本合同,以资信守。一、工程概况1 .工程名称:兰考锦荣企业公园钢结构临时围墙广告牌安装施工。2 .工程地点:项目北门西侧临310国道旁。二、施工范围施工方案图中的20*5米钢结构围墙广告牌(地上架空5米)、柱下2米基础工程以及项目东南角和东北角两个38.411f广告牌画面修复更新工作。三、承包方式:包工

2、包料。四、合同价款及结算办法1、本工程采用总价包干,原总价为:19000元,经过协商优惠后总价格为18000元,大写壹万捌仟元整,含20*5米画面钢结构围墙广告牌安装施工和76.8m?的广告牌画面喷绘修复更新,具体请参看附件广告牌报价。2、以上全费用包括乙方按本合同要求的工期、质量完成其承包内容所需的人工、材料、安装、运输、售后、机械费用、现场安全管理费、文明施工费、垃圾清运费、超高费、交叉作业降效费、企业管理费、利润及税金等所有费用。3、因甲方原因用量及材料调整的,乙方应无条件执行,变更项目若与合同清单项目一样,单价按原合同单价执行,原合同没有的,乙方上报清单单价后,以甲方认价为准。4、因乙

3、方施工原因造成用量及材料调整,乙方应无条件执行,但不调整造价。五、付款方式1、钢结构围墙等所需钢材全部进场且工程完工后,经甲方验收合格后支付合同价的IZ幽元给乙方,剩余幽元作为质保金,质保金在质保期满后一周内付清。2,乙方单位开户行:银行账号:六、合同工期1、双方约定个日历天完工,以合同签订日期开始计算。2、如遇下列情况,经甲方现场代表签证后,工期顺延:a)在开工安装前或工程制作、安装过程中,因甲方变更设计影响工期时,工期按双方认可实际影响时间作相应顺延;b)因停电、停水2小时以上或连续间歇性停水、停电凌天以上(每次连续生小时以上),影响正常施工时;从供水、供电影响施工之日起至供水、供电恢复正

4、常使用时止,工期相应顺延;c)因人力不可抗拒因素必须停止作业或停工的,自应停工或停止作业起,到应复工之日止,工期顺延。七、质保期1、本合同约定范围内的工程质保期为工年。自工程整体施工完毕、验收合格,且双方出具验收合格证明之日起计算。质保期内如发生质量问题,乙方必须在接到甲方通知后的2小时内派工作人员到场维修,维修产生的费用由乙方负责;若乙方在收到通知后不及时派工作人员维修,甲方可另请人员修理,费用在质保金中双倍扣除,如质保金不足以支付的,甲方有权向乙方追偿。在质保期后,乙方本工程实行终身维修(只收成本费)。2、质保期满后,乙方应建立小时电话热线跟踪服务,属产品质量问题以成本价维修更换。八、双方

5、责任(一)甲方责任1、委派张红奇、王博担任甲方代表,处理本项目施工过程中相关事宜。2、向乙方提供工作场所,保证运输道路畅通,同时提供现场施工用水、用电接驳点。3、甲方委派现场代表监督、检查产品、工程的质量,负责解决施工过程中出现的需要甲方协调的问题,并参与工程的初验、验收和签证工作。如现场有变更须及时书面通知乙方。4、如有隐蔽工程,甲方应在收到乙方的隐蔽工程验收申请后2个工作日内组织验收,未及时验收视为验收通过。验收合格后甲方有权提出复查,复查结果合格时费用由甲方承担;复查结果不合格,复查及返修费用由乙方承担,工期不予顺延。(二)乙方责任1、乙方全权处理本项目施工过程中的相关事宜,派驻现场的人

6、员应保持稳定,并在施工进场后二天内提供管理人员名单和联系电话。2、乙方施工期间所产生的水电费用自行承担。3、施工中因乙方责任造成的停工、返工、材料及器材损失等均由乙方承担。4、如有隐蔽工程,隐蔽前应及时通知甲方验收,经甲方验收合格后方可隐蔽;未通知甲方而自行隐蔽,因此产生的一切费用和工期损失由乙方负责。5、在工程施工现场,乙方应完全服从甲方防火管理要求的管理规定。6、工程全部完工验收合格后,乙方提供结算价的全额发票,甲方凭票付款。九、文明施工1、乙方必须按照开封市文明安全工地的标准和施工方案图纸的要求进行施工,在指定地点将材料码放整齐,做到合理用料,工完料清(含生活区);乙方使用的生活设施应保

7、持整洁和卫生,否则甲方有权对其进行经济处罚。2、如乙方未服从甲方的文明施工要求,由此引起的违约责任均由乙方承担。十、安全1、乙方必须认真遵守国家有关安全生产的法律、法规及建设部、郑州市政府、郑州市建委颁发的有关规定,并按甲方安全管理规定及现场安全施工的有关要求组织施工,接受甲方的安全检查,确保安全施工无事故。2、乙方负责现场的安全防护工作,乙方需配备专职安全员,对施工现场的安全生产负责。3、因乙方管理不善和自身安全措施不力或乙方人员责任造成的安全事故,完全由乙方全部责任。4、乙方必须对所属施工人员进行安全教育,负责为其所属施工人员或设备投保,若发生人身伤亡事故,善后事宜及处理费用由乙方自行承担

8、。十一、违约责任1、乙方签订合同后,中途终止合同,甲方有权另行委托他方施工,乙方无条件退还甲方所付款项,且乙方支付合同总价的映作为因其违约行为而给甲方造成的损失补偿。2、如因乙方原因不能按照本合同约定日期竣工,工期每延误一天,甲方对乙方处以合同总价千分之二的违约金,但累计不得超过合同总价的继;如因甲方未能按照本合同约定的付款节点付款,每逾期一天,甲方向乙方支付合同总价百分之一的违约金,但累计不得超过合同总价的殳3。十二、竣工验收1、甲方收到乙方报送的验收报告和工程竣工资料齐全后2天内组织验收,验收人员由甲、乙双方以及监理参加,按合同约定标准组织验收,不合格工程不准交工。验收后岂天内给予认可或提

9、出修改意见。乙方按甲方要求的修改意见和时间进行整修,并承担修改的费用。2、工程未经竣工或竣工验收未通过的,甲方不得使用。甲方强行使用时,由此发生的质量问题和其他问题,由甲方承担责任。十三、合同争议的解决在履行合同过程中发生争议,双方首先进行协商,协商不成,可向有关部门申请调解。当事人不愿和解、调解或和解、调解不成的,可向甲方所在地人民法院起诉。十四、合同生效与终止本合同自双方签字盖章之日起生效,完成合同约定的全部内容并结清工程价款之日起宣告终止十五、其他1、本合同一式四份,甲乙双方各执两份。本合同以及相关附件具有同等法律效力。2、其它未尽事宜,双方另行签订补充协议,补充协议与本合同具有同等法律效力。十六、合同附件附件一:广告牌报价附件二:广告牌施工方案图纸附件三:广告牌效果图(以下无正文)甲方(盖章):甲方法定代表人或委托代理人签字:签订日期:年月日乙方(盖章):乙方法定代表人或委托代理人签字:签订日期:年月日

展开阅读全文
相关资源
猜你喜欢
相关搜索

当前位置:首页 > 管理/人力资源 > 商业合同

copyright@ 2008-2023 1wenmi网站版权所有

经营许可证编号:宁ICP备2022001189号-1

本站为文档C2C交易模式,即用户上传的文档直接被用户下载,本站只是中间服务平台,本站所有文档下载所得的收益归上传人(含作者)所有。第壹文秘仅提供信息存储空间,仅对用户上传内容的表现方式做保护处理,对上载内容本身不做任何修改或编辑。若文档所含内容侵犯了您的版权或隐私,请立即通知第壹文秘网,我们立即给予删除!