益阳市自然资源和规划局.docx

上传人:p** 文档编号:1348757 上传时间:2025-07-10 格式:DOCX 页数:6 大小:431.89KB
下载 相关 举报
益阳市自然资源和规划局.docx_第1页
第1页 / 共6页
益阳市自然资源和规划局.docx_第2页
第2页 / 共6页
益阳市自然资源和规划局.docx_第3页
第3页 / 共6页
益阳市自然资源和规划局.docx_第4页
第4页 / 共6页
益阳市自然资源和规划局.docx_第5页
第5页 / 共6页
益阳市自然资源和规划局.docx_第6页
第6页 / 共6页
亲,该文档总共6页,全部预览完了,如果喜欢就下载吧!
资源描述

《益阳市自然资源和规划局.docx》由会员分享,可在线阅读,更多相关《益阳市自然资源和规划局.docx(6页珍藏版)》请在第壹文秘上搜索。

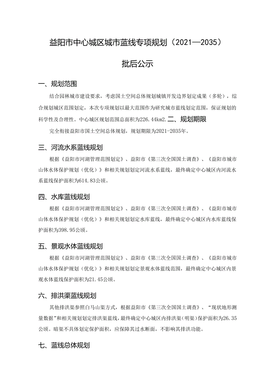
1、益阳市中心城区城市蓝线专项规划(20212035)批后公示一、规划范围结合园林城市建设要求,考虑国土空间总体规划城镇开发边界划定成果(多轮),综合规划城区范围划定,本次专项规划以最大范围作为研究城市蓝线划定范围,保证规划的科学性及合理性。中心城区规划范围总面积为226.44km2.二、规划期限完全衔接益阳市国土空间总体规划,规划期限为2021-2035年。三、河流水系蓝线规划根据益阳市河湖管理范围划定、益阳市第三次全国国土调查、益阳市城市山体水体保护规划(优化)和相关规划划定河流水系蓝线,最终确定中心城区内河流水系蓝线保护面积为614.83公顷。四、水库蓝线规划根据益阳市河湖管理范围划定、益阳

2、市第三次全国国土调查、益阳市城市山体水体保护规划(优化)和相关规划划定水库蓝线,最终确定中心城区内水库蓝线保护面积为398.95公顷。五、景观水体蓝线规划根据益阳市河湖管理范围划定、益阳市第三次全国国土调查、益阳市城市山体水体保护规划(优化)和相关规划划定景观水体蓝线范围,最终确定中心城区内景观水体蓝线保护面积为21.45公顷。六、排洪渠蓝线规划其他排洪渠参照白马山渠方式,根据益阳市第三次全国国土调查、“现状地形测量数据”和相关规划划定排洪渠蓝线,最终确定中心城区内排洪渠(明渠)保护面积为26.35公顷。暗渠不具体划定保护面积,应保障其过水断面,不影响其排洪功能。七、蓝线总体规划本次规划划定对象主要包括资江、志溪河、清溪河等6条河流,蓝线划定面积614.83公顷、大冲水库、梓山湖等26座水库,蓝线划定面积398.95公顷、秀峰湖、马良湖等5处景观水体,蓝线划定面积21.45公顷、白马山渠、涧山渠等19条排洪渠,蓝线划定面积26.35公顷。打鱼坡水库1匕嶂山水库I红叶村水球黑石冲水需山寺地水库,上面水库I大冲水库席*冲水淮龙光机物I通用机场长城水库泥江口谓I色彩湖水雨I-冢城水国幕塘水库规划范围水库强域划定范围京如乐用I臂冲水叫大山W水库水库监线划定范围景观水体蓝线划定范围排洪渠蓝线划定荒图

展开阅读全文
相关资源
猜你喜欢
相关搜索

当前位置:首页 > 建筑/环境 > 环境科学

copyright@ 2008-2023 1wenmi网站版权所有

经营许可证编号:宁ICP备2022001189号-1

本站为文档C2C交易模式,即用户上传的文档直接被用户下载,本站只是中间服务平台,本站所有文档下载所得的收益归上传人(含作者)所有。第壹文秘仅提供信息存储空间,仅对用户上传内容的表现方式做保护处理,对上载内容本身不做任何修改或编辑。若文档所含内容侵犯了您的版权或隐私,请立即通知第壹文秘网,我们立即给予删除!