二氧化碳的地质封存与利用路径浅析.docx

上传人:p** 文档编号:1371808 上传时间:2025-09-01 格式:DOCX 页数:6 大小:66.55KB
下载 相关 举报
二氧化碳的地质封存与利用路径浅析.docx_第1页
第1页 / 共6页
二氧化碳的地质封存与利用路径浅析.docx_第2页
第2页 / 共6页
二氧化碳的地质封存与利用路径浅析.docx_第3页
第3页 / 共6页
二氧化碳的地质封存与利用路径浅析.docx_第4页
第4页 / 共6页
二氧化碳的地质封存与利用路径浅析.docx_第5页
第5页 / 共6页
二氧化碳的地质封存与利用路径浅析.docx_第6页
第6页 / 共6页
亲,该文档总共6页,全部预览完了,如果喜欢就下载吧!
资源描述

《二氧化碳的地质封存与利用路径浅析.docx》由会员分享,可在线阅读,更多相关《二氧化碳的地质封存与利用路径浅析.docx(6页珍藏版)》请在第壹文秘上搜索。

1、二氧化碳的地质封存与利用路径浅析1.背景为应对全球变暖,推动“低碳绿色发展”实现“碳中和”势在必行。建立健全绿色低碳循环发展的经济体系,确保实现碳达峰、碳中和“3060”目标成为我国新阶段新征程的重大战略目标。实现碳达峰和碳中和,简单来说就是“正负相抵”,分为三类:减碳-提高工业技术,实现节能减排;用碳-二氧化碳的捕集、封存与利用是有效用于捕集二氧化碳的技术,可以将生产过程中排放的二氧化碳捕集、封存,或者进行提纯后投入到新的生产过程中循环再利用;无碳-利用清洁能源取代传统化石能源,实现不产生CO2。对比各项技术与路径,CCUS在未来温室气体减排中的贡献占24%,近五分之一的份额1o从某种角度来

2、说,CCUS技术近年来被国际公认为是减少温室气体排放最有效和最具潜力的方法2。国家政策方面,截至目前,国家已陆续发布70余项CCUS相关政策文件,涉及规划、标准、路线、技术目录等。2021年,CCUS技术被首次写入国民经济和社会发展第十四个五年规划和2035年远景目标纲要。中共中央国务院关于完整准确全面贯彻新发展理念做好碳达峰碳中和工作的意见2030年前碳达峰行动方案以及国家相关部委出台的碳达峰碳中和政策文件中,均提出鼓励发展CCUS相关产业和技术。二氧化碳的捕集主要通过化学吸收、物理吸附、膜分离和低温冷凝等技术,从工业废气或空气中分离出二氧化碳。一方面捕集的二氧化碳通过管道或运输设备输送到储

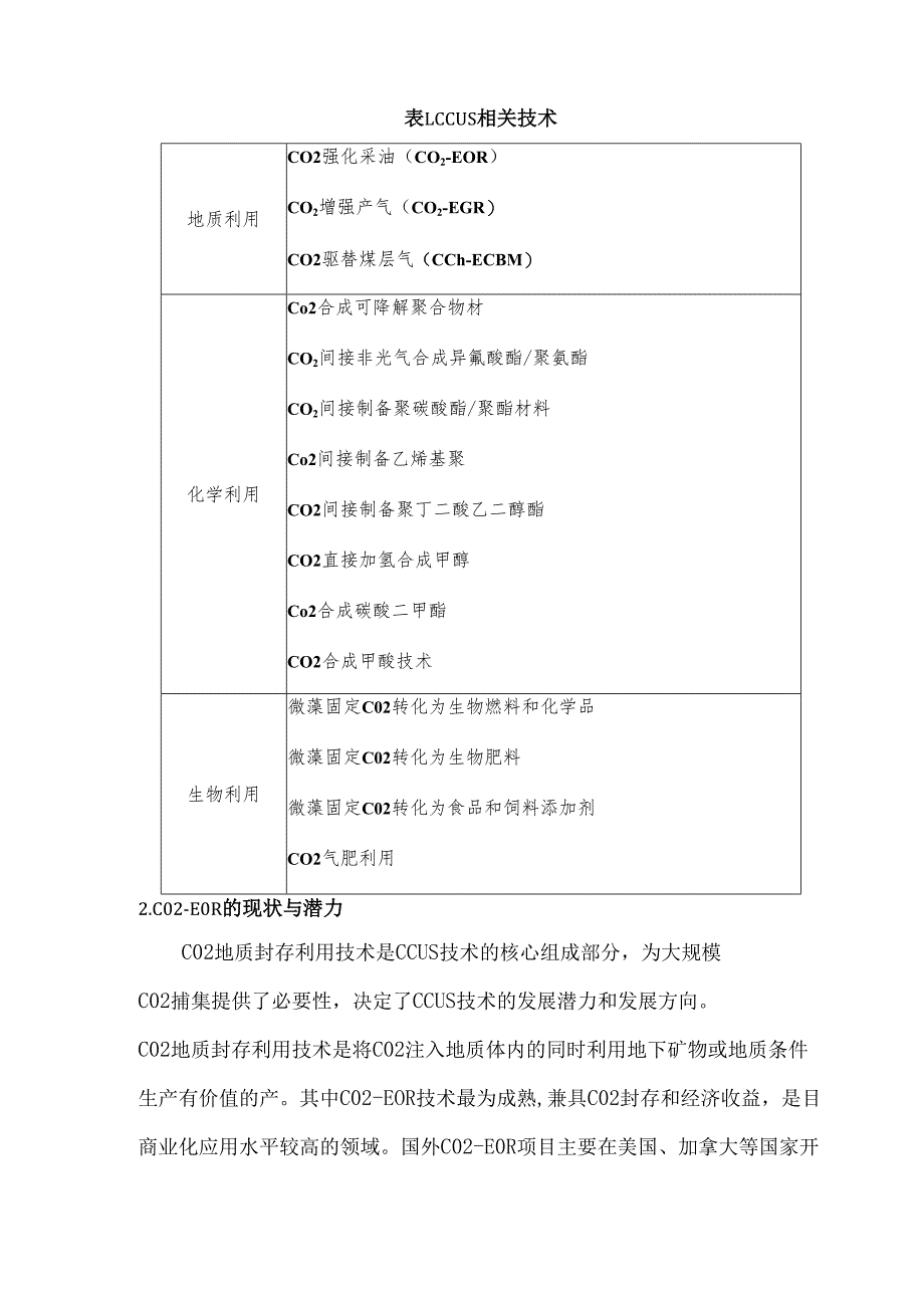
3、存地点,注入地下地层深处进行长期封存与利用,主要有强化石油开采、强化煤层气开采、深部盐水层封存、海洋封存及矿物碳酸化固定等。另一方面包括将捕集的二氧化碳用作原料生产化学品、燃料、建筑材料等,例如,二氧化碳可用于合成甲醇、碳酸盐或生物质燃料。由此可见CCUS涉及C02的捕集、运输、储存及利用等多方面,如图1所示3。其中封存与利用环节主要涉及地质封存与利用、化学利用、生物利用三大模式,如表1所示,本文主要介绍常见的几种二氧化碳的地质封存与利用(C02-EOREGRECBM等)技术。地质封存与利用模式中,是将C02注入油田或气田用以驱油(EnhanCedoilrecovery,EOR)或驱气(Enh

4、ancedGasrecovery,EGR)以提高采收率,或者将C02注入无法开采的煤矿可以把煤层中的煤层气驱出来,这便是提高煤层气采收率(EnhancedCoalBedMethaneRecovery,ECBM)0地质利用化学利用生物利用地质封存海洋封存C封存图ICCUS全过程示意图3表LCCUS相关技术地质利用CO2强化采油(CO2-EOR)CO2增强产气(CO2-EGR)CO2驱替煤层气(CCh-ECBM)化学利用Co2合成可降解聚合物材CO2间接非光气合成异氟酸酯/聚氨酯CO2间接制备聚碳酸酯/聚酯材料Co2间接制备乙烯基聚CO2间接制备聚丁二酸乙二醇酯CO2直接加氢合成甲醇Co2合成碳酸

5、二甲酯CO2合成甲酸技术生物利用微藻固定C02转化为生物燃料和化学品微藻固定C02转化为生物肥料微藻固定C02转化为食品和饲料添加剂CO2气肥利用2.C02-E0R的现状与潜力C02地质封存利用技术是CCUS技术的核心组成部分,为大规模C02捕集提供了必要性,决定了CCUS技术的发展潜力和发展方向。C02地质封存利用技术是将C02注入地质体内的同时利用地下矿物或地质条件生产有价值的产。其中C02-EOR技术最为成熟,兼具C02封存和经济收益,是目商业化应用水平较高的领域。国外C02-E0R项目主要在美国、加拿大等国家开展,特别是美国已具有成熟的C02-EOR工业体系。美国C02-EOR项目起步

6、于20世纪50年代,60年代开始持续开展关键技术攻关,随后开展技术测试,技术配套逐渐成熟,80年代以后进入商业化推广阶段。国内具有代表性项目包括大庆油田EOR项目、中石油吉林油田EOR项目、齐鲁石化-胜利油田百万吨级CCUS项目(国内首个百万吨级CCUS项目)等,根据齐鲁石化-胜利油田百万吨级CCUS项目官网介绍,项目将齐鲁石化将捕集的二氧化碳采送至胜利油田进行驱油封存,实现了二氧化碳捕集、驱油与封存一体化应用,是目前国内最大的CCUS全产业链示范基地和标杆工程,每年可减排二氧化碳100万吨,预计未来15年可实现增油296.5万吨。目前全国已开展的C02-EOR矿场项目累计埋存C02超过660

7、104t。另外,根据统计,4中国主要油气盆地区域内主力油气藏C02地质埋存潜力巨大,油藏的C02驱油埋存潜力超过140108t,主要盆地深部咸水层的C02理论埋存潜力更大,达61012t以上,具有消纳大量碳排放的潜力。另一方面,C02-E0R也是提高原油采收率的主要技术之一。目前世界上大型碳捕集项目捕集的C02超过70%用于油藏提高采收率,特别是用于低渗透油藏提高采收率,具有较大的经济价值。现有的数据表明,通过应用CO2-E0R技术可以提高原油采收率7%-15%,延长油井生产寿命15-20年4。3.C02-EGR与C02-ECBM图2CO2-EGR示意图相较于C02-E0R,C02-EGR总体

8、还处于机理探索及小规模先导试验阶段,我国在沁水盆地、西南卧龙河气田茅口组气藏开展了C02-EGR先导试验。相较于其他CeUS,开采地由于长期封存天然气,其构造封闭性和完整性可以得到保障,降低C02泄漏的风险,同时对原始地层压力的扰动更小,提高采收率可以额外增加天然气产量,也可以进一步抵消部分封存成本。另一方面天然气的压缩性更高,因而单位体积孔隙中C02封存容量更大。开展C02-EGR既可以促进天然气产量增加,又可以推进碳捕集利用与封,具有较大的发展潜力。对于C02-ECBM,由于煤层对C02的吸附能力强于CH4,因此国内外学者提出了将C02注入煤层,促进煤层吸附CH4的解析游离,增强煤层气抽采

9、效率,同时将C02储存在煤层中。国外驱替煤层气技术的研究始于20世纪90年代初,发展多年来,该技术在国际上已经处于工业发展初期,各国均开展了一系列工业应用方面的试验,如美国圣胡安盆地的AllisonUnit,加拿大的FennBigValley工厂和中国的沁水盆地。总体来说,C02-ECBM及C02-EGR在工业应用中存在成本较高,在应用中仍然存在稳定性和安全风险问题。例如驱替煤层气过程中需要施加较高的注气压力,大范围实施时存在诱发地面变形和地层开裂的风险。应用过程中由于煤体吸附C02引起的基质膨胀会导致煤层气储层基质膨胀,从而造成煤层气储层渗透率损失等,总体上还处于应用试验阶段6,7o4.展望

10、未来碳达峰、碳中和是中国的重要战略决策,也为CeUS技术在中国的发展起到了良好的政策指引。未来CeUS的发展潜力巨大,将CO2驱油驱气和埋存结合起来是未来的发展趋势。不仅具有消纳大量碳排放的潜力,同时提高原油及天然气、煤层气开采量。具有较大的经济价值。对于C02-E0R,中国主要的产油区的煤化工和石油炼化一体化为C02的封存提供了天然的条件,相关产业技术成熟,推动产业技术进步、经济效益发展,支撑化石能源企业低碳发展,具有巨大的经济社会效益和广阔的发展前景。而C02-ECBM及C02-EGR,未来应加快相应的技术攻关,解决大规模应用过程的技术问题,完善监测技术体系,最终实现由试验项目向规模化产业集群的转变,建立上下游全产业链体系。

展开阅读全文
相关资源
猜你喜欢
相关搜索

当前位置:首页 > 建筑/环境 > 环境科学

copyright@ 2008-2023 1wenmi网站版权所有

经营许可证编号:宁ICP备2022001189号-1

本站为文档C2C交易模式,即用户上传的文档直接被用户下载,本站只是中间服务平台,本站所有文档下载所得的收益归上传人(含作者)所有。第壹文秘仅提供信息存储空间,仅对用户上传内容的表现方式做保护处理,对上载内容本身不做任何修改或编辑。若文档所含内容侵犯了您的版权或隐私,请立即通知第壹文秘网,我们立即给予删除!