医院物业投标服务方案.docx

上传人:p** 文档编号:1356997 上传时间:2025-07-17 格式:DOCX 页数:5 大小:18.77KB
下载 相关 举报
医院物业投标服务方案.docx_第1页
第1页 / 共5页
医院物业投标服务方案.docx_第2页
第2页 / 共5页
医院物业投标服务方案.docx_第3页
第3页 / 共5页
医院物业投标服务方案.docx_第4页
第4页 / 共5页
医院物业投标服务方案.docx_第5页
第5页 / 共5页
亲,该文档总共5页,全部预览完了,如果喜欢就下载吧!
资源描述

《医院物业投标服务方案.docx》由会员分享,可在线阅读,更多相关《医院物业投标服务方案.docx(5页珍藏版)》请在第壹文秘上搜索。

1、医院物业投标服务方案一、企业资质与项目认知1.1 企业简介XX物业管理有限公司成立于20XX年,注册资本XX万元,持有国家一级物业管理资质(证书编号:XXXXX),通过IS09001质量管理体系、IS014001环境管理体系认证。近五年累计承接三甲医院项目12个,其中XX省人民医院项目连续三年获得“全国医院后勤管理示范单位”称号。核心优势: 专业团队:配置医疗后勤领域专家6名,持证技术人员占比82%(含高压电工证12人、消防设施操作员证25人) 智能化系统:自主研发“医卫通”物联网管理平台,实现设备运行数据实时监测 应急体系:建立长三角区域联动支援机制,可1小时内调集50人应急小组L2项目理解

2、针对XX医院(建筑面积8.6万11开放床位1200张)的特殊需求,重点管控三大核心:1 .院感防控体系手术室/ICU采用动态空气净化系统,PM2.5浓度控制S35gm3(严于GB15982-2012标准)检验科/病理科执行双通道污物处理流程,配置12台生物安全型传递窗2 .医疗设备保障针对MRLCT等精密设备,实施三级防震方案:设备基座减震垫(减震效率90%)+独立配电回路+电磁屏蔽室3 .患者安全动线住院部走廊照度200Lx,防滑地破摩擦系数0.6(符合JGJ312-2013规范)设立无障碍应急通道12处,轮椅通行宽度L8米二、服务模块实施方案(深度细化)2.1 保洁服务2.1.1分区作业标

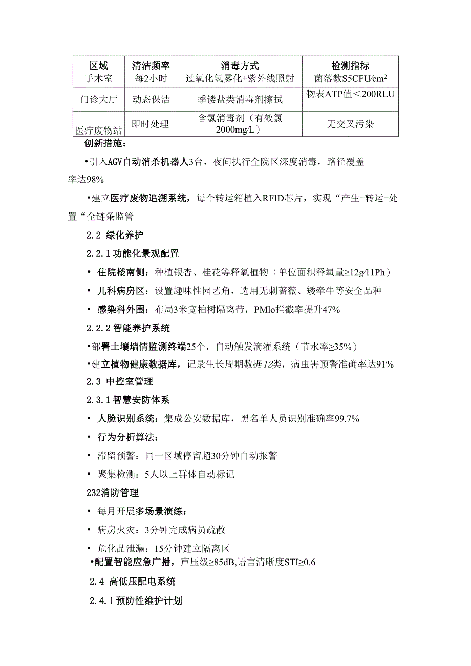
3、准区域清洁频率消毒方式检测指标手术室每2小时过氧化氢雾化+紫外线照射菌落数S5CFUcm2门诊大厅动态保洁季镂盐类消毒剂擦拭物表ATP值200RLU医疗废物站即时处理含氯消毒剂(有效氯2000mgL)无交叉污染创新措施:引入AGV自动消杀机器人3台,夜间执行全院区深度消毒,路径覆盖率达98%建立医疗废物追溯系统,每个转运箱植入RFID芯片,实现“产生-转运-处置“全链条监管2.2 绿化养护2.2.1 功能化景观配置 住院楼南侧:种植银杏、桂花等释氧植物(单位面积释氧量12g11Ph) 儿科病房区:设置趣味性园艺角,选用无刺蔷薇、矮牵牛等安全品种 感染科外围:布局3米宽柏树隔离带,PMlo拦截率

4、提升47%2.2.2 智能养护系统部署土壤墙情监测终端25个,自动触发滴灌系统(节水率35%)建立植物健康数据库,记录生长周期数据12类,病虫害预警准确率达91%2.3 中控室管理2.3.1 智慧安防体系 人脸识别系统:集成公安数据库,黑名单人员识别准确率99.7% 行为分析算法: 滞留预警:同一区域停留超30分钟自动报警 聚集检测:5人以上群体自动标记232消防管理 每月开展多场景演练: 病房火灾:3分钟完成病员疏散 危化品泄漏:15分钟建立隔离区配置智能应急广播,声压级85dB,语言清晰度STI0.62.4 高低压配电系统2.4.1 预防性维护计划设备维护周期核心项目标准依据IOkV高压柜

5、季度绝缘电阻测试(100MQ)DL/T596-2021柴油发电机组月度30%负载试运行(1小时)GB/T2820-2020电容补偿柜半月功率因数校正(0.95)JGJ16-20082.4.2应急电源管理双回路切换测试:从市电断开到备电启用34秒配置移动式静音发电车1台,额定功率800kW,满足手术室/ICU72小时供电2.5 日常维修服务2.5.1 分级响应机制 特急类(如氧气管路泄漏):5分钟到场,30分钟修复 优先类(如病房空调故障):20分钟到场,2小时内修复 常规类(如灯具更换):纳入计划性维修队列2.5.2 预防性维修体系 建立设备健康指数模型,基于振动、温度、电流谐波等参数预测故障

6、 重点设备更换周期: 电梯钢丝绳:5年或运行30万次 水泵机械密封:2年或启停5万次三、管理保障体系(强化版)3.1人员配置方案岗位数量资质要求培训体系高压电工6特种作业操作证(高压)年度48学时复训院感督导员3医院感染管理岗位证书季度交叉检查智能化工程师2工信部物联网应用工程师厂商专项认证考核机制:理论考试(占比40%):院感知识、设备操作规程实操评估(占比60%):应急响应速度、作业规范度3.2质量监控措施四级检查制度:1 .员工自检:每日作业前执行岗位点检表2 .班长巡查:覆盖30%作业点位,记录异常项3 .主管周查:结合智能终端数据开展分析4 .院方月评:联合医务处进行多维度考核1 数

7、字化看板: 实时显示配电室负载率、保洁完成度等18项KPl 自动生成趋势分析报告,辅助管理决策3.3应急预案库 重点预案: 大规模停电:15分钟启动备用电源,优先保障手术室/血库 传染病暴发:启用负压隔离病房,执行三级防护消毒 演练要求: 每季度开展双盲演练,年度演练时长72小时 建立演练缺陷清单,整改闭环率100%四、服务承诺与报价体系4.1 量化服务承诺指标项承诺值违约条款保洁达标率98%每低1%扣减月费0.5%设备故障修复及时率100%超时按200元/小时赔偿患者满意度90分开展专项服务提升4.2报价构成明细 人工成本: 基础薪资:参照本市社平工资(8,500元/月) 福利支出:五险一金

8、+意外险(占薪资总额的42%) 专项费用: 设备维护基金:按3.8元tf月计提能耗成本:水费2.1元/吨,电费0.86元/度总报价:首年服务费约586万元(含6%应急准备金)五、增值服务方案5.1 AR智能运维系统 部署增强现实巡检终端8台,实现: 设备故障扫码获取三维拆解指南 管线隐蔽工程虚拟透视定位5.2 医护支援计划每日07:00-09:00抽调20人协助患者转运手术器械预处理服务:夜间集中处理次日器械包附件(虚拟示例):1 .设备预防性维护甘特图2 .院感检测报告模板3 .应急演练视频资料库注:本方案严格执行WS/T512-2016医疗机构环境表面清洁与消毒管理规范、GB51039-2014综合医院建筑设计规范等23项标准,引用技术细节详见。实际执行中将根据院方需求动态优化服务流程。

展开阅读全文
相关资源
猜你喜欢
相关搜索

当前位置:首页 > 办公文档 > 招标投标

copyright@ 2008-2023 1wenmi网站版权所有

经营许可证编号:宁ICP备2022001189号-1

本站为文档C2C交易模式,即用户上传的文档直接被用户下载,本站只是中间服务平台,本站所有文档下载所得的收益归上传人(含作者)所有。第壹文秘仅提供信息存储空间,仅对用户上传内容的表现方式做保护处理,对上载内容本身不做任何修改或编辑。若文档所含内容侵犯了您的版权或隐私,请立即通知第壹文秘网,我们立即给予删除!