销售部门目标责任书(电商销售责任状).docx

上传人:p** 文档编号:193201 上传时间:2023-04-16 格式:DOCX 页数:4 大小:20.09KB
下载 相关 举报
销售部门目标责任书(电商销售责任状).docx_第1页
第1页 / 共4页
销售部门目标责任书(电商销售责任状).docx_第2页
第2页 / 共4页
销售部门目标责任书(电商销售责任状).docx_第3页
第3页 / 共4页
销售部门目标责任书(电商销售责任状).docx_第4页
第4页 / 共4页
亲,该文档总共4页,全部预览完了,如果喜欢就下载吧!
资源描述

《销售部门目标责任书(电商销售责任状).docx》由会员分享,可在线阅读,更多相关《销售部门目标责任书(电商销售责任状).docx(4页珍藏版)》请在第壹文秘上搜索。

1、2023年绩效管理团队目标书责任部门:XXX部团队负责人:XXX签订时间:2023年月Id2023年度经营管理团队目标责任书管理方:XXX(简称“公司”)承诺部门:X部部为确保公司年度经营目标任务顺利达成,按照责权利对等的原则,经协商一致,特订立XXX部2023年度目标管理书,为更好促进目标达成,公司制定如下团队激励方案:一、目标管理周期2023年1月1日至2023年12月红日。二、目标责任团队成员团队负责人:XXXXXX团队成员:XXXXXX人员编制:XXX人三、责任与权限1、责任承担:团队负责人是部门目标管理第一责任人,承担部门目标管理主要责任,团队成员作为目标责任人共同承担对应责任,对部

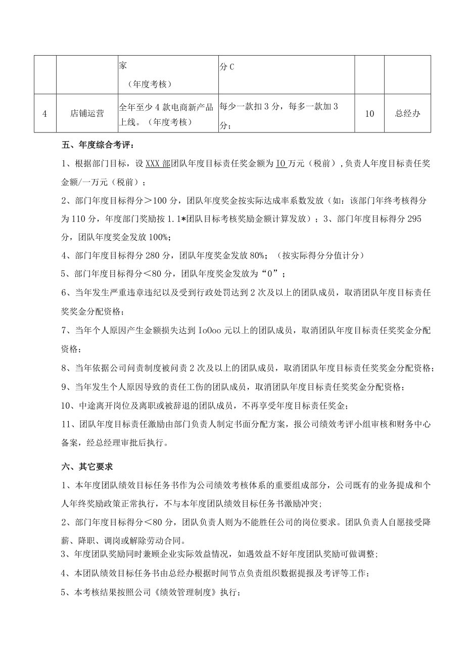
2、门年度目标完成结果负对等责任;2、考核权限:团队负责人需根据任务目标制定团队成员的职责分工和绩效考核,并具有本团队成员的考核评价权与激励奖金比例分配权;四、目标考核内容序号考核项目任务目标评价标准权重考核部门1XXX部销售任务销售基本任0.06亿元,目标任务0.075亿元。(年/月度均考核)XXX部实际达成/XXX部基本任务*100。1 .销售任务实际达成95%及以上此项不扣分,达成94%-90%扣5分,89%85%扣15分,84%-80%扣30分,80%以下此项不得分。2 .超出基本任务现加2分,以此类推70财务中心2毛利率产品毛利率不低于35%。(年/月度均考核)每高1%加1分,每低1%扣

3、1分。10财务中心3分销商拓展全年拓展线上分销商6每多一家加2分,每少一家扣210财务中心家(年度考核)分C4店铺运营全年至少4款电商新产品上线。(年度考核)每少一款扣3分,每多一款加3分;10总经办五、年度综合考评:1、根据部门目标,设XXX部团队年度目标责任奖金额为IO万元(税前),负责人年度目标责任奖金额/一万元(税前);2、部门年度目标得分100分,团队年度奖金按实际达成率系数发放(如:该部门年终考核得分为110分,年度部门奖励按1.1*团队目标考核奖励金额计算发放);3、部门年度目标得分295分,团队年度奖金发放100%;4、部门年度目标得分280分,团队年度奖金发放80%;(按实际

4、得分分值计分)5、部门年度目标得分80分,团队年度奖金发放为“0”;6、当年发生严重违章违纪以及受到行政处罚达到2次及以上的团队成员,取消团队年度目标责任奖奖金分配资格;7、当年个人原因产生金额损失达到IoOoo元以上的团队成员,取消团队年度目标责任奖奖金分配资格;8、当年依据公司问责制度被问责2次及以上的团队成员,取消团队年度目标责任奖奖金分配资格;9、当年发生个人原因导致的责任工伤的团队成员,取消团队年度目标责任奖奖金分配资格;10、中途离开岗位及离职或被辞退的团队成员,不再享受年度目标责任奖金;11、团队年度目标责任激励由部门负责人制定书面分配方案,报公司绩效考评小组审核和财务中心备案,经总经理审批后执行。六、其它要求1、本年度团队绩效目标任务书作为公司绩效考核体系的重要组成部分,公司既有的业务提成和个人年终奖励政策正常执行,不与本年度团队绩效目标任务书激励冲突;2、部门年度目标得分80分,团队负责人则为不能胜任公司的岗位要求。团队负责人自愿接受降薪、降职、调岗或解除劳动合同。3、年度团队奖励同时兼顾企业实际效益情况,如遇效益不好年度团队奖励可做调整;4、本团队绩效目标任务书由总经办根据时间节点负责组织数据提报及考评等工作;5、本考核结果按照公司绩效管理制度执行;6、本目标书一式两份,双方各执一份。团队成员签名:总经理签名:.签订日期:年月日签订日期:年月日

展开阅读全文
相关资源
猜你喜欢
相关搜索

当前位置:首页 > 管理/人力资源 > 销售管理

copyright@ 2008-2023 1wenmi网站版权所有

经营许可证编号:宁ICP备2022001189号-1

本站为文档C2C交易模式,即用户上传的文档直接被用户下载,本站只是中间服务平台,本站所有文档下载所得的收益归上传人(含作者)所有。第壹文秘仅提供信息存储空间,仅对用户上传内容的表现方式做保护处理,对上载内容本身不做任何修改或编辑。若文档所含内容侵犯了您的版权或隐私,请立即通知第壹文秘网,我们立即给予删除!