员工离职管理办法.docx

上传人:p** 文档编号:220416 上传时间:2023-04-17 格式:DOCX 页数:3 大小:18.59KB
下载 相关 举报
员工离职管理办法.docx_第1页
第1页 / 共3页
员工离职管理办法.docx_第2页
第2页 / 共3页
员工离职管理办法.docx_第3页
第3页 / 共3页
亲,该文档总共3页,全部预览完了,如果喜欢就下载吧!
资源描述

《员工离职管理办法.docx》由会员分享,可在线阅读,更多相关《员工离职管理办法.docx(3页珍藏版)》请在第壹文秘上搜索。

1、员工离职管理办法K目的为确保员工离职时,其工作能明确地转移,以利接交人完整地接任工作,特订定本办法。2、适用范围适用于本公司员工离职时的处理程序。3、离职管理(1)、辞职(2)、员工因故辞职,应填写员工离职申请书(附件一)。(3)、公司职员离职应于一个月前提出书面申请。(4)、试用期职员或未签定劳动合同者离职申请应于七日前提出。(5)、辞退、除名。(6)、员工严重违反公司规章制度,由其直属主管根据奖惩制度相关规定,作辞退处理。(7)、员工未经批准擅自离开公司者,视为自动离职,作除名处理。(8)、有关辞退条款,依奖惩制度执行。4、移交、监交(1)、离职员工应填写员工离职移交手续清单一式三份后(附

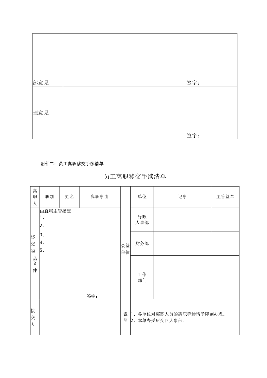
2、件三),并由移交人及监交人签名盖章。移交清册由移交人、接交人各持一份,一份送行政人事部备查。(4)、现款、有价证券、帐表凭证(5)、原物料、财产设备、器具、公章(6)、规章、技术文件、业务等有关资料(7)、其他应交办事项(8)、监交(9)、副经理级以上主管及同等人员由部门经理或副总经理监交,但情况特殊者,仍由总经理指派专人协助监交。(10),一般员工由直属主管监交。5其他:员工办妥离职手续后,由行政人事部依劳动合同办理劳动合同终止、退保及结算工资等相关手续。6管理(1)、员工离职时必须办妥离职手续,否则员工本人将承担由此造成的损失,必要时将要求其承担法律责任。(2)、凡违纪辞退、除名的员工,公

3、司不事先通知和作任何补偿。(3)、在通知期内,如有关员工故意缺勤或未尽全力执行任务,或因不尽职责而给公司带来经济扳失的,公司有权追究其经济责任。(4)、移交人于离职6个月内,经发现有亏空、舞弊或业务上不法事情,除应负担赔偿责任外,情节严重者,将追究法律责任。如监交人知情不报或故意疏失,需受连带处分。7、附则(1)、本办法由行政人事部制定,经总经理核准后公布实施。(2)、参考文件奖惩制度(3)、附件名称:附件一:员工离职申请表员工辞职申请表填表日期:姓名部门职务到职日期年月日离职日期年月日职级辞职原因签字:上级主管意见签字:相关部门意见签字:部意见签字:理意见签字:附件二:员工离职移交手续清单员工离职移交手续清单离职职别姓名离职事由单位记事主管签章人由直属主管指定:1、行政2、会签单位人事部移交物3、4、5、6、财务部品文件工作部门签字:接交人说1、各单位对离职人员的离职手续请予即刻办理。明2、本单办妥后交回人事部。

展开阅读全文
相关资源
猜你喜欢
相关搜索

当前位置:首页 > 管理/人力资源 > 招聘面试

copyright@ 2008-2023 1wenmi网站版权所有

经营许可证编号:宁ICP备2022001189号-1

本站为文档C2C交易模式,即用户上传的文档直接被用户下载,本站只是中间服务平台,本站所有文档下载所得的收益归上传人(含作者)所有。第壹文秘仅提供信息存储空间,仅对用户上传内容的表现方式做保护处理,对上载内容本身不做任何修改或编辑。若文档所含内容侵犯了您的版权或隐私,请立即通知第壹文秘网,我们立即给予删除!